组件基础
每一个.vue 文件呢都可以充当组件来使用
每一个组件都可以复用
例如 helloWorld 充当子组件
父组件使用
引入子组件 helloWorld 然后直接就可以去当标签去使用 (切记组件名称不能与html元素标签名称一样)
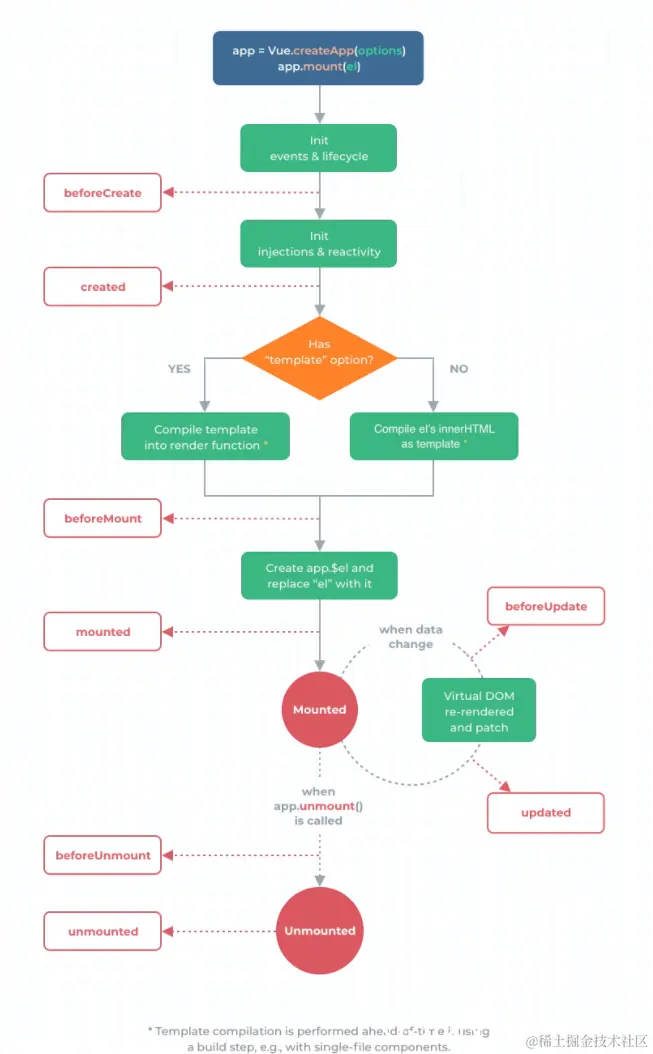
组件的生命周期
简单来说就是一个组件从创建 到 销毁的 过程 成为生命周期
在我们使用Vue3 组合式API 是没有 beforeCreate 和 created 这两个生命周期的
onBeforeMount()
在组件DOM实际渲染安装之前调用。在这一步中,根元素还不存在。
onMounted()
在组件的第一次渲染后调用,该元素现在可用,允许直接DOM访问
onBeforeUpdate()
数据更新时调用,发生在虚拟 DOM 打补丁之前。
onUpdated()
DOM更新后,updated的方法即会调用。
onBeforeUnmount()
在卸载组件实例之前调用。在这个阶段,实例仍然是完全正常的。
onUnmounted()
卸载组件实例后调用。调用此钩子时,组件实例的所有指令都被解除绑定,所有事件侦听器都被移除,所有子组件实例被卸载。
| 选项式 API | Hook inside setup |
|---|---|
beforeCreate | Not needed* |
created | Not needed* |
beforeMount | onBeforeMount |
mounted | onMounted |
beforeUpdate | onBeforeUpdate |
updated | onUpdated |
beforeUnmount | onBeforeUnmount |
unmounted | onUnmounted |
errorCaptured | onErrorCaptured |
renderTracked | onRenderTracked |
renderTriggered | onRenderTriggered |
activated | onActivated |
deactivated | onDeactivated |