一个解决项目中绝大部分定时任务的问题,绝了...

90 阅读2分钟

最近在做项目中涉及到了任务创建和任务运行。

结合老大意思,想让我想到做一个单独的执行器服务。

这就有些头疼了。

整理起来也比较费事儿!

打工人,不能轻易说不!

于是乎就上网划水,突然间XXL-JOB就这我眼前闪过!

了解下发现挺适合的。

就这样故事开始了...

XXL-JOB简介

XXL-JOB是一个分布式任务调度平台,其核心设计目标是开发迅速、学习简单、轻量级、易扩展。并且已开放源代码,经过多家企业线上产品线测试,做到了开箱即用。

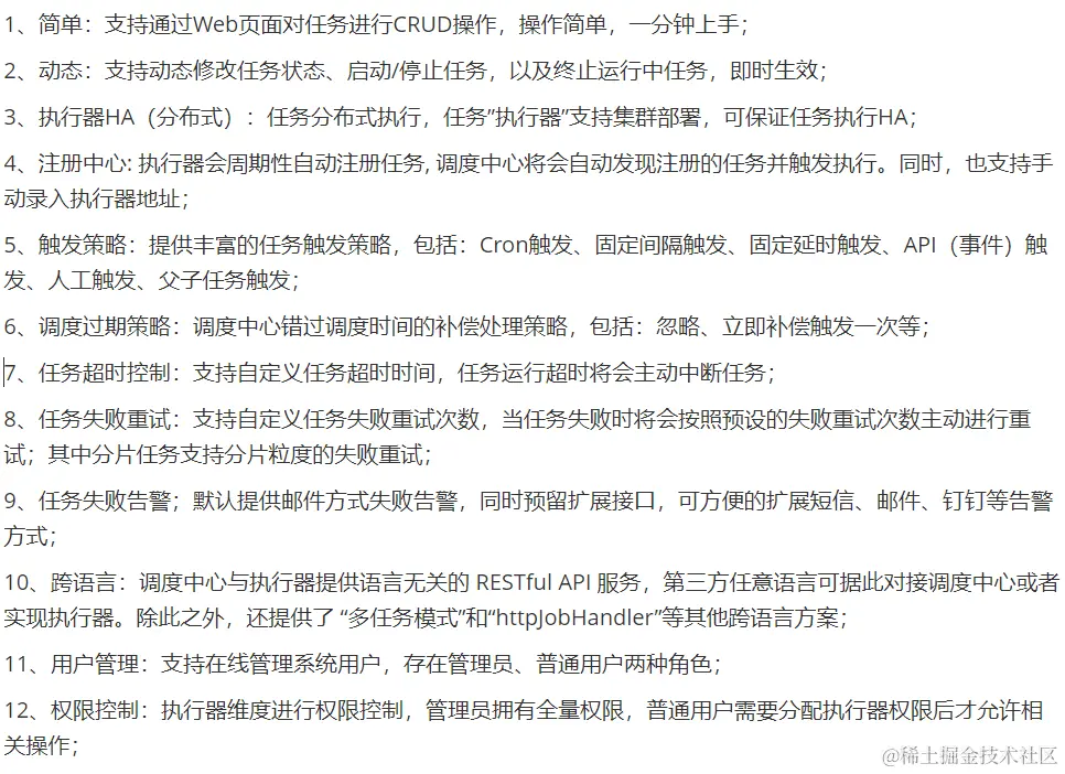
XXL-JOB特性

关于XXL-JOB更多的特性介绍小南这里就不过多介绍,请查看GitHub或者官网

GitHub地址:github.com/xuxueli/xxl…

官网地址:www.xuxueli.com/xxl-job/

XXL-JOB启动

首先,重GitHub上将XXL-JOB项目下载到本地。项目下载好后小南这里用idea打开

XXL-JOB作为一个项目,要使用它,关键是让项目运行起来,

这是后有人就着急了,我又没接触过这玩意这么启动,遇事不要慌,先看官方文档,或GitHub的README.md。

找到快速入门,按照步骤就可以运行起来了。

说下小南从GitHub中clone项目正常启动执行修改的地方

  1. xxx-job-admin项目需要改动的地方,数据配置换成自己的用户地址
### xxl-job, datasource
spring.datasource.url=jdbc:mysql://127.0.0.1:3306/xxl_job?useUnicode=true&characterEncoding=UTF-8&autoReconnect=true&serverTimezone=Asia/Shanghai
spring.datasource.username=用户名
spring.datasource.password=密码
  1. xxx-job-admin项目启动类XxlJobExecutorApplication加上一个注解,扫描包
@SpringBootApplication
@Component("com.xxl.job.executor")
public class XxlJobExecutorApplication {
​
    public static void main(String[] args) {
        SpringApplication.run(XxlJobExecutorApplication.class, args);
    }
​
}

小南本地调试启动管理界面地址:http://127.0.0.1:8080/xxl-job-admin/jobinfo

账号默认:admin

密码:123456

以上都是demo项目本身自带的。我们只要在操作菜单下拉项,选中执行一次

查看执行结果只要选中查询日志

XXL-JOB新建任务

JobHandler:这个名词要记牢 要与程序中的@XxlJob注解的名称保持一致。

    @XxlJob("helloWorldJob")
    public void helloWorldJob() throws Exception {
        System.out.println("Hello World");
    }

配置好只好,选中执行一次,可以在控制台打印出

Hello World

至此,我们就成功建立自己的Job,关于XXL-JOB更多的功能小南这里就不过多演示了。欢迎留言讨论!!!