微信小程序开发markdown博客

323 阅读1分钟

微信小程序开发markdown博客

背景

小程序使用微信服务器自动部署,比服务器部署便捷,浏览方便无需打开浏览器,
所以打算打造一个和个人网站数据互通的小程序

效果

入口
在这里插入图片描述
效果
在这里插入图片描述

实现

小程序开发文档:developers.weixin.qq.com/miniprogram…

使用towxml组件

github地址:github.com/sbfkcel/tow…
打包dist文件改名为towxml

app.js引入

   // 引入`towxml3.0`解析方法
  towxml:require('/towxml/index'),

组件引入

{
  "usingComponents": {
    "towxml":"/towxml/towxml"
  }
}

wxml使用:

<towxml nodes="{{article}}" class="blog-container"/>

数据格式处理

const app = getApp();

      const markdownText = app.towxml(articleStr,'markdown',{
               theme:'light', //主题 dark 黑色,light白色,不填默认light
               events:{ //为元素绑定的事件方法
                 tap:e => {
                   console.log('tap',e);
                 },
                 change:e => {
                   console.log('todo',e);
                 }
               }
             });
      this.setData({
        isLoading:false,
        article:markdownText
      })

在这里插入图片描述
从后端获取数据即可,效果
在这里插入图片描述

子组件触发父组件的事件

子组件:

          // 触发父组件事件
          this.triggerEvent('updateArticleMenu', articleTitle)

标签:

 <blog class='home-content-class' id="blog-id" wx:if="{{bottomBtn==='blog'}}" bind:updateArticleMenu="updateArticleMenu"></blog>

父组件声明函数:获取element的attribute参数
在这里插入图片描述

父组件调用子组件方法

父组件:通过element调用method的方法
父组件:=this.selectComponent(‘#blog-id’) 调用setLoading
在这里插入图片描述
子组件:声明setLoading
在这里插入图片描述
总结:

小程序使用triggerEvent冒泡事件,vue使用$emit冒泡事件。
小程序使用selectComponent获取element调用子组件的事件,vue使用$refs获取element调用子组件事件

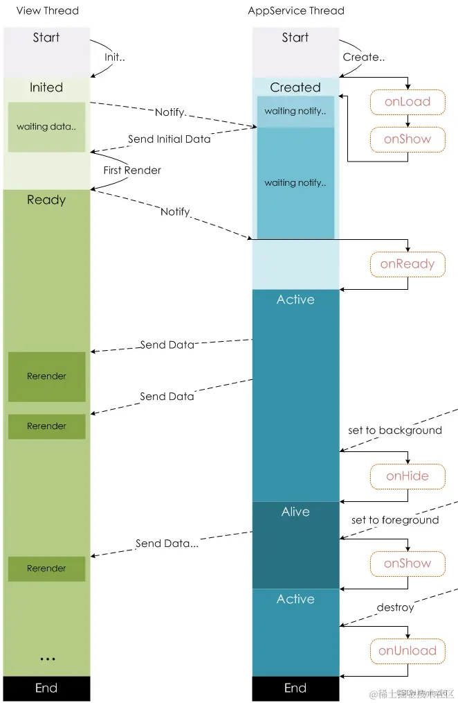
生命周期

小程序的页面生命周期
在这里插入图片描述

vue的生命周期
在这里插入图片描述

仓库

地址:gitcode.net/qq_38870145…
在这里插入图片描述