BT bluedroid connection_A2dpSink&Avrcp

1,235 阅读31分钟

基于Android P版本分析

bluedroid

概述

一般情况下,我们在进行手机和车机的蓝牙配对过程中,会直接为手机和车机进行连接,一般情况下,会为设备赋予几项基本的蓝牙功能;

手机_车机_ProfileService连接.jpg

  • 通话音频 - HFP;
  • 媒体音频 - A2DP + AVRCP;
  • 共享联系人 - PBAP;

A2DP

A2DP全称:Advenced Audio Distribution Profile,即蓝牙音频传输模型协定;

A2DP规定了使用蓝牙异步传输信道方式,传输高质量音乐文件数据的协议堆栈软件和使用方法,基于该协议就能通过以蓝牙方式传输高品质的音乐。例如使用蓝牙耳机或蓝牙音响设备来收听音乐了;

A2DP协议在frameworks层体现为两个:A2dpService和A2dpSinkService;

  • A2dpService:作为音源输入端,提供音频流数据;
  • A2dpSinkService:作为音源输出端,播放音源端提供的音频流数据;

A2DP协议.png

A2DP协议分为了两个角色:Source和Sink;

  • Source:发送音频端,录入/加载音频;
  • Sink:接收音频端,播放音频;

AVRCP

AVRCP全称:Audio/Video Remote Control Profile,即音频/视频远程控制配置文件。

AVRCP设计用于提供控制TV,Hi-Fi设备等的标准接口,此配置文件用于许可单个远程控制设备(或其他设备)控制所有用于可以接入的A/V设备。AVRCP定义了如何控制流媒体的特征。包括暂停、停止、启动重放、音量控制及其他类型的远程控制操作(其实和DLNA的指令控制类似);

AVRCP是一种在蓝牙协议栈A2DP/AVRCP上实现的控制技术;

AVRCP协议.png

avrcp是蓝牙应用层的协议,从这里可以看出,ARVCP的下面还有一个被称为AVRTP的协议,其实,它就是AVRCP的底层传输协议,可以理解成是AVRCP和a2dp之间的适配层。

AVRCP协议存在两个角色:CT和TG;

  • CT(The Controller):命令发起方,例如蓝牙耳机发送指令(上一首、下一首、音量调整);
  • TG(The target):命令接收方,例如手机;

A2dpSink connect

BT_A2dpSink_connect流程分析.png

根据协议栈,我们知道,A2dp协议是基于A2DTP协议实现的,实际上就是对A2DTP协议的连接建立;

BT_AVDTP_connect_Response流程分析.png

A2DTP建立连接之后,需要进行一系列的配置,同时也需要针对Audio Stream的通道进行配置,以确保可以接收到音频数据;

BT_AudioTrack_create_bluedroid流程分析.png

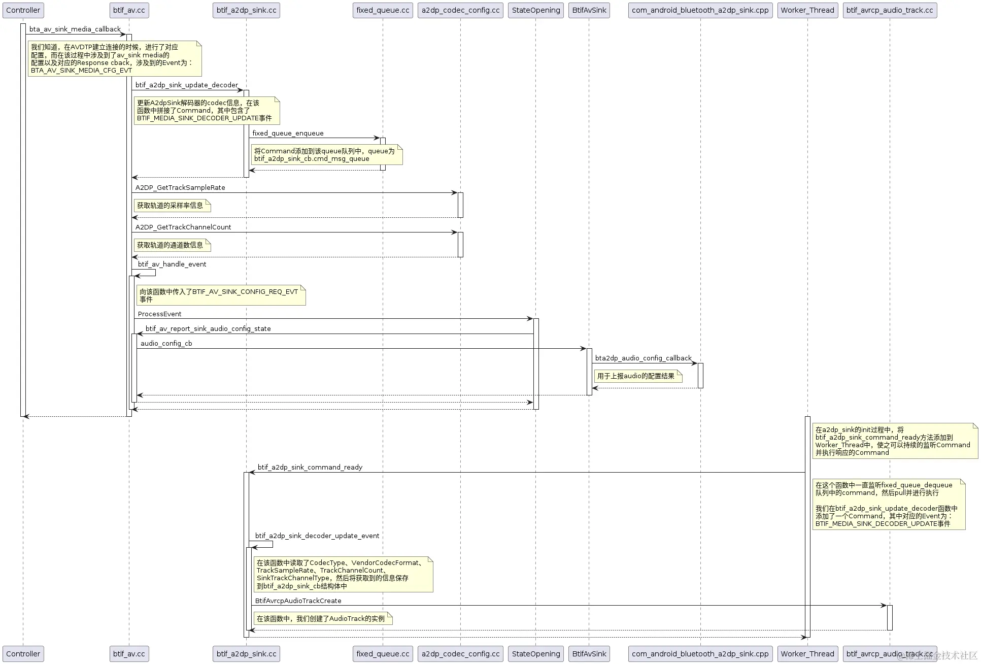
在AVDTP协议建立连接的过程中,进行了Audio的config,同时也创建了对应的AudioTrack;

AVRCP connect

AVRCP req&resp.png

我们知道,针对AVRCP,分为了CT和TG,类似于HF和AG的角色划分,其中CT代表了指令发送方,一般情况下为耳机或者是车载蓝牙,TG作为指令接收方,一般为手机;

在连接还没有创建的情况下,CT应该会主动发起建立连接的请求,一旦连接成功之后,就可以发送AV/C指令;

BT_AVRCP_create&connect_bluedroid流程分析.png

A2dpSink协议建立连接成功之后,会将StateOpened状态之后,会通过SetActivePeer函数来触发SDP来搜索AVRCP协议服务;

SDP搜索成功之后,会在SDP的Complete的Response中开启AVRCP协议并连接;

协议数据包分析

A2DP Sink

Sent Connection Request

这个Command用来建立两个设备之间的L2CAP channel,我们不过多的展开描述,我们直接看该过程中对应的ServiceSearchAttributeRequest的结果:

Bluetooth L2CAP Protocol
    Length: 24
    CID: Dynamically Allocated Channel (0x0040)
    [Connect in frame: 962]
    [Disconnect in frame: 984]
    [PSM: SDP (0x0001)]
Bluetooth SDP Protocol
    PDU: Service Search Attribute Request (0x06)
    Transaction Id: 0x0000
    Parameter Length: 19
    Service Search Pattern: Audio Source
        Data Element: Sequence uint8 3 bytes
            0011 0... = Data Element Type: Sequence (6)
            .... .101 = Data Element Size: uint8 (5)
            Data Element Var Size: 3
            Data Value
                Data Element: UUID 2 bytes
                    0001 1... = Data Element Type: UUID (3)
                    .... .001 = Data Element Size: 2 bytes (1)
                    Data Value
                        Value: UUID: Audio Source (0x110a)
    Maximum Attribute Byte Count: 1008
    Attribute ID List
        Data Element: Sequence uint8 9 bytes
            0011 0... = Data Element Type: Sequence (6)
            .... .101 = Data Element Size: uint8 (5)
            Data Element Var Size: 9
            Data Value
                Attribute ID: Service Class ID List 
                    Data Element: Unsigned Integer 2 bytes
                        0000 1... = Data Element Type: Unsigned Integer (1)
                        .... .001 = Data Element Size: 2 bytes (1)
                        Data Value
                            Attribute ID: Service Class ID List (0x0001)
                Attribute ID: Protocol Descriptor List 
                    Data Element: Unsigned Integer 2 bytes
                        0000 1... = Data Element Type: Unsigned Integer (1)
                        .... .001 = Data Element Size: 2 bytes (1)
                        Data Value
                            Attribute ID: Protocol Descriptor List (0x0004)
                Attribute ID: Bluetooth Profile Descriptor List 
                    Data Element: Unsigned Integer 2 bytes
                        0000 1... = Data Element Type: Unsigned Integer (1)
                        .... .001 = Data Element Size: 2 bytes (1)
                        Data Value
                            Attribute ID: Bluetooth Profile Descriptor List (0x0009)
    Continuation State: no (00)

本次SDP服务搜索对应的Service(UUID)为Audio Source(0x110a),对应的Service为A2DP Sink;

Bluetooth L2CAP Protocol
    Length: 55
    CID: Dynamically Allocated Channel (0x0055)
    [Connect in frame: 962]
    [Disconnect in frame: 984]
    [PSM: SDP (0x0001)]
Bluetooth SDP Protocol
    PDU: Service Search Attribute Response (0x07)
    Transaction Id: 0x0000
    Parameter Length: 50
    Attribute List Byte Count: 47
    Attribute Lists [count =  1]
        Data Element: Sequence uint8 45 bytes
            0011 0... = Data Element Type: Sequence (6)
            .... .101 = Data Element Size: uint8 (5)
            Data Element Var Size: 45
            Data Value
                Attribute List [count =  3] (Audio Source)
                    Data Element: Sequence uint16 42 bytes
                        0011 0... = Data Element Type: Sequence (6)
                        .... .110 = Data Element Size: uint16 (6)
                        Data Element Var Size: 42
                        Data Value
                            Service Attribute: Service Class ID List (0x1), value = Audio Source
                                Attribute ID: Service Class ID List
                                    Data Element: Unsigned Integer 2 bytes
                                        0000 1... = Data Element Type: Unsigned Integer (1)
                                        .... .001 = Data Element Size: 2 bytes (1)
                                        Data Value
                                            Attribute ID: Service Class ID List (0x0001)
                                Value
                                    Data Element: Sequence uint8 3 bytes
                                        0011 0... = Data Element Type: Sequence (6)
                                        .... .101 = Data Element Size: uint8 (5)
                                        Data Element Var Size: 3
                                        Data Value
                                            Data Element: UUID 2 bytes
                                                0001 1... = Data Element Type: UUID (3)
                                                .... .001 = Data Element Size: 2 bytes (1)
                                                Data Value
                                                    Value: UUID: Audio Source (0x110a)
                            Service Attribute: Protocol Descriptor List (0x4), value = L2CAP:25 -> AVDTP (1.3)
                                Attribute ID: Protocol Descriptor List
                                    Data Element: Unsigned Integer 2 bytes
                                        0000 1... = Data Element Type: Unsigned Integer (1)
                                        .... .001 = Data Element Size: 2 bytes (1)
                                        Data Value
                                            Attribute ID: Protocol Descriptor List (0x0004)
                                Value
                                    Data Element: Sequence uint8 16 bytes
                                        0011 0... = Data Element Type: Sequence (6)
                                        .... .101 = Data Element Size: uint8 (5)
                                        Data Element Var Size: 16
                                        Data Value
                                            Protocol #1: L2CAP, PSM: 25
                                                Data Element: Sequence uint8 6 bytes
                                                    0011 0... = Data Element Type: Sequence (6)
                                                    .... .101 = Data Element Size: uint8 (5)
                                                    Data Element Var Size: 6
                                                    Data Value
                                                        Protocol Entry: L2CAP, PSM: 25
                                                            Data Element: UUID 2 bytes
                                                                0001 1... = Data Element Type: UUID (3)
                                                                .... .001 = Data Element Size: 2 bytes (1)
                                                                Data Value
                                                                    Value: UUID: L2CAP (0x0100)
                                                            Data Element: Unsigned Integer 2 bytes
                                                                0000 1... = Data Element Type: Unsigned Integer (1)
                                                                .... .001 = Data Element Size: 2 bytes (1)
                                                                Data Value
                                                                    L2CAP PSM: AVDTP (25)
                                            Protocol #2: AVDTP, Version 1.3
                                                Data Element: Sequence uint8 6 bytes
                                                    0011 0... = Data Element Type: Sequence (6)
                                                    .... .101 = Data Element Size: uint8 (5)
                                                    Data Element Var Size: 6
                                                    Data Value
                                                        Protocol Entry: AVDTP, Version 0x103
                                                            Data Element: UUID 2 bytes
                                                                0001 1... = Data Element Type: UUID (3)
                                                                .... .001 = Data Element Size: 2 bytes (1)
                                                                Data Value
                                                                    Value: UUID: AVDTP (0x0019)
                                                            Data Element: Unsigned Integer 2 bytes
                                                                0000 1... = Data Element Type: Unsigned Integer (1)
                                                                .... .001 = Data Element Size: 2 bytes (1)
                                                                Data Value
                                                                    Protocol Version: 0x0103
                            Service Attribute: Bluetooth Profile Descriptor List (0x9), value = Advanced Audio Distribution 1.3
                                Attribute ID: Bluetooth Profile Descriptor List
                                    Data Element: Unsigned Integer 2 bytes
                                        0000 1... = Data Element Type: Unsigned Integer (1)
                                        .... .001 = Data Element Size: 2 bytes (1)
                                        Data Value
                                            Attribute ID: Bluetooth Profile Descriptor List (0x0009)
                                Value
                                    Data Element: Sequence uint8 8 bytes
                                        0011 0... = Data Element Type: Sequence (6)
                                        .... .101 = Data Element Size: uint8 (5)
                                        Data Element Var Size: 8
                                        Data Value
                                            Data Element: Sequence uint8 6 bytes
                                                0011 0... = Data Element Type: Sequence (6)
                                                .... .101 = Data Element Size: uint8 (5)
                                                Data Element Var Size: 6
                                                Data Value
                                                    Profile Descriptor List #1: Advanced Audio Distribution, Version 1.3
                                                        Data Element: UUID 2 bytes
                                                            0001 1... = Data Element Type: UUID (3)
                                                            .... .001 = Data Element Size: 2 bytes (1)
                                                            Data Value
                                                                Value: UUID: Advanced Audio Distribution (0x110d)
                                                        Data Element: Unsigned Integer 2 bytes
                                                            0000 1... = Data Element Type: Unsigned Integer (1)
                                                            .... .001 = Data Element Size: 2 bytes (1)
                                                            Data Value
                                                                Protocol Version: 0x0103
    Continuation State: no (00)

我们看到,在Protocol Descriptor List中表明了需要支持的协议,其中包括两个:L2CAP和AVDTP,而AVDTP协议是基于L2CAP协议实现的;

SDP协议执行完成之后,发送Sent Disconnection Request Command用于终止SDP服务搜索;

Sent Command - Discover

Bluetooth L2CAP Protocol
    Length: 2
    CID: Dynamically Allocated Channel (0x005f)
    [Connect in frame: 995]
    [Disconnect in frame: 1216]
    [Service: Audio Source (0x110a)]
    [PSM: AVDTP (0x0019)]
Bluetooth AVDTP Protocol
    Signal: Discover (Command)
        0000 .... = Transaction: 0x0
        .... 00.. = Packet Type: Single (0x0)
        .... ..00 = Message Type: Command (0x0)
        00.. .... = RFA: 0x0
        ..00 0001 = Signal: Discover (0x01)

该指令用于发现Remote Device有几个sep(stream end point),每个sep的媒体类型(audio、video、multi),例如本地的sep是个audio sink(音频播放设备,比如说音箱),远端的sep是个audio source(音源设备,比如说手机),那么这两个sep就可以连接了。

Bluetooth L2CAP Protocol
    Length: 16
    CID: Dynamically Allocated Channel (0x0057)
    [Connect in frame: 995]
    [Disconnect in frame: 1216]
    [Service: Audio Source (0x110a)]
    [PSM: AVDTP (0x0019)]
Bluetooth AVDTP Protocol
    Signal: Discover (ResponseAccept)
        0000 .... = Transaction: 0x0
        .... 00.. = Packet Type: Single (0x0)
        .... ..10 = Message Type: ResponseAccept (0x2)
        00.. .... = RFA: 0x0
        ..00 0001 = Signal: Discover (0x01)
    ACP SEP [1 - Audio Source] item 1/7
        0000 01.. = SEID: 1
        .... ..0. = In Use: False (0x0)
        .... ...0 = RFA0: 0x0
        0000 .... = Media Type: Audio (0x0)
        .... 0... = Type: Source (0x0)
        .... .000 = RFA1: 0x0
    ACP SEP [2 - Audio Source] item 2/7
        0000 10.. = SEID: 2
        .... ..0. = In Use: False (0x0)
        .... ...0 = RFA0: 0x0
        0000 .... = Media Type: Audio (0x0)
        .... 0... = Type: Source (0x0)
        .... .000 = RFA1: 0x0
    ACP SEP [3 - Audio Source] item 3/7
        0000 11.. = SEID: 3
        .... ..0. = In Use: False (0x0)
        .... ...0 = RFA0: 0x0
        0000 .... = Media Type: Audio (0x0)
        .... 0... = Type: Source (0x0)
        .... .000 = RFA1: 0x0
    ACP SEP [4 - Audio Source] item 4/7
        0001 00.. = SEID: 4
        .... ..0. = In Use: False (0x0)
        .... ...0 = RFA0: 0x0
        0000 .... = Media Type: Audio (0x0)
        .... 0... = Type: Source (0x0)
        .... .000 = RFA1: 0x0
    ACP SEP [5 - Audio Source] item 5/7
        0001 01.. = SEID: 5
        .... ..0. = In Use: False (0x0)
        .... ...0 = RFA0: 0x0
        0000 .... = Media Type: Audio (0x0)
        .... 0... = Type: Source (0x0)
        .... .000 = RFA1: 0x0
    ACP SEP [6 - Audio Source] item 6/7
        0001 10.. = SEID: 6
        .... ..0. = In Use: False (0x0)
        .... ...0 = RFA0: 0x0
        0000 .... = Media Type: Audio (0x0)
        .... 0... = Type: Source (0x0)
        .... .000 = RFA1: 0x0
    ACP SEP [7 - Audio Source] item 7/7
        0001 11.. = SEID: 7
        .... ..0. = In Use: False (0x0)
        .... ...0 = RFA0: 0x0
        0000 .... = Media Type: Audio (0x0)
        .... 0... = Type: Source (0x0)
        .... .000 = RFA1: 0x0

远端回复共有7个sep,每个sep的类型都是Audio Source,对应的每个sep都分配了响应的seid;

  • SEP:SEP,流端点,流端点是为了协商一个流而公开可用传输服务和A/V功能的应用程序
  • SEID:SEP的ID
  • In Use:表示这个SEP是否被使用,为0代表未被使用,1代表已被使用,目前状态都是未使用状态;
  • Media Type:0代表audio、1代表video;
  • TESP:表示Stream End Point类型,0代表SRC(Audio Source),1代表SNK(Audio Sink);

Sent Command - GetAllCapabilities - ACP SEID [x - Audio Source]

接下来发送get capability和set configuration指令,该过程类似l2cap的配置过程,首先INT端(发起avdtp连接的一方叫INT)向ACP端(接受avdtp连接的一方)发送get capability command:

Bluetooth L2CAP Protocol
    Length: 3
    CID: Dynamically Allocated Channel (0x005f)
    [Connect in frame: 995]
    [Disconnect in frame: 1216]
    [Service: Audio Source (0x110a)]
    [PSM: AVDTP (0x0019)]
Bluetooth AVDTP Protocol
    Signal: GetAllCapabilities (Command)
        0001 .... = Transaction: 0x1
        .... 00.. = Packet Type: Single (0x0)
        .... ..00 = Message Type: Command (0x0)
        00.. .... = RFA: 0x0
        ..00 1100 = Signal: GetAllCapabilities (0x0c)
    ACP SEID [1 - Audio Source]
        0000 01.. = ACP SEID: 1
        .... ..00 = RFA: 0x0

然后对方回复支持的codec信息,包括编码格式是sbc(蓝牙sink默认必须支持的一项选项了),采样率、压缩比等等,都是音频相关配置的东西;

Bluetooth L2CAP Protocol
    Length: 12
    CID: Dynamically Allocated Channel (0x0057)
    [Connect in frame: 995]
    [Disconnect in frame: 1216]
    [Service: Audio Source (0x110a)]
    [PSM: AVDTP (0x0019)]
Bluetooth AVDTP Protocol
    Signal: GetAllCapabilities (ResponseAccept)
        0001 .... = Transaction: 0x1
        .... 00.. = Packet Type: Single (0x0)
        .... ..10 = Message Type: ResponseAccept (0x2)
        00.. .... = RFA: 0x0
        ..00 1100 = Signal: GetAllCapabilities (0x0c)
    Capabilities
        Service: Media Transport
            Service Category: Media Transport (0x01)
            Length of Service Category: 0x00
        Service: Media Codec - Audio SBC (44100 | Mono JointStereo | block: 4 8 12 16 | subbands: 8 | allocation: Loudness | bitpool: 2..53)
            Service Category: Media Codec (0x07)
            Length of Service Category: 0x06
            0000 .... = Media Type: Audio (0x0)
            .... 0000 = RFA: 0x0
            Media Codec Audio Type: SBC (0x00)
            0... .... = Sampling Frequency 16000 Hz: False
            .0.. .... = Sampling Frequency 32000 Hz: False
            ..1. .... = Sampling Frequency 44100 Hz: True
            ...0 .... = Sampling Frequency 48000 Hz: False
            .... 1... = Channel Mode Mono: True
            .... .0.. = Channel Mode Dual Channel: False
            .... ..0. = Channel Mode Stereo: False
            .... ...1 = Channel Mode Joint Stereo: True
            1... .... = Block Length 4: True
            .1.. .... = Block Length 8: True
            ..1. .... = Block Length 12: True
            ...1 .... = Block Length 16: True
            .... 0... = Subbands 4: False
            .... .1.. = Subbands 8: True
            .... ..0. = Allocation Method SNR: False
            .... ...1 = Allocation Method Loudness: True
            Minimum Bitpool: 2
            Maximum Bitpool: 53
  • Service Category:服务类型

上述的一组Request-Response是针对SEID = 1的配置请求,一共有7个sep,则会进行7组Request-Response配置;

Bluetooth AVDTP Protocol
    Signal: GetAllCapabilities (Command)
        0010 .... = Transaction: 0x2
        .... 00.. = Packet Type: Single (0x0)
        .... ..00 = Message Type: Command (0x0)
        00.. .... = RFA: 0x0
        ..00 1100 = Signal: GetAllCapabilities (0x0c)
    ACP SEID [2 - Audio Source]
        0000 10.. = ACP SEID: 2
        .... ..00 = RFA: 0x0
Bluetooth AVDTP Protocol
    Signal: GetAllCapabilities (ResponseAccept)
        0010 .... = Transaction: 0x2
        .... 00.. = Packet Type: Single (0x0)
        .... ..10 = Message Type: ResponseAccept (0x2)
        00.. .... = RFA: 0x0
        ..00 1100 = Signal: GetAllCapabilities (0x0c)
    Capabilities
        Service: Media Transport
            Service Category: Media Transport (0x01)
            Length of Service Category: 0x00
        Service: Media Codec - Audio MPEG-2,4 AAC
            Service Category: Media Codec (0x07)
            Length of Service Category: 0x08
            0000 .... = Media Type: Audio (0x0)
            .... 0000 = RFA: 0x0
            Media Codec Audio Type: MPEG-2,4 AAC (0x02)
            1... .... = MPEG2 AAC LC: True
            .0.. .... = MPEG4 AAC LC: False
            ..0. .... = MPEG4 AAC LTP: False
            ...0 .... = MPEG4 AAC Scalable: False
            .... 0000 = RFA: 0x0
            0... .... = Sampling Frequency 8000 Hz: False
            .0.. .... = Sampling Frequency 11025 Hz: False
            ..0. .... = Sampling Frequency 12000 Hz: False
            ...0 .... = Sampling Frequency 16000 Hz: False
            .... 0... = Sampling Frequency 22050 Hz: False
            .... .0.. = Sampling Frequency 24000 Hz: False
            .... ..0. = Sampling Frequency 32000 Hz: False
            .... ...1 = Sampling Frequency 44100 Hz: True
            0... .... = Sampling Frequency 48000 Hz: False
            .0.. .... = Sampling Frequency 64000 Hz: False
            ..0. .... = Sampling Frequency 88200 Hz: False
            ...0 .... = Sampling Frequency 96000 Hz: False
            .... 0... = Channels 1: False
            .... .1.. = Channels 2: True
            .... ..00 = RFA: 0x0
            0... .... .... .... .... .... = VBR Supported: False
            .000 0010 1110 1110 0000 0000 = Bit Rate: 0x02ee00

第三组的Response:

Bluetooth AVDTP Protocol
    Signal: GetAllCapabilities (ResponseAccept)
        0011 .... = Transaction: 0x3
        .... 00.. = Packet Type: Single (0x0)
        .... ..10 = Message Type: ResponseAccept (0x2)
        00.. .... = RFA: 0x0
        ..00 1100 = Signal: GetAllCapabilities (0x0c)
    Capabilities
        Service: Media Transport
            Service Category: Media Transport (0x01)
            Length of Service Category: 0x00
        Service: Media Codec - Audio non-A2DP (LDAC - 44100 48000 96000, DualChannel Stereo)
            Service Category: Media Codec (0x07)
            Length of Service Category: 0x0a
            0000 .... = Media Type: Audio (0x0)
            .... 0000 = RFA: 0x0
            Media Codec Audio Type: non-A2DP (0xff)
            Vendor ID: Sony Corporation (0x0000012d)
            Codec: LDAC (0x00aa)
            00.. .... = RFA1: 0x0
            ..1. .... = Sampling Frequency 44100 Hz: True
            ...1 .... = Sampling Frequency 48000 Hz: True
            .... 0... = Sampling Frequency 88200 Hz: False
            .... .1.. = Sampling Frequency 96000 Hz: True
            .... ..0. = Sampling Frequency 176400 Hz: False
            .... ...0 = Sampling Frequency 192000 Hz: False
            0000 0... = RFA2: 0x00
            .... .0.. = Channel Mode Mono: False
            .... ..1. = Channel Mode Dual Channel: True
            .... ...1 = Channel Mode Stereo: True

Sent Command - SetConfiguration -ACP SEID [2 - Audio Source] - INT SEID [2 - Audio Source]

Bluetooth AVDTP Protocol
    Signal: SetConfiguration (Command)
        1000 .... = Transaction: 0x8
        .... 00.. = Packet Type: Single (0x0)
        .... ..00 = Message Type: Command (0x0)
        00.. .... = RFA: 0x0
        ..00 0011 = Signal: SetConfiguration (0x03)
    ACP SEID [2 - Audio Source]
        0000 10.. = ACP SEID: 2
        .... ..00 = RFA: 0x0
    INT SEID [2 - Audio Source]
        0000 10.. = INT SEID: 2
        .... ..00 = RFA: 0x0
    Capabilities
        Service: Media Transport
            Service Category: Media Transport (0x01)
            Length of Service Category: 0x00
        Service: Media Codec - Audio MPEG-2,4 AAC
            Service Category: Media Codec (0x07)
            Length of Service Category: 0x08
            0000 .... = Media Type: Audio (0x0)
            .... 0000 = RFA: 0x0
            Media Codec Audio Type: MPEG-2,4 AAC (0x02)
            1... .... = MPEG2 AAC LC: True
            .0.. .... = MPEG4 AAC LC: False
            ..0. .... = MPEG4 AAC LTP: False
            ...0 .... = MPEG4 AAC Scalable: False
            .... 0000 = RFA: 0x0
            0... .... = Sampling Frequency 8000 Hz: False
            .0.. .... = Sampling Frequency 11025 Hz: False
            ..0. .... = Sampling Frequency 12000 Hz: False
            ...0 .... = Sampling Frequency 16000 Hz: False
            .... 0... = Sampling Frequency 22050 Hz: False
            .... .0.. = Sampling Frequency 24000 Hz: False
            .... ..0. = Sampling Frequency 32000 Hz: False
            .... ...1 = Sampling Frequency 44100 Hz: True
            0... .... = Sampling Frequency 48000 Hz: False
            .0.. .... = Sampling Frequency 64000 Hz: False
            ..0. .... = Sampling Frequency 88200 Hz: False
            ...0 .... = Sampling Frequency 96000 Hz: False
            .... 0... = Channels 1: False
            .... .1.. = Channels 2: True
            .... ..00 = RFA: 0x0
            0... .... .... .... .... .... = VBR Supported: False
            .000 0010 1110 1110 0000 0000 = Bit Rate: 0x02ee00

该命令用于在get Capabilities之后,选择特定的功能参数;

该指令选择的SEID = 2,即选用的Media Codec = Audio MPEG-2,4 AAC,采样率 = 44100Hz,通道 = 2代表了选用了第二通道;

Bluetooth AVDTP Protocol
    Signal: SetConfiguration (ResponseAccept)
        1000 .... = Transaction: 0x8
        .... 00.. = Packet Type: Single (0x0)
        .... ..10 = Message Type: ResponseAccept (0x2)
        00.. .... = RFA: 0x0
        ..00 0011 = Signal: SetConfiguration (0x03)

用于响应SetConfiguration Request;

Sent Command - Open - ACP SEID [2 - Audio Source]

Bluetooth AVDTP Protocol
    Signal: Open (Command)
        1001 .... = Transaction: 0x9
        .... 00.. = Packet Type: Single (0x0)
        .... ..00 = Message Type: Command (0x0)
        00.. .... = RFA: 0x0
        ..00 0110 = Signal: Open (0x06)
    ACP SEID [2 - Audio Source]
        0000 10.. = ACP SEID: 2
        .... ..00 = RFA: 0x0

该指令用于在configuration成功之后,开启指定SEP的流;用于车机端告知手机端开启手机侧的AudioSource 流;

最后通过ResponseAccept的方式回复开启成功;

Rcvd Command - Discover

Bluetooth AVDTP Protocol
    Signal: Discover (Command)
        0000 .... = Transaction: 0x0
        .... 00.. = Packet Type: Single (0x0)
        .... ..00 = Message Type: Command (0x0)
        00.. .... = RFA: 0x0
        ..00 0001 = Signal: Discover (0x01)

这个是手机侧向车机侧发送搜索指令,用于搜索车机侧共有几个sep;

Bluetooth AVDTP Protocol
    Signal: Discover (ResponseAccept)
        0000 .... = Transaction: 0x0
        .... 00.. = Packet Type: Single (0x0)
        .... ..10 = Message Type: ResponseAccept (0x2)
        00.. .... = RFA: 0x0
        ..00 0001 = Signal: Discover (0x01)
    ACP SEP [1 - Audio Sink] item 1/2
        0000 01.. = SEID: 1
        .... ..0. = In Use: False (0x0)
        .... ...0 = RFA0: 0x0
        0000 .... = Media Type: Audio (0x0)
        .... 1... = Type: Sink (0x1)
        .... .000 = RFA1: 0x0
    ACP SEP [2 - Audio Sink] item 2/2
        0000 10.. = SEID: 2
        .... ..1. = In Use: True (0x1)
        .... ...0 = RFA0: 0x0
        0000 .... = Media Type: Audio (0x0)
        .... 1... = Type: Sink (0x1)
        .... .000 = RFA1: 0x0

车机侧共有两个sep,其中ACP SEP = 2的In Use = true表明了已被使用;

Rcvd Command - GetAllCapabilities - ACP SEID [x - Audio Sink]

第一组:

Bluetooth L2CAP Protocol
    Length: 3
    CID: Dynamically Allocated Channel (0x0057)
    [Connect in frame: 995]
    [Disconnect in frame: 1216]
    [Service: Audio Source (0x110a)]
    [PSM: AVDTP (0x0019)]
Bluetooth AVDTP Protocol
    Signal: GetCapabilities (Command)
        0001 .... = Transaction: 0x1
        .... 00.. = Packet Type: Single (0x0)
        .... ..00 = Message Type: Command (0x0)
        00.. .... = RFA: 0x0
        ..00 0010 = Signal: GetCapabilities (0x02)
    ACP SEID [1 - Audio Sink]
        0000 01.. = ACP SEID: 1
        .... ..00 = RFA: 0x0
Bluetooth AVDTP Protocol
    Signal: GetCapabilities (ResponseAccept)
        0001 .... = Transaction: 0x1
        .... 00.. = Packet Type: Single (0x0)
        .... ..10 = Message Type: ResponseAccept (0x2)
        00.. .... = RFA: 0x0
        ..00 0010 = Signal: GetCapabilities (0x02)
    Capabilities
        Service: Media Transport
            Service Category: Media Transport (0x01)
            Length of Service Category: 0x00
        Service: Media Codec - Audio SBC (44100 48000 | Mono DualChannel Stereo JointStereo | block: 4 8 12 16 | subbands: 4 8 | allocation: SNR Loudness | bitpool: 2..53)
            Service Category: Media Codec (0x07)
            Length of Service Category: 0x06
            0000 .... = Media Type: Audio (0x0)
            .... 0000 = RFA: 0x0
            Media Codec Audio Type: SBC (0x00)
            0... .... = Sampling Frequency 16000 Hz: False
            .0.. .... = Sampling Frequency 32000 Hz: False
            ..1. .... = Sampling Frequency 44100 Hz: True
            ...1 .... = Sampling Frequency 48000 Hz: True
            .... 1... = Channel Mode Mono: True
            .... .1.. = Channel Mode Dual Channel: True
            .... ..1. = Channel Mode Stereo: True
            .... ...1 = Channel Mode Joint Stereo: True
            1... .... = Block Length 4: True
            .1.. .... = Block Length 8: True
            ..1. .... = Block Length 12: True
            ...1 .... = Block Length 16: True
            .... 1... = Subbands 4: True
            .... .1.. = Subbands 8: True
            .... ..1. = Allocation Method SNR: True
            .... ...1 = Allocation Method Loudness: True
            Minimum Bitpool: 2
            Maximum Bitpool: 53

第二组:

Bluetooth AVDTP Protocol
    Signal: GetCapabilities (Command)
        0010 .... = Transaction: 0x2
        .... 00.. = Packet Type: Single (0x0)
        .... ..00 = Message Type: Command (0x0)
        00.. .... = RFA: 0x0
        ..00 0010 = Signal: GetCapabilities (0x02)
    ACP SEID [2 - Audio Sink]
        0000 10.. = ACP SEID: 2
        .... ..00 = RFA: 0x0
Bluetooth AVDTP Protocol
    Signal: GetCapabilities (ResponseAccept)
        0010 .... = Transaction: 0x2
        .... 00.. = Packet Type: Single (0x0)
        .... ..10 = Message Type: ResponseAccept (0x2)
        00.. .... = RFA: 0x0
        ..00 0010 = Signal: GetCapabilities (0x02)
    Capabilities
        Service: Media Transport
            Service Category: Media Transport (0x01)
            Length of Service Category: 0x00
        Service: Media Codec - Audio MPEG-2,4 AAC
            Service Category: Media Codec (0x07)
            Length of Service Category: 0x08
            0000 .... = Media Type: Audio (0x0)
            .... 0000 = RFA: 0x0
            Media Codec Audio Type: MPEG-2,4 AAC (0x02)
            1... .... = MPEG2 AAC LC: True
            .0.. .... = MPEG4 AAC LC: False
            ..0. .... = MPEG4 AAC LTP: False
            ...0 .... = MPEG4 AAC Scalable: False
            .... 0000 = RFA: 0x0
            0... .... = Sampling Frequency 8000 Hz: False
            .0.. .... = Sampling Frequency 11025 Hz: False
            ..0. .... = Sampling Frequency 12000 Hz: False
            ...0 .... = Sampling Frequency 16000 Hz: False
            .... 0... = Sampling Frequency 22050 Hz: False
            .... .0.. = Sampling Frequency 24000 Hz: False
            .... ..0. = Sampling Frequency 32000 Hz: False
            .... ...1 = Sampling Frequency 44100 Hz: True
            1... .... = Sampling Frequency 48000 Hz: True
            .0.. .... = Sampling Frequency 64000 Hz: False
            ..0. .... = Sampling Frequency 88200 Hz: False
            ...0 .... = Sampling Frequency 96000 Hz: False
            .... 1... = Channels 1: True
            .... .1.. = Channels 2: True
            .... ..00 = RFA: 0x0
            1... .... .... .... .... .... = VBR Supported: True
            .000 0100 1110 0010 0000 0000 = Bit Rate: 0x04e200
  • Media Codec:Audio MPEG-2,4 AAC
  • Sampling:44100Hz / 44800Hz
  • Channels 1:true,第一个声道可用
  • Channels 2:true,第二个声道可用
  • VBR Supported = true:码率,VBR代表了动态码率;

Sent Command - Close - ACP SEID [2 - Audio Source]

Bluetooth AVDTP Protocol
    Signal: Close (Command)
        1010 .... = Transaction: 0xa
        .... 00.. = Packet Type: Single (0x0)
        .... ..00 = Message Type: Command (0x0)
        00.. .... = RFA: 0x0
        ..00 1000 = Signal: Close (0x08)
    ACP SEID [2 - Audio Source]
        0000 10.. = ACP SEID: 2
        .... ..00 = RFA: 0x0

该指令用于关闭指定的SEID;这个命令在关闭或者是断开连接的时候会发送该指令;

对应通过ResponseAccept回复结果;

AVRCP _ Control

Sent Connection Request

这个Command用来建立两个设备之间的L2CAP channel,我们不过多的展开描述,我们直接看该过程中对应的ServiceSearchAttributeRequest的结果:

Bluetooth SDP Protocol
    PDU: Service Search Attribute Request (0x06)
    Transaction Id: 0x0000
    Parameter Length: 25
    Service Search Pattern: A/V Remote Control
        Data Element: Sequence uint8 3 bytes
            0011 0... = Data Element Type: Sequence (6)
            .... .101 = Data Element Size: uint8 (5)
            Data Element Var Size: 3
            Data Value
                Data Element: UUID 2 bytes
                    0001 1... = Data Element Type: UUID (3)
                    .... .001 = Data Element Size: 2 bytes (1)
                    Data Value
                        Value: UUID: A/V Remote Control (0x110e)
    Maximum Attribute Byte Count: 1008
    Attribute ID List
        Data Element: Sequence uint8 15 bytes
            0011 0... = Data Element Type: Sequence (6)
            .... .101 = Data Element Size: uint8 (5)
            Data Element Var Size: 15
            Data Value
                Attribute ID: Service Class ID List 
                    Data Element: Unsigned Integer 2 bytes
                        0000 1... = Data Element Type: Unsigned Integer (1)
                        .... .001 = Data Element Size: 2 bytes (1)
                        Data Value
                            Attribute ID: Service Class ID List (0x0001)
                Attribute ID: Protocol Descriptor List 
                    Data Element: Unsigned Integer 2 bytes
                        0000 1... = Data Element Type: Unsigned Integer (1)
                        .... .001 = Data Element Size: 2 bytes (1)
                        Data Value
                            Attribute ID: Protocol Descriptor List (0x0004)
                Attribute ID: Bluetooth Profile Descriptor List 
                    Data Element: Unsigned Integer 2 bytes
                        0000 1... = Data Element Type: Unsigned Integer (1)
                        .... .001 = Data Element Size: 2 bytes (1)
                        Data Value
                            Attribute ID: Bluetooth Profile Descriptor List (0x0009)
                Attribute ID: Additional Protocol Descriptor Lists 
                    Data Element: Unsigned Integer 2 bytes
                        0000 1... = Data Element Type: Unsigned Integer (1)
                        .... .001 = Data Element Size: 2 bytes (1)
                        Data Value
                            Attribute ID: Additional Protocol Descriptor Lists (0x000d)
                Attribute ID: Supported Features (AVRCP) 
                    Data Element: Unsigned Integer 2 bytes
                        0000 1... = Data Element Type: Unsigned Integer (1)
                        .... .001 = Data Element Size: 2 bytes (1)
                        Data Value
                            Attribute ID: Supported Features (0x0311)
    Continuation State: no (00)

该请求中对应的UUID为A/V Remote Control;

Bluetooth SDP Protocol
    PDU: Service Search Attribute Response (0x07)
    Transaction Id: 0x0000
    Parameter Length: 79
    Attribute List Byte Count: 76
    Attribute Lists [count =  1]
        Data Element: Sequence uint8 74 bytes
            0011 0... = Data Element Type: Sequence (6)
            .... .101 = Data Element Size: uint8 (5)
            Data Element Var Size: 74
            Data Value
                Attribute List [count =  5] (A/V Remote Control Target)
                    Data Element: Sequence uint16 71 bytes
                        0011 0... = Data Element Type: Sequence (6)
                        .... .110 = Data Element Size: uint16 (6)
                        Data Element Var Size: 71
                        Data Value
                            Service Attribute: Service Class ID List (0x1), value = A/V Remote Control Target
                                Attribute ID: Service Class ID List
                                    Data Element: Unsigned Integer 2 bytes
                                        0000 1... = Data Element Type: Unsigned Integer (1)
                                        .... .001 = Data Element Size: 2 bytes (1)
                                        Data Value
                                            Attribute ID: Service Class ID List (0x0001)
                                Value
                                    Data Element: Sequence uint8 3 bytes
                                        0011 0... = Data Element Type: Sequence (6)
                                        .... .101 = Data Element Size: uint8 (5)
                                        Data Element Var Size: 3
                                        Data Value
                                            Data Element: UUID 2 bytes
                                                0001 1... = Data Element Type: UUID (3)
                                                .... .001 = Data Element Size: 2 bytes (1)
                                                Data Value
                                                    Value: UUID: A/V Remote Control Target (0x110c)
                            Service Attribute: Protocol Descriptor List (0x4), value = L2CAP:23 -> AVCTP (1.3)
                                Attribute ID: Protocol Descriptor List
                                    Data Element: Unsigned Integer 2 bytes
                                        0000 1... = Data Element Type: Unsigned Integer (1)
                                        .... .001 = Data Element Size: 2 bytes (1)
                                        Data Value
                                            Attribute ID: Protocol Descriptor List (0x0004)
                                Value
                                    Data Element: Sequence uint8 16 bytes
                                        0011 0... = Data Element Type: Sequence (6)
                                        .... .101 = Data Element Size: uint8 (5)
                                        Data Element Var Size: 16
                                        Data Value
                                            Protocol #1: L2CAP, PSM: 23
                                                Data Element: Sequence uint8 6 bytes
                                                    0011 0... = Data Element Type: Sequence (6)
                                                    .... .101 = Data Element Size: uint8 (5)
                                                    Data Element Var Size: 6
                                                    Data Value
                                                        Protocol Entry: L2CAP, PSM: 23
                                                            Data Element: UUID 2 bytes
                                                                0001 1... = Data Element Type: UUID (3)
                                                                .... .001 = Data Element Size: 2 bytes (1)
                                                                Data Value
                                                                    Value: UUID: L2CAP (0x0100)
                                                            Data Element: Unsigned Integer 2 bytes
                                                                0000 1... = Data Element Type: Unsigned Integer (1)
                                                                .... .001 = Data Element Size: 2 bytes (1)
                                                                Data Value
                                                                    L2CAP PSM: AVCTP-Control (23)
                                            Protocol #2: AVCTP, Version 1.3
                                                Data Element: Sequence uint8 6 bytes
                                                    0011 0... = Data Element Type: Sequence (6)
                                                    .... .101 = Data Element Size: uint8 (5)
                                                    Data Element Var Size: 6
                                                    Data Value
                                                        Protocol Entry: AVCTP, Version 0x103
                                                            Data Element: UUID 2 bytes
                                                                0001 1... = Data Element Type: UUID (3)
                                                                .... .001 = Data Element Size: 2 bytes (1)
                                                                Data Value
                                                                    Value: UUID: AVCTP (0x0017)
                                                            Data Element: Unsigned Integer 2 bytes
                                                                0000 1... = Data Element Type: Unsigned Integer (1)
                                                                .... .001 = Data Element Size: 2 bytes (1)
                                                                Data Value
                                                                    Protocol Version: 0x0103
                            Service Attribute: Bluetooth Profile Descriptor List (0x9), value = A/V Remote Control 1.4
                                Attribute ID: Bluetooth Profile Descriptor List
                                    Data Element: Unsigned Integer 2 bytes
                                        0000 1... = Data Element Type: Unsigned Integer (1)
                                        .... .001 = Data Element Size: 2 bytes (1)
                                        Data Value
                                            Attribute ID: Bluetooth Profile Descriptor List (0x0009)
                                Value
                                    Data Element: Sequence uint8 8 bytes
                                        0011 0... = Data Element Type: Sequence (6)
                                        .... .101 = Data Element Size: uint8 (5)
                                        Data Element Var Size: 8
                                        Data Value
                                            Data Element: Sequence uint8 6 bytes
                                                0011 0... = Data Element Type: Sequence (6)
                                                .... .101 = Data Element Size: uint8 (5)
                                                Data Element Var Size: 6
                                                Data Value
                                                    Profile Descriptor List #1: A/V Remote Control, Version 1.4
                                                        Data Element: UUID 2 bytes
                                                            0001 1... = Data Element Type: UUID (3)
                                                            .... .001 = Data Element Size: 2 bytes (1)
                                                            Data Value
                                                                Value: UUID: A/V Remote Control (0x110e)
                                                        Data Element: Unsigned Integer 2 bytes
                                                            0000 1... = Data Element Type: Unsigned Integer (1)
                                                            .... .001 = Data Element Size: 2 bytes (1)
                                                            Data Value
                                                                Protocol Version: 0x0104
                            Service Attribute: Additional Protocol Descriptor Lists (0xd), value = [L2CAP:27 -> AVCTP (1.3)] 
                                Attribute ID: Additional Protocol Descriptor Lists
                                    Data Element: Unsigned Integer 2 bytes
                                        0000 1... = Data Element Type: Unsigned Integer (1)
                                        .... .001 = Data Element Size: 2 bytes (1)
                                        Data Value
                                            Attribute ID: Additional Protocol Descriptor Lists (0x000d)
                                Value
                                    Data Element: Sequence uint8 18 bytes
                                        0011 0... = Data Element Type: Sequence (6)
                                        .... .101 = Data Element Size: uint8 (5)
                                        Data Element Var Size: 18
                                        Data Value
                                            Data Element: Sequence uint8 16 bytes
                                                0011 0... = Data Element Type: Sequence (6)
                                                .... .101 = Data Element Size: uint8 (5)
                                                Data Element Var Size: 16
                                                Data Value
                                                    Protocol Descriptor List #1
                                                        Protocol #1: L2CAP, PSM: 27
                                                            Data Element: Sequence uint8 6 bytes
                                                                0011 0... = Data Element Type: Sequence (6)
                                                                .... .101 = Data Element Size: uint8 (5)
                                                                Data Element Var Size: 6
                                                                Data Value
                                                                    Protocol Entry: L2CAP, PSM: 27
                                                                        Data Element: UUID 2 bytes
                                                                            0001 1... = Data Element Type: UUID (3)
                                                                            .... .001 = Data Element Size: 2 bytes (1)
                                                                            Data Value
                                                                                Value: UUID: L2CAP (0x0100)
                                                                        Data Element: Unsigned Integer 2 bytes
                                                                            0000 1... = Data Element Type: Unsigned Integer (1)
                                                                            .... .001 = Data Element Size: 2 bytes (1)
                                                                            Data Value
                                                                                L2CAP PSM: AVCTP-Browsing (27)
                                                        Protocol #2: AVCTP, Version 1.3
                                                            Data Element: Sequence uint8 6 bytes
                                                                0011 0... = Data Element Type: Sequence (6)
                                                                .... .101 = Data Element Size: uint8 (5)
                                                                Data Element Var Size: 6
                                                                Data Value
                                                                    Protocol Entry: AVCTP, Version 0x103
                                                                        Data Element: UUID 2 bytes
                                                                            0001 1... = Data Element Type: UUID (3)
                                                                            .... .001 = Data Element Size: 2 bytes (1)
                                                                            Data Value
                                                                                Value: UUID: AVCTP (0x0017)
                                                                        Data Element: Unsigned Integer 2 bytes
                                                                            0000 1... = Data Element Type: Unsigned Integer (1)
                                                                            .... .001 = Data Element Size: 2 bytes (1)
                                                                            Data Value
                                                                                Protocol Version: 0x0103
                            Service Attribute: (AVRCP) Supported Features (0x311), value = Category1(Player/Recorder) PlayerApplicationSettings Browsing MultiplePlayers 
                                Attribute ID: Supported Features
                                    Data Element: Unsigned Integer 2 bytes
                                        0000 1... = Data Element Type: Unsigned Integer (1)
                                        .... .001 = Data Element Size: 2 bytes (1)
                                        Data Value
                                            Attribute ID: Supported Features (0x0311)
                                Value
                                    Data Element: Unsigned Integer 2 bytes
                                        0000 1... = Data Element Type: Unsigned Integer (1)
                                        .... .001 = Data Element Size: 2 bytes (1)
                                        Data Value
                                            0000 000. .... .... = Supported Features: Reserved: 0x00
                                            .... ...0 .... .... = Supported Features: Cover Art: False
                                            .... .... 1... .... = Supported Features: Multiple Player: True
                                            .... .... .1.. .... = Supported Features: Browsing: True
                                            .... .... ..0. .... = Supported Features: Group Navigation: False
                                            .... .... ...1 .... = Supported Features: Settings: True
                                            .... .... .... 0... = Supported Features: Category 4: Menu: False
                                            .... .... .... .0.. = Supported Features: Category 3: Tuner: False
                                            .... .... .... ..0. = Supported Features: Category 2: Monitor/Amplifier: False
                                            .... .... .... ...1 = Supported Features: Category 1: Player/Recorder: True
    Continuation State: no (00)

AVRCP协议基于的Protocol为L2CAP和AVCTP;

然后SDP结束Connection;

Sent Connection Request (AVCTP-Control)

AVRCP的连接是基于L2CAP通道的,而AVRCP协议的底层协议为AVCTP,所以连接AVRCP协议请求是通过L2CAP发送AVCTP协议Connection Request实现的;

Bluetooth L2CAP Protocol
    Length: 8
    CID: L2CAP Signaling Channel (0x0001)
    Command: Connection Request
        Command Code: Connection Request (0x02)
        Command Identifier: 0x17
        Command Length: 4
        PSM: AVCTP-Control (0x0017)
        Source CID: Dynamically Allocated Channel (0x005a)
    [Service: A/V Remote Control Target (0x110c)]
    [Disconnect in frame: 1215]

Sent Vendor dependent: Status - GetCapabilities (Company ID)

Bluetooth L2CAP Protocol
    Length: 14
    CID: Dynamically Allocated Channel (0x0051)
    [Connect in frame: 1112]
    [Disconnect in frame: 1215]
    [Service: A/V Remote Control Target (0x110c)]
    [PSM: AVCTP-Control (0x0017)]
Bluetooth AVCTP Protocol
    0000 .... = Transaction: 0x0
    .... 00.. = Packet Type: Single (0x0)
    .... ..0. = C/R: Command (0x0)
    .... ...0 = IPID: Profile OK (0x0)
    Profile Identifier: A/V Remote Control (0x110e)
Bluetooth AVRCP Profile
    0000 .... = Reserved: 0x0
    .... 0001 = Ctype: Status (0x1)
    0100 1... = Subunit Type: Panel (0x09)
    .... .000 = Subunit ID: 0x0
    Opcode: Vendor dependent (0x00)
    Company ID: 00:19:58 (Bluetooth SIG, Inc.)
    PDU ID: GetCapabilities (0x10)
    0000 00.. = RFA: 0x00
    .... ..00 = Packet Type: Single (0x0)
    Parameter Length: 1
    Capability: Company ID (0x02)
    [Response Time: 9/1000ms]
    [Response in frame: 1134]
  • Capability:需要获取的能力,这里指定了Company ID;

这个命令是CT发给TG的,用于获得TG支持哪些Company;

Bluetooth AVRCP Profile
    0000 .... = Reserved: 0x0
    .... 1100 = Ctype: Stable (0xc)
    0100 1... = Subunit Type: Panel (0x09)
    .... .000 = Subunit ID: 0x0
    Opcode: Vendor dependent (0x00)
    Company ID: 00:19:58 (Bluetooth SIG, Inc.)
    PDU ID: GetCapabilities (0x10)
    0000 00.. = RFA: 0x00
    .... ..00 = Packet Type: Single (0x0)
    Parameter Length: 8
    Capability: Company ID (0x02)
    Capability Count: 0x02
    Company ID: 00:19:58 (Bluetooth SIG, Inc.)
    Company ID: 00:23:45 (Sony Mobile Communica
    [Response Time: 9/1000ms]
    [Command in frame: 1122]

TG回复支持的Company ID有两个:

  • Capability Count:支持的Company ID个数;

    • Bluetooth SIG, Inc.
    • Sony Mobile Communica

Sent Vendor dependent: Status - GetCapabilities (Events Supported)

Bluetooth L2CAP Protocol
    Length: 14
    CID: Dynamically Allocated Channel (0x0051)
    [Connect in frame: 1112]
    [Disconnect in frame: 1215]
    [Service: A/V Remote Control Target (0x110c)]
    [PSM: AVCTP-Control (0x0017)]
Bluetooth AVCTP Protocol
    0001 .... = Transaction: 0x1
    .... 00.. = Packet Type: Single (0x0)
    .... ..0. = C/R: Command (0x0)
    .... ...0 = IPID: Profile OK (0x0)
    Profile Identifier: A/V Remote Control (0x110e)
Bluetooth AVRCP Profile
    0000 .... = Reserved: 0x0
    .... 0001 = Ctype: Status (0x1)
    0100 1... = Subunit Type: Panel (0x09)
    .... .000 = Subunit ID: 0x0
    Opcode: Vendor dependent (0x00)
    Company ID: 00:19:58 (Bluetooth SIG, Inc.)
    PDU ID: GetCapabilities (0x10)
    0000 00.. = RFA: 0x00
    .... ..00 = Packet Type: Single (0x0)
    Parameter Length: 1
    Capability: Events Supported (0x03)
    [Response Time: 6/1000ms]
    [Response in frame: 1144]

这个命令是CT发给TG的,用于获得TG支持哪些event;

Bluetooth AVRCP Profile
    0000 .... = Reserved: 0x0
    .... 1100 = Ctype: Stable (0xc)
    0100 1... = Subunit Type: Panel (0x09)
    .... .000 = Subunit ID: 0x0
    Opcode: Vendor dependent (0x00)
    Company ID: 00:19:58 (Bluetooth SIG, Inc.)
    PDU ID: GetCapabilities (0x10)
    0000 00.. = RFA: 0x00
    .... ..00 = Packet Type: Single (0x0)
    Parameter Length: 10
    Capability: Events Supported (0x03)
    Capability Count: 0x08
    Event ID: PlaybackStatusChanged (0x01)
    Event ID: TrackChanged (0x02)
    Event ID: PlaybackPositionChanged (0x05)
    Event ID: PlayerApplicationSettingChanged (0x08)
    Event ID: NowPlayingContentChanged (0x09)
    Event ID: AvailablePlayersChanged (0x0a)
    Event ID: AddressedPlayerChanged (0x0b)
    Event ID: UIDsChanged (0x0c)
    [Response Time: 6/1000ms]
    [Command in frame: 1135]
  • Capability Count:能力个数,代表了支持的Events个数

    • PlaybackStatusChanged:播放状态变化
    • TrackChanged:Track信息变化
    • PlaybackPositionChanged:播放偏移量变化
    • PlayerApplicationSettingChanged:播放器应用设置变化
    • NowPlayingContentChanged:当前播放内容变化
    • AvailablePlayersChanged:播放器可用状态变化
    • AddressedPlayerChanged:播放器地址信息变化
    • UIDsChanged:UID信息变化

Sent Vendor dependent: Notify - RegisterNotification - XXXXXXX

Bluetooth L2CAP Protocol
    Length: 18
    CID: Dynamically Allocated Channel (0x0051)
    [Connect in frame: 1112]
    [Disconnect in frame: 1215]
    [Service: A/V Remote Control Target (0x110c)]
    [PSM: AVCTP-Control (0x0017)]
Bluetooth AVCTP Protocol
    0000 .... = Transaction: 0x0
    .... 00.. = Packet Type: Single (0x0)
    .... ..0. = C/R: Command (0x0)
    .... ...0 = IPID: Profile OK (0x0)
    Profile Identifier: A/V Remote Control (0x110e)
Bluetooth AVRCP Profile
    0000 .... = Reserved: 0x0
    .... 0011 = Ctype: Notify (0x3)
    0100 1... = Subunit Type: Panel (0x09)
    .... .000 = Subunit ID: 0x0
    Opcode: Vendor dependent (0x00)
    Company ID: 00:19:58 (Bluetooth SIG, Inc.)
    PDU ID: RegisterNotification (0x31)
    0000 00.. = RFA: 0x00
    .... ..00 = Packet Type: Single (0x0)
    Parameter Length: 5
    Event ID: PlaybackStatusChanged (0x01)
    Interval: 0
    [Response Time: 14/1000ms]
    [Response in frame: 1150]

该指令用于注册PlaybackStatusChanged事件监听通知;

PlaybackStatusChanged对应的就是我们上述获取到的支持的Event,所以支持的Events都会通过Notify的方式注册事件监听;

A&V Command.png

在收到Vendor dependent指令时,TG不会立马回复应答,而是通过一个临时的回复作为应答;

Bluetooth AVRCP Profile
    0000 .... = Reserved: 0x0
    .... 1111 = Ctype: Interim (0xf)
    0100 1... = Subunit Type: Panel (0x09)
    .... .000 = Subunit ID: 0x0
    Opcode: Vendor dependent (0x00)
    Company ID: 00:19:58 (Bluetooth SIG, Inc.)
    PDU ID: RegisterNotification (0x31)
    0000 00.. = RFA: 0x00
    .... ..00 = Packet Type: Single (0x0)
    Parameter Length: 2
    Event ID: PlaybackStatusChanged (0x01)
    Play Status: Paused (0x02)
    [Response Time: 14/1000ms]
    [Command in frame: 1146]
  • Ctype:Command type,interim,临时的
  • Play Status:Paused

正式的TG应答:

Bluetooth AVRCP Profile
    0000 .... = Reserved: 0x0
    .... 1101 = Ctype: Changed (0xd)
    0100 1... = Subunit Type: Panel (0x09)
    .... .000 = Subunit ID: 0x0
    Opcode: Vendor dependent (0x00)
    Company ID: 00:19:58 (Bluetooth SIG, Inc.)
    PDU ID: RegisterNotification (0x31)
    0000 00.. = RFA: 0x00
    .... ..00 = Packet Type: Single (0x0)
    Parameter Length: 2
    Event ID: PlaybackStatusChanged (0x01)
    Play Status: Paused (0x02)
    [Response Time: 14/1000ms]
    [Command in frame: 1146]
  • Ctype:Changed,代表了注册监听成功后,状态变化信息的上报;在首次注册成功后,首先会上报一帧变化状态;

其他的Event也同样如此;

Sent Vendor dependent: Status - GetElementAttributes

Bluetooth AVRCP Profile
    0000 .... = Reserved: 0x0
    .... 0001 = Ctype: Status (0x1)
    0100 1... = Subunit Type: Panel (0x09)
    .... .000 = Subunit ID: 0x0
    Opcode: Vendor dependent (0x00)
    Company ID: 00:19:58 (Bluetooth SIG, Inc.)
    PDU ID: GetElementAttributes (0x20)
    0000 00.. = RFA: 0x00
    .... ..00 = Packet Type: Single (0x0)
    Parameter Length: 37
    Identifier: 0x0000000000000000
    Number of Attributes: 7
    Attribute List
        Attribute ID: Title (0x00000001)
        Attribute ID: Artist (0x00000002)
        Attribute ID: Album (0x00000003)
        Attribute ID: Media Number (0x00000004)
        Attribute ID: Total Number of Media (0x00000005)
        Attribute ID: Genre (0x00000006)
        Attribute ID: Playing Time (0x00000007)
    [Response Time: 19/1000ms]
    [Response in frame: 1166]

该指令用于获取当前媒体条目的元数据属性;

Bluetooth AVRCP Profile
    0000 .... = Reserved: 0x0
    .... 1100 = Ctype: Stable (0xc)
    0100 1... = Subunit Type: Panel (0x09)
    .... .000 = Subunit ID: 0x0
    Opcode: Vendor dependent (0x00)
    Company ID: 00:19:58 (Bluetooth SIG, Inc.)
    PDU ID: GetElementAttributes (0x20)
    0000 00.. = RFA: 0x00
    .... ..00 = Packet Type: Single (0x0)
    Parameter Length: 144
    Number of Attributes: 7
    Attribute Entries
        Attribute [                Title]: ������������������������������������������
            Attribute ID: Title (0x00000001)
            Character Set: UTF-8 (106)
            Value Length: 42
            Value: 一个真正关心农村农民的自己人
        Attribute [               Artist]: ���������������
            Attribute ID: Artist (0x00000002)
            Character Set: UTF-8 (106)
            Value Length: 15
            Value: 深圳金耳朵
        Attribute [                Album]: ���������������������
            Attribute ID: Album (0x00000003)
            Character Set: UTF-8 (106)
            Value Length: 21
            Value: 温铁军演讲全集
        Attribute [         Media Number]: 1
            Attribute ID: Media Number (0x00000004)
            Character Set: UTF-8 (106)
            Value Length: 1
            Value: 1
        Attribute [Total Number of Media]: 1
            Attribute ID: Total Number of Media (0x00000005)
            Character Set: UTF-8 (106)
            Value Length: 1
            Value: 1
        Attribute [                Genre]: 
            Attribute ID: Genre (0x00000006)
            Character Set: UTF-8 (106)
            Value Length: 0
            Value: 
        Attribute [         Playing Time]: 6174424
            Attribute ID: Playing Time (0x00000007)
            Character Set: UTF-8 (106)
            Value Length: 7
            Value: 6174424
    [Response Time: 19/1000ms]
    [Command in frame: 1160]
  • Title:标题
  • Artist:艺术家
  • Album:专辑
  • Media Number:媒体数量
  • Total Num of Media:媒体总数
  • Genre:类型
  • Playing Time:播放时长