Redis面试之数据结构详解

81 阅读27分钟

本文总结了面试中会被问到的Redis之中几种使用的基本类型的底层是如何实现的。主要内容来源于黑马的Redis原理篇。 只想看回答话术的话请跳到最后的总结。

Redis数据结构

俯瞰

  • String
  • List
  • Set
  • ZSet
  • Hash
  • Geo - 地理位置
  • HyperLogLog - 基数统计
  • BitMap

Redis数据结构-动态字符串SDS

由于C语言中的字符串存在以下问题:

  • 获取length需要计算
  • 二进制不安全
  • 容量固定不能扩容 所以redis自己设计了简单动态字符串(Simple Dynamic String)SDS

我们执行命令:

1653984583289.png 那么底层会生成两个SDS的数据结构,它们之间是通过哈希表的映射关系进行关联的。 Redis是C语言实现的,其中SDS是一个结构体,源码如下: flag表示的是类型 大小为2

1653984624671.png 一个包含字符串“name”的sds结构如下:

1653984648404.png

SDS之所以叫做动态字符串,是因为它具备动态扩容的能力,例如一个内容为“hi”的SDS:

1653984787383.png

假如我们要给SDS追加一段字符串“,Amy”,这里首先会申请新内存空间:

  1. 如果新字符串小于1M,则新空间为扩展后字符串长度的两倍+1;

  2. 如果新字符串大于1M,则新空间为扩展后字符串长度+1M+1。称为内存预分配。

惰性空间释放

sds API 在添加数据的时候,会分配内存,但是缩减的时候并不会立马释放内存,因为频繁地操作内存,会影响效率,sds 有专门的API用于释放内存

  • 同样,默认情况下,对 SDS 进行缩减时,缩减的空间不会立刻被这个SDS释放,而是分配给 free ,如果之后再进行扩展时,有可能会用到。

sds 的空间预分配决定如下:

  1. len 长度小于1M,则分配内存之后,len 会等于 free,即会申请所需空间的两倍,一份留作使用,一份预留使用;
  2. len 长度大于1M,则会额外多申请1M的空间预留,即free 为1M

API安全,杜绝缓冲区溢出

  1. C字符串在进行字符串拼接 strcat 时,需要预先分配足够的空间(意思是需要主动操作),来容纳拼接的字符串,否则会造成缓冲区溢出的问题,比如临近的空间有另外一个字符串。(地址上连续其他空间被占用)
  2. SDS 在进行字符串拼接时,会先检查 len 的长度是否足够,如果不够,会先扩展 len(自动操作),再进行字符串拼接。

1653984822363.png

1653984838306.png

Redis数据结构-intset

IntSet是Redis中set集合的一种实现方式,基于整数数组来实现,并且具备长度可变、有序等特征。 结构如下:

1653984923322.png 其中的encoding包含三种模式,表示存储的整数大小不同:

1653984942385.png 为了方便查找,Redis会将intset中所有的整数按照升序依次保存在contents数组中,结构如图:

数据的字节码大小统一是为了寻址方便

1653985149557.png 现在,数组中每个数字都在int16_t的范围内,因此采用的编码方式是INTSET_ENC_INT16,每部分占用的字节大小为:

  1. encoding:4字节
  2. length:4字节
  3. contents:2字节 * 3 = 6字节

1653985197214.png 向该其中添加一个数字:50000,这个数字超出了int16_t的范围,intset会自动升级编码方式到合适的大小。 以当前案例来说流程如下:

  • 升级编码为INTSET_ENC_INT32, 每个整数占4字节,并按照新的编码方式及元素个数扩容数组
  • 倒序依次将数组中的元素拷贝到扩容后的正确位置(倒序操作移动元素到正确的位置)这里如果正序的话没有空间,所以要倒序。
  • 将待添加的元素放入数组末尾(最后添加需要添加的元素)
  • 最后,将inset的encoding属性改为INTSET_ENC_INT32,将length属性改为4(更改encoding信息和length信息)

1653985276621.png 源码如下:

1653985304075.png

1653985327653.png Intset可以看做是特殊的整数数组,具备一些特点:

  • Redis会确保Intset中的元素唯一、有序
  • 具备类型升级机制,可以节省内存空间
  • 底层采用二分查找方式来查询(返回应该插入的正确的位置)

Redis数据结构-Dict

Redis是一个键值型(Key-Value Pair)的数据库,我们可以根据键实现快速的增删改查。而键与值的映射关系正是通过Dict来实现的。 Dict由三部分组成,分别是:哈希表(DictHashTable)、哈希节点(DictEntry)、字典(Dict)

1653985396560.png 向Dict添加键值对时,Redis首先根据key计算出hash值(h),然后利用 h & sizemask来计算元素应该存储到数组中的哪个索引位置。我们存储k1=v1,假设k1的哈希值h =1,则1&3 =1,因此k1=v1要存储到数组角标1位置。

1653985497735.png Dict由三部分组成,分别是:哈希表(DictHashTable)、哈希节点(DictEntry)、字典(Dict)

1653985570612.png

1653985570612.png

1653985586543.png

1653985640422.png

Dict的扩容过程

Dict中的HashTable就是数组结合单向链表的实现,当集合中元素较多时,必然导致哈希冲突增多,链表过长,则查询效率会大大降低。 Dict在每次新增键值对时都会检查负载因子(LoadFactor = used/size) ,满足以下两种情况时会触发哈希表扩容:

  • 哈希表的 LoadFactor >= 1,并且服务器没有执行 BGSAVE 或者 BGREWRITEAOF 等后台进程;
  • 哈希表的 LoadFactor > 5 ;

1653985716275.png

1653985743412.png

Dict的rehash

不管是扩容还是收缩,必定会创建新的哈希表,导致哈希表的size和sizemask变化,而key的查询与sizemask有关。因此必须对哈希表中的每一个key重新计算索引,插入新的哈希表,这个过程称为rehash。过程是这样的:

  • 计算新hash表的realeSize,值取决于当前要做的是扩容还是收缩:

    • 如果是扩容,则新size为第一个大于等于dict.ht[0].used + 1的2^n
    • 如果是收缩,则新size为第一个大于等于dict.ht[0].used的2^n (不得小于4)
  • 按照新的realeSize申请内存空间,创建dictht,并赋值给dict.ht[1]

  • 设置dict.rehashidx = 0,标示开始rehash

  • 将dict.ht[0]中的每一个dictEntry都rehash到dict.ht[1]

  • 将dict.ht[1]赋值给dict.ht[0],给dict.ht[1]初始化为空哈希表,释放原来的dict.ht[0]的内存

  • 将rehashidx赋值为-1,代表rehash结束

  • 在rehash过程中,新增操作,则直接写入ht[1],查询、修改和删除则会在dict.ht[0]和dict.ht[1]依次查找并执行。这样可以确保ht[0]的数据只减不增,随着rehash最终为空。

1653985824540.png Dict的结构:

  • 类似java的HashTable,底层是数组加链表来解决哈希冲突
  • Dict包含两个哈希表,ht[0]平常用,ht[1]用来rehash

Dict的伸缩:

  • 当LoadFactor大于5或者LoadFactor大于1并且没有子进程任务时,Dict扩容
  • 当LoadFactor小于0.1时,Dict收缩
  • 扩容大小为第一个大于等于used + 1的2^n
  • 收缩大小为第一个大于等于used 的2^n
  • Dict采用渐进式rehash,每次访问Dict时执行一次rehash
  • rehash时ht[0]只减不增,新增操作只在ht[1]执行,其它操作在两个哈希表

Redis数据结构-ZipList

ZipList 是一种特殊的“双端链表” ,由一系列特殊编码的连续内存块组成。可以在任意一端进行压入/弹出操作, 并且该操作的时间复杂度为 O(1)。

1653985987327.png ZipListEntry ZipList 中的Entry并不像普通链表那样记录前后节点的指针,因为记录两个指针要占用16个字节,浪费内存。而是采用了下面的结构:

1653986055253.png

  • previous_entry_length:前一节点的长度,占1个或5个字节。

    • 如果前一节点的长度小于254字节,则采用1个字节来保存这个长度值
    • 如果前一节点的长度大于254字节,则采用5个字节来保存这个长度值,第一个字节为0xfe,后四个字节才是真实长度数据
  • encoding:编码属性,记录content的数据类型(字符串还是整数)以及长度,占用1个、2个或5个字节

  • contents:负责保存节点的数据,可以是字符串或整数

ZipList中所有存储长度的数值均采用小端字节序,即低位字节在前,高位字节在后。例如:数值0x1234,采用小端字节序后实际存储值为:0x3412

Encoding编码

ZipListEntry中的encoding编码分为字符串和整数两种: 字符串:如果encoding是以“00”、“01”或者“10”开头,则证明content是字符串

编码编码长度字符串大小
00pppppp1 bytes<= 63 bytes
01ppppppqqqqqqqq2 bytes<= 16383 bytes
10000000qqqqqqqqrrrrrrrrsssssssstttttttt5 bytes<= 4294967295 bytes

例如,我们要保存字符串:“ab”和 “bc”

1653986172002.png

ZipListEntry中的encoding编码分为字符串和整数两种:

  • 整数:如果encoding是以“11”开始,则证明content是整数,且encoding固定只占用1个字节
编码编码长度整数类型
110000001int16_t(2 bytes)
110100001int32_t(4 bytes)
111000001int64_t(8 bytes)
11110000124位有符整数(3 bytes)
1111111018位有符整数(1 bytes)
1111xxxx1直接在xxxx位置保存数值,范围从0001~1101,减1后结果为实际值

1653986282879.png

1653986217182.png

Redis数据结构-ZipList的连锁更新问题

ZipList的每个Entry都包含previous_entry_length来记录上一个节点的大小,长度是1个或5个字节: 如果前一节点的长度小于254字节,则采用1个字节来保存这个长度值 如果前一节点的长度大于等于254字节,则采用5个字节来保存这个长度值,第一个字节为0xfe,后四个字节才是真实长度数据 现在,假设我们有N个连续的、长度为250~253字节之间的entry,因此entry的previous_entry_length属性用1个字节即可表示,如图所示:

1653986328124.png pList这种特殊情况下产生的连续多次空间扩展操作称之为连锁更新(Cascade Update)。新增、删除都可能导致连锁更新的发生。

小总结:

ZipList特性:

  • 压缩列表的可以看做一种连续内存空间的"双向链表"
  • 列表的节点之间不是通过指针连接,而是记录上一节点和本节点长度来寻址,内存占用较低
  • 如果列表数据过多,导致链表过长,可能影响查询性能
  • 增或删较大数据时有可能发生连续更新问题 由于ziplist存在的这些问题。在之后的Redis版本出现了新的数据结构ListPack

Redis数据结构-QuickList

问题1:ZipList虽然节省内存,但申请内存必须是连续空间,如果内存占用较多,申请内存效率很低。怎么办?

答:为了缓解这个问题,我们必须限制ZipList的长度和entry大小。

问题2:但是我们要存储大量数据,超出了ZipList最佳的上限该怎么办?

答:我们可以创建多个ZipList来分片存储数据。

问题3:数据拆分后比较分散,不方便管理和查找,这多个ZipList如何建立联系?

答:Redis在3.2版本引入了新的数据结构QuickList,它是一个双端链表,只不过链表中的每个节点都是一个ZipList。

1653986474927.png 为了避免QuickList中的每个ZipList中entry过多,Redis提供了一个配置项:list-max-ziplist-size来限制。 如果值为正,则代表ZipList的允许的entry个数的最大值 如果值为负,则代表ZipList的最大内存大小,分5种情况:

  • -1:每个ZipList的内存占用不能超过4kb
  • -2:每个ZipList的内存占用不能超过8kb
  • -3:每个ZipList的内存占用不能超过16kb
  • -4:每个ZipList的内存占用不能超过32kb
  • -5:每个ZipList的内存占用不能超过64kb
  • 其默认值为 -2 以下是QuickList的和QuickListNode的结构源码:

1653986667228.png 我们接下来用一段流程图来描述当前的这个结构:

1653986718554.png 总结:

QuickList的特点:

  • 是一个节点为ZipList的双端链表
  • 节点采用ZipList,解决了传统链表的内存占用问题
  • 控制了ZipList大小,解决连续内存空间申请效率问题
  • 中间节点可以压缩,进一步节省了内存

Redis数据结构-ZipList的优化之ListPack

listpack虽然说是ziplist的改进版,但是整体思路与ziplist无太大差别,listpack的结构图如下:

image.png 整体上看,listpack少了一些。其实相比较ziplist,listpack中的优化在于entry中。

typedef struct {
    /* When string is used, it is provided with the length (slen). */
    unsigned char *sval;
    uint32_t slen;
    /* When integer is used, 'sval' is NULL, and lval holds the value. */
    long long lval;
} listpackEntry;

紧凑列表在头部记录了两个属性:

  • 列表大小(total),即整段列表在内存中占用的字节数。
  • 节点数量(number of entry),即总共有多少个节点。 它的节点Entry则包括三个部分:
  • 节点长度(leng ),即encoding + data的总长度。用于遍历数据。
  • 节点编码(encoding)。
  • 数据(data)。

由于节点不再记录上一节点的长度,上一节点的重新分配内存后,当前节点本身不需要做任何修改,这样就避免了连锁更新。

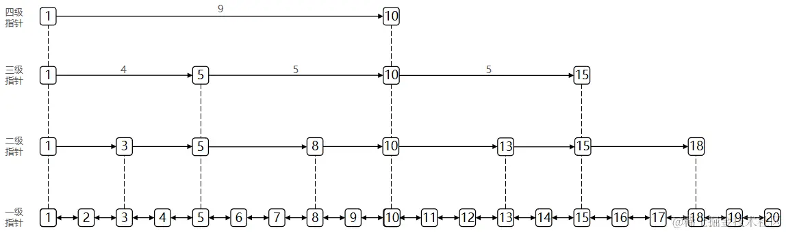
Redis数据结构-SkipList

SkipList(跳表)首先是链表,但与传统链表相比有几点差异: 元素按照升序排列存储 节点可能包含多个指针,指针跨度不同。

1653986771309.png SkipList(跳表)首先是链表,但与传统链表相比有几点差异: 元素按照升序排列存储 节点可能包含多个指针,指针跨度(span)不同。

1653986813240.png

1653986877620.png SkipList的特点:

  • 跳跃表是一个双向链表,每个节点都包含score和ele值
  • 节点按照score值排序,score值一样则按照ele字典排序
  • 每个节点都可以包含多层指针,层数是1到32之间的随机数
  • 不同层指针到下一个节点的跨度不同,层级越高,跨度越大
  • 增删改查效率与红黑树基本一致,实现却更简单

SkipList 在score相同的时候是怎么比较结点的?

SkipList在score相同的时候会去比较的大小,按照字典序比较,由于我们的键类型一定是String类型,所以是可比较的。

Redis数据结构-RedisObject

Redis中的任意数据类型的键和值都会被封装为一个RedisObject,也叫做Redis对象:

这里的重点在于如何去介绍我们的Redis:

  • 介绍一下redis的数据结构?
  • 一个Redis默认包含(非cluster 16个, cluster 1个)数据库,每个数据库都是一个全局哈希表,这个全局哈希表维护了key space和value space之间的映射。而Key的类型只能是String类型,Value的类型是以上列列举的多种数据类型之一。以上这段信息可以用来介绍Redis。

RedisObject的源码如下

1653986956618.png

  • 可以看到redisObject中通过4和bit位保存了5种对象类型信息,4个bit位保存11种底层编码格式。

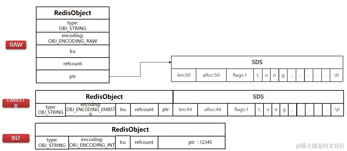
Redis数据结构-String

String是Redis中最常见的数据存储类型:

其基本编码方式是RAW,基于简单动态字符串(SDS)实现,存储上限为512mb。

如果存储的SDS长度小于44字节,则会采用EMBSTR编码,此时object head与SDS是一段连续空间。申请内存时只需要调用一次内存分配函数,效率更高。

  1. 底层实现⽅式:动态字符串sds 或者 long
  2. String的内部存储结构⼀般是sds(Simple Dynamic String,可以动态扩展内存)
  3. 但是如果⼀个String类型的value的值是数字,那么Redis内部会把它转成long类型来存储,减少内存的使用。
  4. 如果存储的字符串是整数值,并且大小在LONG_MAX范围内,则会采用INT编码:直接将数据保存在RedisObject的ptr指针位置(刚好8字节),不再需要SDS了。

1653987172764.png

1653987202522.png

应用场景

  • 缓存:将计算结果、数据库查询结果或者配置数据存储在Redis中,可以提高应用的响应速度和吞吐量。
  • 计数器:使用Redis的自增和自减操作,实现简单的计数器功能,如网站的访问次数统计
  • 限流:使用Redis的incr和expire命令,实现固定窗口算法的流量控制,防止系统过载。
  • 分布式锁:使用SETNX操作实现分布式锁,保证同一时刻只有一个线程访问临界资源。
  • 会话管理:将用户会话信息存储在Redis中,可以实现分布式Session。

Redis数据结构-List

Redis的List类型可以从首、尾操作列表中的元素:

1653987240622.png 哪一个数据结构能满足上述特征?

  • LinkedList :普通链表,可以从双端访问,内存占用较高,内存碎片较多
  • ZipList :压缩列表,可以从双端访问,内存占用低,存储上限低
  • QuickList:LinkedList + ZipList,可以从双端访问,内存占用较低,包含多个ZipList,存储上限高 Redis的List结构类似一个双端链表,可以从首、尾操作列表中的元素:

在3.2版本之前,Redis采用ZipList和LinkedList来实现List

  • 当元素数量小于512并且元素大小小于64字节时采用ZipList编码,超过则采用LinkedList编码。

  • 在3.2版本之后,Redis统一采用QuickList来实现List:

1653987313461.png

应用场景

Redis List类型由于支持在列表的头部或尾部添加元素,也支持在列表任意位置插入或删除元素,因此非常适合以下场景:

  • 消息队列: Redis List类型常被用作轻量级的消息队列,生产者将消息插入队列尾部,消费者从队列头部弹出消息进行处理,可以使用LPUSH、RPUSH、BLPOP、BRPOP等命令实现。
  • 时间序列: 使用Redis的LPUSH和RPUSH命令,将时间序列的数据按照时间顺序添加到列表的头部或尾部,然后使用LRANGE命令,查询一段时间范围内的数据,实现时间序列的查询。当然这里更被使用到的是ZSort;
  • 排行榜: Redis List类型可以用于实现排行榜功能,将每个用户的得分作为元素值插入到列表中,使用LINSERT、LREM、LINDEX等命令进行排名操作,使用LRANGE命令查询排名前几的用户,可以使用LPUSH、LINSERT、LREM、LINDEX、LRANGE等命令实现。
  • 计数器: Redis List类型可以将每个元素视为计数器的值,可以使用LPUSH、RPUSH、LINDEX、LREM等命令实现。
  • 最近访问记录: Redis List类型可以用于记录最近访问的记录,将最新的访问记录插入列表头部,当列表长度超过设定的值时,使用LTRIM命令删除最旧的记录,可以使用LPUSH、LINDEX、LTRIM等命令实现。

Redis数据结构-Set结构

Set是Redis中的单列集合,满足下列特点:

  • 不保证有序性
  • 保证元素唯一
  • 求交集、并集、差集

可以看出,Set对查询元素的效率要求非常高,思考一下,什么样的数据结构可以满足?

HashTable,也就是Redis中的Dict,不过Dict是双列集合(可以存键、值对) java中的set的实现大致也是如此。

Set是Redis中的集合,不一定确保元素有序,可以满足元素唯一、查询效率要求极高。 为了查询效率和唯一性,set采用HT编码(Dict)。 当存储的所有数据都是整数,并且元素数量不超过set-max-intset-entries时,Set会采用IntSet编码,以节省内存

1653987388177.png 结构如下:

1653987454403.png

应用场景

Redis Set类型的使用场景包括:

  • 标签系统:使用Set类型存储每个标签对应的对象列表,以便快速查找包含特定标签的对象。可以使用SADD、SREM、SISMEMBER、SMEMBERS等命令实现。
  • 好友关系:将每个用户的好友列表作为一个集合,可以使用SADD、SREM、SISMEMBER、SDIFF、SINTER、SUNION等命令实现。
  • 共同好友:使用SINTER命令计算出两个用户的共同好友,可以使用SADD、SINTER、SUNION等命令实现。
  • 排名系统:将每个用户的得分作为元素值插入到集合中,使用ZADD、ZREM、ZRANK、ZSCORE等命令进行排名操作,使用ZREVRANGE命令查询排名前几的用户,可以使用ZADD、ZREM、ZRANK、ZSCORE、ZREVRANGE等命令实现。
  • 订阅关系:使用Set类型存储用户订阅的内容,以便快速获取用户订阅的内容。

总的来说,Set类型适用于需要存储一组不重复的数据,并支持集合操作的场景。

Redis数据结构-ZSET

ZSet也就是SortedSet,其中每一个元素都需要指定一个score值和member值:

  • 可以根据score值排序后
  • member必须唯一
  • 可以根据member查询分数

因此,zset底层数据结构必须满足键值存储、键必须唯一、可排序这几个需求。之前学习的哪种编码结构可以满足?

  • SkipList:可以排序,并且可以同时存储score和ele值(member)
  • HT(Dict):可以键值存储,并且可以根据key找value

1653992172526.png 当元素数量不多时,HT和SkipList的优势不明显,而且更耗内存。因此zset还会采用ZipList结构来节省内存,不过需要同时满足两个条件:

  • 元素数量小于zset_max_ziplist_entries,默认值128
  • 每个元素都小于zset_max_ziplist_value字节,默认值64

ziplist本身没有排序功能,而且没有键值对的概念,因此需要有zset通过编码实现:

  • ZipList是连续内存,因此score和element是紧挨在一起的两个entry, element在前,score在后
  • score越小越接近队首,score越大越接近队尾,按照score值升序排列

1653992238097.png

1653992299740.png

应用场景

Redis Zset是一种有序集合,其使用场景主要包括以下几个方面:

  • 排行榜:使用Zset类型可以实现排行榜功能,将每个用户的得分作为元素值插入到集合中,使用ZADD、ZINCRBY、ZREM等命令进行排名操作,使用ZRANGE、ZREVRANGE命令查询排名前几的用户。
  • 最近访问记录:使用Zset类型可以用于记录最近访问的记录,将最新的访问记录插入集合中,使用ZREMRANGEBYRANK命令删除最旧的记录,使用ZRANGE命令查询最近访问的记录。
  • 计数器:Redis Zset可以用于实现计数器功能,比如统计某个页面的访问次数、统计某个广告的点击量等。将页面ID或广告ID作为成员(member)存储在Zset中,以访问次数或点击量作为分数(score)存储。
  • 好友关系:Redis Zset可以用于存储用户之间的关注关系以及用户之间的互动,比如点赞、评论等。可以将用户ID作为成员(member)存储在Zset中,将时间戳或者其他标识作为分数(score)存储,以此记录用户之间的互动情况。

Redis数据结构-Hash

Hash结构与Redis中的Zset非常类似:

  • 都是键值存储
  • 都需求根据键获取值
  • 键必须唯一

区别如下:

  • zset的键是member,值是score;hash的键和值都是任意值
  • zset要根据score排序;hash则无需排序

(1)底层实现方式:压缩列表ziplist 或者 字典dict 当Hash中数据项比较少的情况下,Hash底层才⽤压缩列表ziplist进⾏存储数据,随着数据的增加,底层的ziplist就可能会转成dict,具体配置如下:

hash-max-ziplist-entries 512

hash-max-ziplist-value 64

当满足上面两个条件其中之⼀的时候,Redis就使⽤dict字典来实现hash。 Redis的hash之所以这样设计,是因为当ziplist变得很⼤的时候,它有如下几个缺点:

  • 每次插⼊或修改引发的realloc操作会有更⼤的概率造成内存拷贝,从而降低性能。
  • ⼀旦发生内存拷贝,内存拷贝的成本也相应增加,因为要拷贝更⼤的⼀块数据。
  • 当ziplist数据项过多的时候,在它上⾯查找指定的数据项就会性能变得很低,因为ziplist上的查找需要进行遍历。

总之,ziplist本来就设计为各个数据项挨在⼀起组成连续的内存空间,这种结构并不擅长做修改操作。⼀旦数据发⽣改动,就会引发内存realloc,可能导致内存拷贝。

hash结构如下:

因此,Hash底层采用的编码与Zset也基本一致,只需要把排序有关的SkipList去掉即可:

Hash结构默认采用ZipList编码,用以节省内存。 ZipList中相邻的两个entry 分别保存field和value

当数据量较大时,Hash结构会转为HT编码也就是Dict,触发条件有两个:

  • ZipList中的元素数量超过了hash-max-ziplist-entries(默认512
  • ZipList中的任意entry大小超过了hash-max-ziplist-value(默认64字节

1653992413406.png

应用场景

  • 存储对象:将对象的属性和属性值存储在哈希类型中,可以很方便地进行查询和更新操作,比如常见的用户信息就适合使用哈希类型存储。

Redis提供的结构-GEO

Redis Geo类型内部使用zset来存储地理位置信息,其中元素的score值为经度member值为经纬度组合的字符串。在使用GEORADIUS和GEORADIUSBYMEMBER命令搜索元素时Redis会构建一个跳跃表,以实现高效的搜索

应用场景

Redis Geo类型的使用场景如下:

  1. 位置服务:用于存储地理位置信息,如餐厅、商店、机场、医院等的经纬度信息,可以通过 Geo 库提供的命令查询指定范围内的所有商家信息。
  2. 车辆监控:用于车辆位置跟踪和监控,可以将车辆的经纬度信息存储在 Redis 中,并通过 Geo 库提供的命令查询车辆的位置,以及在指定半径内的其他车辆信息。
  3. 物流配送:用于存储配送员的位置信息,以及需要配送的订单信息的经纬度信息,可以通过 Geo 库提供的命令查询配送员在指定范围内的订单信息,以提高配送效率。
  4. 电商推荐:用于存储用户的位置信息,以及商家和商品的经纬度信息,可以通过 Geo 库提供的命令查询指定范围内的商家和商品信息,以提供更加精准的推荐服务。
  5. 游戏地图:用于存储游戏地图的位置信息和玩家的位置信息,可以通过 Geo 库提供的命令查询玩家在游戏地图上的位置,以及在指定半径内的其他玩家信息,以提供更加丰富的游戏体验。
  6. 社交应用:用于存储用户的位置信息,以及附近的其他用户的位置信息,可以通过 Geo 库提供的命令查询指定范围内的用户信息,以提供更加精准的社交服务。

Redis提供的结构- HyperLogLog(基数统计)

Redis HyperLogLog类型的内部编码使用的"稀疏矩阵"和”稠密矩阵“。

当计数较少时,采用”稀疏矩阵“,其中绝大部分元素都是0。计数增多后,超过阈值后,会转换成”稠密矩阵“。

应用场景

HyperLogLog的使用场景主要包括以下几个方面:

  • 用户去重:使用HyperLogLog可以对海量的用户数据进行去重,快速地统计出不重复的用户数量。
  • 网站UV统计:使用HyperLogLog可以对网站的访问日志进行分析,统计出每天、每周、每月的独立访客数量。
  • 广告点击统计:使用HyperLogLog可以对广告的点击数据进行分析,统计出独立点击用户的数量,以及对多个广告进行并、交运算等。
  • 数据库查询优化:使用HyperLogLog可以对数据库中的数据进行去重,减少查询的数据量,提高查询效率。
  • 分布式计算:使用HyperLogLog可以在分布式系统中对数据进行去重、并、交等操作,以支持分布式计算。

使用HyperLogLog可以大大减少内存占用和计算时间,是处理大数据量去重计数的有效工具。

Redis提供的结构- Bitmap

Redis Bitmaps类型的内部编码使用了一种称为“压缩位图”的数据结构。它通过使用两个数组来存储位图数据:一个存储实际位的值,另一个存储每个字节中1的个数。这种编码方式可以大大压缩位图数据的大小。

应用场景

Redis Bitmaps适用于需要高效地存储大规模的布尔值,并进行位运算、统计等操作的场景。比如:

  • 统计在线用户数:使用Bitmaps类型来表示用户的在线状态,例如一个bit位表示一个用户,当用户登录时将对应的bit位置为1,当用户退出时将其位置为0。这样可以非常方便地进行在线用户的统计。
  • 黑白名单统计:在网络安全中,可以使用位图记录IP地址的访问情况、黑白名单等信息。
  • 统计用户访问行为:例如将每个页面或功能点表示为一个bit位,用户访问时将对应的bit位置为1,未访问则为0。这样就可以方便地统计用户的访问习惯,了解用户对产品的喜好和热点等信息。
  • 布隆过滤器:这是最常用的场景,布隆过滤器是一种用于快速判断某个元素是否在集合中的算法,在大数据量场景下其效率非常高。Redis的Bitmaps类型可以用来实现布隆过滤器,节约存储空间,并提高查询效率。

总结

本文主要介绍Redis的基本数据类型及其底层实现的数据结构以及应用场景。包括SkipList添加元素的一些细节。 最后:

  • 介绍Redis需要从以下几点:
  • 第一:Redis是使用哈希表保存所有数据,Redis有自己的RedisObject保存对象的信息和指针。
  • 第二:介绍Redis有几种基本类型和三种复杂类型
  • 第三:介绍几种基本类型底层是怎么实现的,哈希表渐进式扩容等细节。
  • 第四:总结基本数据类型是哪几种实现的时候顺便去说它们的应用场景,这个时候把geo等底层实现和应用场景带上。
  • 这样吟唱下来大概是能够说下五分钟左右的一个面试题。

参考文献