Redis的互斥锁和Redisson分布式锁的实现原理

515 阅读8分钟

Redis的互斥锁

  • 通过redis的 setnx 命令可以实现互斥锁,因为 setnx 命令只有当key不存在时才会进行添加,即存在就无法添加或修改数据实现互斥锁。

  •   SETNX key value
    
  •   SET key value [EX seconds] [PX milliseconds] [NX|XX]
    
    • EX second :设置键的过期时间为 second 秒。 SET key value EX second 效果等同于 SETEX key second value 。
    • PX millisecond :设置键的过期时间为 millisecond 毫秒SET key value PX millisecond 效果等同于 PSETEX key millisecond value 。
    • NX :只在键不存在时,才对键进行设置操作。 SET key value NX 效果等同于 SETNX key value 。
    • XX :只在键已经存在时,才对键进行设置操作。
    • 返回结果
      • 如果服务器返回 OK ,那么这个客户端获得锁。
      • 如果服务器返回 NIL ,那么客户端获取锁失败,可以在稍后再重试。
      • 设置的过期时间到达之后,锁将自动释放
  • 可以用于解决缓存击穿问题image-20230922090841619

  • 也可以用于实现分布式锁,但会存在很多问题,如误删问题,原子性问题,不可重入,不可重试,锁超时等等,对于误删问题和原子性问题可以用lua语言解决,但其他方面仍旧存在缺陷。

Redisson的实现原理

介绍

  • Redisson是架设在Redis基础上的一个Java驻内存数据网格(In-Memory Data Grid)。充分的利用了Redis键值数据库提供的一系列优势,基于Java实用工具包中常用接口,为使用者提供了一系列具有分布式特性的常用工具类。使得原本作为协调单机多线程并发程序的工具包获得了协调分布式多机多线程并发系统的能力,大大降低了设计和研发大规模分布式系统的难度。同时结合各富特色的分布式服务,更进一步简化了分布式环境中程序相互之间的协作。

    Redisson采用了基于NIO的Netty框架,不仅能作为Redis底层驱动客户端,具备提供对Redis各种组态形式的连接功能,对Redis命令能以同步发送、异步形式发送、异步流形式发送或管道形式发送的功能,LUA脚本执行处理,以及处理返回结果的功能,还在此基础上融入了更高级的应用方案,不但将原生的Redis Hash,List,Set,String,Geo,HyperLogLog等数据结构封装为Java里大家最熟悉的映射(Map),列表(List),集(Set),通用对象桶(Object Bucket),地理空间对象桶(Geospatial Bucket),基数估计算法(HyperLogLog)等结构,在这基础上还提供了分布式的多值映射(Multimap),本地缓存映射(LocalCachedMap),有序集(SortedSet),计分排序集(ScoredSortedSet),字典排序集(LexSortedSet),列队(Queue),阻塞队列(Blocking Queue),有界阻塞列队(Bounded Blocking Queue),双端队列(Deque),阻塞双端列队(Blocking Deque),阻塞公平列队(Blocking Fair Queue),延迟列队(Delayed Queue),布隆过滤器(Bloom Filter),原子整长形(AtomicLong),原子双精度浮点数(AtomicDouble),BitSet等Redis原本没有的分布式数据结构。不仅如此,Redisson还实现了Redis文档中提到像分布式锁Lock这样的更高阶应用场景。事实上Redisson并没有不止步于此,在分布式锁的基础上还提供了联锁(MultiLock),读写锁(ReadWriteLock),公平锁(Fair Lock),红锁(RedLock),信号量(Semaphore),可过期性信号量(PermitExpirableSemaphore)和闭锁(CountDownLatch)这些实际当中对多线程高并发应用至关重要的基本部件。正是通过实现基于Redis的高阶应用方案,使Redisson成为构建分布式系统的重要工具。

    在提供这些工具的过程当中,Redisson广泛的使用了承载于Redis订阅发布功能之上的分布式话题(Topic)功能。使得即便是在复杂的分布式环境下,Redisson的各个实例仍然具有能够保持相互沟通的能力。在以这为前提下,结合了自身独有的功能完善的分布式工具,Redisson进而提供了像分布式远程服务(Remote Service),分布式执行服务(Executor Service)和分布式调度任务服务(Scheduler Service)这样适用于不同场景的分布式服务。使得Redisson成为了一个基于Redis的Java中间件(Middleware)。

    Redisson Node的出现作为驻内存数据网格的重要特性之一,使Redisson能够独立作为一个任务处理节点,以系统服务的方式运行并自动加入Redisson集群,具备集群节点弹性增减的能力。然而在真正意义上让Redisson发展成为一个完整的驻内存数据网格的,还是具有将基本上任何复杂、多维结构的对象都能变为分布式对象的分布式实时对象服务(Live Object Service),以及与之相结合的,在分布式环境中支持跨节点对象引用(Distributed Object Reference)的功能。这些特色功能使Redisson具备了在分布式环境中,为Java程序提供了堆外空间(Off-Heap Memory)储存对象的能力。

    Redisson提供了使用Redis的最简单和最便捷的方法。Redisson的宗旨是促进使用者对Redis的关注分离(Separation of Concern),从而让使用者能够将精力更集中地放在处理业务逻辑上。如果您现在正在使用其他的Redis的Java客户端,希望Redis命令和Redisson对象匹配列表 能够帮助您轻松的将现有代码迁徙到Redisson里来。如果目前Redis的应用场景还仅限于作为缓存使用,您也可以将Redisson轻松的整合到像Spring和Hibernate这样的常用框架里。除此外您也可以间接的通过Java缓存标准规范JCache API (JSR-107)接口来使用Redisson。

    Redisson生而具有的高性能,分布式特性和丰富的结构等特点恰巧与Tomcat这类服务程序对会话管理器(Session Manager)的要求相吻合。利用这样的特点,Redisson专门为Tomcat提供了会话管理器(Tomcat Session Manager)。

    在此不难看出,Redisson同其他Redis Java客户端有着很大的区别,相比之下其他客户端提供的功能还仅仅停留在作为数据库驱动层面上,比如仅针对Redis提供连接方式,发送命令和处理返回结果等。像上面这些高层次的应用则只能依靠使用者自行实现。

    Redisson支持Redis 2.8以上版本,支持Java1.6+以上版本。

  • 简单来说redission是一个基于redis实现的功能强大的分布式工具,提供了使用Redis的最简单和最便捷的方法。Redisson的宗旨是促进使用者对Redis的关注分离,从而让使用者能够将精力更集中地放在处理业务逻辑上。

  • 结构image-20230922093820312

    Redisson作为独立节点 可以用于独立执行其他节点发布到分布式执行服务 和 分布式调度任务服务 里的远程任务。

实现原理

  • 锁的结构image-20230922094322135

    • key:锁名称
    • field:线程标识
    • value:重入次数
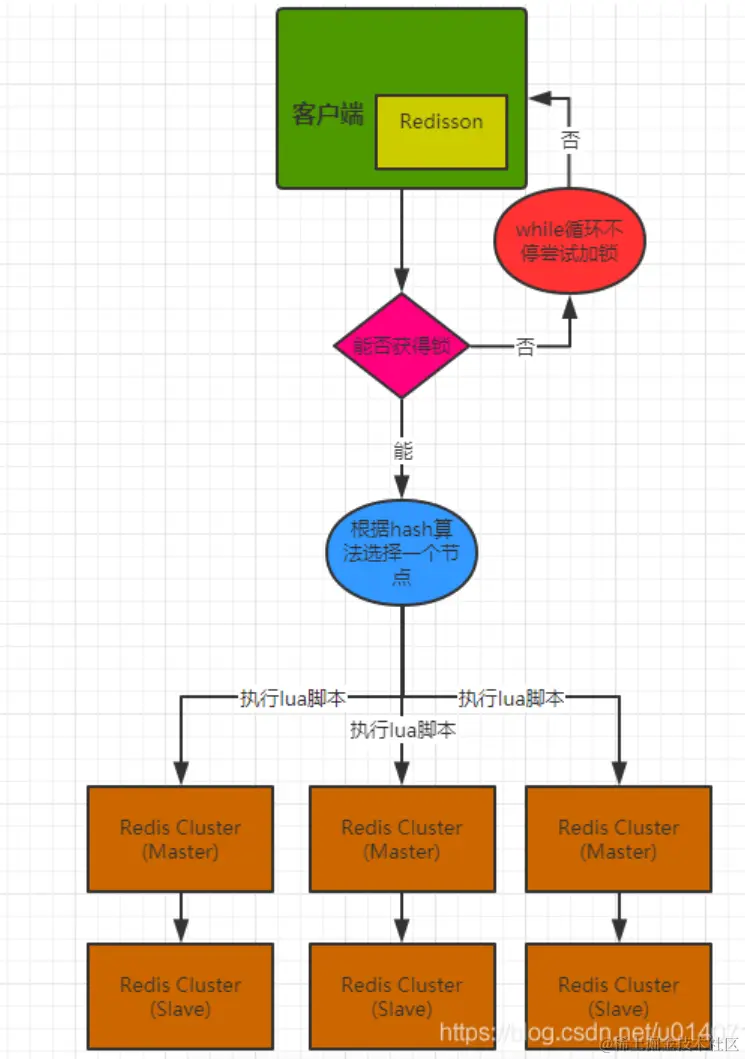
  • 加锁的流程image-20230922093935919

  • 集群模式下Redisson会通过hash算法随机选择一个Redis机器,并发送lua脚本

    "if (redis.call('exists', KEYS[1]) == 0) then " +
        "redis.call('hset', KEYS[1], ARGV[2], 1); " +
        "redis.call('pexpire', KEYS[1], ARGV[1]); " +
        "return nil; " +
        "end; " +
    "if (redis.call('hexists', KEYS[1], ARGV[2]) == 1) then " +
        "redis.call('hincrby', KEYS[1], ARGV[2], 1); " +
        "redis.call('pexpire', KEYS[1], ARGV[1]); " +
        "return nil; " +
        "end; " +
    "return redis.call('pttl', KEYS[1]);"
    
    
    • 其中第一个if用于判断锁是否存在,如果不存在就直接获取锁并设置有效期
    • 当锁存在时,第二个if就会判断锁是不是自己的,即线程id是不是一样,一样就增加重入次数,并设置有效期
    • 通过这段lua脚本就实现了可重入以及互斥
  • 但如果锁的有效期到了而客户端依旧需要这个锁怎么办?

    • Redission提供了看门狗机制(watch dog),当线程在获取了锁之后会启动一个后台线程,每到过期时间的1/3就会重新去刷新一次有效期,如果客户端一直持有则一直刷新,直到客户端主动释放
  • 释放锁机制image-20230922095216849

  • 对于这种锁仍旧存在一个问题:主从一致性问题,当存储锁的redis结点宕机,子节点又没能及时同步时就会导致锁失效。要解决这个问题我们只需要获取锁时向所有redis主结点存储锁就行了,这样一来就算有一个结点宕机且主从不同步,其他线程也无法同时在各主结点上获取锁。image-20230922095559524

    • redission的multilock实现了这个功能,代价是会导致性能下降。