【开源】基于Vue.js的学校热点新闻推送系统的设计和实现

179 阅读6分钟

在这里插入图片描述


一、摘要

1.1 项目介绍

基于JAVA+Vue+SpringBoot+MySQL的学校热点新闻推送系统,包含了热点新闻模块、热点留言模块、热点评论模块和热点收藏模块,还包含系统自带的用户管理、部门管理、角色管理、菜单管理、日志管理、数据字典管理、文件管理、图表展示等基础模块,学校热点新闻推送系统基于角色的访问控制,给学校管理员、学生使用,可将权限精确到按钮级别,您可以自定义角色并分配权限,系统适合设计精确的权限约束需求。

项目编号:S047,源码已在Bilibili中上架,需要的朋友请自行下载。\color{red}{项目编号:S047,源码已在 Bilibili 中上架,需要的朋友请自行下载。}

https://gf.bilibili.com/item/detail/1104400029

1.2 项目录屏

www.bilibili.com/video/BV12F…


二、功能模块

随着互联网技术的发展,高校学生获取新闻的渠道越来越多,最常见的就是从互联网获取新闻信息。对于高校来说,也需要建立一个热点新闻推送系统,将高校的新闻推送给学生,有助于实现校园新闻的规范化管理,有助于校园的数字化建设。

2.1 新闻类型模块

新闻类型模块可帮助用户更好地组织和浏览新闻内容,根据新闻类型、政治新闻、财经新闻、体育新闻等的特点和参与者,通过对新闻内容进行分类和标记,用户可以更容易地找到自己感兴趣的新闻,减少信息过载,新闻类型模块还可以提供定制的推荐服务,根据用户的兴趣和偏好推荐相关新闻内容,提高用户的阅读体验。

2.2 新闻档案模块

新闻档案模块的作用是对新闻信息进行分类、组织和存档,并记录历史事件和转换过程,新闻档案模块记录了一段时间内的各种新闻事件,使人们能够了解历史的变迁和过程,更好地了解社会和政治局势。新闻档案模块存储了大量的新闻信息,这些信息可以用作研究数据的来源,例如某个行业的发展历史或某项政策的实施效果,新闻档案模块可以对新闻信息进行分类和组织,方便媒体机构管理和档案,同时也可以让记者和编辑了解以前的新闻来源。新闻档案模块存储了新闻报道的原始完整信息,保证了新闻信息的真实性和客观性,在相关纠纷案件中发挥着重要作用。

2.3 新闻留言模块

新闻留言模块是一个邀请读者参与新闻文章并允许他们在新闻文章下发表评论和意见的平台,新闻留言模块增强了文章的交互性,允许读者对新闻发表评论,发表自己的意见和观点,并增加对新闻的参与度,读者可以通过新闻留言模块向新闻媒体提供有价值的反馈和意见,这些反馈和意见将帮助新闻媒体更好地了解读者的需求和偏好,这提高了其自身报道的质量,新闻留言模块为读者提供了一个交流平台,相互交流意见和意见,营造了一种社区氛围,通过新闻留言模块,读者可以监督新闻报道的真实性和客观性,及时更正错误报道,保证新闻报道的正确性。

2.4 新闻评论模块

新闻评论模块允许读者在阅读新闻后表达自己的意见和观点,并与其他读者互动。这对于提高读者参与度和新闻品牌忠诚度非常重要,此外,新闻评论为新闻界提供了宝贵的反馈和信息,并帮助他们改进报道和服务。

2.5 新闻收藏模块

新闻收藏模块帮助用户存储和管理感兴趣的新闻文章,当用户阅读大量新闻时,经常会发现一些有价值或有趣的新闻,但由于各种原因,我们无法当场完整阅读,或者想回顾过去,在这种情况下,如果没有一个好的方法来存储和管理这些新闻,它们可能会被遗忘或很难找到,通过使用新闻收藏模块,用户可以轻松地保存他们喜欢的新闻并随时查看,此外,一些新闻收藏模块支持云同步功能,因此用户即使更换设备也不担心会丢失收藏的新闻。


三、系统设计

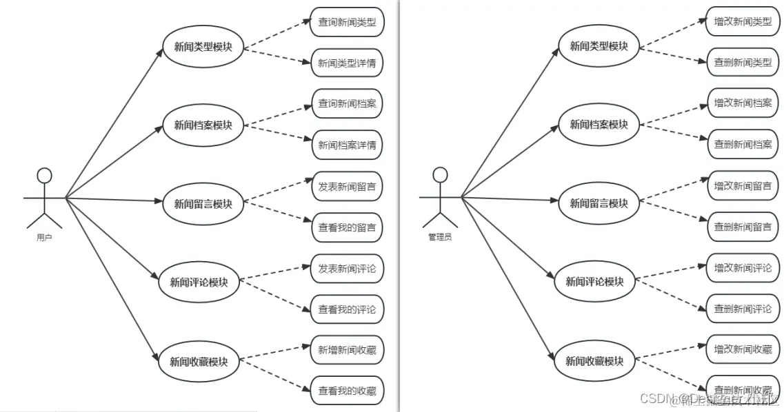
3.1 用例设计

在这里插入图片描述

3.2 数据库设计

3.2.1 新闻类型表

在这里插入图片描述

3.2.2 新闻表

在这里插入图片描述

3.2.3 新闻留言表

在这里插入图片描述

3.2.4 新闻评论表

在这里插入图片描述

3.2.5 新闻收藏表

在这里插入图片描述


四、系统展示

在这里插入图片描述 在这里插入图片描述 在这里插入图片描述 在这里插入图片描述 在这里插入图片描述 在这里插入图片描述 在这里插入图片描述 在这里插入图片描述


五、核心代码

5.1 查询热点新闻类型

@RequestMapping(value = "/getByPage", method = RequestMethod.GET)
@ApiOperation(value = "查询热点新闻类型")
public Result<IPage<HotType>> getByPage(@ModelAttribute HotType hotType ,@ModelAttribute PageVo page){
    QueryWrapper<HotType> qw = new QueryWrapper<>();
    if(!ZwzNullUtils.isNull(hotType.getTitle())) {
        qw.like("title",hotType.getTitle());
    }
    if(!ZwzNullUtils.isNull(hotType.getStatus())) {
        qw.eq("status",hotType.getStatus());
    }
    IPage<HotType> data = iHotTypeService.page(PageUtil.initMpPage(page),qw);
    return new ResultUtil<IPage<HotType>>().setData(data);
}

5.2 新增热点新闻

@RequestMapping(value = "/insert", method = RequestMethod.POST)
@ApiOperation(value = "新增热点新闻")
public Result<HotNews> insert(HotNews hotNews){
    User currUser = securityUtil.getCurrUser();
    hotNews.setTime(DateUtil.now());
    hotNews.setUserName(currUser.getNickname());
    iHotNewsService.saveOrUpdate(hotNews);
    return new ResultUtil<HotNews>().setData(hotNews);
}

5.3 新增热点新闻收藏

@RequestMapping(value = "/insert", method = RequestMethod.POST)
@ApiOperation(value = "新增热点新闻收藏")
public Result<HotCollect> insert(HotCollect hotCollect){
    HotNews n = iHotNewsService.getById(hotCollect.getNewId());
    if(n == null) {
        return ResultUtil.error("新闻不存在");
    }
    hotCollect.setNewId(n.getId());
    hotCollect.setTitle(n.getTitle());
    hotCollect.setContent(n.getContent());
    hotCollect.setImage(n.getImage());
    User currUser = securityUtil.getCurrUser();
    hotCollect.setUserId(currUser.getId());
    hotCollect.setUserName(currUser.getNickname());
    hotCollect.setCoTime(DateUtil.now());
    iHotCollectService.saveOrUpdate(hotCollect);
    return new ResultUtil<HotCollect>().setData(hotCollect);
}

5.4 新增热点新闻评论

@RequestMapping(value = "/insert", method = RequestMethod.POST)
@ApiOperation(value = "新增热点新闻评论")
public Result<HotComment> insert(HotComment hotComment){
    HotNews n = iHotNewsService.getById(hotComment.getNewId());
    if(n == null) {
        return ResultUtil.error("新闻不存在");
    }
    hotComment.setNewId(n.getId());
    hotComment.setTitle(n.getTitle());
    hotComment.setContent(n.getContent());
    hotComment.setImage(n.getImage());
    User currUser = securityUtil.getCurrUser();
    hotComment.setUserId(currUser.getId());
    hotComment.setUserName(currUser.getNickname());
    hotComment.setCoTime(DateUtil.now());
    iHotCommentService.saveOrUpdate(hotComment);
    return new ResultUtil<HotComment>().setData(hotComment);
}

5.5 查询热点新闻留言

@RequestMapping(value = "/getByPage", method = RequestMethod.GET)
@ApiOperation(value = "查询热点新闻留言")
public Result<IPage<HotMessage>> getByPage(@ModelAttribute HotMessage hotMessage ,@ModelAttribute PageVo page){
    QueryWrapper<HotMessage> qw = new QueryWrapper<>();
    User currUser = securityUtil.getCurrUser();
    QueryWrapper<User> userQw = new QueryWrapper<>();
    userQw.eq("id",currUser.getId());
    userQw.inSql("id", "SELECT user_id FROM a_user_role WHERE del_flag = 0 AND role_id = '1536606659751841799'");
    if(iUserService.count(userQw) < 1L) {
        qw.eq("user_id",currUser.getId());
    }
    if(!ZwzNullUtils.isNull(hotMessage.getContent())) {
        qw.like("content",hotMessage.getContent());
    }
    if(!ZwzNullUtils.isNull(hotMessage.getUserName())) {
        qw.like("user_name",hotMessage.getUserName());
    }
    IPage<HotMessage> data = iHotMessageService.page(PageUtil.initMpPage(page),qw);
    return new ResultUtil<IPage<HotMessage>>().setData(data);
}

五、免责说明

  • 本项目仅供个人学习使用,商用授权请联系博主,否则后果自负。
  • 博主拥有本软件构建后的应用系统全部内容所有权及独立的知识产权,拥有最终解释权。
  • 如有问题,欢迎在仓库 Issue 留言,看到后会第一时间回复,相关意见会酌情考虑,但没有一定被采纳的承诺或保证。

下载本系统代码或使用本系统的用户,必须同意以下内容,否则请勿下载!

  1. 出于自愿而使用/开发本软件,了解使用本软件的风险,且同意自己承担使用本软件的风险。
  2. 利用本软件构建的网站的任何信息内容以及导致的任何版权纠纷和法律争议及后果和博主无关,博主对此不承担任何责任。
  3. 在任何情况下,对于因使用或无法使用本软件而导致的任何难以合理预估的损失(包括但不仅限于商业利润损失、业务中断与业务信息丢失),博主概不承担任何责任。
  4. 必须了解使用本软件的风险,博主不承诺提供一对一的技术支持、使用担保,也不承担任何因本软件而产生的难以预料的问题的相关责任。