面试神器!Android开发月薪不到30K必须掌握的八股文,你值得拥有!

131 阅读3分钟

前两天有读者在后台留言:

为了进大厂,花了很多时间和精力在面试准备上,也刷了很多题。但题刷多了之后有点怀疑人生,不知道刷的这些题在之后的工作中能不能用到,如果只是为面试而刷题是不是在浪费人生呢?

在这里插入图片描述

在我们无法改变现状的时候,最好的做法就是深入理解规则,并积极寻找规则之下的最优解决方案。如果你渴望进入大型企业或寻找更广阔、更优秀的平台,你需要做好两方面的准备:

首先,你必须真正具备出色的技能和实力。其次,你需要认真准备面试过程。刷题是一种有效的方式,帮助你查漏补缺,熟悉面试中可能遇到的题型和考点。

否则,很多你在平时看似熟悉的知识和技能,在面试的高压环境下可能会变得模糊不清,甚至无法清晰地表达出来。面试时,你无法像在平时编程时那样查阅大量的参考资料,因此必须具备扎实的基本功和充分的知识储备。

无论何时,做题都是一种高效的学习方法。而大型企业的面试真题往往汇聚了该技术领域的经典基础知识和常见套路,非常值得一试。通过这种方式,你可以更深入地理解相关知识点,熟悉可能的考点,为面试做好充分准备。

这里分享一份2023年Android中高级最全面试真题

请关注VX公众号:Android老皮

目录

img

第一章 Java方面

  • Java基础部分
  • Java集合
  • Java多线程
  • Java虚拟机

img

第二章 Android方面

  • Android四大组件相关
  • Android异步任务和消息机制
  • Android UI绘制相关
  • Android性能调优相关
  • Android中的IPC
  • Android系统SDK相关
  • 第三方框架分析
  • 综合技术
  • 数据结构方面
  • 设计模式
  • 计算机网络方面
  • Kotlin方面

img

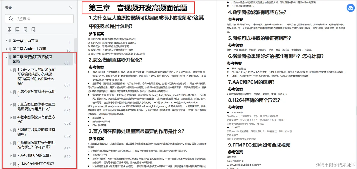
第三章 音视频开发高频面试题

  • 为什么巨大的原始视频可以编码成很小的视频呢?这其中的技术是什么呢?
  • 怎么做到直播秒开优化?
  • 直方图在图像处理里面最重要的作用是什么?
  • 数字图像滤波有哪些方法?
  • 图像可以提取的特征有哪些?
  • 衡量图像重建好坏的标准有哪些?怎样计算?

img

第四章 Flutter高频面试题

  • Dart部分
  • Flutter部分

img

第五章 算法高频面试题

  • 如何高效寻找素数
  • 如何运用二分查找算法
  • 如何高效解决雨水问题
  • 如何去除有序数组的重复元素
  • 如何高效进行模幂运算
  • 如何寻找最长回文子串

img

第六章 Andrio Framework方面

  • 系统启动流程面试题解析
  • Binder面试题解析
  • Handler面试题解析
  • AMS面试题解析

img