【Java基础】Java容器相关知识小结

123 阅读2分钟

TOC

0. 前言

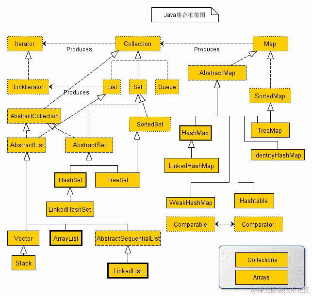
容器,顾名思义,就是java中存储数据的常用结构,在C++中我们接触过数组、链表等等,在java中,容器则进一步规范化,形成了如下的容器接口继承关系图:

java容器主要包括collection接口(集合)和map接口(图)

1. Collection接口

1.1. List接口

1.1.1. ArrayList

数组实现,查询快,增删慢,线程不安全,效率高;

1.1.2. LinkedList

链表实现,查询慢,增删快,线程不安全,效率高;

1.1.3. Vector

数组实现,查询快,增删慢,同步访问

1.1.4. Stack

vector子类,先进后出,vector不常用,stack却很常用。

1.2. Set接口

1.2.1. HashSet

基于HashMap实现,线程不安全,效率高; 存储元素无序,不可重复;

1.2.2. LinkedHashSet

基于LinkedHashMap实现,线程不安全,效率高; 存储元素有序,不可重复;

1.2.3. TreeSet

基于TreeMap实现,线程不安全,效率高; 存储元素有序,不可重复;

1.3. Queue接口

1.3.1. PriorityQueue

通过二叉小顶堆实现,可以用一棵完全二叉树表示。

1.3.2. LinkedList

链表实现,查询慢,增删快,线程不安全,效率高;

2. Map接口

2.1. HashMap

数组+链表+红黑树实现,线程不安全,效率高; 重点是扩容和红黑树转换

2.2. TreeMap

和HashMap无序排序不同,SortedMap接口在内部会对Key进行排序,注意到SortedMap是接口,它的实现类是TreeMap。

2.3. LinkedHashMap

底层数据结构类似hashmap,但是内部还有一个双向链表维护键值对的顺序,每个键值对既位于哈希表中,也位于双向链表中。LinkedHashMap支持两种顺序插入顺序、访问顺序。

3.常见用法——增/删/改/查/排序/容量

以上是简单的容器特性介绍,下面是一些常用的容器类的使用方法,废话不多说,上图:

后记

如果觉得我写得还算不错,不妨点赞关注一波走起~ 想看更多博文,请访问我的各平台主页:博客园 / CSDN / 51CTO / 掘金论坛 / 知乎

参考文章

  1. Java常用容器基础操作汇总
  2. 菜鸟教程相关文章