二十三种设计模式第三篇--抽象工厂模式

121 阅读4分钟

介绍

抽象工厂模式(Abstract Factory Pattern)是围绕一个超级工厂创建其他工厂,该超级工厂又称为其他工厂的工厂。
这种类型的设计模式属于创建型模式,它提供了一种创建对象的最佳方式。
在抽象工厂模式中,接口是负责创建一个相关对象的工厂,不需要显式指定它们的类,每个生成的工厂都能按照工厂模式提供对象。

做法

意图:提供一个创建一系列相关或相互依赖对象的接口,而无需指定它们具体的类。

主要解决:主要解决接口选择的问题。
何时使用:系统的产品有多于一个的产品族,而系统只消费其中某一族的产品。
如何解决:在一个产品族里面,定义多个产品。
关键代码:在一个工厂里聚合多个同类产品。

应用实例:

1、JDk中的 java.sql.Connection
2UIManager (swing外观)

抽象工厂模式的优缺点:

优点:当一个产品族中的多个对象被设计成一起工作时,它能保证客户端始终只使用同一个产品族中的对象。

缺点:产品族扩展非常困难,要增加一个系列的某一产品,既要在抽象的 Creator 里加代码,又要在具体的里面加代码。

具体例子:

在java中,我们学习最抽象工厂的一个最具体的实现例子就是JDBC的链接,我相信每个java初学者必修JDBC连接数据库。

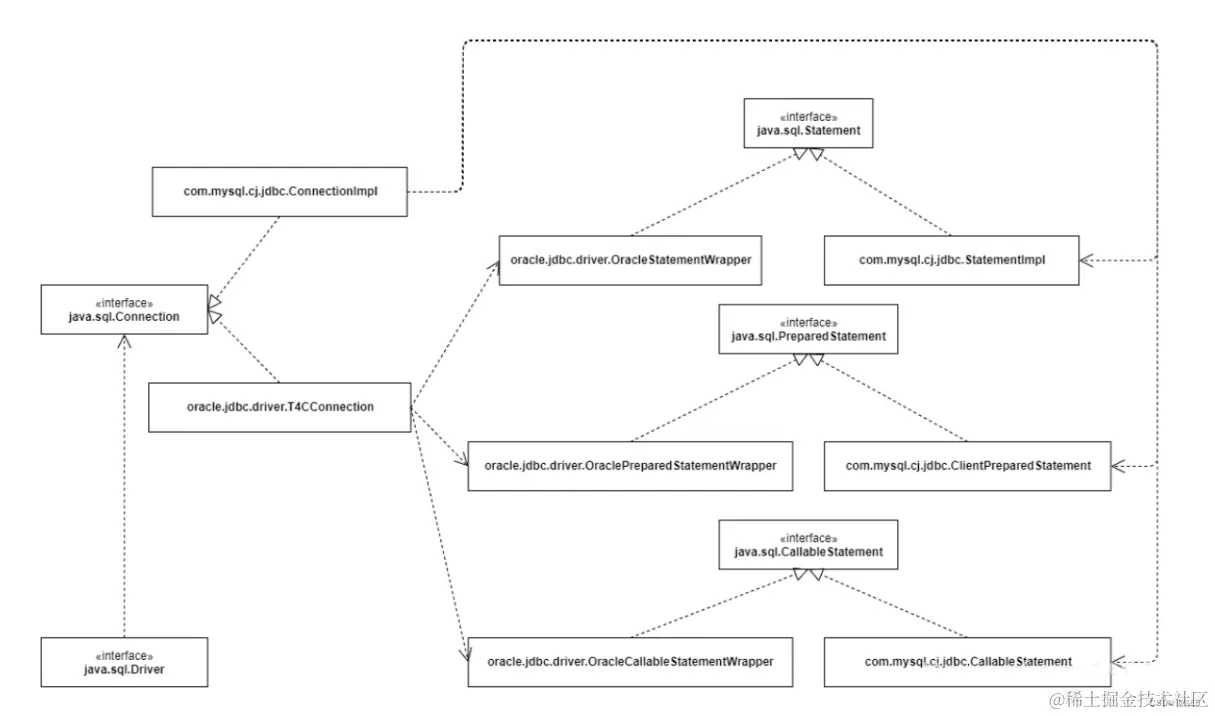
JDk中的 java.sql.Connection:

jdk中连接数据库的代码是典型的抽象工厂模式,每一种数据库只需提供一个统一的接口:
Driver-> Connection 是一个经典的抽象工厂,而 Statement、PreparedStatement、CallableStatement 是 Connection 这个抽象工厂中提供的三个抽象产品。
数据库Driver 起到 Client 的作用,我们只需要把 Driver 注册进 DriverManager,就可以生成需要的 Connection。每次操作数据库只需要使用 Java 提供的这套接口就可以,不需要考虑使用的是什么 SQL 数据库。
下边是Mysql和oracle的驱动UML图
在这里插入图片描述
注意:
DriverManager.getConnection() -> 时根据类加载时机. 执行 
DriverManager中的 static块. 加载mysql驱动 . 即 mysql中的Driver类,它实现了 Driver接口.
再getConnection()得到 mysql中的 ConnectionImpl类的对象.

抽象工厂代码实现

废话不多说,上本篇类图:
在这里插入图片描述
我们代码全部是依据本UML图来实现的。

创建颜色接口

public interface Color {
   void fill();
}

创建形状接口

public interface Shape {
   void draw();
}

创建颜色接口实现类:

public class Blue implements Color {
 
   @Override
   public void fill() {
      System.out.println("Inside Blue::fill() method.");
   }
}
public class Green implements Color {
 
   @Override
   public void fill() {
      System.out.println("Inside Green::fill() method.");
   }
}
public class Red implements Color {
 
   @Override
   public void fill() {
      System.out.println("Inside Red::fill() method.");
   }
}

创建形状实现类:

public class Circle implements Shape {
 
   @Override
   public void draw() {
      System.out.println("Inside Circle::draw() method.");
   }
}
public class Rectangle implements Shape {
 
   @Override
   public void draw() {
      System.out.println("Inside Rectangle::draw() method.");
   }
}
public class Square implements Shape {
 
   @Override
   public void draw() {
      System.out.println("Inside Square::draw() method.");
   }
}

创建各自的工厂类:

/**
 * 工厂的实现类. 此工厂只提供形状的处理
 */
public class ShapeFactory extends AbstractFactory {
    
   @Override
   public Shape getShape(String shapeType){
      if(shapeType == null){
         return null;
      }        
      if(shapeType.equalsIgnoreCase("CIRCLE")){
         return new Circle();
      } else if(shapeType.equalsIgnoreCase("RECTANGLE")){
         return new Rectangle();
      } else if(shapeType.equalsIgnoreCase("SQUARE")){
         return new Square();
      }
      return null;
   }
   
   @Override
   public Color getColor(String color) {
      return null;
   }
}
/**
 * 工厂的实现类. 此工厂只提供颜色的处理
 */
public class ColorFactory extends AbstractFactory {
    
   @Override
   public Shape getShape(String shapeType){
      return null;
   }


   @Override
   public Color getColor(String color) {
      if(color == null){
         return null;
      }        
      if(color.equalsIgnoreCase("RED")){
         return new Red();
      } else if(color.equalsIgnoreCase("GREEN")){
         return new Green();
      } else if(color.equalsIgnoreCase("BLUE")){
         return new Blue();
      }
      return null;
   }
}

抽象工厂类:

public abstract class AbstractFactory {
   public abstract Color getColor(String color);
   public abstract Shape getShape(String shape) ;
}
public class FactoryProducer {

   public static AbstractFactory getFactory(String choice){
      if(choice.equalsIgnoreCase("SHAPE")){
         return new ShapeFactory();
      } else if(choice.equalsIgnoreCase("COLOR")){
         return new ColorFactory();
      }
      return null;
   }

}

具体实现类

/**
 * 测试类
 */
public class AbstractFactoryPatternDemo {

   public static void main(String[] args) {

      //获取形状工厂
      AbstractFactory shapeFactory = FactoryProducer.getFactory("SHAPE");

      //获取形状为 Circle 的对象
      Shape shape1 = shapeFactory.getShape("CIRCLE");

      //调用 Circle 的 draw 方法
      shape1.draw();

      //获取形状为 Rectangle 的对象
      Shape shape2 = shapeFactory.getShape("RECTANGLE");

      //调用 Rectangle 的 draw 方法
      shape2.draw();

      //获取形状为 Square 的对象
      Shape shape3 = shapeFactory.getShape("SQUARE");

      //调用 Square 的 draw 方法
      shape3.draw();

      //获取颜色工厂
      AbstractFactory colorFactory = FactoryProducer.getFactory("COLOR");

      //获取颜色为 Red 的对象
      Color color1 = colorFactory.getColor("RED");

      //调用 Red 的 fill 方法
      color1.fill();

      //获取颜色为 Green 的对象
      Color color2 = colorFactory.getColor("Green");

      //调用 Green 的 fill 方法
      color2.fill();

      //获取颜色为 Blue 的对象
      Color color3 = colorFactory.getColor("BLUE");

      //调用 Blue 的 fill 方法
      color3.fill();
   }
}

结果如下:
在这里插入图片描述
至此,抽象工厂篇结束,如果以后有发现更好的抽象工厂模式例子,将会持续更新与完善。