常见面试题-TCP三次握手四次挥手

132 阅读4分钟

TCP 三次握手/四次挥手

参数用途
SYN用于启动和建立连接时,同步设备之间的序列号。0到2^32 - 1的随机数。
ACK向另一端确认已经收到 SYN,数值为收到 SYN 增一。
SYN-ACK确认之前收到了 SYN,数值为自定义值。
FIN终止连接。
RST重置连接。

三次握手

在这里插入图片描述

三次握手流程为:

  1. 第一次握手:client 请求建立连接,发送 SYN 包到主机 B,并进入 SYN_SEND 状态,等待 server 回应
  2. 第二次握手:server 向 client 发送 SYN+ACK 包,表示也想和 client 建立连接并确认 client 的报文,并进入 SYN_RECV 状态
  3. 第三次握手:client 收到 server 发送的 SYN+ACK 包,向 server 发送 ACK 包

为什么需要三次握手?

有很多种说法,这里列出以下两种说法(自我感觉第一种说法比较浅显易懂):

  • 因为经过了三次握手,主机 A 和主机 B 才可以保证自己的发送能力和接收能力都是正常的,那么理论上双方收发能力正常,证明网络可靠,可以进行通信。
  • 在谢希仁版《计算机网络》中是这样说的,如果 client 发送的第一个 SYN 包并没有丢失,只是在网络中滞留,以致于延误到连接释放以后的某个时间才到达 server。本来这是一个早已失效的报文,但 server 收到此失效报文后,就误认为是 client 再次发出的一个新的连接,于是向 client 发出 SYN+ACK 包,如果不采用三次握手,只要 server 发出 SYN+ACK 包,就建立连接,会导致 client 没有发出建立连接的请求,因此不会理会 server 的 SYN+ACK 包,但是 server 却以为新的连接建立好了,并一直等待 client 发送数据,导致资源被浪费

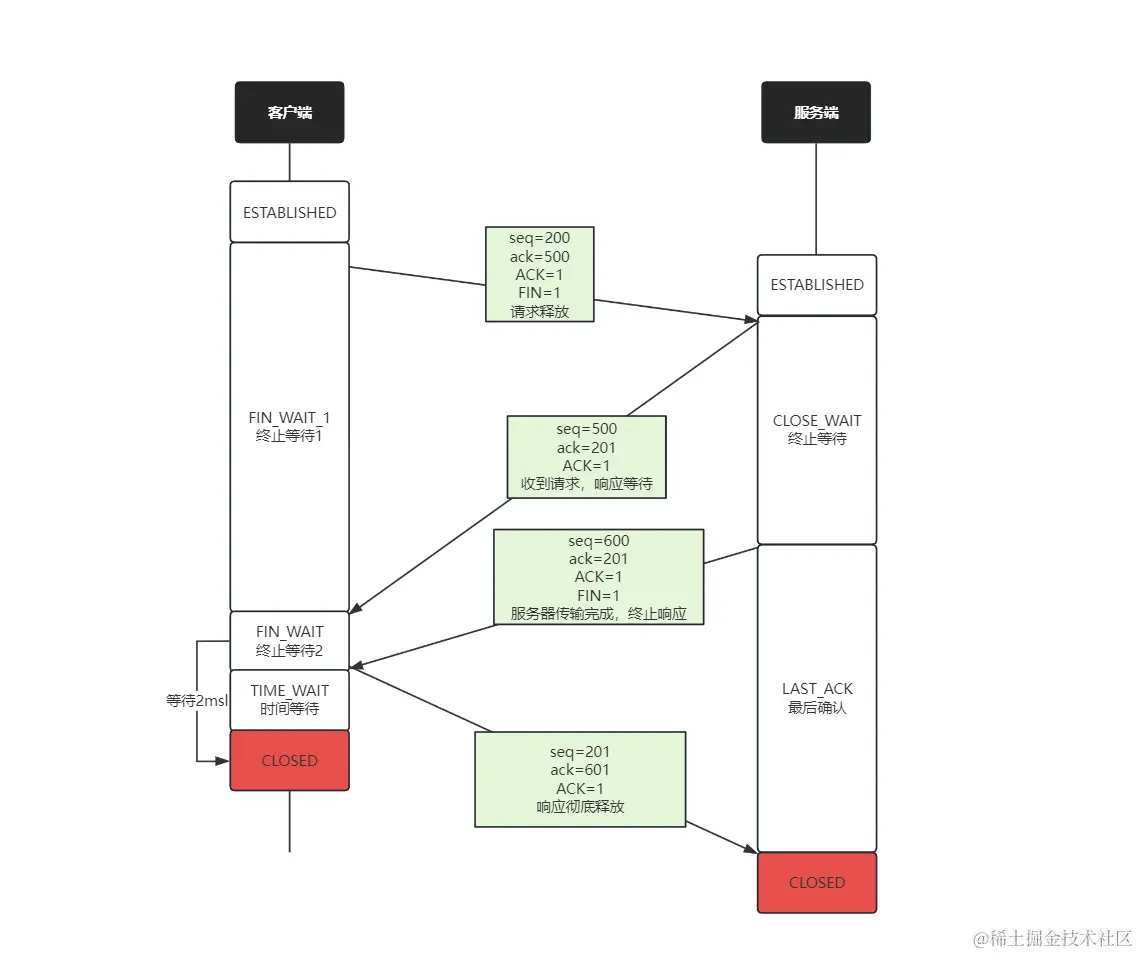
四次挥手

在这里插入图片描述

四次挥手流程为:

  1. 第一次挥手:客户端想要终止连接时,向服务端发送 FIN,客户端进入 FIN_WAIT_1 状态,表示客户端没有数据要发送给服务端了,但是如果服务端还有数据没有发送完,服务端可以继续发送数据
  2. 第二次挥手:服务端收到客户端终止请求后,回复 ACK 确认 FIN,表示已经收到客户端的中断请求,但是服务端还有数据需要发,此时客户端进入 FIN_WAIT_2 状态,继续等待服务端的 FIN(中断连接) 报文
  3. 第三次挥手:TCP 的连接是相互独立的,当服务端已经发送完数据了,向客户端发送 FIN=1 报文,告诉客户端数据已经发送完毕,准备好关闭连接了,服务端此时进入 LAST_ACK 状态
    • 如果服务端一直没有收到客户端返回的 ACK 报文,那么就会触发超时重传,服务端会重传 FIN 报文
  4. 第四次挥手:客户端收到服务端的 FIN 后,知道可以关闭连接了,因此向服务端发送 ACK 报文,并进入 TIME_WAIT 状态(如果客户端不向服务端发送 ACK ,那么服务端并不请求客户端是否收到了服务端关闭连接的请求,假如服务端发送给客户端的 FIN 报文丢失,那么客户端就一直以为服务端没有请求关闭连接,导致连接无法关闭)
    • 如果客户端在 2msl 内,再次收到了来自服务端的 FIN 报文,说明服务器端没有收到客户端的 ACK 报文,客户端重新向服务端发送 ACK 报文,计时器重置
    • 如果客户端再 2msl 内没有收到服务端的 FIN 报文,说明服务端正常接收了 ACK 确认报文,客户端可以进入 CLOSED 状态

为什么客户端的 TIME_WAIT 时间是 2msl 呢?

首先 msl 是报文的最大生存时间,如果超过 msl,那么报文就会被丢弃

那么客户端等待 2msl 是因为,客户端的 ACK 到达服务端最多花费 1msl,而服务端重发 FIN 报文也最多花费 1msl,因此如果客户端的 ACK 报文丢失,最多 2msl 的时间就可以收到服务端重发的 FIN 报文

为什么要第四次挥手呢? 其实很容易,我们想一下如果没有通过第四次挥手对 server 发给 client 的 FIN 报文进行确认,如果这个报文丢失的话,客户端就不知道需要关闭连接了,服务端也不知道报文丢失,也不重发,导致客户端一直认为连接处于打开状态