基于单片机设计的智能水泵控制器

239 阅读9分钟

一、前言

在一些场景中,如水池、水箱等水体容器的管理中,保持水位的稳定是至关重要的。传统上,人们通常需要手动监测水位并进行水泵的启停控制,这种方式不仅效率低下,还可能导致水位过高或过低,从而对水体及相关设备造成损坏。

为了解决这个问题,设计了一个基于单片机的智能水泵控制器,主控芯片采用STC89C52,并利用L298N电机驱动模块来驱动小型水泵电机。此控制器可以通过水位传感器的反馈信号实现对水泵的自动启停控制,以维持水池或水箱的水位稳定。

该项目的目标是实现以下几个关键功能:

(1)水位监测:通过安装水位传感器,可以即时获取水池或水箱内的水位信息。传感器会将水位信息转化为电信号,并传输给主控芯片STC89C52,供后续处理和控制使用。

(2)自动控制:主控芯片STC89C52根据水位传感器的反馈信号,通过编写相应的程序代码,可以实现对水泵的自动启停控制。当水位低于设定的阈值时,控制器会自动启动水泵电机进行供水;当水位达到或超过设定的阈值时,控制器会自动停止水泵电机,避免过流或溢出。

(3)稳定维护:通过自动控制水泵的启停,可以保持水池或水箱的水位在一个稳定的范围内,避免了水体过高或过低所带来的问题。这有助于保护设备免受损坏,并确保水源的可靠供应。

通过以上设计和功能实现,智能水泵控制器提供了一种方便、高效且智能化的水位管理解决方案。它可以广泛应用于家庭、农田灌溉、工业生产等领域,提供稳定和可靠的水源管理,提高工作效率,减少人工干预,同时也节约了能源和资源。

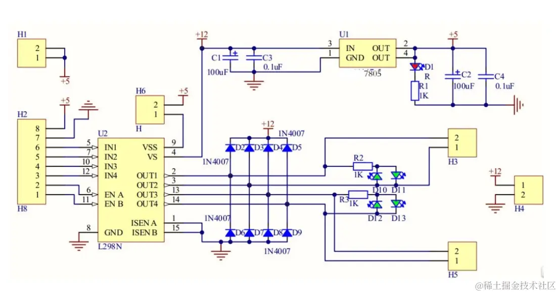
L298N 是一款常用的双路直流电机驱动器芯片,可用于控制直流电机的转速和方向。该芯片由 STMicroelectronics 公司生产,被广泛应用于机器人、小车、机械装置等领域。

下面是对 L298N 的详细介绍:

(1)功能:L298N 芯片具有两个独立的驱动通道,每个通道可用于控制一个直流电机。它提供了正转、反转和制动功能,可以精确地控制电机的转向和速度。L298N 还具有过流保护和过热保护功能,可以保护电机和芯片免受损坏。

(2)驱动能力:L298N 芯片具有较高的驱动能力,可支持高达2A 的电流输出,并且能够承受较高的峰值电流。这使得它适用于许多中小功率的直流电机驱动需求。

(3)工作电压:L298N 芯片的工作电压通常为5V 到 35V,可以通过外部电源供电。电机的电压范围通常与芯片的工作电压相匹配。

(4)控制接口:L298N 芯片的控制接口相对简单,通常通过逻辑电平或脉冲宽度调制(PWM)来控制电机的转速和方向。每个驱动通道都有使能引脚,用于启用或禁用对应通道的输出。

(5)接线方式:L298N 芯片需要与外部电源和电机连接。它通常包含一个电源引脚(VCC 和 GND),用于供电;两个电机输出引脚(OUT1/OUT2 和 OUT3/OUT4),用于连接电机;以及控制引脚(IN1、IN2、IN3 和 IN4),用于接收控制信号。

(6)应用领域:L298N 芯片广泛应用于需要控制直流电机的各种项目和设备。它常见于机器人车辆、智能小车、自动门、机械臂、CNC 设备等,用于实现精确的电机控制和运动。

L298N 是一款常用的双路直流电机驱动芯片,具有高驱动能力、多种保护功能和简单的控制接口。可以用于控制直流电机的转向和速度,广泛应用于机器人、小车、机械装置等领域。

image-20230913150048744

image-20230913150102949

二、项目设计思路

【1】硬件设计思路

(1)主控芯片选择:选择了STC89C52作为主控芯片。STC89C52是一款高性能、低功耗的单片机,具有较大的存储容量和丰富的外设接口,非常适合用于本项目的控制需求。

(2)水位传感器:选用合适的水位传感器来监测水位。选择浮子开关。该传感器将水位信息转化为电信号,并通过引脚连接到主控芯片。

(3)电机驱动模块:采用L298N电机驱动模块驱动小型水泵电机。L298N模块具有双H桥驱动功能,可以控制电机的正转、反转和速度调节。通过连接到主控芯片的数字引脚,实现对水泵电机的启停控制。

(4)按键和显示屏:添加了按键和显示屏组件,用于用户设置充氧时间和充氧力度。通过按键进行参数的调整,并在显示屏上显示相关信息,提供更好的用户交互体验。

【2】软件设计思路

(1)初始化设置:在启动时,主控芯片首先对各个引脚进行初始化设置,包括水位传感器的模拟引脚、L298N电机驱动模块的数字引脚、按键和显示屏的IO口等。

(2)水位监测:主控芯片定时读取水位传感器的模拟信号,并将其转换为相应的数值。通过比较当前水位与设定阈值的大小,判断是否需要启动或停止水泵电机。

(3)自动控制:根据水位监测结果,主控芯片通过控制L298N电机驱动模块的引脚实现对水泵电机的启停控制。当水位低于设定的阈值时,控制器会启动水泵电机;当水位达到或超过设定的阈值时,控制器会停止水泵电机。

(4)按键设置:用户可以通过按键来设置充氧时间和充氧力度。通过在代码中编写相应的按键处理函数,实现按键事件的捕捉和处理。用户按下不同的按键,可以调整充氧时间和充氧力度的参数。

(5)显示屏交互:主控芯片通过控制显示屏的IO口,将参数信息显示在屏幕上。用户可以通过屏幕上的提示信息来了解当前的设置状态和工作状态。

通过以上软件设计思路,能够实现基于单片机的智能水泵控制器的自动控制和用户交互功能。主控芯片通过读取水位传感器的信号,并根据用户设置及阈值判断,自动控制水泵的启停来维持水池或水箱的水位稳定。同时,用户可以通过按键和显示屏进行参数的调整和状态的查看,提高了用户的便利性和操作体验。

三、硬件连线说明

模块功能引脚名称连接建议
水位传感器检测水位IO口P1.0(数字输入)
L298N电机驱动控制电机启停和速度IN1、IN2、ENP2.0、P2.1、P2.2(数字输出)
按键参数调整和操作IO口P3.2(数字输入)

四、项目代码设计

以下代码用于实现基于STC89C52单片机和L298N驱动的智能水泵控制器。通过读取水位传感器的数字输入口的状态,控制水泵的启停以维持水池或水箱的稳定水位。

#include <reg52.h>// 定义IO口连接
sbit Sensor = P1^0; // 水位传感器连接到P1.0口
sbit PumpIN1 = P2^0; // L298N电机驱动的IN1口连接到P2.0口
sbit PumpIN2 = P2^1; // L298N电机驱动的IN2口连接到P2.1口
sbit PumpEN = P2^2; // L298N电机驱动的EN口连接到P2.2口// 定义水泵状态
#define PUMP_ON  1
#define PUMP_OFF 0void delay(unsigned int ms) {
    unsigned int i, j;
    for(i = 0; i < ms; i++)
        for(j = 0; j < 120; j++);
}
​
void pumpControl(unsigned char state) {
    if (state == PUMP_ON) {
        PumpIN1 = 1;
        PumpIN2 = 0;
        PumpEN = 1; // 启动水泵
    } else {
        PumpEN = 0; // 停止水泵
    }
}
​
void main() {
    while(1) {
        if (Sensor == 0) {
            pumpControl(PUMP_ON); // 检测到缺水,启动水泵
        } else {
            pumpControl(PUMP_OFF); // 水位正常,停止水泵
        }
        delay(1000); // 延时1秒
    }
}
​

这段代码中,在主函数main()中通过不断检测水位传感器的状态来控制水泵的启停。当水位传感器输出为低电平(0表示缺水)时,调用pumpControl(PUMP_ON)函数启动水泵;当水位传感器输出为高电平(1表示不缺水)时,调用pumpControl(PUMP_OFF)函数停止水泵。通过使用delay()函数进行延时,可以控制水泵状态的更新频率。

五、总结

通过本次项目的设计和实现,成功地搭建了一个基于单片机的智能水泵控制器,利用STC89C52主控芯片和L298N电机驱动模块实现了对小型水泵电机的自动控制。

本项目通过水位传感器的反馈信号,实现了对水泵的智能控制。当水位传感器检测到水位下降时,控制器自动启动水泵,将水池或水箱的水位维持在稳定状态;当水位传感器检测到水位达到设定的上限时,控制器自动停止水泵,避免水泵过度运行。这种自动化的水泵控制系统极大地提高了水资源的利用效率,并减轻了人工管理的负担。

这个智能水泵控制器在实际应用中具有广泛的用途和重要的意义。它可以被广泛应用于农田灌溉、城市供水、工业运输等领域,为水资源的合理利用和节约提供了有效的手段。通过自动化控制,不仅可以降低人力成本,还能够减少水资源的浪费,保护环境,实现可持续发展。