1.Java Stream 流操作

120 阅读15分钟

概念

Stream把将要处理的集合中的元素进行流式化处理 ,在流式化处理过程中,借助Stream API对流中的元素进行操作,比如:筛选、排序、聚合等。

image.png

Stream 的操作符大体上分为两种:中间操作符终止操作符

中间操作符

对于数据流来说,中间操作符在执行制定处理程序后,数据流依然可以传递给下一级的操作符。

中间操作符包含8种(排除了parallel,sequential,这两个操作并不涉及到对数据流的加工操作):

  1. map(mapToInt,mapToLong,mapToDouble) 转换操作符,把比如A->B,这里默认提供了转int,long,double的操作符。
  2. flatmap(flatmapToInt,flatmapToLong,flatmapToDouble) 拍平操作比如把 int[]{2,3,4} 拍平 变成 2,3,4 也就是从原来的一个数据变成了3个数据,这里默认提供了拍平成int,long,double的操作符。
  3. limit 限流操作,比如数据流中有10个 我只要出前3个就可以使用。
  4. distint 去重操作,对重复元素去重,底层使用了equals方法。
  5. filter 过滤操作,把不想要的数据过滤。
  6. peek 挑出操作,如果想对数据进行某些操作,如:读取、编辑修改等。
  7. skip 跳过操作,跳过某些元素。
  8. sorted(unordered) 排序操作,对元素排序,前提是实现Comparable接口,当然也可以自定义比较器。

终止操作符

数据经过中间加工操作,就轮到终止操作符上场了;

终止操作符就是用来对数据进行收集或者消费的,数据到了终止操作这里就不会向下流动了,终止操作符只能使用一次。

  1. collect 收集操作,将所有数据收集起来,这个操作非常重要,官方的提供的Collectors 提供了非常多收集器,可以说Stream 的核心在于Collectors。
  2. count 统计操作,统计最终的数据个数。
  3. findFirst、findAny 查找操作,查找第一个、查找任何一个 返回的类型为Optional。
  4. noneMatch、allMatch、anyMatch 匹配操作,数据流中是否存在符合条件的元素 返回值为bool 值。
  5. min、max 最值操作,需要自定义比较器,返回数据流中最大最小的值。
  6. reduce 规约操作,将整个数据流的值规约为一个值,count、min、max底层就是使用reduce。
  7. forEach、forEachOrdered 遍历操作,这里就是对最终的数据进行消费了。
  8. toArray 数组操作,将数据流的元素转换成数组。

Stream的创建

1、通过 java.util.Collection.stream() 方法用集合创建流

List<String> list = Arrays.asList("a", "b", "c");
// 创建一个顺序流
Stream<String> stream = list.stream();
// 创建一个并行流
Stream<String> parallelStream = list.parallelStream();

2、使用java.util.Arrays.stream(T[] array)方法用数组创建流

int[] array={1,3,5,6,8};
IntStream stream = Arrays.stream(array);

3、使用Stream的静态方法:of()、iterate()、generate()

Stream<Integer> stream = Stream.of(1, 2, 3, 4, 5, 6);

Stream<Integer> stream2 = Stream.iterate(0, (x) -> x + 3).limit(4);
stream2.forEach(System.out::println); // 0 3 6 9

Stream<Double> stream3 = Stream.generate(Math::random).limit(3);
stream3.forEach(System.out::println);

输出结果:

3
6
9
0.8106623442686114
0.11554643727388458
0.1404645961428974

Process finished with exit code 0

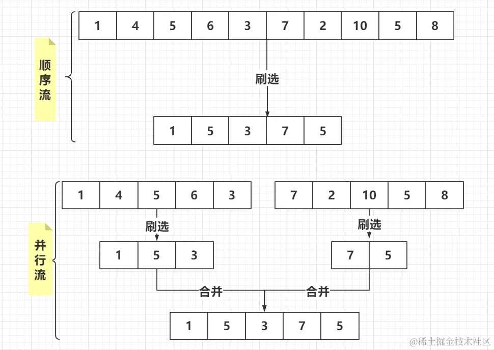
streamparallelStream的简单区分: stream是顺序流,由主线程按顺序对流执行操作;
parallelStream是并行流,内部以多线程并行执行的方式对流进行操作,但前提是流中的数据处理没有顺序要求。

例如筛选集合中的奇数,两者的处理不同之处:

image.png

Stream使用

遍历/匹配(foreach/find/match)

Stream也是支持类似集合的遍历和匹配元素的,只是Stream中的元素是以Optional类型存在的。Stream的遍历、匹配非常简单。

public class StreamTest {

    public static void main(String[] args) {
        List<Integer> list = Arrays.asList(7, 6, 9, 3, 8, 2, 1);
        // 遍历输出符合条件的元素
        list.stream().filter(x -> x > 6).forEach(System.out::println);
        // 匹配第一个
        Optional<Integer> findFirst = list.stream().filter(x -> x > 6).findFirst();
        // 匹配任意(适用于并行流)
        Optional<Integer> findAny = list.parallelStream().filter(x -> x > 6).findAny();
        // 是否包含符合特定条件的元素
        boolean anyMatch = list.stream().anyMatch(x -> x < 6);
        System.out.println("匹配第一个值:" + findFirst.get());
        System.out.println("匹配任意一个值:" + findAny.get());
        System.out.println("是否存在大于6的值:" + anyMatch);
        
    }
}

输出结果:

7
9
8
匹配第一个值:7
匹配任意一个值:8
是否存在大于6的值:true

Process finished with exit code 0

筛选(filter)

筛选,是按照一定的规则校验流中的元素,将符合条件的元素提取到新的流中的操作。

筛选出Integer集合中大于7的元素,并打印出来

public class StreamTest {

    public static void main(String[] args) {
        List<Integer> list = Arrays.asList(6, 7, 3, 8, 1, 2, 9);
        Stream<Integer> stream = list.stream();
        stream.filter(x -> x > 7).forEach(System.out::println);
    }
}

输出结果:

8
9

Process finished with exit code 0

聚合(max/min/count)

maxmincount这些字眼你一定不陌生,没错,在mysql中我们常用它们进行数据统计。Java stream中也引入了这些概念和用法,极大地方便了我们对集合、数组的数据统计工作。

案例一:获取String集合中最长的元素。

public class StreamTest {

    public static void main(String[] args) {
        List<String> list = Arrays.asList("adnm", "admmt", "pot", "xbangd", "weoujgsd");
        Optional<String> max = list.stream().max(Comparator.comparing(String::length));
        System.out.println("最长的字符串:" + max.get());
    }
}

输出结果:

最长的字符串:weoujgsd

Process finished with exit code 0

案例二:获取Integer集合中的最大值。

public class StreamTest {

    public static void main(String[] args) {
        List<Integer> list = Arrays.asList(7, 6, 9, 4, 11, 6);
        // 自然排序
        Optional<Integer> max = list.stream().max(Integer::compareTo);
        // 自定义排序
        Optional<Integer> max2 = list.stream().max(new Comparator<Integer>() {
            @Override
            public int compare(Integer o1, Integer o2) {
                return o1.compareTo(o2);
            }
        });
        System.out.println("自然排序的最大值:" + max.get());
        System.out.println("自定义排序的最大值:" + max2.get());
    }
}

输出结果:

自然排序的最大值:11 
自定义排序的最大值:11 
Process finished with exit code 0

案例三:计算Integer集合中大于6的元素的个数。

public class StreamTest {

    public static void main(String[] args) {
        List<Integer> list = Arrays.asList(7, 6, 4, 8, 2, 11, 9);
        long count = list.stream().filter(x -> x > 6).count();
        System.out.println("list中大于6的元素个数:" + count);
    }
}

输出结果:

list中大于6的元素个数:4

Process finished with exit code 0

映射(map/flatMap)

映射,可以将一个流的元素按照一定的映射规则映射到另一个流中。分为mapflatMap

  • map:接收一个函数作为参数,该函数会被应用到每个元素上,并将其映射成一个新的元素。
  • flatMap:接收一个函数作为参数,将流中的每个值都换成另一个流,然后把所有流连接成一个流。

案例一:英文字符串数组的元素全部改为大写。整数数组每个元素+3。

public class StreamTest {

    public static void main(String[] args) {
        String[] strArr = { "abcd", "bcdd", "defde", "fTr" };
        List<String> strList = Arrays.stream(strArr).map(String::toUpperCase).collect(Collectors.toList());
        System.out.println("每个元素大写:" + strList);
        List<Integer> intList = Arrays.asList(1, 3, 5, 7, 9, 11);
        List<Integer> intListNew = intList.stream().map(x -> x + 3).collect(Collectors.toList());
        System.out.println("每个元素+3:" + intListNew);
    }
}

输出结果:

每个元素大写:[ABCD, BCDD, DEFDE, FTR]
每个元素+3:[4, 6, 8, 10, 12, 14]

Process finished with exit code 0

案例二:将两个字符数组合并成一个新的字符数组。

public class StreamTest {

    public static void main(String[] args) {
        List<String> list = Arrays.asList("m,k,l,a", "1,3,5,7");
        List<String> listNew = list.stream().flatMap(s -> {
            // 将每个元素转换成一个stream
            String[] split = s.split(",");
            Stream<String> s2 = Arrays.stream(split);
            return s2;
        }).collect(Collectors.toList());
        System.out.println("处理前的集合:" + list);
        System.out.println("处理后的集合:" + listNew);
    }
}

输出结果:

处理前的集合:[m,k,l,a, 1,3,5,7]
处理后的集合:[m, k, l, a, 1, 3, 5, 7]

Process finished with exit code 0

归约(reduce)

归约,也称缩减,顾名思义,是把一个流缩减成一个值,能实现对集合求和、求乘积和求最值操作。

案例一:求Integer集合的元素之和、乘积和最大值。

public class StreamTest {

    public static void main(String[] args) {
        List<Integer> list = Arrays.asList(1, 3, 2, 8, 11, 4);
        // 求和方式1
        Optional<Integer> sum = list.stream().reduce(Integer::sum);
        // 求和方式2
        Optional<Integer> sum2 = list.stream().reduce(Integer::sum);
        // 求和方式3
        Integer sum3 = list.stream().reduce(0, Integer::sum);
        // 求乘积
        Optional<Integer> product = list.stream().reduce((x, y) -> x * y);
        // 求最大值方式1
        Optional<Integer> max = list.stream().reduce((x, y) -> x > y ? x : y);
        // 求最大值写法2
        Integer max2 = list.stream().reduce(1, Integer::max);
        System.out.println("list求和:" + sum.get() + "," + sum2.get() + "," + sum3);
        System.out.println("list求积:" + product.get());
        System.out.println("list求和:" + max.get() + "," + max2);
    }
}

输出结果:

list求和:29,29,29
list求积:2112
list求和:11,11

Process finished with exit code 0

归集(toList/toSet/toMap)

因为流不存储数据,那么在流中的数据完成处理后,需要将流中的数据重新归集到新的集合里。toListtoSettoMap比较常用,另外还有toCollectiontoConcurrentMap等复杂一些的用法。

下面用一个案例演示toListtoSettoMap

public class Person {

    private String name;  // 姓名
    private int salary; // 薪资
    private int age; // 年龄
    private String sex; //性别
    private String area;  // 地区

    // 构造方法
    public Person(String name, int salary, int age,String sex,String area) {
        this.name = name;
        this.salary = salary;
        this.age = age;
        this.sex = sex;
        this.area = area;
    }

    public String getName() {
        return name;
    }

    public void setName(String name) {
        this.name = name;
    }

    public int getSalary() {
        return salary;
    }

    public void setSalary(int salary) {
        this.salary = salary;
    }

    public int getAge() {
        return age;
    }

    public void setAge(int age) {
        this.age = age;
    }

    public String getSex() {
        return sex;
    }

    public void setSex(String sex) {
        this.sex = sex;
    }

    public String getArea() {
        return area;
    }

    public void setArea(String area) {
        this.area = area;
    }

    @Override
    public String toString() {
        return "Person{" +
                "name='" + name + '\'' +
                ", salary=" + salary +
                ", age=" + age +
                ", sex='" + sex + '\'' +
                ", area='" + area + '\'' +
                '}';
    }
}
public class StreamTest {

    public static void main(String[] args) {
        List<Integer> list = Arrays.asList(1, 6, 3, 4, 6, 7, 9, 6, 20);
        List<Integer> listNew = list.stream().filter(x -> x % 2 == 0).collect(Collectors.toList());
        Set<Integer> set = list.stream().filter(x -> x % 2 == 0).collect(Collectors.toSet());
        List<Person> personList = new ArrayList<Person>();
        personList.add(new Person("Tom", 8900, 23, "male", "New York"));
        personList.add(new Person("Jack", 7000, 25, "male", "Washington"));
        personList.add(new Person("Lily", 7800, 21, "female", "Washington"));
        personList.add(new Person("Anni", 8200, 24, "female", "New York"));
        Map<?, Person> map = personList.stream().filter(p -> p.getSalary() > 8000)
                .collect(Collectors.toMap(Person::getName, p -> p));
        System.out.println("toList:" + listNew);
        System.out.println("toSet:" + set);
        System.out.println("toMap:" + map);
    }
}

输出结果:

toList:[6, 4, 6, 6, 20]
toSet:[4, 20, 6]
toMap:{Tom=Person{name='Tom', salary=8900, age=23, sex='male', area='New York'}, Anni=Person{name='Anni', salary=8200, age=24, sex='female', area='New York'}}

Process finished with exit code 0

统计(count/averaging)

Collectors提供了一系列用于数据统计的静态方法:

  • 计数:count
  • 平均值:averagingIntaveragingLongaveragingDouble
  • 最值:maxByminBy
  • 求和:summingIntsummingLongsummingDouble
  • 统计以上所有:summarizingIntsummarizingLongsummarizingDouble

案例:统计员工人数、平均工资、工资总额、最高工资。

public class StreamTest {

    public static void main(String[] args) {
        List<Person> personList = new ArrayList<Person>();
        personList.add(new Person("Tom", 8900, 23, "male", "New York"));
        personList.add(new Person("Jack", 7000, 25, "male", "Washington"));
        personList.add(new Person("Lily", 7800, 21, "female", "Washington"));
        // 求总数
        long count = personList.size();
        // 求平均工资
        Double average = personList.stream().collect(Collectors.averagingDouble(Person::getSalary));
        // 求最高工资
        Optional<Integer> max = personList.stream().map(Person::getSalary).max(Integer::compare);
        // 求工资之和
        int sum = personList.stream().mapToInt(Person::getSalary).sum();
        // 一次性统计所有信息
        DoubleSummaryStatistics collect = personList.stream().collect(Collectors.summarizingDouble(Person::getSalary));
        System.out.println("员工总数:" + count);
        System.out.println("员工平均工资:" + average);
        System.out.println("员工最高工资:" + max.get());
        System.out.println("员工工资总和:" + sum);
        System.out.println("员工工资所有统计:" + collect);
    }
}

输出结果:

员工总数:3
员工平均工资:7900.0
员工最高工资:8900
员工工资总和:23700
员工工资所有统计:DoubleSummaryStatistics{count=3, sum=23700.000000, min=7000.000000, average=7900.000000, max=8900.000000}

Process finished with exit code 0

分组(partitioningBy/groupingBy)

  • 分区:将stream按条件分为两个Map,比如员工按薪资是否高于8000分为两部分。
  • 分组:将集合分为多个Map,比如员工按性别分组。有单级分组和多级分组。

案例:将员工按薪资是否高于8000分为两部分;将员工按性别和地区分组

public class StreamTest {

    public static void main(String[] args) {
        List<Person> personList = new ArrayList<Person>();
        personList.add(new Person("Tom", 8900, 23, "male", "Washington"));
        personList.add(new Person("Jack", 7000, 25, "male", "Washington"));
        personList.add(new Person("Lily", 7800, 21, "female", "New York"));
        personList.add(new Person("Anni", 8200, 24, "female", "New York"));
        // 将员工按薪资是否高于8000分组
        Map<Boolean, List<Person>> part = personList.stream().collect(Collectors.partitioningBy(x -> x.getSalary() > 8000));
        // 将员工按性别分组
        Map<String, List<Person>> group = personList.stream().collect(Collectors.groupingBy(Person::getSex));
        // 将员工先按性别分组,再按地区分组
        Map<String, Map<String, List<Person>>> group2 = personList.stream().collect(Collectors.groupingBy(Person::getSex, Collectors.groupingBy(Person::getArea)));
        System.out.println("员工按薪资是否大于8000分组情况:" + part);
        System.out.println("员工按性别分组情况:" + group);
        System.out.println("员工按性别、地区:" + group2);
    }
}

输出结果:

员工按薪资是否大于8000分组情况:{false=[Person{name='Jack', salary=7000, age=25, sex='male', area='Washington'}, Person{name='Lily', salary=7800, age=21, sex='female', area='New York'}], true=[Person{name='Tom', salary=8900, age=23, sex='male', area='Washington'}, Person{name='Anni', salary=8200, age=24, sex='female', area='New York'}]}
员工按性别分组情况:{female=[Person{name='Lily', salary=7800, age=21, sex='female', area='New York'}, Person{name='Anni', salary=8200, age=24, sex='female', area='New York'}], male=[Person{name='Tom', salary=8900, age=23, sex='male', area='Washington'}, Person{name='Jack', salary=7000, age=25, sex='male', area='Washington'}]}
员工按性别、地区:{female={New York=[Person{name='Lily', salary=7800, age=21, sex='female', area='New York'}, Person{name='Anni', salary=8200, age=24, sex='female', area='New York'}]}, male={Washington=[Person{name='Tom', salary=8900, age=23, sex='male', area='Washington'}, Person{name='Jack', salary=7000, age=25, sex='male', area='Washington'}]}}

Process finished with exit code 0

接合(joining)

joining可以将stream中的元素用特定的连接符(没有的话,则直接连接)连接成一个字符串

public class StreamTest {

    public static void main(String[] args) {
        List<Person> personList = new ArrayList<Person>();
        personList.add(new Person("Tom", 8900, 23, "male", "New York"));
        personList.add(new Person("Jack", 7000, 25, "male", "Washington"));
        personList.add(new Person("Lily", 7800, 21, "female", "Washington"));
        String names = personList.stream().map(Person::getName).collect(Collectors.joining(","));
        System.out.println("所有员工的姓名:" + names);
        List<String> list = Arrays.asList("A", "B", "C");
        String string = list.stream().collect(Collectors.joining("-"));
        System.out.println("拼接后的字符串:" + string);
    }
}

输出结果:

所有员工的姓名:Tom,Jack,Lily
拼接后的字符串:A-B-C

Process finished with exit code 0

排序(sorted)

sorted,中间操作。有两种排序:

  • sorted():自然排序,流中元素需实现Comparable接口
  • sorted(Comparator com)Comparator排序器自定义排序

案例:将员工按工资由高到低(工资一样则按年龄由大到小)排序

public class StreamTest {

    public static void main(String[] args) {
        List<Person> personList = new ArrayList<Person>();
        personList.add(new Person("Sherry", 9000, 24, "female", "New York"));
        personList.add(new Person("Tom", 8900, 22, "male", "Washington"));
        personList.add(new Person("Jack", 9000, 25, "male", "Washington"));
        personList.add(new Person("Lily", 8800, 26, "male", "New York"));
        personList.add(new Person("Alisa", 9000, 26, "female", "New York"));
        // 按工资升序排序(自然排序)
        List<String> newList = personList.stream().sorted(Comparator.comparing(Person::getSalary)).map(Person::getName)
                .collect(Collectors.toList());
        // 按工资倒序排序
        List<String> newList2 = personList.stream().sorted(Comparator.comparing(Person::getSalary).reversed())
                .map(Person::getName).collect(Collectors.toList());
        // 先按工资再按年龄升序排序
        List<String> newList3 = personList.stream()
                .sorted(Comparator.comparing(Person::getSalary).thenComparing(Person::getAge)).map(Person::getName)
                .collect(Collectors.toList());
        // 先按工资再按年龄自定义排序(降序)
        List<String> newList4 = personList.stream().sorted((p1, p2) -> {
            if (p1.getSalary() == p2.getSalary()) {
                return p2.getAge() - p1.getAge();
            } else {
                return p2.getSalary() - p1.getSalary();
            }
        }).map(Person::getName).collect(Collectors.toList());
        System.out.println("按工资升序排序:" + newList);
        System.out.println("按工资降序排序:" + newList2);
        System.out.println("先按工资再按年龄升序排序:" + newList3);
        System.out.println("先按工资再按年龄自定义降序排序:" + newList4);
    }
}

输出结果:

按工资升序排序:[Lily, Tom, Sherry, Jack, Alisa]
按工资降序排序:[Sherry, Jack, Alisa, Tom, Lily]
先按工资再按年龄升序排序:[Lily, Tom, Sherry, Jack, Alisa]
先按工资再按年龄自定义降序排序:[Alisa, Jack, Sherry, Tom, Lily]

Process finished with exit code 0

提取/组合

流也可以进行合并、去重、限制、跳过等操作。

public class StreamTest {

    public static void main(String[] args) {
        String[] arr1 = { "a", "b", "c", "d" };
        String[] arr2 = { "d", "e", "f", "g" };
        Stream<String> stream1 = Stream.of(arr1);
        Stream<String> stream2 = Stream.of(arr2);
        // concat:合并两个流 distinct:去重
        List<String> newList = Stream.concat(stream1, stream2).distinct().collect(Collectors.toList());
        // limit:限制从流中获得前n个数据
        List<Integer> collect = Stream.iterate(1, x -> x + 2).limit(10).collect(Collectors.toList());
        // skip:跳过前n个数据
        List<Integer> collect2 = Stream.iterate(1, x -> x + 2).skip(1).limit(5).collect(Collectors.toList());
        System.out.println("流合并:" + newList);
        System.out.println("limit:" + collect);
        System.out.println("skip:" + collect2);
    }
}

输出结果:

流合并:[a, b, c, d, e, f, g]
limit:[1, 3, 5, 7, 9, 11, 13, 15, 17, 19]
skip:[3, 5, 7, 9, 11]

Process finished with exit code 0

分页操作

stream api 的强大之处还不仅仅是对集合进行各种组合操作,还支持分页操作。

例如,将如下的数组从小到大进行排序,排序完成之后,从第1行开始,查询10条数据出来,操作如下:

//需要查询的数据
List<Integer> numbers = Arrays.asList(3, 2, 2, 3, 7, 3, 5, 10, 6, 20, 30, 40, 50, 60, 100);
List<Integer> dataList = numbers.stream().sorted(Integer::compareTo).skip(0).limit(10).collect(Collectors.toList());
System.out.println(dataList.toString());

输出结果:

[2, 2, 3, 3, 3, 5, 6, 7, 10, 20]

Process finished with exit code 0

并行操作

所谓并行,指的是多个任务在同一时间点发生,并由不同的cpu进行处理,不互相抢占资源;而并发,指的是多个任务在同一时间点内同时发生了,但由同一个cpu进行处理,互相抢占资源。

stream api 的并行操作和串行操作,只有一个方法区别,其他都一样,例如下面我们使用parallelStream来输出空字符串的数量:

List<String> strings = Arrays.asList("abc", "", "bc", "efg", "abcd", "", "jkl");
// 采用并行计算方法,获取空字符串的数量
long count = strings.parallelStream().filter(String::isEmpty).count();
System.out.println(count);

在实际使用的时候,并行操作不一定比串行操作快!对于简单操作,数量非常大,同时服务器是多核的话,建议使用Stream并行!反之,采用串行操作更可靠!

集合转Map操作

在实际的开发过程中,还有一个使用最频繁的操作就是,将集合元素中某个主键字段作为key,元素作为value,来实现集合转map的需求,这种需求在数据组装方面使用的非常多。

public static void main(String[] args) {
    List<Person> personList = new ArrayList<>();
    personList.add(new Person("Tom",7000,25,"male","安徽"));
    personList.add(new Person("Jack",8000,30,"female","北京"));
    personList.add(new Person("Lucy",9000,40,"male","上海"));
    personList.add(new Person("Airs",10000,40,"female","深圳"));
    Map<Integer, Person> collect = personList.stream().collect(Collectors.toMap(Person::getAge, v -> v, (k1, k2) -> k1));
    System.out.println(collect);
}

输出结果:

{40=Person{name='Lucy', salary=9000, age=40, sex='male', area='上海'}, 25=Person{name='Tom', salary=7000, age=25, sex='male', area='安徽'}, 30=Person{name='Jack', salary=8000, age=30, sex='female', area='北京'}}

Process finished with exit code 0

打开Collectors.toMap方法源码,一起来看看。

public static <T, K, U>
    Collector<T, ?, Map<K,U>> toMap(Function<? super T, ? extends K> keyMapper,
                                    Function<? super T, ? extends U> valueMapper,
                                    BinaryOperator<U> mergeFunction) {
    return toMap(keyMapper, valueMapper, mergeFunction, HashMap::new);
}

从参数表可以看出:

  • 第一个参数:表示 key
  • 第二个参数:表示 value
  • 第三个参数:表示某种规则

上文中的Collectors.toMap(Person::getAge, v -> v, (k1,k2) -> k1),表达的意思就是将age的内容作为keyv -> v是表示将元素person作为value,其中(k1,k2) -> k1表示如果存在相同的key,将第一个匹配的元素作为内容,第二个舍弃!