【开源】基于Vue.js的高校学院网站的设计和实现

147 阅读7分钟

项目编号:S020,源码已在Bilibili中上架,需要的朋友请自行下载。\color{red}{项目编号:S020,源码已在 Bilibili 中上架,需要的朋友请自行下载。}

https://gf.bilibili.com/item/detail/1104015029

为了帮助小白入门 Java,博主录制了本项目配套的《项目手把手启动教程》,希望能给同学们带来帮助。

在这里插入图片描述


一、摘要

1.1 项目介绍

基于Vue2/Vue3+SpringBoot+MySQL的高校学院网站包含学院概况模块、学院院系模块、党建园地模块、竞赛报名模块、教育教学模块、招生就业模块、实时信息模块、新青年风采模块,还包含系统自带的用户管理、部门管理、角色管理、菜单管理、日志管理、数据字典管理、文件管理、图表展示等基础模块,高校学院网站基于角色的访问控制,给高校管理员、学生使用,可将权限精确到按钮级别,您可以自定义角色并分配权限,系统适合设计精确的权限约束需求。


二、功能模块

信息工程学院网站指的是信息工程学院官方建立的网络平台,用于给广大师生提供学院介绍、教育信息、招生就业信息、校园动态等信息服务,学生可以通过访问指定的网址,获取关于信息工程学院的相关信息,满足信息工程学院网站是高校信息化建设的重要组成部分。

2.1 学院院系模块

大型高校通常有多个学院,它们有自己的职责和责任,为了便于信息管理和资源利用,这些学院需要进行分组和集中管理,还需要创建专门的院系模块,以更好地展示每个院系的特点、优势和成就,对于院系的每一位教师,可以根据历史背景、组织结构、人力资源团队、科研成果等单独显示一份教师介绍,还可以按角色和部门进行排序,并提供该模块下每个院系的联系方式,如电话、电子邮件、地址等,以便学生和其他利益相关者进行咨询。

2.2 竞赛报名模块

竞赛报名模块是一个方便高效的在线报名系统,这可以为比赛组织者和参赛者带来好处,通过在线注册,可以避免传统邮件、电话等方式的复杂流程,提高竞赛报名效率,节省资金和其他成本,降低申请成本,为组织者和参与者节省资金。竞赛报名模块模块使组织者能够实时掌握报名信息,及时分析和管理数据,举办更好的比赛,竞赛报名模块可以与各种支付平台集成,提供支付宝、微信支付等多种支付方式,为学生提供便捷的支付方式,实现在线支付,竞赛报名模块采用加密技术,确保用户信息的安全和隐私。

2.3 教育教学模块

教育教学模块是现代教育的必要组成部分,教育教学模块帮助学校实现教学业务的综合管理,如教学设置、教学计划、材料选择、教师评价等,而教育模块则帮助教师和学生使用教学资源,它可以共享课程、答案和练习题等教育资源,提高教育效果和学习质量。教育教学模块可以帮助学校评估他们的教育,监测和提高教育质量,及时发现问题,并提出解决方案,教育教学模块为教育研究提供数据支持,收集和分析教学数据,并允许教育界发现规则、收集经验和提供高级教育,可以帮助推广思想和教学方法。

2.4 招生就业模块

招生是大学的生源,就业是评价大学水平的指标之一,此外,招生就业模块为学院的招聘业务提供了一个强大的平台,展示了学院的优势、特色和发展前景,吸引了越来越多的优秀学生,招生就业模块通常包含有关就业市场、工作规划、求职技巧等信息,并为学生提供全面实用的工作指导,帮助他们顺利进入职场,学院通过招生就业模块发布毕业生招聘信息,为企事业单位提供了与优秀毕业生的直接联系渠道,也为毕业生提供了更广泛的就业机会,发布招生就业信息,建立学院与企业之间良好的交流机制,为学生提供更好的实践机会。

2.5 实时信息模块

除了以上模块之外,还有一些其他类型的消息需要通知到学生,比如调课、转学休学公告等,实时信息模块是一个网站模块,可以及时显示对许多类型的站点非常重要的最新信息。现代互联网用户越来越关注实时信息,并希望快速获取最新信息和消息,如果一个网站能够提供更快、更准确的实时信息,它就可以吸引更多的用户并获得竞争优势,并且它可以根据实时信息做出一些重要的决策。在这种情况下,实时信息模块尤为重要,在营销推广活动中,为了吸引更多的目标客户,必须及时发布和更新信息,以便将实时信息模块用作沟通手段,实时信息模块可以很好地满足这一需求。


三、系统设计

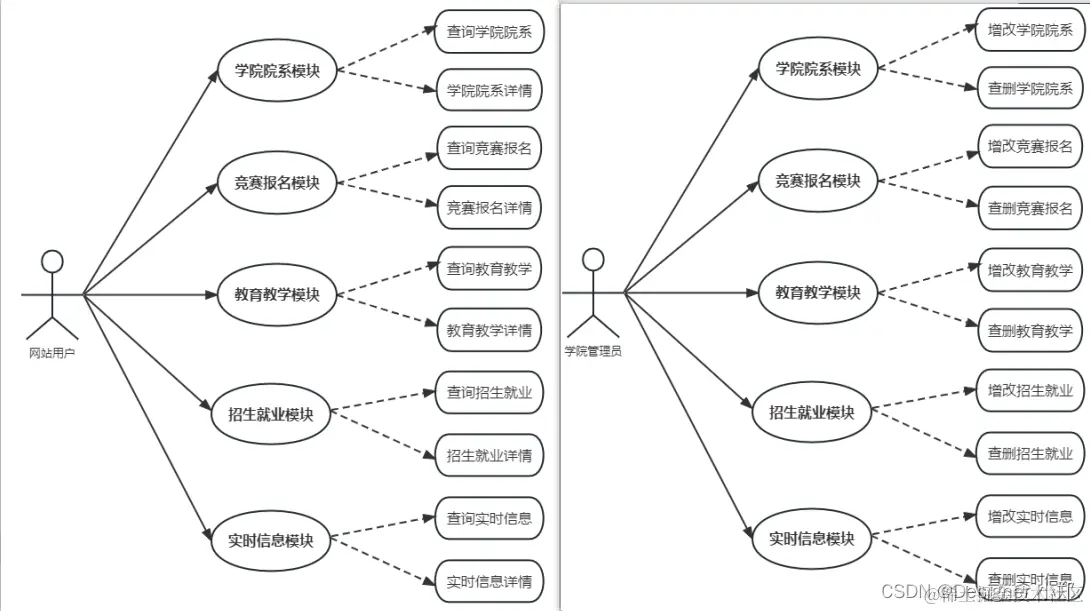
3.1 用例设计

在这里插入图片描述

3.2 数据库设计

3.2.1 学院院系表

在这里插入图片描述

3.2.2 竞赛报名表

在这里插入图片描述

3.2.3 教育教学表

在这里插入图片描述

3.2.4 招生就业表

在这里插入图片描述

3.2.5 实时信息表

在这里插入图片描述


四、系统展示

在这里插入图片描述 在这里插入图片描述 在这里插入图片描述 在这里插入图片描述 在这里插入图片描述 在这里插入图片描述 在这里插入图片描述 在这里插入图片描述 在这里插入图片描述 在这里插入图片描述 在这里插入图片描述 在这里插入图片描述


五、核心代码

5.1 查询党建园地数据

@RequestMapping(value = "/getByPage", method = RequestMethod.GET)
@ApiOperation(value = "查询党建园地")
public Result<IPage<BuildingGarden>> getByPage(@ModelAttribute BuildingGarden buildingGarden ,@ModelAttribute PageVo page){
    QueryWrapper<BuildingGarden> qw = new QueryWrapper<>();
    if(!ZwzNullUtils.isNull(buildingGarden.getTitle())) {
        qw.like("title",buildingGarden.getTitle());
    }
    if(!ZwzNullUtils.isNull(buildingGarden.getStatus())) {
        qw.eq("status",buildingGarden.getStatus());
    }
    if(!ZwzNullUtils.isNull(buildingGarden.getContent())) {
        qw.like("content",buildingGarden.getContent());
    }
    IPage<BuildingGarden> data = iBuildingGardenService.page(PageUtil.initMpPage(page),qw);
    return new ResultUtil<IPage<BuildingGarden>>().setData(data);
}

5.2 查询学院院系数据

@RequestMapping(value = "/getByPage", method = RequestMethod.GET)
@ApiOperation(value = "查询学院院系")
public Result<IPage<CollegeDepartment>> getByPage(@ModelAttribute CollegeDepartment collegeDepartment ,@ModelAttribute PageVo page){
    QueryWrapper<CollegeDepartment> qw = new QueryWrapper<>();
    if(!ZwzNullUtils.isNull(collegeDepartment.getTitle())) {
        qw.like("title",collegeDepartment.getTitle());
    }
    if(!ZwzNullUtils.isNull(collegeDepartment.getContent1())) {
        qw.like("content1",collegeDepartment.getContent1());
    }
    IPage<CollegeDepartment> data = iCollegeDepartmentService.page(PageUtil.initMpPage(page),qw);
    return new ResultUtil<IPage<CollegeDepartment>>().setData(data);
}

5.3 新增竞赛报名数据

@RequestMapping(value = "/insert", method = RequestMethod.POST)
@ApiOperation(value = "新增竞赛报名")
public Result<CompetitionRegistration> insert(CompetitionRegistration competitionRegistration){
    User currUser = securityUtil.getCurrUser();
    competitionRegistration.setUserName(currUser.getNickname());
    if(Objects.equals(0,competitionRegistration.getSortOrder().compareTo(BigDecimal.ZERO))) {
        competitionRegistration.setSortOrder(BigDecimal.valueOf(iCompetitionRegistrationService.count() + 1L));
    }
    iCompetitionRegistrationService.saveOrUpdate(competitionRegistration);
    return new ResultUtil<CompetitionRegistration>().setData(competitionRegistration);
}

5.4 新增实时信息数据

@RequestMapping(value = "/insert", method = RequestMethod.POST)
@ApiOperation(value = "新增实时信息")
public Result<RealtimeInformation> insert(RealtimeInformation realtimeInformation){
    User currUser = securityUtil.getCurrUser();
    realtimeInformation.setUserName(currUser.getNickname());
    if(Objects.equals(0,realtimeInformation.getSortOrder().compareTo(BigDecimal.ZERO))) {
        realtimeInformation.setSortOrder(BigDecimal.valueOf(iRealtimeInformationService.count() + 1L));
    }
    iRealtimeInformationService.saveOrUpdate(realtimeInformation);
    return new ResultUtil<RealtimeInformation>().setData(realtimeInformation);
}

5.5 网站前台登录

@RequestMapping(value = "/loginOnWeb", method = RequestMethod.GET)
@ApiOperation(value = "网站前台登陆")
public Result<String> loginOnWeb(@RequestParam String userName, @RequestParam String password){
    QueryWrapper<User> qw = new QueryWrapper<>();
    qw.eq("username",userName);
    List<User> userList = iUserService.list(qw);
    if(userList.size() < 1) {
        return ResultUtil.error("用户不存在");
    }
    User user = userList.get(0);
    if(!new BCryptPasswordEncoder().matches(password, user.getPassword())){
        return ResultUtil.error("密码不正确");
    }
    String accessToken = securityUtil.getToken(user.getUsername(), true);
    UsernamePasswordAuthenticationToken authentication = new UsernamePasswordAuthenticationToken(new SecurityUserDetails(user), null, null);
    SecurityContextHolder.getContext().setAuthentication(authentication);
    return new ResultUtil<String>().setData(accessToken);
}

六、免责说明

  • 本项目仅供个人学习使用,商用授权请联系博主,否则后果自负。
  • 博主拥有本软件构建后的应用系统全部内容所有权及独立的知识产权,拥有最终解释权。
  • 如有问题,欢迎在仓库 Issue 留言,看到后会第一时间回复,相关意见会酌情考虑,但没有一定被采纳的承诺或保证。

下载本系统代码或使用本系统的用户,必须同意以下内容,否则请勿下载!

  1. 出于自愿而使用/开发本软件,了解使用本软件的风险,且同意自己承担使用本软件的风险。
  2. 利用本软件构建的网站的任何信息内容以及导致的任何版权纠纷和法律争议及后果和博主无关,博主对此不承担任何责任。
  3. 在任何情况下,对于因使用或无法使用本软件而导致的任何难以合理预估的损失(包括但不仅限于商业利润损失、业务中断与业务信息丢失),博主概不承担任何责任。
  4. 必须了解使用本软件的风险,博主不承诺提供一对一的技术支持、使用担保,也不承担任何因本软件而产生的难以预料的问题的相关责任。