【开源】基于Vue.js的高校学生管理系统的设计和实现

505 阅读6分钟

项目编号:S029,源码已在Bilibili中上架,需要的朋友请自行下载。\color{red}{项目编号:S029,源码已在 Bilibili 中上架,需要的朋友请自行下载。}

https://gf.bilibili.com/item/detail/1104089029

为了帮助小白入门 Java,博主录制了本项目配套的《项目手把手启动教程》,希望能给同学们带来帮助。

在这里插入图片描述


一、摘要

1.1 项目介绍

基于Vue+SpringBoot+MySQL的高校学生管理系统包含学院课程模块、学生选课模块、课程补考模块,还包含系统自带的用户管理、部门管理、角色管理、菜单管理、日志管理、数据字典管理、文件管理、图表展示等基础模块,高校学生管理系统基于角色的访问控制,给教务管理员、教师、学生使用,可将权限精确到按钮级别,您可以自定义角色并分配权限,系统适合设计精确的权限约束需求,项目编号S029。


二、功能模块

在这里插入图片描述

2.1 学生管理模块

学生管理模块帮助学校或教育机构更好地管理和监督学生的学习情况,提高教育质量,学生管理模块可以记录学生的个人基本信息、学习成绩、考勤状态等信息,有助于将学生数据保存,这些信息对于学校了解学生的情况、与家长沟通以及做出教育决策非常重要。学生管理模块帮助学校创建和发布课程,让学生了解他们的上课时间和内容,也可以使用它来管理考试,例如考试时间表和成绩统计,学生管理模块帮助学校更好地管理课堂,包括课堂内的互动、活动组织和学生评分,学生管理模块可以方便教师和家长之间的沟通,传达学生的在校表现和学习情况,学生管理模块能够帮助学校更好地管理和监督学生,提高教育质量,全面提高学生的成绩,有助于学生管理模式的促进发展。

2.2 学院课程模块

大学课程模块使学生和其他用户更容易找到、选择、管理和学习适合学生的内容,在现代社会,知识的代际变化非常快,有必要通过学习不断提高自己,传统的教育方式越来越难以满足大众化和个性化学习的需要,学院课程模块可以通过互联网技术和数据分析的方法,为学生提供更加多样化和灵活的学习资源和服务,学院课程模块为学生提供更全面、个性化和高效的学习模式,它可以提供好处,帮助您更好地满足时代对知识更新的需求。

2.3 学生选课模块

学生选课模块帮助学校更好地管理和安排教育资源,同时为学生提供更独立、更方便的选择体验,首先,学校可以通过学生选修科目模块实现对选修科目数据的实时监控和统计,掌握每节课的选考情况,对下学期的教学进度做出科学合理的决策。第二,学生可以通过学生选择模块自由选择自己感兴趣的课程,并可以实时查看选择结果,了解自己的选择情况,从而大大提高选修课的效率和准确性。最后,在学生选课模块中,学生可以看到班级介绍、班级评价等信息,从而更好地了解自己选择的班级的内容和特点,更好地规划自己的学习生活。

2.4 成绩管理模块

成绩管理模块帮助学生和教师更好地管理和理解学生的表现,对于学生来说,通过成绩管理模块,他们可以及时跟踪自己的成绩、考试时间表和各科的学习进度,从而全面掌握自己的学习情况,同时成绩管理模块为学生提供个性化的成绩报告,让他们更好地了解自己需要加强的地方。对于教师来说,成绩中心模块帮助他们快速准确地输入和组织学生的成绩信息,并根据学生的表现提供合理的评估和分析,这样教师可以及时发现学生的问题和困难,并根据目的进行指导和指导,有助于提高学生的学习效果和学业水平。此外成绩管理模块为教师提供了统计分析的功能,使他们能够更全面地了解班级或学院的学业情况,并制定更合理的教育计划和策略。


三、系统设计

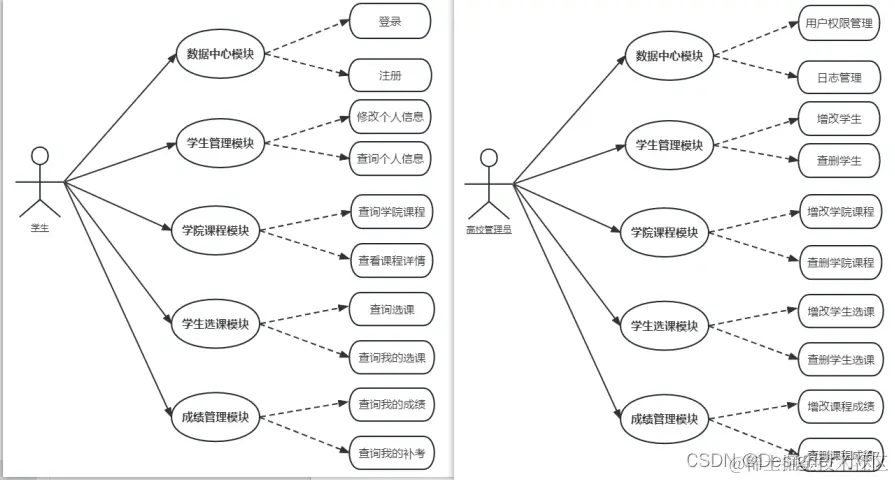
3.1 用例设计

在这里插入图片描述

3.2 数据库设计

3.2.1 学生表

在这里插入图片描述

3.2.2 学院课程表

在这里插入图片描述

3.2.3 学生选课表

在这里插入图片描述

3.2.4 学生成绩表

在这里插入图片描述


四、系统展示

在这里插入图片描述 在这里插入图片描述 在这里插入图片描述 在这里插入图片描述 在这里插入图片描述 在这里插入图片描述 在这里插入图片描述 在这里插入图片描述 在这里插入图片描述


五、核心代码

5.1 查询课程

@RequestMapping(value = "/getByPage", method = RequestMethod.GET)
@ApiOperation(value = "查询课程")
public Result<IPage<Curriculum>> getByPage(@ModelAttribute Curriculum curriculum ,@ModelAttribute PageVo page){
    QueryWrapper<Curriculum> qw = new QueryWrapper<>();
    if(!ZwzNullUtils.isNull(curriculum.getTitle())) {
        qw.like("title",curriculum.getTitle());
    }
    if(!ZwzNullUtils.isNull(curriculum.getType())) {
        qw.eq("type",curriculum.getType());
    }
    if(!ZwzNullUtils.isNull(curriculum.getLevel())) {
        qw.eq("level",curriculum.getLevel());
    }
    IPage<Curriculum> data = iCurriculumService.page(PageUtil.initMpPage(page),qw);
    return new ResultUtil<IPage<Curriculum>>().setData(data);
}

5.2 新增学生选课

@RequestMapping(value = "/insert", method = RequestMethod.POST)
@ApiOperation(value = "新增选课")
public Result<CourseSelection> insert(CourseSelection courseSelection){
    Curriculum curriculum = iCurriculumService.getById(courseSelection.getCurriculumId());
    if(curriculum == null) {
        return ResultUtil.error("课程不存在");
    }
    QueryWrapper<CourseSelection> oldQw = new QueryWrapper<>();
    oldQw.eq("curriculum_id",courseSelection.getCurriculumId());
    oldQw.eq("student_id",courseSelection.getStudentId());
    if(iCourseSelectionService.count(oldQw) > 0L) {
        return ResultUtil.error("已完成选课");
    }
    courseSelection.setTitle(curriculum.getTitle());
    courseSelection.setType(curriculum.getType());
    courseSelection.setContent(curriculum.getContent());
    courseSelection.setKnowledgePoints(curriculum.getKnowledgePoints());
    courseSelection.setWeeklyHours(curriculum.getWeeklyHours());
    courseSelection.setLevel(curriculum.getLevel());
    User student = iUserService.getById(courseSelection.getStudentId());
    if(student == null) {
        return ResultUtil.error("学生不存在");
    }
    courseSelection.setStudentName(student.getNickname());
    courseSelection.setGrade(BigDecimal.ZERO);
    courseSelection.setGradeUser("");
    courseSelection.setGradeTime("");
    courseSelection.setMakeupExam("");
    iCourseSelectionService.saveOrUpdate(courseSelection);
    return new ResultUtil<CourseSelection>().setData(courseSelection);
}

5.3 编辑学生选课

@RequestMapping(value = "/update", method = RequestMethod.POST)
@ApiOperation(value = "编辑选课")
public Result<CourseSelection> update(CourseSelection courseSelection){
    Curriculum curriculum = iCurriculumService.getById(courseSelection.getCurriculumId());
    if(curriculum == null) {
        return ResultUtil.error("课程不存在");
    }
    QueryWrapper<CourseSelection> oldQw = new QueryWrapper<>();
    oldQw.eq("curriculum_id",courseSelection.getCurriculumId());
    oldQw.eq("student_id",courseSelection.getStudentId());
    if(iCourseSelectionService.count(oldQw) > 0L) {
        return ResultUtil.error("已完成选课");
    }
    courseSelection.setTitle(curriculum.getTitle());
    courseSelection.setType(curriculum.getType());
    courseSelection.setContent(curriculum.getContent());
    courseSelection.setKnowledgePoints(curriculum.getKnowledgePoints());
    courseSelection.setWeeklyHours(curriculum.getWeeklyHours());
    courseSelection.setLevel(curriculum.getLevel());
    User student = iUserService.getById(courseSelection.getStudentId());
    if(student == null) {
        return ResultUtil.error("学生不存在");
    }
    courseSelection.setStudentName(student.getNickname());
    iCourseSelectionService.saveOrUpdate(courseSelection);
    return new ResultUtil<CourseSelection>().setData(courseSelection);
}

5.4 课程打分

@RequestMapping(value = "/check", method = RequestMethod.GET)
@ApiOperation(value = "打分")
public Result<CourseSelection> check(@RequestParam String id,@RequestParam BigDecimal grade){
    CourseSelection cs = iCourseSelectionService.getById(id);
    if(cs == null) {
        return ResultUtil.error("选课不存在");
    }
    User currUser = securityUtil.getCurrUser();
    cs.setGrade(grade);
    cs.setGradeUser(currUser.getNickname());
    cs.setGradeTime(DateUtil.now());
    if(grade.compareTo(BigDecimal.valueOf(60)) >= 0) {
        cs.setMakeupExam("无需补考");
    } else {
        cs.setMakeupExam("补考待安排");
    }
    iCourseSelectionService.saveOrUpdate(cs);
    return ResultUtil.success();
}

5.5 安排补考

@RequestMapping(value = "/make", method = RequestMethod.GET)
@ApiOperation(value = "安排补考")
public Result<CourseSelection> make(@RequestParam String id,@RequestParam String makeupExam){
    CourseSelection cs = iCourseSelectionService.getById(id);
    if(cs == null) {
        return ResultUtil.error("选课不存在");
    }
    cs.setMakeupExam(makeupExam);
    iCourseSelectionService.saveOrUpdate(cs);
    return ResultUtil.success();
}

六、免责说明

  • 本项目仅供个人学习使用,商用授权请联系博主,否则后果自负。
  • 博主拥有本软件构建后的应用系统全部内容所有权及独立的知识产权,拥有最终解释权。
  • 如有问题,欢迎在仓库 Issue 留言,看到后会第一时间回复,相关意见会酌情考虑,但没有一定被采纳的承诺或保证。

下载本系统代码或使用本系统的用户,必须同意以下内容,否则请勿下载!

  1. 出于自愿而使用/开发本软件,了解使用本软件的风险,且同意自己承担使用本软件的风险。
  2. 利用本软件构建的网站的任何信息内容以及导致的任何版权纠纷和法律争议及后果和博主无关,博主对此不承担任何责任。
  3. 在任何情况下,对于因使用或无法使用本软件而导致的任何难以合理预估的损失(包括但不仅限于商业利润损失、业务中断与业务信息丢失),博主概不承担任何责任。
  4. 必须了解使用本软件的风险,博主不承诺提供一对一的技术支持、使用担保,也不承担任何因本软件而产生的难以预料的问题的相关责任。