大学兼职教师管理系统 JAVA+Vue+SpringBoot+MySQL

165 阅读12分钟

在这里插入图片描述

一、摘要

1.1 项目介绍

大学兼职教师管理系统,旨在提高高校兼职教师的管理效率和准确性。该系统包括教师信息管理、授课管理、班级管理、课程评价管理等模块,通过对兼职教师的基本信息、班级状况和成绩评估进行集中管理,实现各种管理目标。该系统还具有良好的用户体验和便利性,允许管理员轻松完成每项任务,兼职教师也可以通过该系统查看他们的个人信息和课程状态。最后,通过实际应用验证了该系统的可行性和有效性,表明该系统能够满足高校兼职教师管理的需要。

项目编号:S004,源码已在Bilibili中上架,需要的朋友请自行下载。\color{red}{项目编号:S004,源码已在 Bilibili 中上架,需要的朋友请自行下载。}

下载地址

为了帮助小白入门 Java,博主录制了本项目配套的《项目手把手启动教程》,希望能给同学们带来帮助。

  • 前端:Vue 2.7.10

  • 后端:Spring Boot 3.1.10

  • 数据库:MySQL 8.0.31

随着大学教育规模的扩大和教学环境的丰富,越来越多的兼职教师被雇佣来满足教育需求,然而,在传统的兼职教师管理模式中,存在信息集中、工资管理困难、审核不公等问题,这些问题给高校兼职教师的管理带来了巨大挑战。因此,研究一套可行的大学兼职教师管理系统,对于提高高校兼职教师的管理效率,保护兼职教师的权益,提高教育质量具有重要意义。同时,随着信息技术的发展,利用计算机和网络技术开发高效、安全、易用的管理系统已成为现实。

1.2 项目录屏

[video(video-FMCGiQ3s-1695015712937)(type-bilibili)(url-player.bilibili.com/player.html… )]


二、研究内容

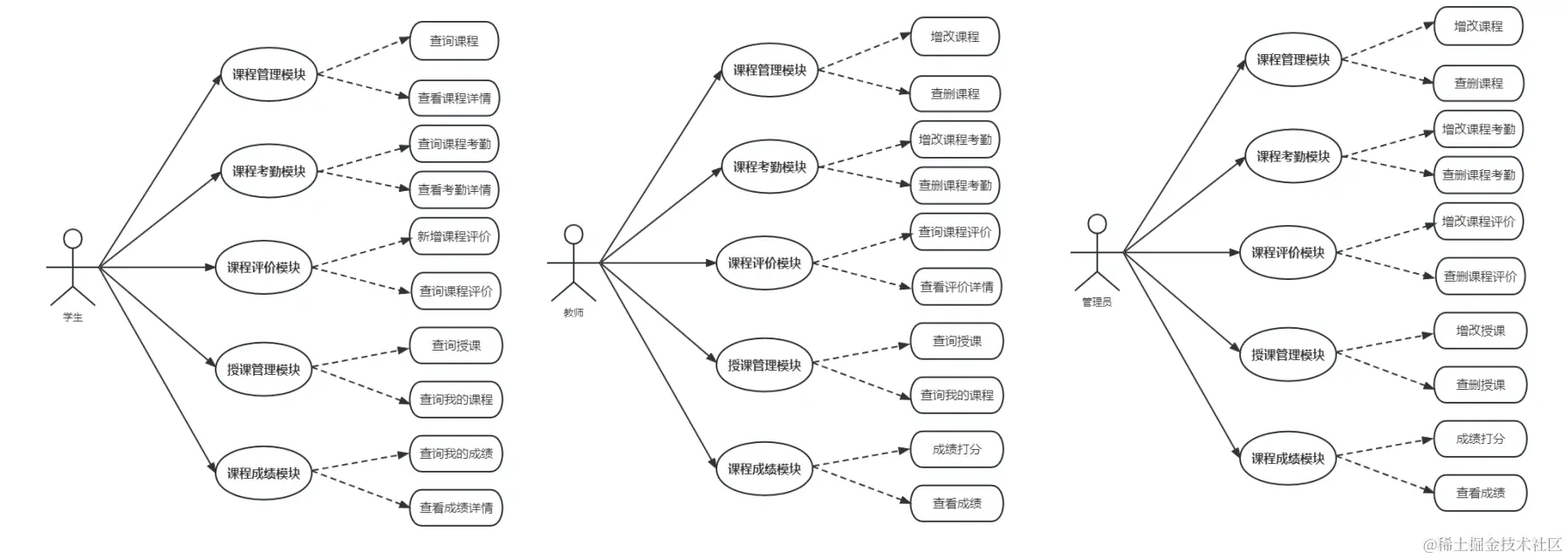
大学兼职教师管理系统的设计与实现,通过完备的功能测试和性能测试来验证该系统的质量。根据项目要求,结合外聘教师管理目前存在的主要问题和需求,确定系统开发的功能模块,分别为:聘用管理、个人基础信息管理、授课信息管理、授课信息查询以及个人信息查询等。系统采用Java技术对前台进行开发,主要使用IDEA软件开发,采用MySQL作为后台数据库,不同角色要有不同的权限。根据要求实现大学兼职教师管理系统的设计、开发和测试,大学兼职教师管理系统包括以下功能模块:

  • 登录模块,实现教师及管理员拥有不同权限的账号登录。
  • 教师管理功能模块,实现对外聘教师基础信息的编辑及模拟查询。
  • 授课信息管理模块,实现外聘教师对所授课程信息的编辑(如调串课、课时更新等)。
  • 课程管理模块,实现对课程的新增申请、编辑课程(课程的档案数据,如课程介绍)、删除课程、按教师/课程名称条件查询的功能。
  • 课程成绩模块,实现对参与课程学生的成绩进行管理,包括对新课程的初始化功能、期中/期末成绩的录入功能,以及加权成绩的自动计算。
  • 课程考勤模块,实现对参与课程学生的出勤进行管理,教师可以对指定课时的出勤记录进行登记,记录请假、迟到、旷课的学生。
  • 课程评价模块,实现学生对兼职教师课程的评价功能,包括评价星级、评语,以便于教师改进课程质量,改变课程教学风格。
  • 数据分析统计模块,实现对外聘教师如教龄薪资、教师课时数据、学评教数据等信息的统计制图。

在这里插入图片描述

  1. 课程管理模块

大学兼职教师管理系统需要一个课程管理模块,课程管理模块可以使大学兼职教师管理系统更加完善和高效。首先,课程管理模块可以轻松管理每门课程的基本信息,如时间、地点和材料,接下来,课程管理模块还可以实现教师的课程管理,如输入课程记录、检查学生的工作状态等,最后,课程管理模块可以提供统计分析功能,评估教师的教育表现和课程质量,为学校管理决策提供数据支持,因此,课程管理模块对高校兼职教师管理系统具有非常重要的意义。

  1. 课程考勤模块

大学兼职教师管理系统需要一个课程考勤模块,通过课程考勤模块,可以准确记录每一位兼职教师上课的出勤情况,并确认教师是否按时完成教学任务,课程考勤模块还可以汇总每个兼职教师的实际课时和相应的薪酬,这使大学管理人员能够更直观地了解每位教师在教学活动中的表现和收入,并在此基础上做出适当的评估和激励。通过课程考勤模块模块,可以有效监督教师的教学行为,防止学生迟到、早退、缺课,提高教育质量和效果,总之,课程考勤模块是大学兼职教师管理系统不可或缺的功能,可以有效促进教育管理和教育质量的提高。

  1. 课程评价模块

大学兼职教师管理系统之所以需要课程评价模块,是为了及时掌握兼职教师的班级状况和教育效果,并对兼职教师的表现进行评估和评价,通过对学生课程的评估,可以了解兼职教师在课堂上的表现、教学方法是否合适、能否很好地交流知识等,并可以及时发现问题并提出改进建议,此外,课程评价可以促进教学质量的提高,使兼职教师能够不断改进教学方法和思路,更好地为学生和教育事业服务。

  1. 授课管理模块

大学兼职教师管理系统中需要一个授课管理模块,是因为它可以有效地管理教师的教学情况,提高教学效率和质量,授课功能便于安排教师上课时间、地点和班级的信息,避免浪费时间、地点等资源。根据绩效评估功能,可以记录和管理教师的教学情况,及时发现教师的缺勤和迟到情况,并进行相应的处理。通过授课功能,可以对教师的教学质量进行评估和反馈,提供有效的改进建议和指导,提高教师的教学能力和水平,因此,授课管理模块对于大学兼职教师管理系统非常重要,它可以提高教育的效率和质量,确保教育教育的顺利进行。

  1. 课程成绩模块

大学兼职教师管理系统需要成绩模块,因为成绩是衡量学生成绩的重要指标,而成绩模块是记录、计算和管理学生成绩的一个重要工具,成绩模块允许教师轻松输入、查询和修改学生成绩,成绩管理模块使教师能够轻松评估学生的表现,及时发现问题并采取行动,成绩管理模块可以提高学生的参与度和积极性,鼓励他们更加认真地学习。学生表现反馈可以让学生感觉到他们的努力得到了认可,并帮助他们更好地规划学习计划,课程成绩模块允许教师评估和改进教学,以提高教学质量和有效性,同时,课程成绩模块提供统计分析,评估教师和课程的整体表现,为学校管理决策提供数据支持,因此,课程成绩模块对于大学兼职教师管理系统来说非常重要。

在这里插入图片描述

三、界面展示

3.1 登录注册

在这里插入图片描述 在这里插入图片描述 在这里插入图片描述 查询用户的核心代码如下:

@Autowired
private IUserService iUserService;

@RequestMapping(value = "/getUserList", method = RequestMethod.GET)
@ApiOperation(value = "查询用户")
public Result<List<User>> getUserList(@RequestParam Integer type){
    QueryWrapper<User> qw = new QueryWrapper<>();
    qw.eq("type",type);
    return new ResultUtil<List<User>>().setData(iUserService.list(qw));
}

3.2 学生教师管理

在这里插入图片描述 在这里插入图片描述 在这里插入图片描述

3.3 课程管理模块

在这里插入图片描述

@RequestMapping(value = "/getByPage", method = RequestMethod.GET)
@ApiOperation(value = "查询课程")
public Result<IPage<Curriculum>> getByPage(@ModelAttribute Curriculum curriculum ,@ModelAttribute PageVo page){
    QueryWrapper<Curriculum> qw = new QueryWrapper<>();
    if(!ZwzNullUtils.isNull(curriculum.getTitle())) {
        qw.like("title",curriculum.getTitle());
    }
    if(!ZwzNullUtils.isNull(curriculum.getContent())) {
        qw.like("content",curriculum.getContent());
    }
    IPage<Curriculum> data = iCurriculumService.page(PageUtil.initMpPage(page),qw);
    return new ResultUtil<IPage<Curriculum>>().setData(data);
}

在这里插入图片描述

@RequestMapping(value = "/insert", method = RequestMethod.POST)
@ApiOperation(value = "新增课程")
public Result<Curriculum> insert(Curriculum curriculum){
    iCurriculumService.saveOrUpdate(curriculum);
    return new ResultUtil<Curriculum>().setData(curriculum);
}
@RequestMapping(value = "/update", method = RequestMethod.POST)
@ApiOperation(value = "编辑课程")
public Result<Curriculum> update(Curriculum curriculum){
    iCurriculumService.saveOrUpdate(curriculum);
    return new ResultUtil<Curriculum>().setData(curriculum);
}

在这里插入图片描述

3.4 授课管理模块

在这里插入图片描述

@RequestMapping(value = "/getByPage", method = RequestMethod.GET)
@ApiOperation(value = "查询授课")
public Result<IPage<GiveLessons>> getByPage(@ModelAttribute GiveLessons giveLessons ,@ModelAttribute PageVo page){
    QueryWrapper<GiveLessons> qw = new QueryWrapper<>();
    if(!ZwzNullUtils.isNull(giveLessons.getCurriculumName())) {
        qw.like("curriculum_name",giveLessons.getCurriculumName());
    }
    if(!ZwzNullUtils.isNull(giveLessons.getTeaName())) {
        qw.like("tea_name",giveLessons.getTeaName());
    }
    IPage<GiveLessons> data = iGiveLessonsService.page(PageUtil.initMpPage(page),qw);
    return new ResultUtil<IPage<GiveLessons>>().setData(data);
}

在这里插入图片描述

@RequestMapping(value = "/update", method = RequestMethod.POST)
@ApiOperation(value = "编辑授课")
public Result<GiveLessons> update(GiveLessons giveLessons){
    Curriculum c = iCurriculumService.getById(giveLessons.getCurriculumId());
    if(c == null) {
        return ResultUtil.error("课程不存在");
    }
    giveLessons.setCurriculumName(c.getTitle());
    giveLessons.setImage(c.getImage());
    User t = iUserService.getById(giveLessons.getTeaId());
    if(t == null) {
        return ResultUtil.error("老师不存在");
    }
    giveLessons.setTeaName(t.getNickname());
    iGiveLessonsService.saveOrUpdate(giveLessons);
    return new ResultUtil<GiveLessons>().setData(giveLessons);
}

3.5 课程考勤模块

在这里插入图片描述

@RequestMapping(value = "/getByPage", method = RequestMethod.GET)
@ApiOperation(value = "查询课程考勤")
public Result<IPage<Attendance>> getByPage(@ModelAttribute Attendance attendance ,@ModelAttribute PageVo page){
    QueryWrapper<Attendance> qw = new QueryWrapper<>();
    User currUser = securityUtil.getCurrUser();
    QueryWrapper<User> userQw = new QueryWrapper<>();
    userQw.eq("id",currUser.getId());
    userQw.inSql("id","SELECT user_id FROM a_user_role WHERE del_flag = 0 AND (role_id = '1667344323877933056' OR role_id = '1536606659751841799')");
    if(iUserService.count(userQw) < 1L) {
        qw.eq("stu_id",currUser.getId());
    }
    if(!ZwzNullUtils.isNull(attendance.getCurriculumName())) {
        qw.like("curriculum_name",attendance.getCurriculumName());
    }
    if(!ZwzNullUtils.isNull(attendance.getStuName())) {
        qw.like("stu_name",attendance.getStuName());
    }
    IPage<Attendance> data = iAttendanceService.page(PageUtil.initMpPage(page),qw);
    return new ResultUtil<IPage<Attendance>>().setData(data);
}

在这里插入图片描述

@RequestMapping(value = "/insert", method = RequestMethod.POST)
@ApiOperation(value = "新增课程考勤")
public Result<Attendance> insert(Attendance attendance){
    Curriculum c = iCurriculumService.getById(attendance.getCurriculumId());
    if(c == null) {
        return ResultUtil.error("课程不存在");
    }
    attendance.setCurriculumName(c.getTitle());
    attendance.setImage(c.getImage());
    User s = iUserService.getById(attendance.getStuId());
    if(s == null) {
        return ResultUtil.error("学生不存在");
    }
    attendance.setStuName(s.getNickname());
    iAttendanceService.saveOrUpdate(attendance);
    return new ResultUtil<Attendance>().setData(attendance);
}

在这里插入图片描述

3.6 课程评价模块

在这里插入图片描述

@RequestMapping(value = "/getByPage", method = RequestMethod.GET)
@ApiOperation(value = "查询课程评价")
public Result<IPage<Appraise>> getByPage(@ModelAttribute Appraise appraise ,@ModelAttribute PageVo page){
    QueryWrapper<Appraise> qw = new QueryWrapper<>();
    if(!ZwzNullUtils.isNull(appraise.getCurriculumName())) {
        qw.like("curriculum_name",appraise.getCurriculumName());
    }
    if(!ZwzNullUtils.isNull(appraise.getStuName())) {
        qw.like("stu_name",appraise.getStuName());
    }
    IPage<Appraise> data = iAppraiseService.page(PageUtil.initMpPage(page),qw);
    return new ResultUtil<IPage<Appraise>>().setData(data);
}

在这里插入图片描述

@RequestMapping(value = "/addOne", method = RequestMethod.GET)
@ApiOperation(value = "添加评价")
public Result<Object> addOne(@RequestParam String id,@RequestParam String content){
    Curriculum c = iCurriculumService.getById(id);
    if(c == null) {
        return ResultUtil.error("课程不存在");
    }
    User currUser = securityUtil.getCurrUser();
    Appraise a = new Appraise();
    a.setCurriculumId(c.getId());
    a.setCurriculumName(c.getTitle());
    a.setImage(c.getImage());
    a.setStuId(currUser.getId());
    a.setStuName(currUser.getNickname());
    a.setContent(content);
    iAppraiseService.saveOrUpdate(a);
    return ResultUtil.success();
}

在这里插入图片描述

3.7 课程成绩模块

在这里插入图片描述

@RequestMapping(value = "/getByPage", method = RequestMethod.GET)
@ApiOperation(value = "查询课程成绩")
public Result<IPage<Achievement>> getByPage(@ModelAttribute Achievement achievement ,@ModelAttribute PageVo page){
    QueryWrapper<Achievement> qw = new QueryWrapper<>();
    User currUser = securityUtil.getCurrUser();
    QueryWrapper<User> userQw = new QueryWrapper<>();
    userQw.eq("id",currUser.getId());
    userQw.inSql("id","SELECT user_id FROM a_user_role WHERE del_flag = 0 AND (role_id = '1667344323877933056' OR role_id = '1536606659751841799')");
    if(iUserService.count(userQw) < 1L) {
        qw.eq("stu_id",currUser.getId());
    }
    if(!ZwzNullUtils.isNull(achievement.getCurriculumName())) {
        qw.like("curriculum_name",achievement.getCurriculumName());
    }
    if(!ZwzNullUtils.isNull(achievement.getStuName())) {
        qw.like("stu_name",achievement.getStuName());
    }
    if(!ZwzNullUtils.isNull(achievement.getTeaName())) {
        qw.like("tea_name",achievement.getTeaName());
    }
    IPage<Achievement> data = iAchievementService.page(PageUtil.initMpPage(page),qw);
    return new ResultUtil<IPage<Achievement>>().setData(data);
}

在这里插入图片描述

@RequestMapping(value = "/makeGrade", method = RequestMethod.GET)
@ApiOperation(value = "打分")
public Result<Object> makeGrade(@RequestParam String id,@RequestParam BigDecimal grade){
    Achievement a = iAchievementService.getById(id);
    if(a == null) {
        return ResultUtil.error("成绩单不存在");
    }
    a.setNumber1(grade);
    a.setNumberSum(a.getNumber1().multiply(BigDecimal.valueOf(0.6)).add(a.getNumber2().multiply(BigDecimal.valueOf(0.4))));
    iAchievementService.saveOrUpdate(a);
    return ResultUtil.success();
}

3.8 可视化图表

在这里插入图片描述

@RequestMapping(value = "/getAntvVoList2", method = RequestMethod.GET)
@ApiOperation(value = "教龄分析")
public Result<List<AntvVo>> getAntvVoList2(){
    List<AntvVo> ansList = new ArrayList<>();
    QueryWrapper<User> userQw = new QueryWrapper<>();
    userQw.eq("type",1);
    List<User> teacherList = iUserService.list(userQw);
    for (User o : teacherList) {
        boolean flag = false;
        for (AntvVo vo : ansList) {
            if(Objects.equals(vo.getTitle(),o.getAge().toString())) {
                flag = true;
                vo.setValue(vo.getValue().add(BigDecimal.ONE));
                break;
            }
        }
        if(!flag) {
            AntvVo vo = new AntvVo();
            vo.setTitle(o.getAge().toString());
            vo.setType("教龄");
            vo.setValue(BigDecimal.ONE);
            ansList.add(vo);
        }
    }
    return new ResultUtil<List<AntvVo>>().setData(ansList);
}

在这里插入图片描述

@RequestMapping(value = "/getAntvVoList1", method = RequestMethod.GET)
@ApiOperation(value = "工资分析")
public Result<List<AntvVo>> getAntvVoList1(){
    List<AntvVo> ansList = new ArrayList<>();
    QueryWrapper<User> userQw = new QueryWrapper<>();
    userQw.eq("type",1);
    List<User> teacherList = iUserService.list(userQw);
    for (User o : teacherList) {
        String title = change1(o.getMoneyData());
        boolean flag = false;
        for (AntvVo vo : ansList) {
            if(Objects.equals(vo.getTitle(),title)) {
                flag = true;
                vo.setValue(vo.getValue().add(BigDecimal.ONE));
                break;
            }
        }
        if(!flag) {
            AntvVo vo = new AntvVo();
            vo.setTitle(title);
            vo.setType("工资");
            vo.setValue(BigDecimal.ONE);
            ansList.add(vo);
        }
    }
    return new ResultUtil<List<AntvVo>>().setData(ansList);
}

截止现在,大学兼职教师管理系统终于开发完成,在大学兼职教师管理系统的开发过程中,我首先对大学兼职教师管理系统的研究背景和意义进行了评估,然后去图书馆查阅大量关于大学兼职教师管理系统的国内外现状,最后得出大学兼职教师管理系统的主要研究内容,完成了论文的第一章。接着上网查阅了现有的大学兼职教师管理系统产品,确定了大学兼职教师管理系统采用的关键技术,接着对大学兼职教师管理系统的功能需求和使用群体进行了分析和总结,最后完成了大学兼职教师管理系统的设计和实现。

未来,我将会花费更多时间,完善大学兼职教师管理系统的其他功能模块,比如提供第三方的API接口,开发和企业微信和钉钉进行免登整合等功能,让大学兼职教师管理系统变得更强大。

四、免责说明

  • 本项目仅供个人学习使用,商用授权请联系博主,否则后果自负。
  • 博主拥有本软件构建后的应用系统全部内容所有权及独立的知识产权,拥有最终解释权。
  • 如有问题,欢迎在仓库 Issue 留言,看到后会第一时间回复,相关意见会酌情考虑,但没有一定被采纳的承诺或保证。

下载本系统代码或使用本系统的用户,必须同意以下内容,否则请勿下载!

  1. 出于自愿而使用/开发本软件,了解使用本软件的风险,且同意自己承担使用本软件的风险。
  2. 利用本软件构建的网站的任何信息内容以及导致的任何版权纠纷和法律争议及后果和博主无关,博主对此不承担任何责任。
  3. 在任何情况下,对于因使用或无法使用本软件而导致的任何难以合理预估的损失(包括但不仅限于商业利润损失、业务中断与业务信息丢失),博主概不承担任何责任。
  4. 必须了解使用本软件的风险,博主不承诺提供一对一的技术支持、使用担保,也不承担任何因本软件而产生的难以预料的问题的相关责任。