设计模式之【适配器模式】,两个人之间确实需要月老的搭线~

90 阅读8分钟

文章目录


全网最全最细的【设计模式】总目录,收藏起来慢慢啃,看完不懂砍我

一、什么是适配器模式

适配器模式(Adapter Design Pattern)又叫变压器模式,这个模式就是用来做适配的,它将不兼容的接口转换为可兼容的接口,让原本由于接口不兼容而不能一起工作的类可以一起工作。属于结构型设计模式。

也就是说,当前系统存在两种接口A和B,客户只支持访问A接口,但是当前系统没有A接口对象,但是有B接口对象,但客户无法识别B接口,因此需要通过一个适配器C,将B接口内容转换成A接口,从而使客户能够从A接口获取得到B接口内容。

在软件开发中,基本上任何问题都可以通过增加一个中间层进行解决。适配器模式,其实就是一个中间层。综上,适配器模式其实起着转化/委托的作用,将一种接口转化为另一种符合需求的接口。

适配器模式分为类适配器模式、对象适配器模式、接口适配器模式,类适配器模式中类之间的耦合度比后者高,且要求程序员了解现有组件库中的相关组件的内部结构,所以应用相对较少些。

1、适配器模式使用场景

(1)封装有缺陷的接口设计
假设我们依赖的外部系统在接口设计方面有缺陷(比如包含大量静态方法),引入之后会影响到我们自身代码的可测试性。为了隔离设计上的缺陷,我们希望对外部系统提供的接口进行二次封装,抽象出更好的接口设计,这个时候就可以使用适配器模式了。

(2)统一多个类的接口设计
某个功能的实现依赖多个外部系统(或者说类)。通过适配器模式,将它们的接口适配为统一的接口定义,然后我们就可以使用多态的特性来复用代码逻辑。

(3)替换依赖的外部系统
当我们把项目中依赖的一个外部系统替换为另一个外部系统的时候,利用适配器模式,可以减少对代码的改动。

(4)兼容老版本接口
在做版本升级的时候,对于一些要废弃的接口,我们不直接将其删除,而是暂时保留,并且标注为 deprecated,并将内部实现逻辑委托为新的接口实现。这样做的好处是,让使用它的项目有个过渡期,而不是强制进行代码修改。这也可以粗略地看作适配器模式的一个应用场景。

(5)适配不同格式的数据
可以用在不同格式的数据之间的适配。比如,把从不同征信系统拉取的不同格式的征信数据,统一为相同的格式,以方便存储和使用。再比如,Java 中的 Arrays.asList() 也可以看作一种数据适配器,将数组类型的数据转化为集合容器类型。

2、代理、桥接、装饰器、适配器 4 种设计模式的区别

代理、桥接、装饰器、适配器,这 4 种模式是比较常用的结构型设计模式。它们的代码结构非常相似。笼统来说,它们都可以称为 Wrapper 模式,也就是通过 Wrapper 类二次封装原始类。

尽管代码结构相似,但这 4 种设计模式的用意完全不同,也就是说要解决的问题、应用场景不同,这也是它们的主要区别。这里我就简单说一下它们之间的区别。

代理模式:代理模式在不改变原始类接口的条件下,为原始类定义一个代理类,主要目的是控制访问,而非加强功能,这是它跟装饰器模式最大的不同。

桥接模式:桥接模式的目的是将接口部分和实现部分分离,从而让它们可以较为容易、也相对独立地加以改变。

装饰器模式:装饰者模式在不改变原始类接口的情况下,对原始类功能进行增强,并且支持多个装饰器的嵌套使用。

适配器模式:适配器模式是一种事后的补救策略。适配器提供跟原始类不同的接口,而代理模式、装饰器模式提供的都是跟原始类相同的接口。

3、适配器模式结构

适配器模式(Adapter)包含以下主要角色:

  • 目标(Target)接口:当前系统业务所期待的接口,它可以是抽象类或接口。
  • 适配者(Adaptee)类:它是被访问和适配的现存组件库中的组件接口。
  • 适配器(Adapter)类:它是一个转换器,通过继承或引用适配者的对象,把适配者接口转换成目标接口,让客户按目标接口的格式访问适配者。

假设当前系统中,客户端需要访问的是Target接口,但Target接口没有一个实例符合要求,而Adaptee实例符合需求;但是客户端无法直接使用Adaptee(接口不兼容),因此,我们需要一个适配器(Adapter)来进行中转,让Adaptee能转化为Target接口形式。

二、类适配器

类适配器是通过继承来实现适配器功能的。

类适配器模式违背了合成复用原则。类适配器是客户类有一个接口规范的情况下可用,反之不可用。

1、实例

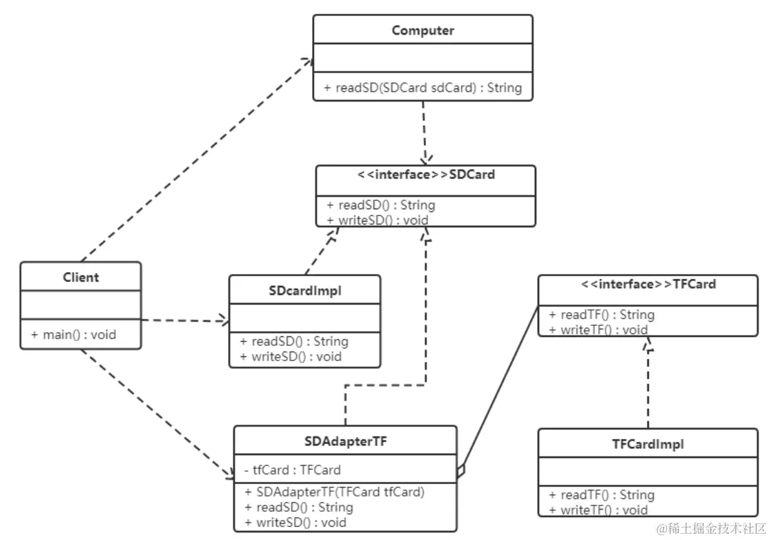
现有一台电脑只能读取SD卡,而要读取TF卡中的内容的话就需要使用到适配器模式。创建一个读卡器,将TF卡中的内容读取出来。
在这里插入图片描述

//SD卡的接口
public interface SDCard {
	//读取SD卡方法
	String readSD();
	//写入SD卡功能
	void writeSD(String msg);
}

//SD卡实现类
public class SDCardImpl implements SDCard {
	public String readSD() {
		String msg = "sd card read a msg :hello word SD";
		return msg;
	}
	public void writeSD(String msg) {
		System.out.println("sd card write msg : " + msg);
	}
}
//电脑类
public class Computer {
	public String readSD(SDCard sdCard) {
		if(sdCard == null) {
			throw new NullPointerException("sd card null");
		}
		return sdCard.readSD();
	}
}
//TF卡接口
public interface TFCard {
	//读取TF卡方法
	String readTF();
	//写入TF卡功能
	void writeTF(String msg);
}

//TF卡实现类
public class TFCardImpl implements TFCard {
	public String readTF() {
		String msg ="tf card read msg : hello word tf card";
		return msg;
	}
	public void writeTF(String msg) {
		System.out.println("tf card write a msg : " + msg);
	}
}
//定义适配器类(SD兼容TF)
public class SDAdapterTF extends TFCardImpl implements SDCard {
	public String readSD() {
		System.out.println("adapter read tf card ");
		return readTF();
	}
	public void writeSD(String msg) {
		System.out.println("adapter write tf card");
		writeTF(msg);
	}
}
//测试类
public class Client {
	public static void main(String[] args) {
		Computer computer = new Computer();
		SDCard sdCard = new SDCardImpl();
		System.out.println(computer.readSD(sdCard));
		System.out.println("------------");
		SDAdapterTF adapter = new SDAdapterTF();
		System.out.println(computer.readSD(adapter));
	}
}

通过增加SDAdapterTF 类,实现的SDCard 接口是电脑支持的,继承的TFCardImpl 是需要适配的。

java是单继承机制,所以只能继承一个,实现另一个。

类适配器模式违背了合成复用原则。通常来讲,我们能用组合,就少用继承。

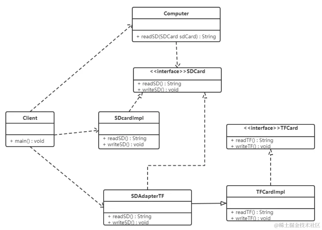
三、对象适配器

对象适配器是使用组合的方式来实现适配器功能。

1、实例

在这里插入图片描述
类适配器模式的代码,我们只需要修改适配器类(SDAdapterTF)和测试类。

//创建适配器对象(SD兼容TF)
public class SDAdapterTF implements SDCard {
	private TFCard tfCard;
	public SDAdapterTF(TFCard tfCard) {
		this.tfCard = tfCard;
	}
	public String readSD() {
		System.out.println("adapter read tf card ");
		return tfCard.readTF();
	}
	public void writeSD(String msg) {
		System.out.println("adapter write tf card");
		tfCard.writeTF(msg);
	}
}
//测试类
public class Client {
	public static void main(String[] args) {
		Computer computer = new Computer();
		SDCard sdCard = new SDCardImpl();
		System.out.println(computer.readSD(sdCard));
		System.out.println("------------");
		TFCard tfCard = new TFCardImpl();
		SDAdapterTF adapter = new SDAdapterTF(tfCard);
		System.out.println(computer.readSD(adapter));
	}
}

根据“合成复用原则”,在系统中尽量使用关联关系(组合)来替代继承关系。

对象适配器模式是适配器模式常用的一种。使用成本更低,更灵活。

四、接口适配器

接口适配器的关注点与类适配器和对象适配器的关注点不太一样,类适配器和对象适配器着重于将系统存在的一个角色(Adaptee)转化成目标接口(Target)所需内容,而接口适配器的使用场景是解决接口方法过多,如果直接实现接口,那么类会多出许多空实现的方法,类显得很臃肿。此时,使用接口适配器就能让我们只实现我们需要的接口方法,目标更清晰。

1、实例

当我们有这样一个接口:

public interface Person {
	public String read();
	public String write();
	public String walking();
	public String run();
}

我们实现类并不想实现全部的方法,此时我们可以定义一个空的实现类:

public class Personimpl implements Person {
	public String read() {};
	public String write() {};
	public String walking() {};
	public String run() {};
}

我们使用时,只需要继承其空实现类Personimpl,重写我们需要的方法即可。

五、源码中的应用

适配器模式在Spring中应用非常广。

同时,Slf4j也应用了适配器模式,将老的日志实现适配到Slf4j中。