Netty核心源码分析(二),Netty的Server端接收请求过程源码分析-CSDN博客

104 阅读6分钟

文章目录

系列文章目录

Netty核心源码分析(一),Netty的Server端启动过程源码分析
Netty核心源码分析(二),Netty的Server端接收请求过程源码分析
Netty核心源码分析(三)业务请求执行关键——ChannelPipeline、ChannelHandler、ChannelHandlerContext源码分析
Netty核心源码分析(四)心跳检测源码分析
Netty核心源码分析(五)核心组件EventLoop源码分析

一、连接请求接受过程源码分析

当Netty服务器启动之后,执行到NioEventLoop的run方法,这是一个死循环,不断地循环判断有没有事件发生:

// io.netty.channel.nio.NioEventLoop#run
@Override
protected void run() {
    for (;;) {
        try {
            switch (selectStrategy.calculateStrategy(selectNowSupplier, hasTasks())) {
                case SelectStrategy.CONTINUE:
                    continue;
                case SelectStrategy.SELECT:
                    select(wakenUp.getAndSet(false));

                    // 'wakenUp.compareAndSet(false, true)' is always evaluated
                    // before calling 'selector.wakeup()' to reduce the wake-up
                    // overhead. (Selector.wakeup() is an expensive operation.)
                    //
                    // However, there is a race condition in this approach.
                    // The race condition is triggered when 'wakenUp' is set to
                    // true too early.
                    //
                    // 'wakenUp' is set to true too early if:
                    // 1) Selector is waken up between 'wakenUp.set(false)' and
                    //    'selector.select(...)'. (BAD)
                    // 2) Selector is waken up between 'selector.select(...)' and
                    //    'if (wakenUp.get()) { ... }'. (OK)
                    //
                    // In the first case, 'wakenUp' is set to true and the
                    // following 'selector.select(...)' will wake up immediately.
                    // Until 'wakenUp' is set to false again in the next round,
                    // 'wakenUp.compareAndSet(false, true)' will fail, and therefore
                    // any attempt to wake up the Selector will fail, too, causing
                    // the following 'selector.select(...)' call to block
                    // unnecessarily.
                    //
                    // To fix this problem, we wake up the selector again if wakenUp
                    // is true immediately after selector.select(...).
                    // It is inefficient in that it wakes up the selector for both
                    // the first case (BAD - wake-up required) and the second case
                    // (OK - no wake-up required).

                    if (wakenUp.get()) {
                        selector.wakeup();
                    }
                    // fall through
                default:
            }

            cancelledKeys = 0;
            needsToSelectAgain = false;
            final int ioRatio = this.ioRatio;
            if (ioRatio == 100) {
                try {
                    processSelectedKeys();
                } finally {
                    // Ensure we always run tasks.
                    runAllTasks();
                }
            } else {
                final long ioStartTime = System.nanoTime();
                try {
                	// 关键方法
                    processSelectedKeys();
                } finally {
                    // Ensure we always run tasks.
                    final long ioTime = System.nanoTime() - ioStartTime;
                    runAllTasks(ioTime * (100 - ioRatio) / ioRatio);
                }
            }
        } catch (Throwable t) {
            handleLoopException(t);
        }
        // Always handle shutdown even if the loop processing threw an exception.
        try {
            if (isShuttingDown()) {
                closeAll();
                if (confirmShutdown()) {
                    return;
                }
            }
        } catch (Throwable t) {
            handleLoopException(t);
        }
    }
}

1、事件的值

读、写、连接、accept事件,都是在SelectionKey中定义的,利用的是偏移量进行计算

// 1
public static final int OP_READ = 1 << 0;
// 4
public static final int OP_WRITE = 1 << 2;
// 8
public static final int OP_CONNECT = 1 << 3;
// 16
public static final int OP_ACCEPT = 1 << 4;

2、processSelectedKeys获取事件

// io.netty.channel.nio.NioEventLoop#processSelectedKeys
private void processSelectedKeys() {
    if (selectedKeys != null) {
        processSelectedKeysOptimized();
    } else {
        processSelectedKeysPlain(selector.selectedKeys());
    }
}

// io.netty.channel.nio.NioEventLoop#processSelectedKey(java.nio.channels.SelectionKey, io.netty.channel.nio.AbstractNioChannel)
private void processSelectedKey(SelectionKey k, AbstractNioChannel ch) {
    final AbstractNioChannel.NioUnsafe unsafe = ch.unsafe();
    if (!k.isValid()) {
        final EventLoop eventLoop;
        try {
            eventLoop = ch.eventLoop();
        } catch (Throwable ignored) {
            // If the channel implementation throws an exception because there is no event loop, we ignore this
            // because we are only trying to determine if ch is registered to this event loop and thus has authority
            // to close ch.
            return;
        }
        // Only close ch if ch is still registered to this EventLoop. ch could have deregistered from the event loop
        // and thus the SelectionKey could be cancelled as part of the deregistration process, but the channel is
        // still healthy and should not be closed.
        // See https://github.com/netty/netty/issues/5125
        if (eventLoop != this || eventLoop == null) {
            return;
        }
        // close the channel if the key is not valid anymore
        unsafe.close(unsafe.voidPromise());
        return;
    }

    try {
        int readyOps = k.readyOps();
        // We first need to call finishConnect() before try to trigger a read(...) or write(...) as otherwise
        // the NIO JDK channel implementation may throw a NotYetConnectedException.
        if ((readyOps & SelectionKey.OP_CONNECT) != 0) {
            // remove OP_CONNECT as otherwise Selector.select(..) will always return without blocking
            // See https://github.com/netty/netty/issues/924
            int ops = k.interestOps();
            ops &= ~SelectionKey.OP_CONNECT;
            k.interestOps(ops);

            unsafe.finishConnect();
        }

        // Process OP_WRITE first as we may be able to write some queued buffers and so free memory.
        if ((readyOps & SelectionKey.OP_WRITE) != 0) {
            // Call forceFlush which will also take care of clear the OP_WRITE once there is nothing left to write
            ch.unsafe().forceFlush();
        }

        // Also check for readOps of 0 to workaround possible JDK bug which may otherwise lead
        // to a spin loop
        // 判断事件,selectKeys最终执行的方法
        if ((readyOps & (SelectionKey.OP_READ | SelectionKey.OP_ACCEPT)) != 0 || readyOps == 0) {
            unsafe.read();
        }
    } catch (CancelledKeyException ignored) {
        unsafe.close(unsafe.voidPromise());
    }
}

当我们有客户端连接时,此时我们可以看到readyOps 的值是16,对应着ACCEPT事件也是16,此时会执行unsafe.read()方法。
在这里插入图片描述
NioMessageUnsafe是AbstractNioMessageChannel的一个内部类:

// io.netty.channel.nio.AbstractNioMessageChannel.NioMessageUnsafe
private final class NioMessageUnsafe extends AbstractNioUnsafe {

    private final List<Object> readBuf = new ArrayList<Object>();

    @Override
    public void read() {
    	// 检查该eventLoop是否是当前线程
        assert eventLoop().inEventLoop();
        final ChannelConfig config = config(); // 拿到config
        final ChannelPipeline pipeline = pipeline(); // 拿到pipeline
        final RecvByteBufAllocator.Handle allocHandle = unsafe().recvBufAllocHandle();
        allocHandle.reset(config);

        boolean closed = false;
        Throwable exception = null;
        try {
            try {
                do {
                	// readBuf是一个list,此处循环执行该方法
                	// doReadMessages是读取boss线程中的NioServerSocketChannel接收到的请求,并把这些请求放进readBuf
                    int localRead = doReadMessages(readBuf);
                    if (localRead == 0) {
                        break;
                    }
                    if (localRead < 0) {
                        closed = true;
                        break;
                    }

                    allocHandle.incMessagesRead(localRead);
                } while (allocHandle.continueReading());
            } catch (Throwable t) {
                exception = t;
            }

            int size = readBuf.size();
            for (int i = 0; i < size; i ++) {
                readPending = false;
                // 循环调用handler中的ChannelRead方法
                pipeline.fireChannelRead(readBuf.get(i));
            }
            readBuf.clear();
            allocHandle.readComplete();
            pipeline.fireChannelReadComplete();

            if (exception != null) {
                closed = closeOnReadError(exception);

                pipeline.fireExceptionCaught(exception);
            }

            if (closed) {
                inputShutdown = true;
                if (isOpen()) {
                    close(voidPromise());
                }
            }
        } finally {
            // Check if there is a readPending which was not processed yet.
            // This could be for two reasons:
            // * The user called Channel.read() or ChannelHandlerContext.read() in channelRead(...) method
            // * The user called Channel.read() or ChannelHandlerContext.read() in channelReadComplete(...) method
            //
            // See https://github.com/netty/netty/issues/2254
            if (!readPending && !config.isAutoRead()) {
                removeReadOp();
            }
        }
    }
}

(1)doReadMessages方法

// io.netty.channel.socket.nio.NioServerSocketChannel#doReadMessages
@Override
protected int doReadMessages(List<Object> buf) throws Exception {
	// 实际上调用NIO的的accept方法,获取SocketChannel
    SocketChannel ch = SocketUtils.accept(javaChannel());

    try {
        if (ch != null) {
        	// 将NIO的SocketChannel包装成NioSocketChannel
            buf.add(new NioSocketChannel(this, ch));
            return 1;
        }
    } catch (Throwable t) {
        logger.warn("Failed to create a new channel from an accepted socket.", t);

        try {
            ch.close();
        } catch (Throwable t2) {
            logger.warn("Failed to close a socket.", t2);
        }
    }

    return 0;
}

我们发现,doReadMessages实际上是调用了NIO的SocketChannel的accept方法,获取到NIO的SocketChannel。
然后使用Netty的NioSocketChannel对NIO的SocketChannel进行了包装,最后添加到buf容器中。

(2)pipeline的fireChannelRead方法

doReadMessages方法获取到NioSocketChannel之后,fireChannelRead将这些NioSocketChannel作为参数传入。

// io.netty.channel.DefaultChannelPipeline#fireChannelRead
@Override
public final ChannelPipeline fireChannelRead(Object msg) {
    AbstractChannelHandlerContext.invokeChannelRead(head, msg);
    return this;
}
// io.netty.channel.AbstractChannelHandlerContext#invokeChannelRead(io.netty.channel.AbstractChannelHandlerContext, java.lang.Object)
static void invokeChannelRead(final AbstractChannelHandlerContext next, Object msg) {
    final Object m = next.pipeline.touch(ObjectUtil.checkNotNull(msg, "msg"), next);
    EventExecutor executor = next.executor();
    if (executor.inEventLoop()) {
        next.invokeChannelRead(m);
    } else {
        executor.execute(new Runnable() {
            @Override
            public void run() {
                next.invokeChannelRead(m);
            }
        });
    }
}

// io.netty.channel.AbstractChannelHandlerContext#invokeChannelRead(java.lang.Object)
private void invokeChannelRead(Object msg) {
    if (invokeHandler()) {
        try {
            ((ChannelInboundHandler) handler()).channelRead(this, msg);
        } catch (Throwable t) {
            notifyHandlerException(t);
        }
    } else {
        fireChannelRead(msg);
    }
}

我们发现,会调用channelHandler的channelRead方法,

@Override
public void channelRead(ChannelHandlerContext ctx, Object msg) throws Exception {
    ctx.fireChannelRead(msg);
}
@Override
public ChannelHandlerContext fireChannelRead(final Object msg) {
    invokeChannelRead(findContextInbound(), msg);
    return this;
}
static void invokeChannelRead(final AbstractChannelHandlerContext next, Object msg) {
    final Object m = next.pipeline.touch(ObjectUtil.checkNotNull(msg, "msg"), next);
    EventExecutor executor = next.executor();
    if (executor.inEventLoop()) {
        next.invokeChannelRead(m);
    } else {
        executor.execute(new Runnable() {
            @Override
            public void run() {
                next.invokeChannelRead(m);
            }
        });
    }
}

我们发现,调用channelRead方法时,会调用ctx.fireChannelRead(msg); 将请求传递给pipeline中的下一个Handler,而在pipeline中,Handler是链式存储的。

而ServerBootstrapAcceptor是pipeline的最后一个Handler,它的channelRead方法是在ServerBootStrap父类中实现的,我们继续看ServerBootstrapAcceptor的channelRead方法。

注意!此处的Handler,并不是child的Handler!而是bossGroup中定义的Handler!
woekerGroup定义的Handler在children中!

(3)ServerBootstrapAcceptor的channelRead方法

// io.netty.bootstrap.ServerBootstrap.ServerBootstrapAcceptor#channelRead
@Override
@SuppressWarnings("unchecked")
public void channelRead(ChannelHandlerContext ctx, Object msg) {
    final Channel child = (Channel) msg;

    child.pipeline().addLast(childHandler);

    setChannelOptions(child, childOptions, logger);

    for (Entry<AttributeKey<?>, Object> e: childAttrs) {
        child.attr((AttributeKey<Object>) e.getKey()).set(e.getValue());
    }

    try { // 将客户端连接注册到worker线程池
    	// 此处的childGroup,就是我们的workergroup,child就是NioSocketChannel
        childGroup.register(child).addListener(new ChannelFutureListener() {
            @Override
            public void operationComplete(ChannelFuture future) throws Exception {
                if (!future.isSuccess()) {
                    forceClose(child, future.cause());
                }
            }
        });
    } catch (Throwable t) {
        forceClose(child, t);
    }
}

最终调用workGroup(childGroup)的register方法,将NioSocketChannel注册到workerGroup(childGroup)中去。

注意!workGroup是我们命名的,Netty称为childGroup

3、workerGroup的register过程

上面分析到,bossGroup拿到NioSocketChannel之后,会调用workerGroup(childGroup)的register方法进行注册:

// io.netty.channel.MultithreadEventLoopGroup#register(io.netty.channel.Channel)
@Override
public ChannelFuture register(Channel channel) {
    return next().register(channel);
}

next方法会轮询拿到workerGroup的下一个线程(workerGroup一般会创建多个线程,默认为cpu核心数*2),调用register方法将NioSocketChannel传入。

// io.netty.util.concurrent.DefaultEventExecutorChooserFactory.GenericEventExecutorChooser#next
@Override
public EventExecutor next() {
	// 取下一个执行器
    return executors[Math.abs(idx.getAndIncrement() % executors.length)];
}

我们继续看register方法:

// io.netty.channel.SingleThreadEventLoop#register(io.netty.channel.Channel)
@Override
public ChannelFuture register(Channel channel) {
	// 对Channel进一步包装
    return register(new DefaultChannelPromise(channel, this));
}
// io.netty.channel.SingleThreadEventLoop#register(io.netty.channel.ChannelPromise)
@Override
public ChannelFuture register(final ChannelPromise promise) {
    ObjectUtil.checkNotNull(promise, "promise");
    // 真正的register的方法
    promise.channel().unsafe().register(this, promise);
    return promise;
}
// io.netty.channel.AbstractChannel.AbstractUnsafe#register
@Override
public final void register(EventLoop eventLoop, final ChannelPromise promise) {
    if (eventLoop == null) {
        throw new NullPointerException("eventLoop");
    }
    if (isRegistered()) {
        promise.setFailure(new IllegalStateException("registered to an event loop already"));
        return;
    }
    if (!isCompatible(eventLoop)) {
        promise.setFailure(
                new IllegalStateException("incompatible event loop type: " + eventLoop.getClass().getName()));
        return;
    }

    AbstractChannel.this.eventLoop = eventLoop;

    if (eventLoop.inEventLoop()) {
        register0(promise);
    } else {
        try {
            eventLoop.execute(new Runnable() {
                @Override
                public void run() {
                	// 进入到这里
                    register0(promise);
                }
            });
        } catch (Throwable t) {
            logger.warn(
                    "Force-closing a channel whose registration task was not accepted by an event loop: {}",
                    AbstractChannel.this, t);
            closeForcibly();
            closeFuture.setClosed();
            safeSetFailure(promise, t);
        }
    }
}

register0方法中,执行了doRegister方法注册,并且判断Channel中有没有可能存在的任务,进行执行。

// io.netty.channel.AbstractChannel.AbstractUnsafe#register0
private void register0(ChannelPromise promise) {
    try {
        // check if the channel is still open as it could be closed in the mean time when the register
        // call was outside of the eventLoop
        if (!promise.setUncancellable() || !ensureOpen(promise)) {
            return;
        }
        boolean firstRegistration = neverRegistered;
        // 执行注册
        doRegister();
        neverRegistered = false;
        registered = true;

        // Ensure we call handlerAdded(...) before we actually notify the promise. This is needed as the
        // user may already fire events through the pipeline in the ChannelFutureListener.
        pipeline.invokeHandlerAddedIfNeeded();

        safeSetSuccess(promise);
        pipeline.fireChannelRegistered();
        // Only fire a channelActive if the channel has never been registered. This prevents firing
        // multiple channel actives if the channel is deregistered and re-registered.
        if (isActive()) {
            if (firstRegistration) {
            	// 第一次注册执行ChannelActive方法
                pipeline.fireChannelActive();
            } else if (config().isAutoRead()) {
                // This channel was registered before and autoRead() is set. This means we need to begin read
                // again so that we process inbound data.
                //
                // See https://github.com/netty/netty/issues/4805
                // 开始读取
                beginRead();
            }
        }
    } catch (Throwable t) {
        // Close the channel directly to avoid FD leak.
        closeForcibly();
        closeFuture.setClosed();
        safeSetFailure(promise, t);
    }
}
// io.netty.channel.nio.AbstractNioChannel#doRegister
@Override
protected void doRegister() throws Exception {
    boolean selected = false;
    for (;;) {
        try {
            selectionKey = javaChannel().register(eventLoop().unwrappedSelector(), 0, this);
            return;
        } catch (CancelledKeyException e) {
            if (!selected) {
                // Force the Selector to select now as the "canceled" SelectionKey may still be
                // cached and not removed because no Select.select(..) operation was called yet.
                eventLoop().selectNow();
                selected = true;
            } else {
                // We forced a select operation on the selector before but the SelectionKey is still cached
                // for whatever reason. JDK bug ?
                throw e;
            }
        }
    }
}

4、beginRead方法

// io.netty.channel.AbstractChannel.AbstractUnsafe#beginRead
@Override
public final void beginRead() {
    assertEventLoop();

    if (!isActive()) {
        return;
    }

    try {
        doBeginRead();
    } catch (final Exception e) {
        invokeLater(new Runnable() {
            @Override
            public void run() {
                pipeline.fireExceptionCaught(e);
            }
        });
        close(voidPromise());
    }
}

// io.netty.channel.nio.AbstractNioChannel#doBeginRead
@Override
protected void doBeginRead() throws Exception {
    // Channel.read() or ChannelHandlerContext.read() was called
    final SelectionKey selectionKey = this.selectionKey;
    if (!selectionKey.isValid()) {
        return;
    }

    readPending = true;

    final int interestOps = selectionKey.interestOps();
    if ((interestOps & readInterestOp) == 0) {
        selectionKey.interestOps(interestOps | readInterestOp);
    }
}

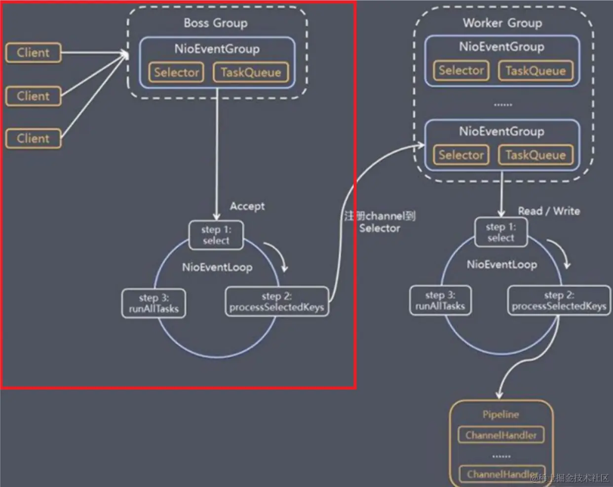
到这,Server端接收到Client端发送来的连接请求,并将请求注册到了workerGroup中,workerGroup开始接收数据了。
在这里插入图片描述

5、Netty接受请求过程源码小结

总体流程:接受连接---->创建一个新的 NioSocketChannel---------->注册到一个 worker EventLoop-------->注册 selecot Read 事件。

1)服务器轮询 Accept 事件,获取事件后调用 unsafe 的 read 方法,这个 unsafe 是 ServerSocket 的内部类。
2)doReadMessages 用于创建 NioSocketChannel 对象,该对象包装 JDK 的 Nio Channel 客户端。该方法会像创建 ServerSocketChanel 类似创建相关的 pipeline , unsafe,config。
3)随后执行 pipeline.fireChannelRead 方法,在ServerBootstrapAcceptor的channelRead方法中,调用workerGroup(childGroup)的register方法进行注册。
4)注册成功后,开始监听Read事件。