docker镜像深入学习,docker镜像发布公有云与私有云-CSDN博客

72 阅读9分钟

文章目录

一、docker镜像概述

1、什么是docker镜像

docker镜像是一种轻量级、可执行的独立软件包,它包含运行某个软件所需的所有内容,我们把应用程序和配置依赖打包好形成一个可交付的运行环境(包括代码、运行时需要的库、环境变量和配置文件等),这个打包好的运行环境就是image镜像文件。

只有通过这个镜像文件才能生成Docker容器实例(类似Java中new出来一个对象)。

2、镜像的分层

以我们的pull为例,在下载的过程中我们可以看到docker的镜像好像是在一层一层的在下载:
在这里插入图片描述

3、什么是UnionFS(联合文件系统)

UnionFS(联合文件系统):Union文件系统(UnionFS)是一种分层、轻量级并且高性能的文件系统,它支持对文件系统的修改作为一次提交来一层层的叠加,同时可以将不同目录挂载到同一个虚拟文件系统下(unite several directories into a single virtual filesystem)。Union 文件系统是 Docker 镜像的基础。镜像可以通过分层来进行继承,基于基础镜像(没有父镜像),可以制作各种具体的应用镜像。

特性:一次同时加载多个文件系统,但从外面看起来,只能看到一个文件系统,联合加载会把各层文件系统叠加起来,这样最终的文件系统会包含所有底层的文件和目录。

就像一个花卷,一层一层叠加,最终形成一个整体。

4、 Docker镜像加载原理

可以把docker镜像容器看做是一个简易版的Linux环境(包括root用户权限、进程空间、用户空间和网络空间等)和运行在其中的应用程序。

docker的镜像实际上由一层一层的文件系统组成,这种层级的文件系统UnionFS。

bootfs(boot file system)主要包含bootloader和kernel(内核), bootloader主要是引导加载kernel, Linux刚启动时会加载bootfs文件系统,在Docker镜像的最底层是引导文件系统bootfs。这一层与我们典型的Linux/Unix系统是一样的,包含boot加载器和内核。当boot加载完成之后整个内核就都在内存中了,此时内存的使用权已由bootfs转交给内核,此时系统也会卸载bootfs。

rootfs (root file system) ,在bootfs之上。包含的就是典型 Linux 系统中的 /dev, /proc, /bin, /etc 等标准目录和文件。rootfs就是各种不同的操作系统发行版,比如Ubuntu,Centos等等。
在这里插入图片描述
这也就是平时我们安装进虚拟机的CentOS都是好几个G,为什么docker这里才200M??

对于一个精简的OS,rootfs可以很小,只需要包括最基本的命令、工具和程序库就可以了,因为底层直接用Host的kernel,自己只需要提供 rootfs 就行了。由此可见对于不同的linux发行版, bootfs基本是一致的, rootfs会有差别, 因此不同的发行版可以公用bootfs。

5、为什么 Docker 镜像要采用这种分层结构

镜像分层最大的一个好处就是共享资源,方便复制迁移,就是为了复用。

比如说有多个镜像都从相同的 base 镜像构建而来,那么 Docker Host 只需在磁盘上保存一份 base 镜像;

同时内存中也只需加载一份 base 镜像,就可以为所有容器服务了。而且镜像的每一层都可以被共享。

Docker镜像层都是只读的,容器层是可写的
当容器启动时,一个新的可写层被加载到镜像的顶部。
这一层通常被称作“容器层”,“容器层”之下的都叫“镜像层”。

当容器启动时,一个新的可写层被加载到镜像的顶部。这一层通常被称作“容器层”,“容器层”之下的都叫“镜像层”。
所有对容器的改动 - 无论添加、删除、还是修改文件都只会发生在容器层中。只有容器层是可写的,容器层下面的所有镜像层都是只读的。
在这里插入图片描述

二、Docker镜像commit操作

Docker中的镜像分层,支持通过扩展现有镜像,创建新的镜像。类似Java继承于一个Base基础类,自己再按需扩展。

新镜像是从 base 镜像一层一层叠加生成的。每安装一个软件,就在现有镜像的基础上增加一层。

docker commit提交容器副本使之成为一个新的镜像
docker commit -m="提交的描述信息" -a="作者" 容器ID 要创建的目标镜像名:[标签名]

1、使用示例

# (1)下载centos
docker pull centos

# (2)前台运行centos
docker run -it centos /bin/bash

# (3)此时centos中vim命令并没有安装
[root@039b94680dcb /]# vim a.txt
bash: vim: command not found

# (4)安装vim
cd /etc/yum.repos.d/
sed -i 's/mirrorlist/#mirrorlist/g' /etc/yum.repos.d/CentOS-*
sed -i 's|#baseurl=http://mirror.centos.org|baseurl=http://vault.centos.org|g' /etc/yum.repos.d/CentOS-*
yum makecache
yum update -y
yum -y install vim

# (5)此时,vim正常使用了,commit我们自己的新镜像
[root@localhost yum.repos.d]# docker ps
CONTAINER ID   IMAGE     COMMAND       CREATED         STATUS         PORTS     NAMES
417fe698a9c5   centos    "/bin/bash"   5 minutes ago   Up 5 minutes             great_napier
[root@localhost yum.repos.d]# docker commit -m="vim ok" -a="cxf" 417fe698a9c5 cxf/mycentos:1.0
sha256:1a224909e76a6f56850d560ebef28309846faeaa215c1c4a0245b213da148f77
[root@localhost yum.repos.d]# docker images
REPOSITORY     TAG       IMAGE ID       CREATED          SIZE
cxf/mycentos   1.0       1a224909e76a   16 seconds ago   560MB
centos         latest    5d0da3dc9764   18 months ago    231MB

# (6)运行我们新commit的镜像
 docker run -it 1a224909e76a /bin/bash
# 此时的镜像自带了vim功能

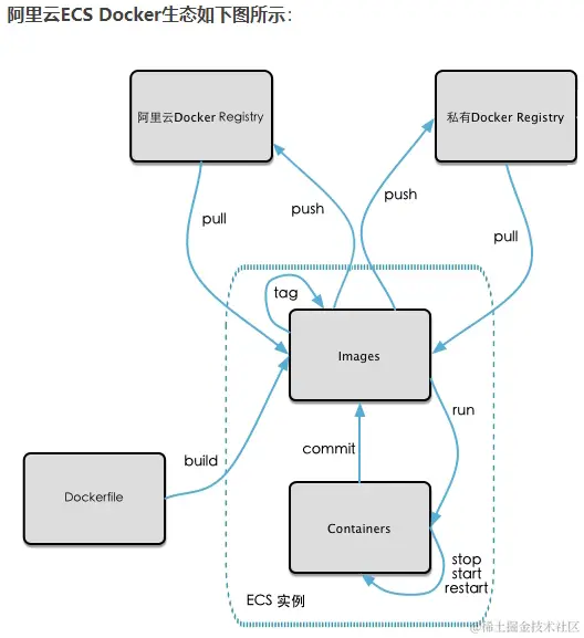
三、本地镜像发布到阿里云

在这里插入图片描述

1、创建一个新的镜像

见上面第二节,我们已经在本地提交了一个自己的带了vim的centos镜像。

2、在阿里云上创建镜像仓库

promotion.aliyun.com/ntms/act/ku…

登录之后点击控制台,点击容器镜像服务。
在这里插入图片描述
在这里插入图片描述
进入个人实例,创建命名空间
在这里插入图片描述
镜像仓库-创建镜像仓库,选择本地仓库创建。
在这里插入图片描述
在下面有着详细的脚本提示,可以下载、推送等等一系列命令。
在这里插入图片描述

3、本地镜像推送至阿里云

# (1)查看本地镜像
[root@localhost yum.repos.d]# docker images
REPOSITORY     TAG       IMAGE ID       CREATED          SIZE
cxf/mycentos   1.0       1a224909e76a   15 minutes ago   560MB

# (2)登录阿里云,需要输入密码
docker login --username=沙里沟第二小学扛把子 registry.cn-hangzhou.aliyuncs.com

# (3)打包
#docker tag [ImageId] registry.cn-hangzhou.aliyuncs.com/cxf01/cxf001:[镜像版本号]
docker tag 1a224909e76a registry.cn-hangzhou.aliyuncs.com/cxf01/cxf001:1.0

# (4)推送
#docker push registry.cn-hangzhou.aliyuncs.com/cxf01/cxf001:[镜像版本号]
[root@localhost yum.repos.d]# docker push registry.cn-hangzhou.aliyuncs.com/cxf01/cxf001:1.0
The push refers to repository [registry.cn-hangzhou.aliyuncs.com/cxf01/cxf001]
9250bf39391e: Pushed 
74ddd0ec08fa: Pushed 
1.0: digest: sha256:1728b168513a88a3fb4e282230c7beee0ec0f60eaf89e2e45fc40b1df23097cc size: 742

此时阿里云上已经有了我们的镜像了。
在这里插入图片描述

4、将阿里云上的镜像下载到本地

# 下载
docker pull registry.cn-hangzhou.aliyuncs.com/cxf01/cxf001:1.0

# 此时我们本地就有了这个镜像
[root@localhost yum.repos.d]# docker images
REPOSITORY                                       TAG       IMAGE ID       CREATED          SIZE
registry.cn-hangzhou.aliyuncs.com/cxf01/cxf001   1.0       1a224909e76a   23 minutes ago   560MB

# 运行一下
docker run -it 1a224909e76a /bin/bash
#此时容器中,自带着vim命令

四、本地镜像发布到私有仓库

Docker Registry是官方提供的工具,可以用于构建私有镜像仓库

1、搭建docker私服

# 下载Docker Registry镜像
docker pull registry
# 运行,默认情况,仓库被创建在容器的/var/lib/registry目录下,建议自行用容器卷映射,方便于宿主机联调
docker run -d -p 5000:5000  -v /data/myregistry/:/tmp/registry --privileged=true registry

# 查看私服有什么镜像(默认是空的)
[root@localhost yum.repos.d]#  curl -XGET http://localhost:5000/v2/_catalog
{"repositories":[]}

2、本地镜像推送至docker私服

# (1)查看本地镜像
[root@localhost yum.repos.d]# docker images
REPOSITORY     TAG       IMAGE ID       CREATED          SIZE
cxf/mycentos   1.0       5112bb356830   30 seconds ago   559MB

# (2)生成tag
#docker   tag   镜像:Tag   Host:Port/Repository:Tag
[root@localhost yum.repos.d]# docker tag  cxf/mycentos:1.0  localhost:5000/cxf/mycentos:1.0
[root@localhost yum.repos.d]# docker images
REPOSITORY                    TAG       IMAGE ID       CREATED         SIZE
localhost:5000/cxf/mycentos   1.0       5112bb356830   2 minutes ago   559MB
cxf/mycentos                  1.0       5112bb356830   2 minutes ago   559MB

# (3)修改配置文件使之支持http
#docker默认不允许http方式推送镜像,通过配置选项来取消这个限制。====> 修改完后如果不生效,建议重启docker
vim /etc/docker/daemon.json
{
"registry-mirrors": ["https://t3irn0eu.mirror.aliyuncs.com"],
  "insecure-registries": ["localhost:5000"]
}

# (4)推送
[root@localhost yum.repos.d]# docker push localhost:5000/cxf/mycentos:1.0
The push refers to repository [localhost:5000/cxf/mycentos]
a51cfef4d278: Pushed 
74ddd0ec08fa: Pushed 
1.0: digest: sha256:df6bdc7a1dea123c1bd10fbb769aa219e2bdc6108248ebc67fbb0eb852ff3e1e size: 742

# (5)查看私服有什么镜像
[root@localhost yum.repos.d]# curl -XGET http://localhost:5000/v2/_catalog
{"repositories":["cxf/mycentos"]}

3、下载docker私服镜像

# 下载
[root@localhost yum.repos.d]# docker pull localhost:5000/cxf/mycentos:1.0
1.0: Pulling from cxf/mycentos
Digest: sha256:df6bdc7a1dea123c1bd10fbb769aa219e2bdc6108248ebc67fbb0eb852ff3e1e
Status: Downloaded newer image for localhost:5000/cxf/mycentos:1.0
localhost:5000/cxf/mycentos:1.0
[root@localhost yum.repos.d]# docker images
REPOSITORY                    TAG       IMAGE ID       CREATED         SIZE
localhost:5000/cxf/mycentos   1.0       5112bb356830   9 minutes ago   559MB

# 运行
docker run -it 5112bb356830 /bin/bash