超市商品管理系统 JAVA+Vue+SpringBoot+MySQL

515 阅读10分钟

在这里插入图片描述

一、摘要

基于Vue+SpringBoot+MySQL的超市商品管理系统,超市区域模块、超市货架模块、商品类型模块、商品档案模块,分为用户网页端和管理后台,基于角色的访问控制,可将权限精确到按钮级别,还有一些简单的图表分析。

项目编号:S001,源码已在Bilibili中上架,需要的朋友请自行下载。\color{red}{项目编号:S001,源码已在 Bilibili 中上架,需要的朋友请自行下载。}

https://gf.bilibili.com/item/detail/1103612029

为了帮助小白入门 Java,博主录制了本项目配套的《项目手把手启动教程》,希望能给同学们带来帮助。

随着社会的发展,人们的生活水平不断地提高,超市遍布城市各个社区,它们繁荣了社会经济,也便利了人们的生活,是人们生活中不可缺少的一部份。顾客需要非常方便的找到自己想要的商品,超巿商品库存、摆放、价格方面的工作,需要一个稳定、可靠的管理系统帮助寻找管理商品的位置,因此开发超市商品管理系统具有较好的应用价值。

超市商品管理系统可以提高超市的运营效率和管理水平,并根据超市的实际情况提出了优化方案。首先,通过对超市业务流程和数据模型的分析,确定了系统的功能需求和设计理念。然后,我们采用了Vue、Spring Boot等技术,构建了系统开发环境,并完成了系统开发和测试。

二、研究内容

本文首先讨论中国超市商品管理系统与发展前景论题,以智能超市商品数据为依据,以中国超市商品交易分析与超市商品管理系统为调研,开展一系列关于智能超市商品现状的分析,开发基于Vue、SpringBoot、MySql数据库以及MyBatis技术完成系统搭建,实现用户及管理员的超市区域模块、超市货架模块、商品类型模块、商品档案模块,使用户可以在系统上查询超市的区域、货架和商品数据。

前端 Vue 2.7,后端 SpringBoot 3.1、mybatis plus 3.5.3.1、MySQL8

在这里插入图片描述

2.1 数据中心模块

超市商品管理系统需要用户进行登录,管理必要的用户权限,所以需要数据中心模块,给用户提供最基本的支持工作。

2.2 超市区域模块

随着城市化进程的加快和消费水平的提高,超市已成为人们生活中不可或缺的一部分。因此,对超市空间布局、产品定位、服务质量等方面的设计将有助于超市更好地满足消费者需求,提高市场竞争力。超市的空间结构和地方特色也有助于理解和优化城市的商业和社会发展模式。此外,从管理的角度来看,对超市区域的设计也有助于提高超市的物流效率,降低运营成本,促进超市的可持续发展,因此,对超市的设计具有重要的实践和理论价值,消费者可以查询超市的区域明细,以便能否快速定位所需商品的位置。

2.3 超市货架模块

超市货架的研究意义在于,它对超市商品的管理和销售有着重要的影响。首先,货架的设计布局直接影响产品展示的效果,也影响消费者的购物体验和购物行为。因此,通过研究消费者的购物心理和行为、货架布局策略和技术,可以优化货架设计,提高商品的销量和利润率。货架也是超市库存管理的重要组成部分。合理的货架设计和布局有助于减少货架上过期和未使用的商品,保证商品的流通和更新速度,提高库存周转率。此外,货架抽屉、隔板等的详细设计也有助于提高库存管理的效率和准确性,消费者可以查询超市指定区域下的货架明细,以便能否快速定位所需商品的位置。

2.4 商品类型模块

商品类型的研究意义在于,商品类型的研究也可以促进超市的可持续发展,超市可以根据不同类型商品的生命周期和环境影响,选择合适的商品类型,以降低成本,减少资源浪费和环境污染,同时,通过对商品类型的研究,可以帮助超市建立健康的供应链管理体系,确保产品质量和食品安全。

2.5 商品档案模块

商品档案记录了商品的基本信息,商品档案也有助于超市监控商品的销售和趋势,并制定更好的市场战略和决策。例如,通过分析商品销售数据,可以获得商品知名度、销售路线和季节性需求等信息,为超市的产品规划和营销提供参考依据。

三、系统设计

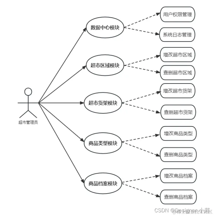
3.1 用例图

消费者用例图如下。 在这里插入图片描述 超市管理员用例图如下。 在这里插入图片描述

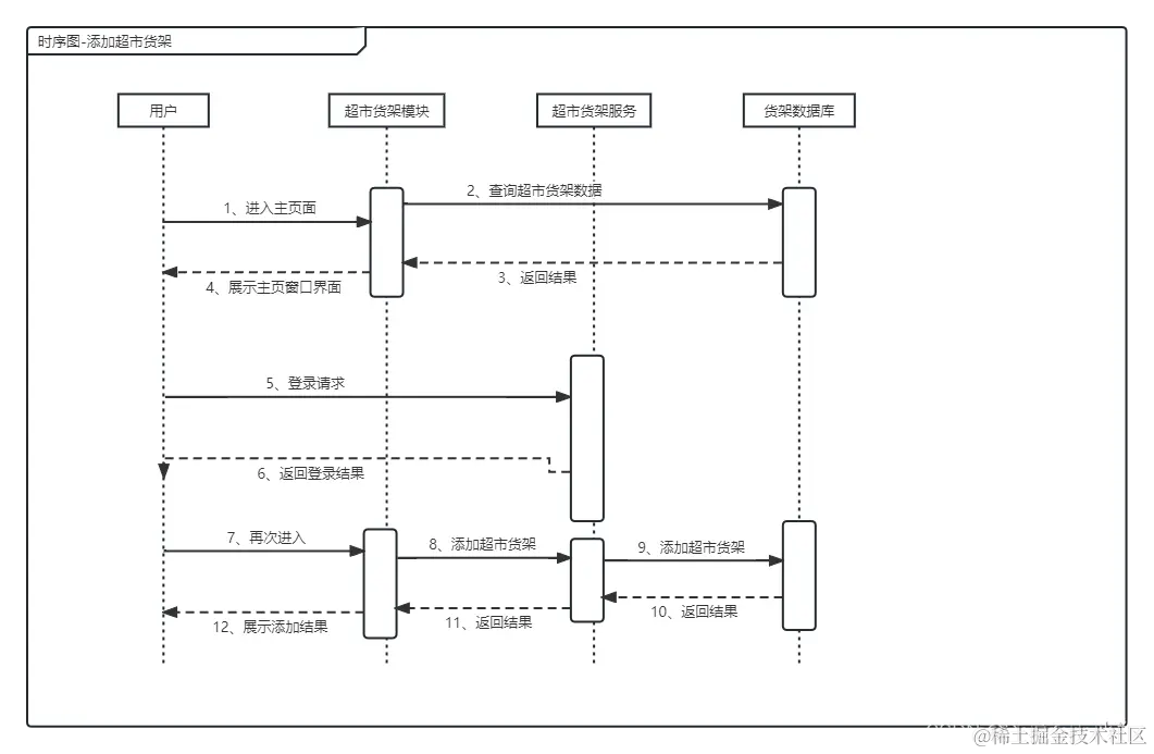
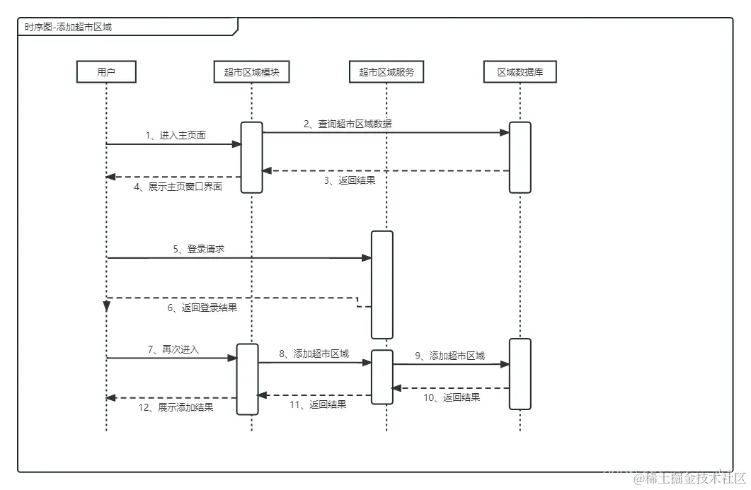
3.2 时序图

在这里插入图片描述

在这里插入图片描述

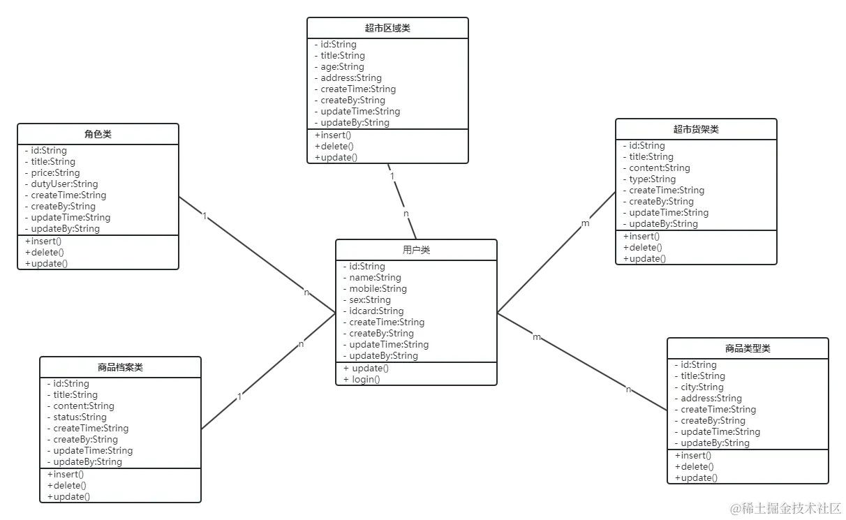
3.3 类图

在这里插入图片描述

3.4 E-R图

在这里插入图片描述

四、系统实现

4.1 登录

在这里插入图片描述

4.2 注册

在这里插入图片描述

4.3 主页

在这里插入图片描述

4.4 超市区域管理

在这里插入图片描述 在这里插入图片描述

4.5 超市货架管理

在这里插入图片描述 在这里插入图片描述

4.6 商品类型管理

在这里插入图片描述 在这里插入图片描述

4.7 超市商品管理

在这里插入图片描述 在这里插入图片描述 在这里插入图片描述

4.8 用户管理

在这里插入图片描述

4.9 角色权限管理

在这里插入图片描述

4.10 日志管理

在这里插入图片描述

4.11 数据字典管理

在这里插入图片描述

4.12 文件管理

在这里插入图片描述

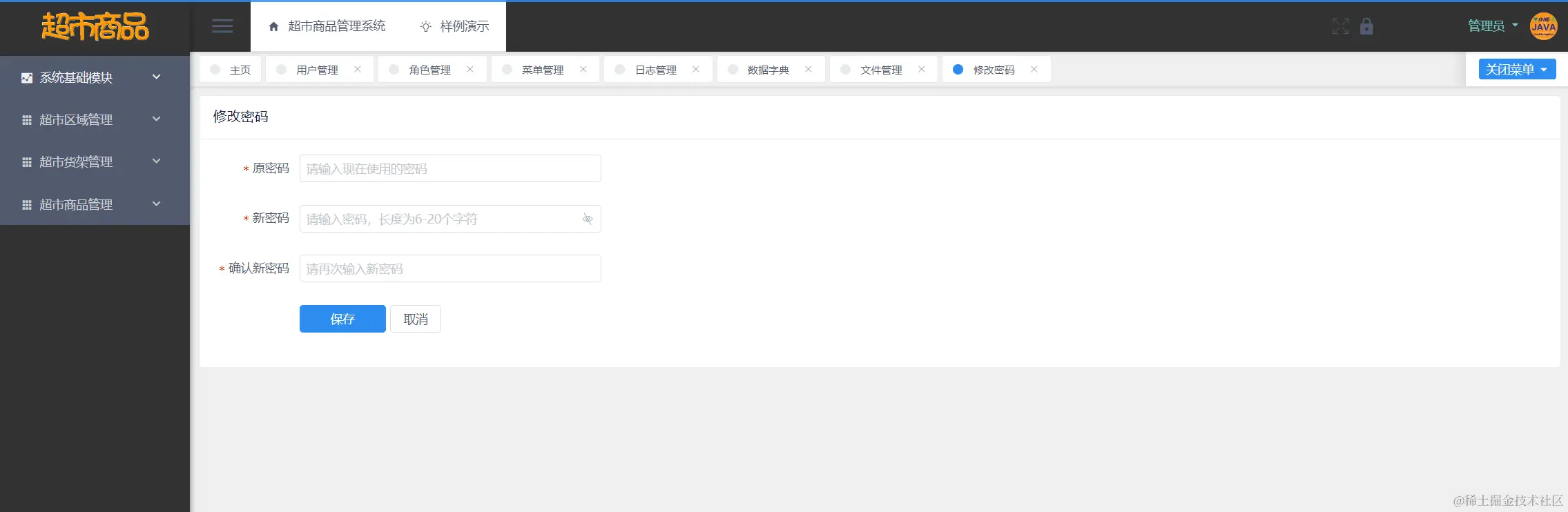
4.13 修改密码 & 个人中心

在这里插入图片描述 在这里插入图片描述

4.14 用户网站

在这里插入图片描述 在这里插入图片描述 在这里插入图片描述 在这里插入图片描述 在这里插入图片描述

五、数据库设计

-- 商品表
CREATE TABLE IF NOT EXISTS `a_commodity` (
  `id` varchar(255) COLLATE utf8mb3_croatian_ci NOT NULL,
  `create_by` varchar(255) COLLATE utf8mb3_croatian_ci DEFAULT NULL,
  `create_time` datetime(6) DEFAULT NULL,
  `del_flag` int NOT NULL,
  `update_by` varchar(255) COLLATE utf8mb3_croatian_ci DEFAULT NULL,
  `update_time` datetime(6) DEFAULT NULL,
  `area` varchar(255) COLLATE utf8mb3_croatian_ci DEFAULT NULL,
  `big_type` varchar(255) COLLATE utf8mb3_croatian_ci DEFAULT NULL,
  `code` varchar(255) COLLATE utf8mb3_croatian_ci DEFAULT NULL,
  `guarantee_date` varchar(255) COLLATE utf8mb3_croatian_ci DEFAULT NULL,
  `image` varchar(255) COLLATE utf8mb3_croatian_ci DEFAULT NULL,
  `money1` decimal(38,2) DEFAULT NULL,
  `money2` decimal(38,2) DEFAULT NULL,
  `product_factory` varchar(255) COLLATE utf8mb3_croatian_ci DEFAULT NULL,
  `prove` varchar(255) COLLATE utf8mb3_croatian_ci DEFAULT NULL,
  `remark` varchar(255) COLLATE utf8mb3_croatian_ci DEFAULT NULL,
  `sell_factory` varchar(255) COLLATE utf8mb3_croatian_ci DEFAULT NULL,
  `shelves` varchar(255) COLLATE utf8mb3_croatian_ci DEFAULT NULL,
  `shelves_id` varchar(255) COLLATE utf8mb3_croatian_ci DEFAULT NULL,
  `title` varchar(255) COLLATE utf8mb3_croatian_ci DEFAULT NULL,
  `type` varchar(255) COLLATE utf8mb3_croatian_ci DEFAULT NULL,
  `type_id` varchar(255) COLLATE utf8mb3_croatian_ci DEFAULT NULL,
  PRIMARY KEY (`id`)
) ENGINE=InnoDB DEFAULT CHARSET=utf8mb3 COLLATE=utf8mb3_croatian_ci;
-- 商品类型表
CREATE TABLE IF NOT EXISTS `a_commodity_type` (
  `id` varchar(255) COLLATE utf8mb3_croatian_ci NOT NULL,
  `create_by` varchar(255) COLLATE utf8mb3_croatian_ci DEFAULT NULL,
  `create_time` datetime(6) DEFAULT NULL,
  `del_flag` int NOT NULL,
  `update_by` varchar(255) COLLATE utf8mb3_croatian_ci DEFAULT NULL,
  `update_time` datetime(6) DEFAULT NULL,
  `code` varchar(255) COLLATE utf8mb3_croatian_ci DEFAULT NULL,
  `remark` varchar(255) COLLATE utf8mb3_croatian_ci DEFAULT NULL,
  `sort_order` decimal(38,2) DEFAULT NULL,
  `status` varchar(255) COLLATE utf8mb3_croatian_ci DEFAULT NULL,
  `title` varchar(255) COLLATE utf8mb3_croatian_ci DEFAULT NULL,
  `type` varchar(255) COLLATE utf8mb3_croatian_ci DEFAULT NULL,
  PRIMARY KEY (`id`)
) ENGINE=InnoDB DEFAULT CHARSET=utf8mb3 COLLATE=utf8mb3_croatian_ci;
-- 超市区域表
CREATE TABLE IF NOT EXISTS `a_supermarket_area` (
  `id` varchar(255) COLLATE utf8mb3_croatian_ci NOT NULL,
  `create_by` varchar(255) COLLATE utf8mb3_croatian_ci DEFAULT NULL,
  `create_time` datetime(6) DEFAULT NULL,
  `del_flag` int NOT NULL,
  `update_by` varchar(255) COLLATE utf8mb3_croatian_ci DEFAULT NULL,
  `update_time` datetime(6) DEFAULT NULL,
  `code` varchar(255) COLLATE utf8mb3_croatian_ci DEFAULT NULL,
  `remark` varchar(255) COLLATE utf8mb3_croatian_ci DEFAULT NULL,
  `sort_order` decimal(38,2) DEFAULT NULL,
  `status` varchar(255) COLLATE utf8mb3_croatian_ci DEFAULT NULL,
  `title` varchar(255) COLLATE utf8mb3_croatian_ci DEFAULT NULL,
  PRIMARY KEY (`id`)
) ENGINE=InnoDB DEFAULT CHARSET=utf8mb3 COLLATE=utf8mb3_croatian_ci;
-- 超市货架表
CREATE TABLE IF NOT EXISTS `a_supermarket_shelves` (
  `id` varchar(255) COLLATE utf8mb3_croatian_ci NOT NULL,
  `create_by` varchar(255) COLLATE utf8mb3_croatian_ci DEFAULT NULL,
  `create_time` datetime(6) DEFAULT NULL,
  `del_flag` int NOT NULL,
  `update_by` varchar(255) COLLATE utf8mb3_croatian_ci DEFAULT NULL,
  `update_time` datetime(6) DEFAULT NULL,
  `area` varchar(255) COLLATE utf8mb3_croatian_ci DEFAULT NULL,
  `area_id` varchar(255) COLLATE utf8mb3_croatian_ci DEFAULT NULL,
  `code` varchar(255) COLLATE utf8mb3_croatian_ci DEFAULT NULL,
  `remark` varchar(255) COLLATE utf8mb3_croatian_ci DEFAULT NULL,
  `sort_order` decimal(38,2) DEFAULT NULL,
  `status` varchar(255) COLLATE utf8mb3_croatian_ci DEFAULT NULL,
  `title` varchar(255) COLLATE utf8mb3_croatian_ci DEFAULT NULL,
  PRIMARY KEY (`id`)
) ENGINE=InnoDB DEFAULT CHARSET=utf8mb3 COLLATE=utf8mb3_croatian_ci;

六、项目总结

作者提出并设计了超市商品管理系统,从系统整体结构设计出发,提出了超市商品管理系统的五大功能模块,最后实现了超市商品管理系统的开发。

超市商品管理系统是一种利用技术手段帮助顾客快速便捷购物,提高超市销售服务效率和顾客体验的零售企业管理模式。一般情况下,超市商品管理系统应用是有优势的。首先,为了提高购物效率,超市商品管理系统通过提供详细的产品信息和产品位置,帮助顾客快速找到想要的产品,缩短购买时间。其次,购物体验的提升。超市商品管理系统提供舒适、个性化的购物环境,为顾客提供更好的购物体验。第三,超市可以通过促销引导系统来促进消费者的购买,推荐相关产品或提供促销信息。

展望未来,随着人工智能技术的发展,超市商品管理系统将变得更加智能化和个性化,例如系统根据每个消费者的购买历史、个人偏好、地理位置和其他信息,为他们提供购买路线和推荐产品。其次,超市商品管理系统还可以结合虚拟现实、移动支付等技术,打造更加完整多样的购物体验。

七、免责说明

  • 本项目仅供个人学习使用,商用授权请联系博主,否则后果自负。
  • 博主拥有本软件构建后的应用系统全部内容所有权及独立的知识产权,拥有最终解释权。
  • 如有问题,欢迎在仓库 Issue 留言,看到后会第一时间回复,相关意见会酌情考虑,但没有一定被采纳的承诺或保证。

下载本系统代码或使用本系统的用户,必须同意以下内容,否则请勿下载!

  1. 出于自愿而使用/开发本软件,了解使用本软件的风险,且同意自己承担使用本软件的风险。
  2. 利用本软件构建的网站的任何信息内容以及导致的任何版权纠纷和法律争议及后果和博主无关,博主对此不承担任何责任。
  3. 在任何情况下,对于因使用或无法使用本软件而导致的任何难以合理预估的损失(包括但不仅限于商业利润损失、业务中断与业务信息丢失),博主概不承担任何责任。
  4. 必须了解使用本软件的风险,博主不承诺提供一对一的技术支持、使用担保,也不承担任何因本软件而产生的难以预料的问题的相关责任。