[LeetCode]2.两数相加(Add Two Numbers)

113 阅读2分钟

题目

给你两个 非空 的链表,表示两个非负的整数。它们每位数字都是按照 逆序 的方式存储的,并且每个节点只能存储 一位 数字。

请你将两个数相加,并以相同形式返回一个表示和的链表。

你可以假设除了数字 0 之外,这两个数都不会以 0 开头。

 

示例 1:

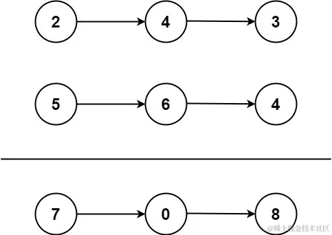
输入: l1 = [2,4,3], l2 = [5,6,4]
输出: [7,0,8]
解释: 342 + 465 = 807.

示例 2:

输入: l1 = [0], l2 = [0]
输出: [0]

示例 3:

输入: l1 = [9,9,9,9,9,9,9], l2 = [9,9,9,9]
输出: [8,9,9,9,0,0,0,1]

 

提示:

  • 每个链表中的节点数在范围 [1, 100] 内
  • 0 <= Node.val <= 9
  • 题目数据保证列表表示的数字不含前导零

思路

这道题是要做一道加法运算,加法运算的规则是从低位开始叠加,超过10向前进一位。这道题比较特殊的地方要被加的数放在了链表中,所以这里需要在加法的基础上运用链表的遍历方法。以示例1为例, 第一轮:2 + 5 = 7, 最终结果为7. 第二轮:4 + 6 = 10, 向前进位为1,最终结果为0; 第三轮:3 + 4 + 1(第二轮进位)= 8, 最终结果为8;

需要处理边界场景,两个链表长度不一致的时候,遍历到后面时短的链表会出现节点为空的情况,当做数据为0处理就好了。

解法一:

public class Solution {
    public ListNode addTwoNumbers(ListNode l1, ListNode l2) {
        ListNode dummy = new ListNode(-1);
        ListNode cur = dummy;
        int carry = 0;
        while (l1 != null || l2 != null) {
            int d1 = l1 == null ? 0 : l1.val; //节点为空的场景,默认为0 
            int d2 = l2 == null ? 0 : l2.val; //节点为空的场景,默认为0 
            int sum = d1 + d2 + carry;
            carry = sum >= 10 ? 1 : 0;
            cur.next = new ListNode(sum % 10);
            cur = cur.next;
            if (l1 != null) l1 = l1.next;
            if (l2 != null) l2 = l2.next;
        }
        if (carry == 1) cur.next = new ListNode(1);
        return dummy.next;
    }
}

附录

附录

原题地址:leetcode.cn/problems/ad… 本项目git地址: github.com/hhhhhzj/lee…