目录
ESP8266 WiFi物联网智能插座的硬件功能主要包括两部分:控制器板和采集器板。
焊接成品效果如下图所示:
1、控制器板
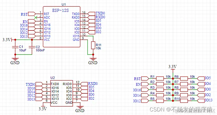
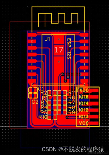
控制器板是ESP8266最小系统,PCB设计效果如下图所示:
控制器选用ESP-12S作为主控模组。
原理图设计如下图所示:
BOM清单如下:
| No. | Quantity | Comment | Designator | Footprint |
|---|---|---|---|---|
| 1 | 1 | 10uF | C1 | C0603 |
| 2 | 1 | 100nF | C2 | C0603 |
| 3 | 11 | 10K | R1,R2,R3,R4,R5,R6,R7,R8,R9,R10,R11 | R0603 |
| 4 | 1 | ESP-12S | U1 | SMD_ESP-12S |
| 5 | 1 | 2x6P双面直插-右插脚 | U2 | 焊接口 |
生产工艺如下图所示:
2、采集器板
采集器板主要包括电源设计、控制器设计、电量采集电路设计和按键和LED指示灯等其他设计。PCB设计效果如下图所示:
2.1、电源设计
电源设计包括:220V转5V和5V转3.3V两部分。
220V转5V电源没有自己设计,选用的是淘宝购买的模块,输出电压5V,电流700mA,50%负载时,纹波小于100mV。
电路图设计只需要保留电源模块的接口焊接即可,原理图设计如下图所示:
5V转3.3V电源选用常用的AMS1117 LDO电源芯片,原理图设计如下图所示:
2.2、控制器设计
控制器选用FH44L磁保持继电器,磁保持继电器具有功耗低、工作稳定、使用寿命长、温升低等重要特点。与普通继电器不同,磁保持继电器在永久磁钢的作用下,仅需一个方波脉冲信号即可切换触点的通断状态。即便断电后,也会依然保持当前状态,并且处于极低功耗状态,在低功耗或高稳定的场景具有非常明显的优势。
磁保持继电器模块需要使用方波脉冲信号驱动,所以要采用专用驱动芯片,原理图设计如下图所示:
使用磁保持继电器有以下3点注意事项:
1、磁保持继电器出厂状态为复归状态,但因运输或继电器安装时受到冲击等因素的影响,可能会变为动作状态,因而使用时(电源接入时)请根据需要重新将其设置为动作状态或复归状态。
2、为了确保磁保持继电器动作或复归,施加到线圈上的激励电压须达到额定电压,脉冲宽度须大于4ms。不要同时向动作线圈和复归线圈电压施加电压。不要长时间(大于1分钟)向线圈施加电压。
3、在产品运输、存储和应用的过程中,请使产品远离强磁场以避免动作电压和复归电压的改变。
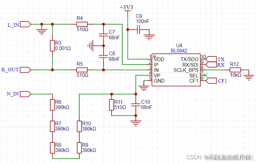
2.3、电量采集电路设计
电参采集使用上海贝岭BL0942电能计量芯片,它是一颗内置时钟免校准电能计量芯片,适用于单相多功能电能表、智能插座、智能家电等应用,具有较高的性价比。
BL0942集成了 2 路高精度 Sigma-Delta ADC,参考电压,电源管理等模拟电路模块,以及处理有功功率、电流电压有效值等电参数的数字信号处理电路。 BL0942 能够测量电流、电压有效值、有功功率、有功电能量等参数,可输出快速电流有效值(用于过流保护),以及波形输出等功能,通过 UART/SPI 接口输出数据,能够充分满足智能插座、智能家电、单相多功能电能表及用电信息大数据采集等领域的需要。
原理图设计如下图所示:
2.4、按键和LED指示灯设计
最后介绍按键和LED指示灯的原理图设计如下图所示:
BOM清单如下:
| No. | Quantity | Comment | Designator | Footprint |
|---|---|---|---|---|
| 1 | 2 | 10uF | C1,C5 | 贴片钽电容 3216A |
| 2 | 4 | 100nF | C2,C3,C4,C9 | C0603 |
| 3 | 1 | 3.3uF | C6 | C0603 |
| 4 | 3 | 68nF | C7,C8,C10 | C0603 |
| 5 | 1 | FH44L-1AT-L1-DC5V | K1 | FH44L-1AT-L1-DC5V |
| 6 | 1 | LED | LED1 | 3.0mm LED灯 |
| 7 | 1 | P1 | 新国标五孔公母一体插座 | |
| 8 | 1 | ESP12S直插模块2x6P | P2 | 焊接口 |
| 9 | 1 | 1R±1% | R1 | R1206 |
| 10 | 1 | 100R±1% | R2 | R0603 |
| 11 | 1 | 0.001R±1% | R3 | R2512 |
| 12 | 3 | 510R±1% | R4,R5,R11 | R0603 |
| 13 | 5 | 390K±1% | R6,R7,R8,R9,R10 | R0603 |
| 14 | 1 | 10K±1% | R12 | R0603 |
| 15 | 1 | 侧按键 | SW1 | 6x6x5 |
| 16 | 1 | AC220 to DC5V 700MA | U1 | 开关电源模块 |
| 17 | 1 | AMS1117-3.3 | U2 | SOT-89 |
| 18 | 1 | CN8023B | U3 | SOT-23-6 |
| 19 | 1 | BL0942 | U4 | SSOP-10 |
生产工艺如下图所示: