白嫖的安信可-小安派s1开发板开箱

626 阅读3分钟

前言

今天是了解到接触到在到白嫖,拿到小安派的第二天,那就介绍一下刚刚接触的小安派。看到开发文档的烧录硬件的要求,安信可官方有烧录软件,等时间我一定要试一试,我觉得普通usb转ttl应该也可以用呢。

0.png 然后去工作室找了,use转ttl和母对母的杜邦线,下图1是母对母的杜邦线、下图2use转ttl烧录硬件

1.png

图1

2.png

图2

然后准备自己烧录一下,不过还是试着先供电,才发现原来是带一套系统的,至少是可以让我知道屏幕是好的,主要将说有的配件都链接好了,如图3

6.png

图3

虽然只是屏幕可以进行测试,但是这样了链接以后,让我有了开发的动力(自己也是一个小白),下面我将以主板进行开箱分享

1、主板

AiPi-Eyes-S1 是安信可开源团队专门为Ai-M61-32S设计的一款开发板,支持WiFi6、BLE5.3。所搭载的Ai-M61-32S 模组具有丰富的外设接口,具体包括 DVP、MJPEG、Dispaly、AudioCodec、USB2.0、SDU、以太网 (EMAC)、SD/MMC(SDH)、SPI、UART、I2C、I2S、PWM、GPDAC、GPADC、ACOMP 和 GPIO 等。 AiPi-Eyes-S1集成了SPI屏幕接口,DVP摄像头接口,外置ES8388音频编解码芯片以及预留TF卡座,并且引出USB接口,可接入USB摄像头。如图4所示,我的主板如图6所示。

7.png

图4

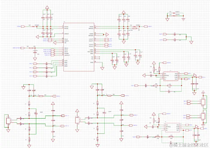
小安派-Eyes-S1系统框图,如图5所示:

8.png

图5

9.png

图6


2、SPI触摸屏

SPI屏幕接口采用30PIN FPC排座连接,出厂适配GC9307N彩屏+CHSC6540触摸,我的屏幕如下图7所示:

10.png

图7

下面是SPI触摸屏接口,如下图8:

0.png

图8


3、DVP摄像头

现在的技术不能将摄像头调起来,但是应该在不久的将来就可以,下面是摄像头的开箱图,如图9所示:

1.png

图9

集成DVP 24Pin 摄像头接口,可兼容GC0308、GC0328等摄像头,最高支持200W分辨率。接口图如图10所示:

2.png

图10


4、喇叭

现在的技术也不能将喇叭调起来,但是应该在不久的将来也就可以,下面是喇叭的开箱图,如图11所示:

5.png

图11

小安派-Eyes-S1 外置音频电路接口如下图12所示

6.png

图12


5、咪头

其实收到时看见“咪头”我还不知道是个啥东西,至到把咪头取出来才明白,咪头如图13所示

7.png

图13

最后还是特别感谢园长和安信可,送的小安派开发板, 开箱视频 这个活动结束了,但是大家可以去关注安信可设坛,活动特别多,也希望玩嵌入式的小伙伴可以入坑哦!!!