Butterknife全方位解析

142 阅读9分钟

概述

Butterknife是供职于Square公司的JakeWharton大神开发的开源库,使用这个库,在AS中搭配Android ButterKnife Zelezny插件,可以大大提高开发的效率,从此摆脱繁琐的findViewById(int id),也不用自己手动@bind(int id) , 直接用插件生成即可。本篇博客将对Butterknife进行深入解析。

这里写图片描述

ButterKnife有以下优点: 1、强大的View绑定和Click事件处理功能,简化代码,提升开发效率 2、方便的处理Adapter里的ViewHolder绑定问题 3、运行时不会影响APP效率,使用配置方便 4、代码清晰,可读性强

如何导入ButterKnife

在项目的build.grade文件中进行如下配置:

buildscript {
    repositories {
        jcenter()
        mavenCentral()
        maven {
            url "https://plugins.gradle.org/m2/"
        }
    }
    dependencies {
        classpath 'com.android.tools.build:gradle:2.2.0'
        //这里配置 apt 供butterknife使用
        classpath 'com.neenbedankt.gradle.plugins:android-apt:1.8'

    }
}

例如:

buildscript {
    repositories {
        jcenter()
        mavenCentral()
        maven {
            url "https://plugins.gradle.org/m2/"
        }

    }

    dependencies {
        classpath 'com.android.tools.build:gradle:2.2.2'
        classpath 'com.neenbedankt.gradle.plugins:android-apt:1.8'
    }
}

allprojects {
    repositories {
        jcenter()
    }
}

task clean(type: Delete) {
    delete rootProject.buildDir
}

在app的build.grade文件中进行如下配置:

apply plugin: 'com.android.application'
apply plugin: 'com.neenbedankt.android-apt'

android{...}


dependencies {
    //视图绑定 butterknife
    compile 'com.jakewharton:butterknife:8.4.0'
    apt 'com.jakewharton:butterknife-compiler:8.4.0'
}

例如:

apply plugin: 'com.android.application'
apply plugin: 'android-apt'

android {
    compileSdkVersion 24
    buildToolsVersion "24.0.3"

    defaultConfig {

        minSdkVersion 14
        targetSdkVersion 24
        versionCode 1
        versionName "1.0"
    }
    buildTypes {
        release {
            minifyEnabled false
            proguardFiles getDefaultProguardFile('proguard-android.txt'), 'proguard-rules.pro'
        }
    }
}

dependencies {
    compile fileTree(dir: 'libs', include: ['*.jar'])

    compile 'com.jakewharton:butterknife:8.4.0'
    apt 'com.jakewharton:butterknife-compiler:8.4.0'
}

如何使用ButterKnife

1) 由于每次都要在Activity中的onCreate绑定Activity,所以个人建议写一个BaseActivity完成绑定,子类继承即可

注:ButterKnife.bind(this);绑定Activity 必须在setContentView之后: 实现如下(FragmentActivity 实现一样):

public abstract class BaseActivity extends Activity {  
    public abstract int getContentViewId();  

    @Override  
    protected void onCreate(Bundle savedInstanceState) {  
        super.onCreate(savedInstanceState);  
        setContentView(getContentViewId());  
        ButterKnife.bind(this);  
        initAllMembersView(savedInstanceState);  
    }  

    protected abstract void initAllMembersView(Bundle savedInstanceState);  

    @Override  
    protected void onDestroy() {  
        super.onDestroy();  
        ButterKnife.unbind(this);//解除绑定,官方文档只对fragment做了解绑  
    }  
}  

2) 绑定fragment

public abstract class BaseFragment extends Fragment {  
    public abstract int getContentViewId();  
    protected Context context;  
    protected View mRootView;  

    @Nullable  
    @Override  
    public View onCreateView(LayoutInflater inflater, @Nullable ViewGroup container, @Nullable Bundle savedInstanceState) {  
        mRootView =inflater.inflate(getContentViewId(),container,false);  
        ButterKnife.bind(this,mRootView);//绑定framgent  
        this.context = getActivity();  
        initAllMembersView(savedInstanceState);  
        return mRootView;  
    }  

    protected abstract void initAllMembersView(Bundle savedInstanceState);  

    @Override  
    public void onDestroyView() {  
        super.onDestroyView();  
        ButterKnife.unbind(this);//解绑  
    }  
}  

3) 控件id 注解: @BindView()

package com.myl.test;

import android.support.v7.app.AppCompatActivity;
import android.os.Bundle;
import android.widget.Button;

import butterknife.BindView;
import butterknife.ButterKnife;

public class ButterknifeActivity extends AppCompatActivity {

    @BindView( R.id.button1 )
    public Button button1 ;

    // 注意:button 的修饰类型不能是:private 或者 static 。 否则会报错:错误: @BindView fields must not be private or static. (com.myl.test.ButterknifeActivity.button1)

    @Override
    protected void onCreate(Bundle savedInstanceState) {
        super.onCreate(savedInstanceState);
        setContentView(R.layout.activity_butterknife);
        //绑定activity
        ButterKnife.bind( this ) ;

        button1.setText( "I am a button ");
    }
}

4) 多个控件id 注解: @BindViews()

package com.myl.test;

import android.support.v7.app.AppCompatActivity;
import android.os.Bundle;
import android.widget.Button;
import java.util.List;
import butterknife.BindViews;
import butterknife.ButterKnife;

public class Main2Activity extends AppCompatActivity {

    @BindViews({ R.id.button1  , R.id.button2 ,  R.id.button3 })
    public List<Button> buttonList ;

    @Override
    protected void onCreate(Bundle savedInstanceState) {
        super.onCreate(savedInstanceState);
        setContentView(R.layout.activity_main2);

        ButterKnife.bind(this);

        buttonList.get( 0 ).setText( "hello 1 ");
        buttonList.get( 1 ).setText( "hello 2 ");
        buttonList.get( 2 ).setText( "hello 3 ");
    }
}

5) @BindString() :绑定string 字符串

package com.myl.test;

import android.os.Bundle;
import android.support.v7.app.AppCompatActivity;
import android.widget.Button;

import butterknife.BindString;
import butterknife.BindView;
import butterknife.ButterKnife;

public class ButterknifeActivity extends AppCompatActivity {

    @BindView( R.id.button1 ) //绑定button 控件
    public Button button1 ;

    @BindString( R.string.app_name )  //绑定string 字符串
    String meg;

    @Override
    protected void onCreate(Bundle savedInstanceState) {
        super.onCreate(savedInstanceState);
        setContentView(R.layout.activity_butterknife);

        //绑定activity
        ButterKnife.bind( this ) ;

        button1.setText( meg );
    }
}

6) @BindArray() : 绑定string里面array数组

<resources>
    <string name="app_name">校园助手</string>

    <string-array name="city">
        <item>东莞市</item>
        <item>广州市</item>
        <item>珠海市</item>
        <item>肇庆市</item>
        <item>深圳市</item>
    </string-array>

</resources>
-----------------------------------------------------------------
package com.myl.test;

import android.os.Bundle;
import android.support.v7.app.AppCompatActivity;
import android.widget.Button;

import butterknife.BindArray;
import butterknife.BindView;
import butterknife.ButterKnife;

public class ButterknifeActivity extends AppCompatActivity {

    @BindView( R.id.button1 ) //绑定button 控件
    public Button button1 ;

    @BindArray(R.array.city )  //绑定string里面array数组
    String [] citys ;

    @Override
    protected void onCreate(Bundle savedInstanceState) {
        super.onCreate(savedInstanceState);
        setContentView(R.layout.activity_butterknife);

        //绑定activity
        ButterKnife.bind( this ) ;

        button1.setText( citys[0] );
    }
}

7) @BindBitmap( ) : 绑定Bitmap 资源

package com.myl.test;

import android.graphics.Bitmap;
import android.os.Bundle;
import android.support.v7.app.AppCompatActivity;
import android.widget.ImageView;

import butterknife.BindBitmap;
import butterknife.BindView;
import butterknife.ButterKnife;

public class ButterknifeActivity extends AppCompatActivity {

    @BindView( R.id.imageView ) //绑定ImageView 控件
    public ImageView imageView ;

    @BindBitmap( R.mipmap.wifi )  //绑定Bitmap 资源
    public Bitmap wifi_bitmap ;

    @Override
    protected void onCreate(Bundle savedInstanceState) {
        super.onCreate(savedInstanceState);
        setContentView(R.layout.activity_butterknife);

        //绑定activity
        ButterKnife.bind( this ) ;

        imageView.setImageBitmap( wifi_bitmap );
    }
}

8) @BindColor( ) : 绑定一个颜色值

package com.myl.test;

import android.os.Bundle;
import android.support.v7.app.AppCompatActivity;
import android.widget.Button;

import butterknife.BindColor;
import butterknife.BindView;
import butterknife.ButterKnife;

public class ButterknifeActivity extends AppCompatActivity {

    @BindView( R.id.button1 )  //绑定一个控件
    public Button button1 ;

    @BindColor( R.color.colorAccent ) int black ;  //绑定一个颜色值

    @Override
    protected void onCreate(Bundle savedInstanceState) {
        super.onCreate(savedInstanceState);
        setContentView(R.layout.activity_butterknife);

        //绑定activity
        ButterKnife.bind( this ) ;

        button1.setTextColor(  black );

    }
}

9) Adapter ViewHolder 绑定

public class TestAdapter extends BaseAdapter {  
    private List<String> list;  
    private Context context;  

    public TestAdapter(Context context, List<String> list) {  
        this.list = list;  
        this.context = context;  
    }  

    @Override  
    public int getCount() {  
        return list==null ? 0 : list.size();  
    }  

    @Override  
    public Object getItem(int position) {  
        return list.get(position);  
    }  

    @Override  
    public long getItemId(int position) {  
        return position;  
    }  

    @Override  
    public View getView(int position, View convertView, ViewGroup parent) {  
        ViewHolder holder;  
        if (convertView == null) {  
            convertView = LayoutInflater.from(context).inflate(R.layout.layout_list_item, null);  
            holder = new ViewHolder(convertView);  
            convertView.setTag(holder);  
        } else {  
            holder = (ViewHolder) convertView.getTag();  
        }  
        holder.textview.setText("item=====" + position);  
        return convertView;  
    }  

    static class ViewHolder {  
        @Bind(R.id.hello_world)  
        TextView textview;  

        public ViewHolder(View view) {  
            ButterKnife.bind(this, view);  
        }  
    }  
}  

10) 点击事件的绑定:不用声明view,不用setOnClickLisener()就可以绑定点击事件

a. 直接绑定一个方法

@OnClick(R.id.submit)  
public void submit(View view) {  
  // TODO submit data to server...  
}  

b. 所有监听方法的参数是可选的

@OnClick(R.id.submit)  
public void submit() {  
  // TODO submit data to server...  
}  

c. 定义一个特定类型,它将自动被转换

@OnClick(R.id.submit)  
public void sayHi(Button button) {  
  button.setText("Hello!");  
}  

d. 多个view统一处理同一个点击事件,很方便,避免抽方法重复调用的麻烦

@OnClick({ R.id.door1, R.id.door2, R.id.door3 })  
public void pickDoor(DoorView door) {  
  if (door.hasPrizeBehind()) {  
    Toast.makeText(this, "You win!", LENGTH_SHORT).show();  
  } else {  
    Toast.makeText(this, "Try again", LENGTH_SHORT).show();  
  }  
}  

e. 自定义view可以绑定自己的监听,不指定id

public class FancyButton extends Button {  
  @OnClick  
  public void onClick() {  
    // TODO do something!  
  }  
}  

f. 给EditText加addTextChangedListener(即添加多回调方法的监听的使用方法),利用指定回调,实现想回调的方法即可,哪个注解不会用点进去看下源码上的注释

@OnTextChanged(value = R.id.mobileEditText, callback = OnTextChanged.Callback.BEFORE_TEXT_CHANGED)  
void beforeTextChanged(CharSequence s, int start, int count, int after) {  

}  
@OnTextChanged(value = R.id.mobileEditText, callback = OnTextChanged.Callback.TEXT_CHANGED)  
void onTextChanged(CharSequence s, int start, int before, int count) {  

}  
@OnTextChanged(value = R.id.mobileEditText, callback = OnTextChanged.Callback.AFTER_TEXT_CHANGED)  
void afterTextChanged(Editable s) {  

}  

代码混淆

-keep class butterknife.** { *; }  
-dontwarn butterknife.internal.**  
-keep class **$$ViewBinder { *; }  

-keepclasseswithmembernames class * {  
    @butterknife.* <fields>;  
}  

-keepclasseswithmembernames class * {  
    @butterknife.* <methods>;  
}  

Zelezny插件的使用

在AndroidStudio->File->Settings->Plugins->搜索Zelezny下载添加就行 ,可以快速生成对应组件的实例对象,不用手动写。使用时,在要导入注解的Activity 或 Fragment 或 ViewHolder的layout资源代码上,右键——>Generate——Generate ButterKnife Injections,然后就出现如图的选择框。

这里写图片描述

ButterKnife实现原理

对ButterKnife有过了解人 , 注入字段的方式是使用注解@BindView(R.id.tv_account_name),但首先我们需要在Activity声明注入ButterKnife.bind(Activity activity) 。我们知道,注解分为好几类, 有在源码生效的注解,有在类文件生成时生效的注解,有在运行时生效的注解。分别为RetentionPolicy.SOURCE,RetentionPolicy.CLASS,RetentionPolicy.RUNTIME ,其中以RetentionPolicy.RUNTIME最为消耗性能。而ButterKnife使用的则是编译器时期注入,在使用的时候,需要配置classpath ‘com.neenbedankt.gradle.plugins:android-apt:1.8’ , 这个配置说明,在编译的时候,进行注解处理。要对注解进行处理,则需要继承AbstractProcessor , 在boolean process(Set

ButterKnife实现方式

知晓了注解可以在编译的时候进行处理,那么,我们就可以得到注解的字段属性与所在类 , 进而生成注入文件,生成一个注入类的内部类,再进行字段处理 , 编译之后就会合并到注入类中,达到植入新代码段的目的。例如:我们注入@VInjector(R.id.tv_show) TextView tvShow;我们就可以得到tvShow这个变量与R.id.tv_show这个id的值,然后进行模式化处理injectObject.tvShow = injectObject.findViewById(R.id.tv_show); ,再将代码以内部类的心事加入到组件所在的类中 , 完成一次DI(注入) 。

这里写图片描述

a) 首先创建一个视图注解 b) 创建一个注解处理器,用来得到注解的属性与所属类 c) 解析注解,分离组合Class与属性 d) 组合Class与属性,生成新的Java File

APT生成的Java File , 以及模式代码

这里写图片描述

使用Javac , 编译时期生成注入类的子类

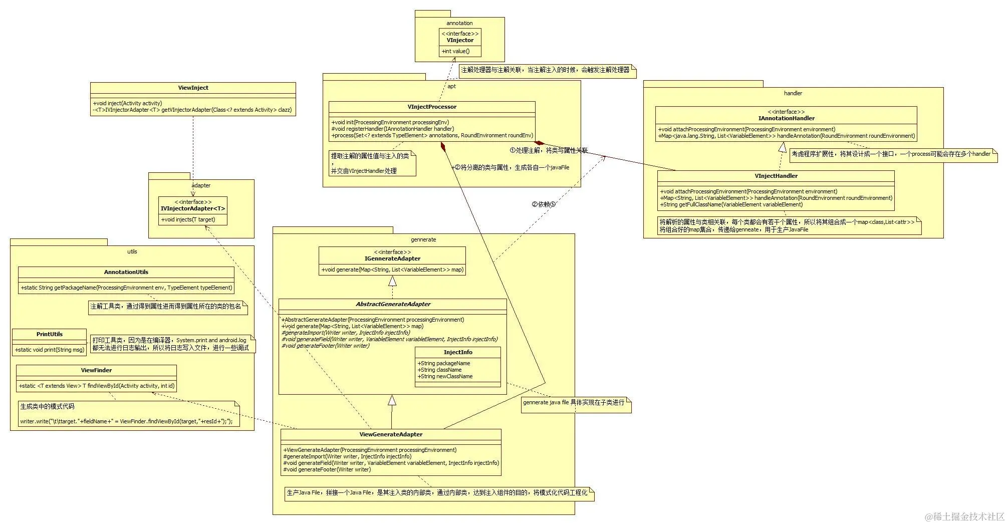
项目UML图

这里写图片描述

简要说明: 主要类: VInjectProcessor —-> 注解处理器 , 需要配置注解处理器

resources
        - META-INF
              - services
                    - javax.annotation.processing.Processor

Processor内容:

com.myl.viewinject.apt.VInjectProcessor   # 指定处理器全类名

这里写图片描述

VInjectHandler —-> 注解处理类 , 主要进行注入类与注解字段进行解析与封装,将同类的字段使用map集合进行映射。exp: Map

自定义ButterKnife具体实现

一 , 创建注解 , 对视图进行注解,R.id.xxx , 所以注解类型是int类型

/**
 * Created by myl on 2016/11/21.
 *
 * View inject
 * 字段注入注解,可以新建多个注解,再通过AnnotationProcessor进行注解处理
 * RetentionPolicy.CLASS ,在编译的时候进行注解 。我们需要在生成.class文件的时候需要进行处理
 */

@Retention(RetentionPolicy.CLASS)
@Target(ElementType.FIELD)
public @interface VInjector {
    int value();
}

二, 注解处理器 关于注解处理器配置,上面已经做了说明

/**
 * Created by myl on 2016/11/21.
 *
 * Inject in View annotation processor
 *
 * 需要在配置文件中指定处理类 resources/META-INF/services/javax.annotation.processing.Processor
 * com.myl.viewinject.apt.VInjectProcessor
 */

@SupportedAnnotationTypes("com.myl.viewinject.annotation.VInjector")
@SupportedSourceVersion(SourceVersion.RELEASE_6)
public class VInjectProcessor extends AbstractProcessor {

    List<IAnnotationHandler> mAnnotationHandler = new ArrayList<>();
    Map<String,List<VariableElement>> mHandleAnnotationMap = new HashMap<>();
    private IGenerateAdapter mGenerateAdapter;

    @Override
    public synchronized void init(ProcessingEnvironment processingEnv) {
        super.init(processingEnv);
        // init annotation handler , add handler
        registerHandler(new VInjectHandler());

        // init generate adapter
        mGenerateAdapter = new ViewGenerateAdapter(processingEnv);

    }

    /*可以有多个处理*/
    protected void registerHandler(IAnnotationHandler handler) {
        mAnnotationHandler.add(handler);
    }

    // annotation into process run
    @Override
    public boolean process(Set<? extends TypeElement> annotations, RoundEnvironment roundEnv) {

        for (IAnnotationHandler handler : mAnnotationHandler) {
            // attach environment , 关联环境
            handler.attachProcessingEnvironment(processingEnv);
            // handle annotation 处理注解 ,得到注解类的属性列表
            mHandleAnnotationMap.putAll(handler.handleAnnotation(roundEnv));
        }
        // 生成辅助类
        mGenerateAdapter.generate(mHandleAnnotationMap);
        // 表示处理
        return true;
    }
}

对得到的注解进行处理 , 主要是进行注解类型与属性进行分离合并处理,因为一个类有多个属性,所以采用map集合,进行存储,数据结构为:Map

/**
 * Created by myl on 2016/11/21.
 *
 * 注解处理实现 , 解析VInjector注解属性
 */
public class VInjectHandler implements IAnnotationHandler {


    private ProcessingEnvironment mProcessingEnvironment;

    @Override
    public void attachProcessingEnvironment(ProcessingEnvironment environment) {
            this.mProcessingEnvironment = environment;
    }

    @Override
    public Map<String, List<VariableElement>> handleAnnotation(RoundEnvironment roundEnvironment) {
        Map<String,List<VariableElement>> map = new HashMap<>();
        /*获取一个类中带有VInjector注解的属性列表*/
        Set<? extends Element> elements = roundEnvironment.getElementsAnnotatedWith(VInjector.class);
        for (Element element : elements) {
            VariableElement variableElement = (VariableElement) element;
            /*获取类名 ,将类目与属性配对,一个类,对于他的属性列表*/
            String className = getFullClassName(variableElement);
            List<VariableElement> cacheElements = map.get(className);
            if (cacheElements == null) {
                cacheElements = new ArrayList<>();
                map.put(className,cacheElements);
            }
            cacheElements.add(variableElement);
        }

        return map;
    }

    /**
     * 获取注解属性的完整类名
     * @param variableElement
     */
    private String getFullClassName(VariableElement variableElement) {
        TypeElement typeElement = (TypeElement) variableElement.getEnclosingElement();
        String packageName = AnnotationUtils.getPackageName(mProcessingEnvironment,typeElement);
        return packageName+"."+typeElement.getSimpleName().toString();
    }
}

生成Java File , 根据获取的属性与类,创建一个注入类的内部类

/**
 * Created by myl on 2016/11/21.
 *
 * 生成View注解辅助类
 */
public class ViewGenerateAdapter extends AbstractGenerateAdapter {

    public ViewGenerateAdapter(ProcessingEnvironment processingEnvironment) {
        super(processingEnvironment);
    }

    @Override
    protected void generateImport(Writer writer, InjectInfo injectInfo) throws IOException {
        writer.write("package "+injectInfo.packageName+";");
        writer.write("\n\n");
        writer.write("import  com.zeno.viewinject.adapter.IVInjectorAdapter;");
        writer.write("\n\n");
        writer.write("import  com.zeno.viewinject.utils.ViewFinder;");
        writer.write("\n\n\n");
        writer.write("/* This class file is generated by ViewInject , do not modify */");
        writer.write("\n");
        writer.write("public class "+injectInfo.newClassName+" implements IVInjectorAdapter<"+injectInfo.className+"> {");
        writer.write("\n\n");
        writer.write("public void injects("+injectInfo.className+" target) {");
        writer.write("\n");
    }

    @Override
    protected void generateField(Writer writer, VariableElement variableElement, InjectInfo injectInfo) throws IOException {
        VInjector vInjector = variableElement.getAnnotation(VInjector.class);
        int resId = vInjector.value();
        String fieldName = variableElement.getSimpleName().toString();
        writer.write("\t\ttarget."+fieldName+" = ViewFinder.findViewById(target,"+resId+");");
        writer.write("\n");
    }

    @Override
    protected void generateFooter(Writer writer) throws IOException {
        writer.write(" \t}");
        writer.write("\n\n");
        writer.write("}");
    }
}

更多Android进阶指南 可以关注VX公众号:Android老皮 解锁   《Android十大板块文档》

1.Android车载应用开发系统学习指南(附项目实战)

2.Android Framework学习指南,助力成为系统级开发高手

3.2023最新Android中高级面试题汇总+解析,告别零offer

4.企业级Android音视频开发学习路线+项目实战(附源码)

5.Android Jetpack从入门到精通,构建高质量UI界面

6.Flutter技术解析与实战,跨平台首要之选

7.Kotlin从入门到实战,全方面提升架构基础

8.高级Android插件化与组件化(含实战教程和源码)

9.Android 性能优化实战+360°全方面性能调优

10.Android零基础入门到精通,高手进阶之路

敲代码不易,关注一下吧。ღ( ´・ᴗ・` ) 🤔