从原理到实践,五分钟时间带你了解 Redisson 分布式锁的实现方案

2,737 阅读7分钟

Redis 实现分布式锁的方案大家应该都很熟悉,它提供了简单的原语来实现基于Redis的分布式锁。然而,Redis作为分布式锁的实现方式也存在一些缺点。本文将引入Redisson来实现分布式锁。

1. Redisson 是什么

Redisson是一个基于Redis的分布式Java框架。它提供了丰富的功能和工具,帮助开发者在分布式系统中解决数据共享、并发控制和任务调度等问题。通过使用Redisson,开发者可以轻松地操作Redis的分布式对象(如集合、映射、队列等),实现可靠的分布式锁机制,以及管理和调度分布式环境中的任务和服务。

1.1. Redisson 提供了哪些功能

分布式对象:

  • 分布式集合(Set、SortedSet、List)
  • 分布式映射(Map)
  • 分布式队列(Queue、Deque)
  • 分布式锁(Lock)
  • 分布式计数器(AtomicLong)

分布式限流:

  • 令牌桶算法(Rate Limiter)
  • 漏桶算法(Rate Limiter)

分布式发布订阅:

  • 发布订阅模式(Pub-Sub)
  • 消息监听器容器(Message Listener Container)

分布式锁和同步:

  • 可重入锁(ReentrantLock)
  • 公平锁(FairLock)
  • 联锁(MultiLock)
  • 红锁(RedLock)
  • 读写锁(ReadWriteLock)
  • 信号量(Semaphore)
  • 闭锁(CountDownLatch)
  • 栅栏(CyclicBarrier)

分布式服务和任务调度:

  • 远程服务(Remote Service)
  • 分布式任务调度器(Task Scheduler)
  • 分布式延迟队列(Delayed Queue)

分布式地理空间索引(Geospatial Index):

  • 地理位置存储
  • 地理位置搜索

分布式布隆过滤器(Bloom Filter)和可布隆过滤器(Bloom Filter)。

分布式缓存:

  • 对Redis进行本地缓存
  • Spring缓存注解支持

分布式连接池:

  • 支持连接池管理和维护

Redis集群和哨兵支持:

  • 支持Redis集群模式
  • 支持Redis哨兵模式
  • 对于使用Redis集群部署的场景,Redisson可以自动识别和操作集群中的多个节点,保证数据的高可用性和扩展性。而对于使用Redis哨兵模式部署的场景,Redisson可以监控并切换到可用的主从节点,实现高可靠性和容错能力。

Spring集成:

  • 与Spring框架的无缝集成
  • 支持Spring缓存注解

2. Redisson 实现分布式锁

  • 单点故障: Redisson的分布式锁依赖于Redis集群,如果Redis集群出现故障或不可用,可能导致分布式锁的可靠性和可用性受到影响。因此,在使用Redisson分布式锁时,需要特别关注Redis集群的稳定性和高可用性。
  • 锁竞争: 当多个线程同时请求获取分布式锁时,可能出现锁竞争的情况。如果锁竞争较为激烈,可能会导致性能下降和请求超时等问题。此外,由于Redisson分布式锁是基于Redis进行实现的,如果Redis节点的处理能力无法满足高并发的锁请求,可能会导致锁请求被延迟或阻塞。
  • 死锁风险: 分布式环境下,由于网络通信、节点故障等因素,可能导致锁无法正常释放,从而引发死锁问题。需要合理设计和使用锁的超时时间、自动释放机制等来降低死锁风险。
  • 锁粒度管理: 在分布式环境下,锁的粒度管理是一个重要的问题。过于细粒度的锁可能导致并发性能下降,而过于粗粒度的锁可能会影响系统的可伸缩性和并发性能。需要根据具体的业务场景和并发访问模式合理选择锁的粒度。
  • 数据一致性: 使用分布式锁保证多个操作的原子性是很常见的应用场景之一。然而,分布式锁通常只能提供粗粒度的互斥访问,不能保证数据的完全一致性。在一些特定的应用场景中,可能需要额外的措施来确保数据的最终一致性。

以下,我们通过一段 Redisson 的分布式锁接口的源码来分析:

public interface RLock extends Lock, RLockAsync {
    String getName();
 
    void lockInterruptibly(long var1, TimeUnit var3) throws InterruptedException;
 
    boolean tryLock(long var1, long var3, TimeUnit var5) throws InterruptedException;
 
    void lock(long var1, TimeUnit var3);
 
    boolean forceUnlock();
 
    boolean isLocked();
 
    boolean isHeldByThread(long var1);
 
    boolean isHeldByCurrentThread();
 
    int getHoldCount();
 
    long remainTimeToLive();
}

RLock接口主要继承了Lock接口,它是Redisson提供的用于分布式锁的核心接口,它定义了获取锁和释放锁等方法 ,并扩展了很多方法。

如:

  1. void lock(long leaseTime, TimeUnit unit)
  • 功能:获取锁,并设置锁的自动释放时间。
  • 参数:
    • leaseTime:锁的自动释放时间。
    • unit:时间单位。
  1. boolean tryLock(long waitTime, long leaseTime, TimeUnit unit) throws InterruptedException
  • 功能:尝试在指定的等待时间内获取锁,并设置锁的自动释放时间。
  • 参数:
    • waitTime:等待获取锁的最大时间量。
    • leaseTime:锁的自动释放时间。
    • unit:时间单位。
  • 返回值:如果在等待时间内成功获取锁,则返回true;否则返回false。
  • 异常:如果在等待获取锁的过程中被中断,则抛出InterruptedException。
  1. RFuture lockAsync(long leaseTime, TimeUnit unit)
  • 功能:异步方式获取锁,并设置锁的自动释放时间。
  • 参数:
    • leaseTime:锁的自动释放时间。
    • unit:时间单位。
  • 返回值:一个RFuture对象,表示异步操作的结果。

除此之外,RLock 接口还提供了许多的的方法对于 lock()方法实现拓展,使得使得在获取锁时可以设置自动释放时间或进行异步操作。这样可以更加灵活地实现控制锁的行为,从而适应不同场景下的需求。

除了上述拓展,RLock接口还提供了其他方法来支持可重入锁、公平锁、红锁、读写锁等特性,以便满足更为复杂的分布式锁需求。

3. SpringBoot 整合 Redisson

3.1. Maven 依赖导入

<!-- Spring Data Redis依赖 -->
<dependency>
  <groupId>org.springframework.boot</groupId>
  <artifactId>spring-boot-starter-data-redis</artifactId>
</dependency>
<!-- Redisson依赖 -->
<dependency>
  <groupId>org.redisson</groupId>
  <artifactId>redisson</artifactId>
  <version>3.23.5</version>
</dependency>

3.2. 配置文件参数配置(需要根据你的情况进行修改)

spring:
  redis:
    cluster:
      nodes:
        - 192.168.88.101:6379
        - 192.168.88.101:6389
        - 192.168.88.101:6399
    password: 123456

3.3. 创建 Redisson 客户端

import org.redisson.Redisson;
import org.redisson.api.RedissonClient;
import org.redisson.config.Config;
import org.springframework.beans.factory.annotation.Value;
import org.springframework.context.annotation.Bean;
import org.springframework.context.annotation.Configuration;

@Configuration
public class RedissonConfig {

    @Value("${spring.redis.cluster.nodes}")
    private String clusterNodes;

    @Value("${spring.redis.password}")
    private String password;

    @Bean
    public RedissonClient redissonClient() {
        Config config = new Config();
        config.useClusterServers()
        .addNodeAddress(clusterNodes.split(","))
        .setPassword(password);

        return Redisson.create(config);
    }
}

使用分布式锁

在需要使用分布式锁的地方注入RedissonClient实例,并使用getLock方法创建一个分布式锁对象(RLock)。

import org.redisson.api.RLock;
import org.redisson.api.RedissonClient;
import org.springframework.beans.factory.annotation.Autowired;
import org.springframework.stereotype.Service;
 
@Service
public class SomeService {
 
    @Autowired
    private RedissonClient redissonClient;
 
    public void doSomething() {
        String lockKey = "myLock"; // 锁的key
 
        RLock lock = redissonClient.getLock(lockKey);
        try {
            lock.lock(); // 获取锁
            // 在这里执行需要加锁保护的代码
        } finally {
            lock.unlock(); // 释放锁
        }
    }
}

RLock.lock()

使用 Rlock.lock() 方法时 ,如果当前没有其他线程或进程持有该锁,那么调用线程将立即获得锁定,并继续执行后续的代码。如果其他线程或进程已经持有了该锁,那么调用线程将被阻塞,直到该锁被释放为止。

此外,Rlock.lock() 方法还具有以下特点:

  • 可重入性: 同一个线程可以多次调用 Rlock.lock() 方法而不会造成死锁,只需确保每次 lock() 调用都有相应的 unlock() 调用与之匹配。
  • 超时机制: 可以通过 lock() 方法中的参数设置等待锁的超时时间,避免因为无法获得锁而一直等待。
  • 自动续期: 当线程持有锁的时间超过设置的锁的过期时间时,Redisson 会自动延长锁的有效期,避免因为业务执行时间过长而导致锁过期。
  • 防止死锁: Redisson 通过唯一标识锁的 ID 来区分不同的锁,防止发生死锁。

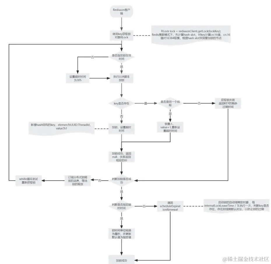
lock() 方法加锁流程

RLock.unlock()

RLock.unlock()方法用于释放由Redission分布式锁所保护的资源。它允许持有锁的线程主动释放锁,从而允许其他线程获取该锁并访问共享资源。

注意事项:

RLock.unlock()方法应该在保护的临界区代码执行完毕后进行调用,以确保锁的及时释放。

在多线程环境下,释放锁的顺序应该与获取锁的顺序相对应,以避免死锁或资源争用的问题。

如果当前线程没有持有锁,调用RLock.unlock()方法不会抛出异常,也不会影响其他线程。

如果Redisson客户端刚加锁成功,并且未指定leaseTime,后台会启动一个定时任务watchdog每隔10s检查key,key如果存在就为它⾃动续命到30s;在watchdog定时任务存在的情况下,如果不是主动释放锁,那么key将会⼀直的被watchdog这个定时任务维持加锁。但是如果客户端宕机了,定时任务watchdog也就没了,也就没有锁续约机制了,那么过完30s之后,key会⾃动被删除、key对应的锁也自动被释放了。

unlock()方法解锁流程