如何用Python的pandas库函数筛选出体重大于100kg的动物并降序排列

315 阅读3分钟

题目

DataFrame animals
+-------------+--------+
| Column Name | Type   |
+-------------+--------+
| name        | object |
| species     | object |
| age         | int    |
| weight      | int    |
+-------------+--------+

编写一个解决方案来列出体重 严格超过 100 千克的动物的名称。

按体重 降序 返回动物。

返回结果格式如下示例所示。

示例 1:

输入:
DataFrame animals:
+----------+---------+-----+--------+
| name     | species | age | weight |
+----------+---------+-----+--------+
| Tatiana  | Snake   | 98  | 464    |
| Khaled   | Giraffe | 50  | 41     |
| Alex     | Leopard | 6   | 328    |
| Jonathan | Monkey  | 45  | 463    |
| Stefan   | Bear    | 100 | 50     |
| Tommy    | Panda   | 26  | 349    |
+----------+---------+-----+--------+
输出:
+----------+
| name     |
+----------+
| Tatiana  |
| Jonathan |
| Tommy    |
| Alex     |
+----------+
解释:
所有体重超过 100 的动物都应包含在结果表中。
Tatiana 的体重为 464,Jonathan 的体重为 463,Tommy 的体重为 349,Alex 的体重为 328。
结果应按体重降序排序。

在 Pandas 中,方法链 允许我们在 DataFrame 上执行操作,而无需将每个操作拆分成单独的行或创建多个临时变量。

你能用 一行 代码的方法链完成这个任务吗?

解题方案

1、审题,理解题意

题目的意思是列出体重严格超过 100 公斤的动物的名字,并按体重降序排列。我们可以看到Tatiana 的体重为 464,Jonathan 的体重为 463,Tommy 的体重为 349,Alex 的体重为 328。这四个动物的体重超过了100公斤,对它们进行排序为Tatiana Jonathan Tommy Alex

我们可以用如下的步骤来实现:

  • 布尔索引:使用布尔条件筛选 DataFrame 中的行。在这个问题中,我们使用这种技术来选择体重超过 100 公斤的动物。 数据排序:
  • sort_values() 方法: 用于基于一个或多个列对数据进行排序的 Pandas DataFrame 方法。在这个问题中,我们按重量降序对动物进行排序。 列选择:
  • 子集选择:在过滤和排序之后,我们从 DataFrame 中选择列的子集。在本例中,我们只选择 'name' 列来生成动物名称的最终列表。 方法链:
  • 链操作:通过用点连接方法,在一行中对 DataFrame 执行多个操作。这是 pandas 的一个强大功能,它可以使代码简洁,但对于新手来说可能很难读懂。
  • Python 函数:我们定义了一个函数 findHeavyAnimals 来封装我们的解决方案并使其可重复使用。此函数将一个 DataFrame 作为参数,并返回另一个 DataFrame 作为结果。

2、解题思路

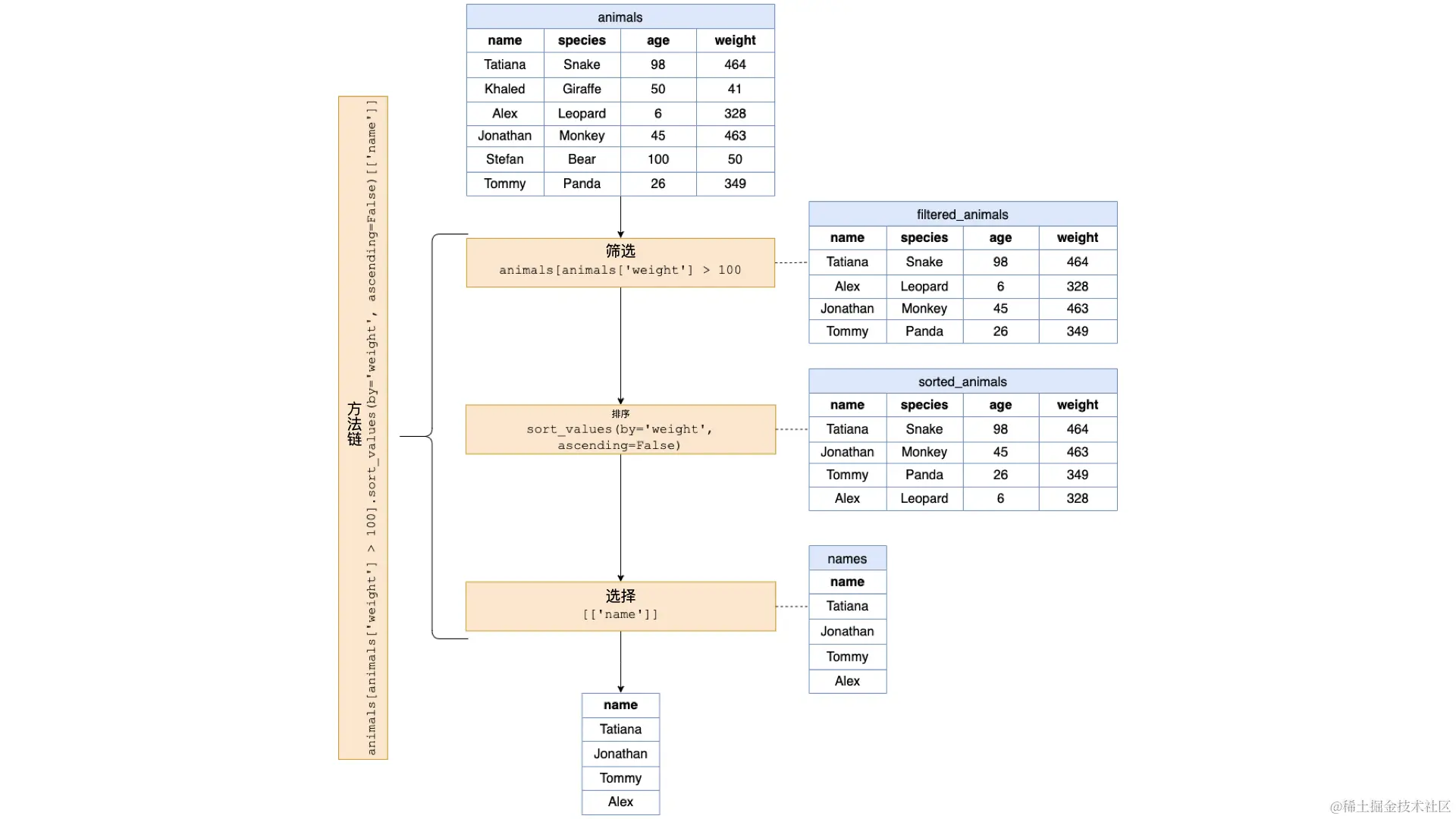
筛选操作:

我们从筛选体重超过100公斤的动物开始。

filtered_animals = animals[animals['weight'] > 100]
  • animals['weight'] > 100:这是一个布尔索引操作。对于 DataFrame 中的每一行,它检查 weight 列中的值是否大于 100。这会产生一个布尔型(True 或 False)序列。
  • animals[...]:通过将我们的布尔序列放入 DataFrame 的索引括号中,我们筛选出条件为 True 的行。
  • 在此操作之后,我们的 DataFrame 中只剩下重量超过 100 公斤的动物的行。
排序操作:

接下来,我们根据这些动物的体重按降序对它们进行排序。

sorted_animals = filtered_animals.sort_values(by='weight', ascending=False)
  • sort_values():这是一种应用于 DataFrame 的方法,允许基于列值进行排序。
  • by='weight':我们指定要基于 weight 列进行排序。
  • ascending=False:通过将此参数设置为 False,我们表示希望排序按降序进行(从最重到最轻)。
选择 name 列:

最后,从排序的 DataFrame 中,我们只选择名称。

names = sorted_animals[['name']]
  • 根据重量对行进行排序后,我们只对最终结果的 name 列感兴趣。通过使用双方括号 [['name']],我们只选择此列。双括号确保结果是 DataFrame 而不是 Series。

    如下图显示筛选和排序过程,最终得到结果。

    image.png

3、代码实现

def findHeavyAnimals(animals: pd.DataFrame) -> pd.DataFrame:
    filtered_animals = animals[animals['weight'] > 100]
    sorted_animals = filtered_animals.sort_values(by='weight', ascending=False)
    names = sorted_animals[['name']]
    return names

4、执行结果

image-20231025122158410