软考高级系统架构师冲关预测

649 阅读6分钟

[ -- 2023年10月27日 -- ]

去年11月通过了软考高级系统架构师的考试,原本想立即分享下过关的总结回顾,但是随着软考新版大纲及教程的发布,也意味着题目及内容的复盘总结经验便不那么适用。在即将迎来今年的软考高架的时候,想着透过之前的考试经历,并结合新版大纲和教程的变化,简单分享下整个软考高级系统架构师的感悟以及今后可能的一些重点把握。

背景

全国计算机专业技术资格考试办公室组织专家修订了《系统架构设计师考试大纲》,计算机技术与软件专业技术资格(水平)系统架构设计师考试将从2023年开始依据新版考试大纲进行。依据以往历年真题及去年备考经验,对比总结了相关的考试重点及内容变化,以期能给各位备考高架的同学一些可能考察方向的预测。

教材

本节将依据2022年12月出版的新版《系统架构设计师大纲》以及《系统架构设计师教程(第2版)》分别进行大纲以及内容的对比,介绍相关的变化以及重点的侧重迁移。

大纲对比

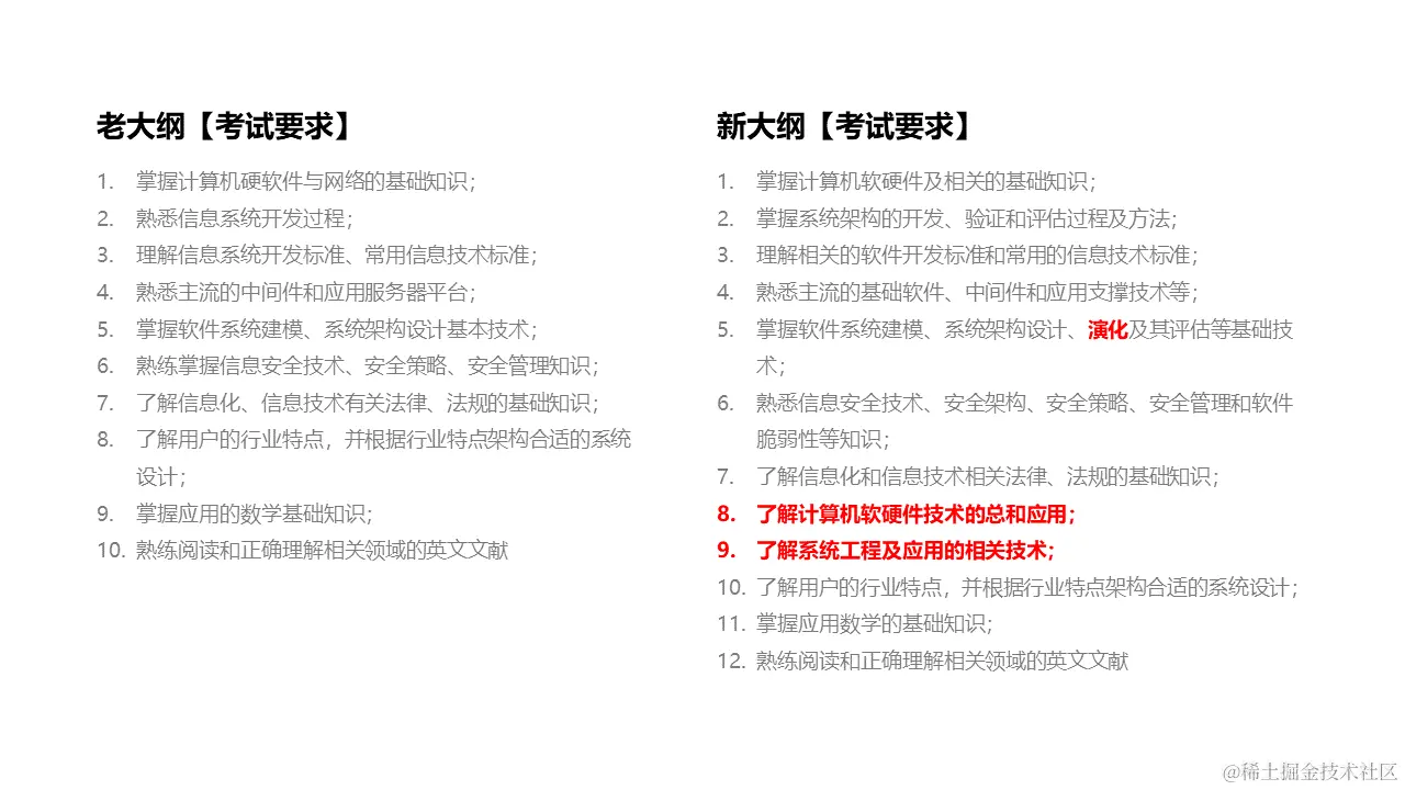
outline.png

新旧大纲对比来看,新大纲新增了对于“了解计算机软硬件技术综合应用”以及“了解系统工程及应用的相关技术”的要求。可以看出,软考高架的整个倾斜方向应该是对于系统性思考能力的提升,包括软硬件一体化以及系统工程相关的考察。故而,今后的考试方向应该会更加注重系统化、全面化和抽象化的考察。

除此之外,对于架构演化的提出也意味着架构设计不是一成不变的,而要以动态演进的视角看待架构,因势利导、因地制宜、顺势而为。

内容分析

新版系统架构设计师教程.png

内容整体删除数据流图和UML图,弱化设计模式考察,ATAM、DSSA、层次结构等考察保持不变,新增云原生、人工智能、软件演化、安全架构、通信架构等内容。

综合知识

综合知识.png

新增:

  1. 软件演化:单体架构、垂直架构、服务缓存、读写分离、反向代理、分布式等
  2. 新技术:边缘计算、人工智能、机器人、数字孪生、云原生(容器、serverless、service mesh)、大数据(lamada架构、kappa架构)
  3. 通信架构设计:网络架构(局域网、移动网、存储网)、SDN、5G
  4. 信息系统:TPS(业务处理)、MIS(管理系统)、DSS(决策)、ES(专家系统)、OAS(办公自动化系统)

删除:

  1. UML
  2. DFD

案例分析

案例分析.png

考察点:

  1. 软件架构设计:效用树、架构风格、敏感点/平衡点/风险
  2. 架构演进:架构评估、单体/垂直/分布式、维护
  3. 数据库:E-R图、缓存、反规范化、安全
  4. Web架构:SOA、分布式、表现层/持久层
  5. 云原生:架构模式、容器/serverless/service mesh
  6. 安全架构:模型、脆弱性分析

设计论文

论文.png

考察点:

  1. 信息系统:架构演化、安全
  2. SOA:UDDI、WSDL、SOAP
  3. 云原生:serverless、service mesh
  4. 大数据:kappa架构、lamada架构

备考

schedule.png

教材学习

《系统架构设计师大纲》(1个星期左右),主要是把考试范围过一遍,对比去年考纲

官方《系统架构设计师教程》(一般1个月左右)泛读

知识整理

知识点总结(考前1个月左右),可配合思维导图等工具

通读《系统架构设计师考试全程指导》(每天1章),并按照章节练习,查漏补缺

整体回顾

真题回顾(考前半个月左右),至少回顾10年真题

机考模拟,用整块时间模拟,完全模拟考试环境(预留软件出bug的应对策略!!!)

考点预测

真题复盘(考前1个月左右),总结考点分布

对照考纲预测可能得案例分析及论文题目(案例分析5选3准备4个,论文4选1准备2~3个)

重点突破

重点突破(考前1~2天),题型易错点重点练习

将之前思维导图打印至A4纸上,单面打印,背面可用于临时的重点记录,便于携带,进考场前随时翻看(综合知识、案例分析、论文分开打印,每一场考前都进行复习,重点记忆内容手写至背面)

考试

考试预测

  1. 综合知识:除历年真题中常考日常题目外,今年需要注意以下几个专题:OAS(办公系统)、人工智能(AIGC)、数字孪生
  2. 案例分析:架构设计演进、安全架构、云原生
  3. 论文:信息系统、架构演化、SOA、云原生

考试回顾

2022年11月5日 北京 纸考

综合知识(约5~10%新型题)、案例分析、论文,整体中规中距、符合历年真题套路

专题包括:架构评估、数据流图、边缘计算、构件开发、软件维护

考试节奏

综合知识大部分符合历年真题的出题思路,新增了大约5~10%的新技术题目,包括芯片、5G等最新技术进展

案例题包含1道关于边缘计算的案例分析,预计今年案例题也会至少有一道新技术相关的分析

论文前两题符合大纲要求,后两题涉及区块链及大数据相关新技术,需要有一定的相关工作经验进行论文的编写

整体时间不算紧张,题目紧跟新技术形势

总结

感悟总结

  1. 架构设计需要不断整合分解,从大到小,再从小到大,在具象与抽象找到合适的平衡
  2. 多去思考设计层面的问题,既要做到宏观视野的广博,又要拘泥微观世界的细节
  3. 技术的演进会带来架构的变化,要用动态的视角审视架构,不断演进以满足领域特性和应用落地

后期展望

forecast.png

前端架构属于软件架构的范畴,而软件架构又是系统架构的一部分,业务形态可以通过不同形式的抽象组合,但合理优雅的架构既要要考虑宏观层面的全局性,又需要顾及微观层面的内部性。最后,用中国经典方法论“道、法、术、势、器”来对架构设计做一个总结:

道以明向 法以立本 术以立策 势以立人 器以成事