一文揭秘RabbitMQ、RocketMQ、Kafka 的核心架构

151 阅读32分钟

以下文章来源 [JAVA日知录]

今天我们通过一篇文章来认识一下常见消息队列RabbitMQ、RocketMQ、Kafka。

RabbitMQ

RabbitMQ各组件的功能

  • Broker :一个RabbitMQ实例就是一个Broker
  • Virtual Host :虚拟主机。相当于MySQL的DataBase,一个Broker上可以存在多个vhost,vhost之间相互隔离。每个vhost都拥有自己的队列、交换机、绑定和权限机制。vhost必须在连接时指定,默认的vhost是/。
  • Exchange :交换机,用来接收生产者发送的消息并将这些消息路由给服务器中的队列。
  • Queue :消息队列,用来保存消息直到发送给消费者。它是消息的容器。一个消息可投入一个或多个队列。
  • Banding :绑定关系,用于消息队列和交换机之间的关联。通过路由键(Routing Key)将交换机和消息队列关联起来。
  • Channel :管道,一条双向数据流通道。不管是发布消息、订阅队列还是接收消息,这些动作都是通过管道完成。因为对于操作系统来说,建立和销毁TCP都是非常昂贵的开销,所以引入了管道的概念,以复用一条TCP连接。
  • Connection :生产者/消费者 与broker之间的TCP连接。
  • Publisher :消息的生产者。
  • Consumer :消息的消费者。
  • Message :消息,它是由消息头和消息体组成。消息头则包括Routing-KeyPriority(优先级)等。

图片

RabbitMQ的多种交换机类型

Exchange 分发消息给 Queue 时, Exchange 的类型对应不同的分发策略,有3种类型的 Exchange :DirectFanoutTopic

  • Direct:消息中的 Routing Key 如果和 Binding 中的 Routing Key 完全一致, Exchange 就会将消息分发到对应的队列中。
  • Fanout:每个发到 Fanout 类型交换机的消息都会分发到所有绑定的队列上去。Fanout交换机没有 Routing Key 。它在三种类型的交换机中转发消息是最快的
  • Topic:Topic交换机通过模式匹配分配消息,将 Routing Key 和某个模式进行匹配。它只能识别两个通配符:"#"和"*"。# 匹配0个或多个单词, * 匹配1个单词。

TTL

TTL(Time To Live):生存时间。RabbitMQ支持消息的过期时间,一共2种。

  • 在消息发送时进行指定。通过配置消息体的 Properties ,可以指定当前消息的过期时间。
  • 在创建Exchange时指定。从进入消息队列开始计算,只要超过了队列的超时时间配置,那么消息会自动清除。

生产者的消息确认机制

Confirm机制:

  • 消息的确认,是指生产者投递消息后,如果Broker收到消息,则会给我们生产者一个应答。
  • 生产者进行接受应答,用来确认这条消息是否正常的发送到了Broker,这种方式也是消息的可靠性投递的核心保障!

如何实现Confirm确认消息?

图片

  1. 在channel上开启确认模式:channel.confirmSelect()
  2. 在channel上开启监听:addConfirmListener ,监听成功和失败的处理结果,根据具体的结果对消息进行重新发送或记录日志处理等后续操作。

Return消息机制:

Return Listener用于处理一些不可路由的消息

我们的消息生产者,通过指定一个Exchange和Routing,把消息送达到某一个队列中去,然后我们的消费者监听队列进行消息的消费处理操作。

但是在某些情况下,如果我们在发送消息的时候,当前的exchange不存在或者指定的路由key路由不到,这个时候我们需要监听这种不可达消息,就需要使用到Returrn Listener。

基础API中有个关键的配置项 Mandatory :如果为true,监听器会收到路由不可达的消息,然后进行处理。如果为false,broker端会自动删除该消息。

同样,通过监听的方式, chennel.addReturnListener(ReturnListener rl) 传入已经重写过handleReturn方法的ReturnListener。

消费端ACK与NACK

消费端进行消费的时候,如果由于业务异常可以进行日志的记录,然后进行补偿。但是对于服务器宕机等严重问题,我们需要手动ACK保障消费端消费成功。

// deliveryTag:消息在mq中的唯一标识

// multiple:是否批量(和qos设置类似的参数)

// requeue:是否需要重回队列。或者丢弃或者重回队首再次消费。

public void basicNack(long deliveryTag, boolean multiple, boolean requeue) 

如上代码,消息在消费端重回队列是为了对没有成功处理消息,把消息重新返回到Broker。一般来说,实际应用中都会关闭重回队列(避免进入死循环),也就是设置为false。

死信队列DLX

死信队列(DLX Dead-Letter-Exchange):当消息在一个队列中变成死信之后,它会被重新推送到另一个队列,这个队列就是死信队列。

DLX也是一个正常的Exchange,和一般的Exchange没有区别,它能在任何的队列上被指定,实际上就是设置某个队列的属性。

当这个队列中有死信时,RabbitMQ就会自动的将这个消息重新发布到设置的Exchange上去,进而被路由到另一个队列。

RocketMQ

阿里巴巴双十一官方指定消息产品,支撑阿里巴巴集团所有的消息服务,历经十余年高可用与高可靠的严苛考验,是阿里巴巴交易链路的核心产品。

Rocket:火箭的意思。

图片

RocketMQ的核心概念

他有以下核心概念:Broker 、 Topic 、 Tag 、 MessageQueue 、 NameServer 、 Group 、 Offset 、 Producer 以及 Consumer 。

下面来详细介绍。

  • Broker:消息中转角色,负责存储消息,转发消息。
    Broker是具体提供业务的服务器,单个Broker节点与所有的NameServer节点保持长连接及心跳,并会定时将Topic信息注册到NameServer,顺带一提底层的通信和连接都是基于Netty实现的。
    Broker负责消息存储,以Topic为纬度支持轻量级的队列,单机可以支撑上万队列规模,支持消息推拉模型。官网上有数据显示:具有上亿级消息堆积能力,同时可严格保证消息的有序性

  • Topic:主题!它是消息的第一级类型。
    比如一个电商系统可以分为:交易消息、物流消息等,一条消息必须有一个 Topic 。Topic与生产者和消费者的关系非常松散,一个 Topic 可以有0个、1个、多个生产者向其发送消息,一个生产者也可以同时向不同的 Topic 发送消息。一个 Topic 也可以被 0个、1个、多个消费者订阅。

  • Tag:标签!可以看作子主题,它是消息的第二级类型,用于为用户提供额外的灵活性。
    使用标签,同一业务模块不同目的的消息就可以用相同Topic而不同的Tag来标识。比如交易消息又可以分为:交易创建消息、交易完成消息等,一条消息可以没有Tag。标签有助于保持您的代码干净和连贯,并且还可以为RabbitMQ提供的查询系统提供帮助。

  • MessageQueue:一个Topic下可以设置多个消息队列,发送消息时执行该消息的Topic,RocketMQ会轮询该Topic下的所有队列将消息发出去。消息的物理管理单位。一个Topic下可以有多个Queue,Queue的引入使得消息的存储可以分布式集群化,具有了水平扩展能力。

  • NameServer:类似Kafka中的ZooKeeper,但NameServer集群之间是没有通信的,相对ZK来说更加轻量
    它主要负责对于源数据的管理,包括了对于Topic和路由信息的管理。每个Broker在启动的时候会到NameServer注册,Producer在发送消息前会根据Topic去NameServer获取对应Broker的路由信息,Consumer也会定时获取 Topic 的路由信息。

  • Producer:生产者,支持三种方式发送消息:同步、异步和单向
    单向发送 :消息发出去后,可以继续发送下一条消息或执行业务代码,不等待服务器回应,且没有回调函数
    异步发送 :消息发出去后,可以继续发送下一条消息或执行业务代码,不等待服务器回应,有回调函数
    同步发送 :消息发出去后,等待服务器响应成功或失败,才能继续后面的操作。

  • Consumer:消费者,支持 PUSH 和 PULL 两种消费模式,支持集群消费广播消费
    集群消费 :该模式下一个消费者集群共同消费一个主题的多个队列,一个队列只会被一个消费者消费,如果某个消费者挂掉,分组内其它消费者会接替挂掉的消费者继续消费。
    广播消费 :会发给消费者组中的每一个消费者进行消费。相当于
    RabbitMQ
    的发布订阅模式。

  • Group:分组,一个组可以订阅多个Topic。
    分为ProducerGroup,ConsumerGroup,代表某一类的生产者和消费者,一般来说同一个服务可以作为Group,同一个Group一般来说发送和消费的消息都是一样的

  • Offset:在RocketMQ中,所有消息队列都是持久化,长度无限的数据结构,所谓长度无限是指队列中的每个存储单元都是定长,访问其中的存储单元使用Offset来访问,Offset为Java Long类型,64位,理论上在 100年内不会溢出,所以认为是长度无限。也可以认为Message Queue是一个长度无限的数组,Offset就是下标。

延时消息

开源版的RocketMQ不支持任意时间精度,仅支持特定的level,例如定时5s,10s,1min等。其中,level=0级表示不延时,level=1表示1级延时,level=2表示2级延时,以此类推。

延时等级如下:

messageDelayLevel=15103012345678910203012h

顺序消息

消息有序指的是可以按照消息的发送顺序来消费(FIFO)。RocketMQ可以严格的保证消息有序,可以分为 分区有序 或者 全局有序 。

事务消息

图片

消息队列MQ提供类似X/Open XA的分布式事务功能,通过消息队列MQ事务消息能达到分布式事务的最终一致。上图说明了事务消息的大致流程:正常事务消息的发送和提交、事务消息的补偿流程。

事务消息发送及提交:

  1. 发送half消息
  2. 服务端响应消息写入结果
  3. 根据发送结果执行本地事务(如果写入失败,此时half消息对业务不可见,本地逻辑不执行);
  4. 根据本地事务状态执行Commit或Rollback(Commit操作生成消息索引,消息对消费者可见)。

事务消息的补偿流程:

  1. 对没有Commit/Rollback的事务消息(pending状态的消息),从服务端发起一次“回查”;
  2. Producer收到回查消息,检查回查消息对应的本地事务的状态。
  3. 根据本地事务状态,重新Commit或RollBack

其中,补偿阶段用于解决消息Commit或Rollback发生超时或者失败的情况。

事务消息状态:

事务消息共有三种状态:提交状态、回滚状态、中间状态:

  1. TransactionStatus.CommitTransaction:提交事务,它允许消费者消费此消息。
  2. TransactionStatus.RollbackTransaction:回滚事务,它代表该消息将被删除,不允许被消费。
  3. TransactionStatus.Unkonwn:中间状态,它代表需要检查消息队列来确定消息状态。

RocketMQ的高可用机制

‍RocketMQ是天生支持分布式的,可以配置主从以及水平扩展。

Master角色的Broker支持读和写,Slave角色的Broker仅支持读,也就是 Producer只能和Master角色的Broker连接写入消息;Consumer可以连接 Master角色的Broker,也可以连接Slave角色的Broker来读取消息。

消息消费的高可用(主从):

在Consumer的配置文件中,并不需要设置是从Master读还是从Slave读,当Master不可用或者繁忙的时候,Consumer会被自动切换到从Slave读。有了自动切换Consumer这种机制,当一个Master角色的机器出现故障后,Consumer仍然可以从Slave读取消息,不影响Consumer程序。

在4.5版本之前如果Master节点挂了,Slave节点是不能自动切换成master节点的这个时候需要手动停止Slave角色的Broker,更改配置文件,用新的配置文件启动Broker。但是在4.5之后,RocketMQ引入了Dledger同步机制,这个时候如果Master节点挂了,Dledger会通过Raft协议选举出新的master节点,不需要手动修改配置。

消息发送高可用(配置多个主节点):

在创建Topic的时候,把Topic的多个Message Queue创建在多个Broker组上(相同Broker名称,不同 brokerId的机器组成一个Broker组),这样当一个Broker组的Master不可用后,其他组的Master仍然可用,Producer仍然可以发送消息。

主从复制:

如果一个Broker组有Master和Slave,消息需要从Master复制到Slave 上,有同步和异步两种复制方式。

  • 同步复制:同步复制方式是等Master和Slave均写成功后才反馈给客户端写成功状态。如果Master出故障, Slave上有全部的备份数据,容易恢复同步复制会增大数据写入延迟,降低系统吞吐量。
  • 异步复制:异步复制方式是只要Master写成功 即可反馈给客户端写成功状态。在异步复制方式下,系统拥有较低的延迟和较高的吞吐量,但是如果Master出了故障,有些数据因为没有被写 入Slave,有可能会丢失

通常情况下,应该把Master和Slave配置成同步刷盘方式,主从之间配置成异步的复制方式,这样即使有一台机器出故障,仍然能保证数据不丢,是个不错的选择。

负载均衡

Producer负载均衡:

Producer端,每个实例在发消息的时候,默认会轮询所有的Message Queue发送,以达到让消息平均落在不同的Queue上。而由于Queue可以散落在不同的Broker,所以消息就发送到不同的Broker下,如下图:

图片

Consumer负载均衡:

如果Consumer实例的数量比Message Queue的总数量还多的话,多出来的Consumer实例将无法分到Queue,也就无法消费到消息,也就无法起到分摊负载的作用了。所以需要控制让Queue的总数量大于等于Consumer的数量。

  • 消费者的集群模式:启动多个消费者就可以保证消费者的负载均衡(均摊队列)
  • 默认使用的是均摊队列:会按照Queue的数量和实例的数量平均分配Queue给每个实例,这样每个消费者可以均摊消费的队列,如下图所示6个队列和三个生产者。
  • 另外一种平均的算法环状轮流分Queue的形式,每个消费者,均摊不同主节点的一个消息队列,如下图所示:

对于广播模式并不是负载均衡的,要求一条消息需要投递到一个消费组下面所有的消费者实例,所以也就没有消息被分摊消费的说法。

死信队列

当一条消息消费失败,RocketMQ就会自动进行消息重试。而如果消息超过最大重试次数,RocketMQ就会认为这个消息有问题。但是此时,RocketMQ不会立刻将这个有问题的消息丢弃,而会将其发送到这个消费者组对应的一种特殊队列:死信队列。死信队列的名称是 %DLQ%+ConsumGroup 。

死信队列具有以下特性:

  1. 一个死信队列对应一个Group ID, 而不是对应单个消费者实例。
  2. 如果一个Group ID未产生死信消息,消息队列RocketMQ不会为其创建相应的死信队列。
  3. 一个死信队列包含了对应Group ID产生的所有死信消息,不论该消息属于哪个Topic。

Kafka

Kafka是一个分布式、支持分区的、多副本的,基于ZooKeeper协调的分布式消息系统。

新版Kafka已经不再需要ZooKeeper。

它最大的特性就是可以实时的处理大量数据以满足各种需求场景:比如基于Hadoop的批处理系统、低延迟的实时系统、Storm/Spark流式处理引擎,Web/Nginx日志、访问日志,消息服务等等,用Scala语言编写。属于Apache基金会的顶级开源项目。

先看一下Kafka的架构图 :

图片

Kafka的核心概念

在Kafka中有几个核心概念:

  • Broker:消息中间件处理节点,一个Kafka节点就是一个Broker,一个或者多个Broker可以组成一个Kafka集群
  • Topic:Kafka根据topic对消息进行归类,发布到Kafka集群的每条消息都需要指定一个topic
  • Producer:消息生产者,向Broker发送消息的客户端
  • Consumer:消息消费者,从Broker读取消息的客户端
  • ConsumerGroup:每个Consumer属于一个特定的ConsumerGroup,一条消息可以被多个不同的ConsumerGroup消费,但是一个ConsumerGroup中只能有一个Consumer能够消费该消息
  • Partition:物理上的概念,一个topic可以分为多个partition,每个partition内部消息是有序的
  • Leader:每个Partition有多个副本,其中有且仅有一个作为Leader,Leader是负责数据读写的Partition。
  • Follower:Follower跟随Leader,所有写请求都通过Leader路由,数据变更会广播给所有Follower,Follower与Leader保持数据同步。如果Leader失效,则从Follower中选举出一个新的Leader。当Follower与Leader挂掉、卡住或者同步太慢,Leader会把这个Follower从 ISR列表 中删除,重新创建一个Follower。
  • Offset:偏移量。Kafka的存储文件都是按照offset.kafka来命名,用Offset做名字的好处是方便查找。例如你想找位于2049的位置,只要找到2048.kafka的文件即可。

可以这么来理解Topic,Partition和Broker:

一个Topic,代表逻辑上的一个业务数据集,比如订单相关操作消息放入订单Topic,用户相关操作消息放入用户Topic,对于大型网站来说,后端数据都是海量的,订单消息很可能是非常巨量的,比如有几百个G甚至达到TB级别,如果把这么多数据都放在一台机器上可定会有容量限制问题,那么就可以在Topic内部划分多个Partition来分片存储数据,不同的Partition可以位于不同的机器上,相当于分布式存储。每台机器上都运行一个Kafka的进程Broker。

Kafka核心总控制器Controller

在Kafka集群中会有一个或者多个Broker,其中有一个Broker会被选举为控制器(Kafka Controller),可以理解为 Broker-Leader ,它负责管理整个 集群中所有分区和副本的状态。

Partition-Leader

Controller选举机制

在Kafka集群启动的时候,选举的过程是集群中每个Broker都会尝试在ZooKeeper上创建一个 /controller临时节点,ZooKeeper会保证有且仅有一个Broker能创建成功,这个Broker就会成为集群的总控器Controller。

当这个Controller角色的Broker宕机了,此时ZooKeeper临时节点会消失,集群里其他Broker会一直监听这个临时节 点,发现临时节点消失了,就竞争再次创建临时节点,就是我们上面说的选举机制,ZooKeeper又会保证有一个Broker成为新的Controller。具备控制器身份的Broker需要比其他普通的Broker多一份职责,具体细节如下:

  1. 监听Broker相关的变化。为ZooKeeper中的/brokers/ids/节点添加BrokerChangeListener,用来处理Broker增减的变化。
  2. 监听Topic相关的变化。为ZooKeeper中的/brokers/topics节点添加TopicChangeListener,用来处理Topic增减的变化;为ZooKeeper中的/admin/delete_topics节点添加TopicDeletionListener,用来处理删除Topic的动作。
  3. 从ZooKeeper中读取获取当前所有与Topic、Partition以及Broker有关的信息并进行相应的管理 。对于所有Topic所对应的ZooKeeper中的/brokers/topics/节点添加PartitionModificationsListener,用来监听Topic中的分区分配变化。
  4. 更新集群的元数据信息,同步到其他普通的Broker节点中

Partition副本选举Leader机制

Controller感知到分区Leader所在的Broker挂了,Controller会从ISR列表(参数 unclean.leader.election.enable=false的前提下)里挑第一个Broker作为Leader(第一个Broker最先放进ISR列表,可能是同步数据最多的副本),如果参数unclean.leader.election.enable为true,代表在ISR列表里所有副本都挂了的时候可以在ISR列表以外的副本中选Leader,这种设置,可以提高可用性,但是选出的新Leader有可能数据少很多。副本进入ISR列表有两个条件:

  1. 副本节点不能产生分区,必须能与ZooKeeper保持会话以及跟Leader副本网络连通
  2. 副本能复制Leader上的所有写操作,并且不能落后太多。(与Leader副本同步滞后的副本,是由replica.lag.time.max.ms配置决定的,超过这个时间都没有跟Leader同步过的一次的副本会被移出ISR列表)

消费者消费消息的Offset记录机制

每个Consumer会定期将自己消费分区的Offset提交给Kafka内部Topic:consumer_offsets,提交过去的时候,key是consumerGroupId+topic+分区号,value就是当前Offset的值,Kafka会定期清理Topic里的消息,最后就保留最新的那条数据。

因为__consumer_offsets可能会接收高并发的请求,Kafka默认给其分配50个分区(可以通过 offsets.topic.num.partitions设置),这样可以通过加机器的方式抗大并发。

消费者Rebalance机制

Rebalance就是说 如果消费组里的消费者数量有变化或消费的分区数有变化,Kafka会重新分配消费者与消费分区的关系 。比如consumer group中某个消费者挂了,此时会自动把分配给他的分区交给其他的消费者,如果他又重启了,那么又会把一些分区重新交还给他。

注意:Rebalance只针对subscribe这种不指定分区消费的情况,如果通过assign这种消费方式指定了分区,Kafka不会进行Rebalance。

如下情况可能会触发消费者Rebalance:

  1. 消费组里的Consumer增加或减少了
  2. 动态给Topic增加了分区
  3. 消费组订阅了更多的Topic

Rebalance过程中,消费者无法从Kafka消费消息,这对Kafka的TPS会有影响,如果Kafka集群内节点较多,比如数百 个,那重平衡可能会耗时极多,所以应尽量避免在系统高峰期的重平衡发生。

Rebalance过程如下

当有消费者加入消费组时,消费者、消费组及组协调器之间会经历以下几个阶段:

图片

第一阶段:选择组协调器

组协调器GroupCoordinator:每个consumer group都会选择一个Broker作为自己的组协调器coordinator,负责监控这个消费组里的所有消费者的心跳,以及判断是否宕机,然后开启消费者Rebalance。consumer group中的每个consumer启动时会向Kafka集群中的某个节点发送FindCoordinatorRequest请求来查找对应的组协调器GroupCoordinator,并跟其建立网络连接。组协调器选择方式:通过如下公式可以选出consumer消费的Offset要提交到__consumer_offsets的哪个分区,这个分区Leader对应的Broker就是这个consumer group的coordinator公式:

hash(consumer group id) % 对应主题的分区数

第二阶段:加入消费组JOIN GROUP

在成功找到消费组所对应的GroupCoordinator之后就进入加入消费组的阶段,在此阶段的消费者会向GroupCoordinator发送JoinGroupRequest请求,并处理响应。然后GroupCoordinator从一个consumer group中选择第一个加入group的consumer作为Leader(消费组协调器),把consumer group情况发送给这个Leader,接着这个Leader会负责制定分区方案。

第三阶段(SYNC GROUP)

consumer leader通过给GroupCoordinator发送SyncGroupRequest,接着GroupCoordinator就把分区方案下发给各个consumer,他们会根据指定分区的Leader Broker进行网络连接以及消息消费。

消费者Rebalance分区分配策略

主要有三种Rebalance的策略:range 、 round-robin 、 sticky 。默认情况为range分配策略

假设一个主题有10个分区(0-9),现在有三个consumer消费:

range策略:按照分区序号排序分配 ,假设n=分区数/消费者数量 = 3, m=分区数%消费者数量 = 1,那么前 m 个消 费者每个分配 n+1 个分区,后面的(消费者数量-m )个消费者每个分配 n 个分区。比如分区0~ 3给一个consumer,分区4~ 6给一个consumer,分区7~9给一个consumer。

round-robin策略:轮询分配 ,比如分区0、3、6、9给一个consumer,分区1、4、7给一个consumer,分区2、5、 8给一个consumer

sticky策略:初始时分配策略与round-robin类似,但是在rebalance的时候,需要保证如下两个原则:

  1. 分区的分配要尽可能均匀 。
  2. 分区的分配尽可能与上次分配的保持相同。

当两者发生冲突时,第一个目标优先于第二个目标 。这样可以最大程度维持原来的分区分配的策略。比如对于第一种range情况的分配,如果第三个consumer挂了,那么重新用sticky策略分配的结果如下:consumer1除了原有的0~ 3,会再分配一个7 consumer2除了原有的4~ 6,会再分配8和9。

Producer发布消息机制剖析

1、写入方式

producer采用push模式将消息发布到broker,每条消息都被append到patition中,属于顺序写磁盘(顺序写磁盘 比 随机写 效率要高,保障 kafka 吞吐率)。

2、消息路由

producer发送消息到broker时,会根据分区算法选择将其存储到哪一个partition。其路由机制为:

hash(key)%分区数

3、写入流程

图片

  1. producer先从ZooKeeper的 "/brokers/…/state" 节点找到该partition的leader
  2. producer将消息发送给该leader
  3. leader将消息写入本地log
  4. followers从leader pull消息,写入本地log后向leader发送ACK
  5. leader收到所有ISR中的replica的ACK后,增加HW(high watermark,最后commit的offset)并向producer发送ACK

HW与LEO

HW俗称高水位 ,HighWatermark的缩写,取一个partition对应的ISR中最小的LEO(log-end-offset)作为HW, consumer最多只能消费到HW所在的位置。另外每个replica都有HW,leader和follower各自负责更新自己的HW的状 态。对于leader新写入的消息,consumer不能立刻消费,leader会等待该消息被所有ISR中的replicas同步后更新HW, 此时消息才能被consumer消费。这样就保证了如果leader所在的broker失效,该消息仍然可以从新选举的leader中获取。对于来自内部broker的读取请求,没有HW的限制。

日志分段存储

Kafka一个分区的消息数据对应存储在一个文件夹下,以topic名称+分区号命名,消息在分区内是分段存储的, 每个段的消息都存储在不一样的log文件里,Kafka规定了一个段位的log文件最大为1G,做这个限制目的是为了方便把log文件加载到内存去操作:

### 部分消息的offset索引文件,kafka每次往分区发4K(可配置)消息就会记录一条当前消息的offset到index文件, ### 如果要定位消息的offset会先在这个文件里快速定位,再去log文件里找具体消息 

3 00000000000000000000.index 

4 ### 消息存储文件,主要存offset和消息体 

5 00000000000000000000.log 

6 ### 消息的发送时间索引文件,kafka每次往分区发4K(可配置)消息就会记录一条当前消息的发送时间戳与对应的offset到timeindex文件, ### 如果需要按照时间来定位消息的offset,会先在这个文件里查找 

8 00000000000000000000.timeindex 

9 

10 00000000000005367851.index 

11 00000000000005367851.log 

12 00000000000005367851.timeindex 

13 

14 00000000000009936472.index 

15 00000000000009936472.log 

16 00000000000009936472.timeindex

这个9936472之类的数字,就是代表了这个日志段文件里包含的起始 Offset,也就说明这个分区里至少都写入了接近1000万条数据了。Kafka Broker有一个参数,log.segment.bytes,限定了每个日志段文件的大小,最大就是1GB。一个日志段文件满了,就自动开一个新的日志段文件来写入,避免单个文件过大,影响文件的读写性能,这个过程叫做log rolling,正在被写入的那个日志段文件,叫做active log segment。

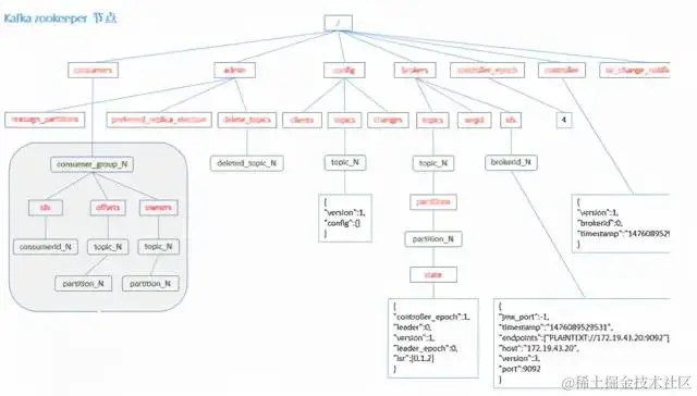
最后附一张ZooKeeper节点数据图

图片

MQ带来的一些问题、及解决方案

如何保证顺序消费?

  • RabbitMQ:一个Queue对应一个Consumer即可解决。
  • RocketMQ:hash(key)%队列数
  • Kafkahash(key)%分区数

如何实现延迟消费?

  • RabbitMQ:两种方案 死信队列 + TTL引入RabbitMQ的延迟插件
  • RocketMQ:天生支持延时消息。
  • Kafka:步骤如下 专门为要延迟的消息创建一个Topic新建一个消费者去消费这个Topic消息持久化再开一个线程定时去拉取持久化的消息,放入实际要消费的Topic实际消费的消费者从实际要消费的Topic拉取消息。

图片

如何保证消息的可靠性投递

RabbitMQ:

  • Broker-->消费者:手动ACK
  • 生产者-->Broker:两种方案

数据库持久化:

1.将业务订单数据和生成的Message进行持久化操作(一般情况下插入数据库,这里如果分库的话可能涉及到分布式事务)

2.将Message发送到Broker服务器中

3.通过RabbitMQ的Confirm机制,在producer端,监听服务器是否ACK。

4.如果ACK了,就将Message这条数据状态更新为已发送。如果失败,修改为失败状态。

5.分布式定时任务查询数据库3分钟(这个具体时间应该根据的时效性来定)之前的发送失败的消息

6.重新发送消息,记录发送次数

7.如果发送次数过多仍然失败,那么就需要人工排查之类的操作。

图片

优点:能够保证消息百分百不丢失。

缺点:第一步会涉及到分布式事务问题。

消息的延迟投递:

流程图中,颜色不同的代表不同的message

1.将业务订单持久化

2.发送一条Message到broker(称之为主Message),再发送相同的一条到不同的队列或者交换机(这条称为确认Message)中。

3.主Message由实际业务处理端消费后,生成一条响应Message。之前的确认Message由Message Service应用处理入库。

4~6.实际业务处理端发送的确认Message由Message Service接收后,将原Message状态修改。

7.如果该条Message没有被确认,则通过rpc调用重新由producer进行全过程。

图片

优点:相对于持久化方案来说响应速度有所提升

缺点:系统复杂性有点高,万一两条消息都失败了,消息存在丢失情况,仍需Confirm机制做补偿。

RocketMQ

生产者弄丢数据:

Producer在把Message发送Broker的过程中,因为网络问题等发生丢失,或者Message到了Broker,但是出了问题,没有保存下来。针对这个问题,RocketMQ对Producer发送消息设置了3种方式:

同步发送
异步发送
单向发送

Broker弄丢数据:

Broker接收到Message暂存到内存,Consumer还没来得及消费,Broker挂掉了。

可以通过 持久化 设置去解决:

  1. 创建Queue的时候设置持久化,保证Broker持久化Queue的元数据,但是不会持久化Queue里面的消息
  2. 将Message的deliveryMode设置为2,可以将消息持久化到磁盘,这样只有Message支持化到磁盘之后才会发送通知Producer ack

这两步过后,即使Broker挂了,Producer肯定收不到ack的,就可以进行重发。

消费者弄丢数据:

Consumer有消费到Message,但是内部出现问题,Message还没处理,Broker以为Consumer处理完了,只会把后续的消息发送。这时候,就要 关闭autoack,消息处理过后,进行手动ack , 多次消费失败的消息,会进入 死信队列 ,这时候需要人工干预。

Kafka

生产者弄丢数据

设置了 acks=all ,一定不会丢,要求是,你的 leader 接收到消息,所有的 follower 都同步到了消息之后,才认为本次写成功了。如果没满足这个条件,生产者会自动不断的重试,重试无限次。

Broker弄丢数据

Kafka 某个 broker 宕机,然后重新选举 partition 的 leader。大家想想,要是此时其他的 follower 刚好还有些数据没有同步,结果此时 leader 挂了,然后选举某个 follower 成 leader 之后,不就少了一些数据?这就丢了一些数据啊。

此时一般是要求起码设置如下 4 个参数:

replication.factor
min.insync.replicas
acks=all
retries=MAX

我们生产环境就是按照上述要求配置的,这样配置之后,至少在 Kafka broker 端就可以保证在 leader 所在 broker 发生故障,进行 leader 切换时,数据不会丢失。

消费者弄丢数据

你消费到了这个消息,然后消费者那边自动提交了 offset,让 Kafka 以为你已经消费好了这个消息,但其实你才刚准备处理这个消息,你还没处理,你自己就挂了,此时这条消息就丢咯。

这不是跟 RabbitMQ 差不多吗,大家都知道 Kafka 会自动提交 offset,那么只要 关闭自动提交 offset,在处理完之后自己手动提交 offset,就可以保证数据不会丢。但是此时确实还是可能会有重复消费,比如你刚处理完,还没提交 offset,结果自己挂了,此时肯定会重复消费一次,自己保证幂等性就好了。

如何保证消息的幂等?

以 RocketMQ 为例,下面列出了消息重复的场景:

发送时消息重复

当一条消息已被成功发送到服务端并完成持久化,此时出现了网络闪断或者客户端宕机,导致服务端对客户端应答失败。如果此时生产者意识到消息发送失败并尝试再次发送消息,消费者后续会收到两条内容相同并且Message ID也相同的消息。

投递时消息重复

消息消费的场景下,消息已投递到消费者并完成业务处理,当客户端给服务端反馈应答的时候网络闪断。为了保证消息至少被消费一次,消息队列RocketMQ版的服务端将在网络恢复后再次尝试投递之前已被处理过的消息,消费者后续会收到两条内容相同并且Message ID也相同的消息。

负载均衡时消息重复(包括但不限于网络抖动、Broker重启以及消费者应用重启)

当消息队列RocketMQ版的Broker或客户端重启、扩容或缩容时,会触发Rebalance,此时消费者可能会收到重复消息。

那么,有什么解决方案呢?直接上图。

图片

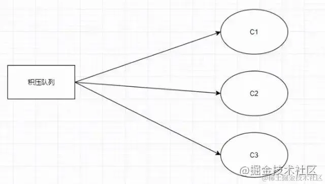
如何解决消息积压的问题?

关于这个问题,有几个点需要考虑:

如何快速让积压的消息被消费掉?

临时写一个消息分发的消费者,把积压队列里的消息均匀分发到N个队列中,同时一个队列对应一个消费者,相当于消费速度提高了N倍。

修改前:

图片

修改后:

图片

积压时间太久,导致部分消息过期,怎么处理?

批量重导。在业务不繁忙的时候,比如凌晨,提前准备好程序,把丢失的那批消息查出来,重新导入到MQ中。

消息大量积压,MQ磁盘被写满了,导致新消息进不来了,丢掉了大量消息,怎么处理?

这个没办法。谁让【消息分发的消费者】写的太慢了,你临时写程序,接入数据来消费,消费一个丢弃一个,都不要了,快速消费掉所有的消息。然后走第二个方案,到了晚上再补数据吧。