leetcode:2. 两数相加(Golang)

57 阅读1分钟

2. 两数相加

给你两个 非空 的链表,表示两个非负的整数。它们每位数字都是按照 逆序 的方式存储的,并且每个节点只能存储 一位 数字。

请你将两个数相加,并以相同形式返回一个表示和的链表。

你可以假设除了数字 0 之外,这两个数都不会以 0 开头。

示例 1:

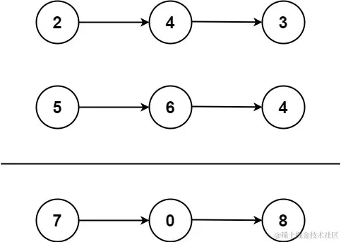
输入: l1 = [2,4,3], l2 = [5,6,4]
输出: [7,0,8]
解释: 342 + 465 = 807.

示例 2:

输入: l1 = [0], l2 = [0]
输出: [0]

示例 3:

输入: l1 = [9,9,9,9,9,9,9], l2 = [9,9,9,9]
输出: [8,9,9,9,0,0,0,1]

提示:

  • 每个链表中的节点数在范围 [1, 100] 内
  • 0 <= Node.val <= 9
  • 题目数据保证列表表示的数字不含前导零

解答:

本题主要思路是使用两个指针head1和head2,对两个列表进行遍历,使用flag标记是否需要进位。
需要注意的是,要特殊处理当l1或者l2为空的情况

func addTwoNumbers(l1 *ListNode, l2 *ListNode) *ListNode {
	news := new(ListNode)
	result := news
	flag := 0
	for l1 != nil || l2 != nil {
		sum := 0
		if l1 != nil && l2 != nil {
			sum = l1.Val + l2.Val + flag
		} else if l1 == nil {
			sum = l2.Val + flag
		} else {
			sum = l1.Val + flag
		}

		flag = sum / 10
		sum %= 10
		news.Next = new(ListNode)
		news.Next.Val = sum
		news = news.Next
		if l1 != nil {
			l1 = l1.Next
		}
		if l2 != nil {
			l2 = l2.Next
		}
	}
	if flag == 1 {
		news.Next= &ListNode{Val:1}
	}
	return result.Next
}