7步代码精读,带你搞懂书写数字识别

965 阅读7分钟

大家好啊,我是董董灿。

图像识别有很多入门项目,其中Mnist 手写数字识别绝对是最受欢迎的。

该项目以数据集小、神经网络简单、任务简单为优势,并且集合了CNN网络中该有的东西,可谓麻雀虽小,五脏俱全。

非常适合新手上手学习。

本文以代码走读的形式,带你一览该项目的每一处细节。

文章末尾附代码下载链接,不用GPU, 你也可以从头训练一个神经网络出来。

1、什么是手写数字识别

简答来说,就是搭建了一个卷积神经网络,可以完成手写数字的识别。

我用笔在纸上写了个6,神经网络就能认识这是个6,我写了个8,它就识别出来这是个8,就这么简单。

之所以说该任务简单,是因为它的标签只有 0-9 这 10 种分类,相比于 resnet 等网络在 ImageNet 上 1000 个分类,确实小很多。

虽然简单,但背后的原理却一点都不少,典型的CNN训练和算法无一缺席。

与该项目一起出名的,便是大名鼎鼎的 MNIST(Mathematical Numbers In Text) 数据集。

该数据集中包含了 60,000 个训练图像和 10,000 个测试图像,图像都是各种手写的数字,基本都是长这样的。

2、7步精读代码

在简单了解了项目背景后,我以代码走读的形式,一点点介绍该神经网络。

第一步:导入必要的库

# 导入NumPy数学工具箱
import numpy as np 
# 导入Pandas数据处理工具箱
import pandas as pd
# 从 Keras中导入 mnist数据集
from keras.datasets import mnist# 导入NumPy数学工具箱import numpy as np # 导入Pandas数据处理工具箱import pandas as pd# 从 Keras中导入 mnist数据集from keras.datasets import mnist

keras 是一个开源的人工神经网络库,里面有很多经典的神经网络和数据集,要用的 mnist 数据集就在其中。

第二步:加载数据集

(x_train, y_train), (x_test, y_test)=  mnist.load_data() 

这条命令利用 keras 中自带的 mnist 模块,加载数据集(load_data)进来,分别赋值给四个变量。

其中:x_train 保存用来训练的图像,y_train 是与之对应的标签。假设图像中的数字是1,那么标签就是1。

x_test 和 y_test 分别为用来验证的图像和标签,也就是验证集。训练完神经网络后,可以使用验证集中的数据进行验证。

第三步:数据预处理

其中一个预处理内容是改变数据集的 shape,使其满足模型的要求。

 # 导入keras.utils工具箱的类别转换工具
from tensorflow.keras.utils import to_categorical 
# 给标签增加维度,使其满足模型的需要 
# 原始标签,比如训练集标签的维度信息是[60000, 28, 28, 1]
X_train = X_train_image.reshape(60000,28,28,1)
X_test = X_test_image.reshape(10000,28,28,1) 
# 特征转换为one-hot编码
y_train = to_categorical(y_train_lable, 10)y
_test = to_categorical(y_test_lable, 10)

这个数据集中的共 60000 张训练图像,10000 张验证图像,每张图像的长宽均为 28 个像素,通道数为 1。

那么对于训练集 x_train 而言,将其形状变为 NHWC = [60000, 28, 28, 1], 验证集类似。

to_categorical 的作用是将样本标签转为 one-hot 编码,而 one-hot 编码的作用是可以对于类别更好的计算概率或得分。

one-hot

之所以用 one-hot 编码,是因为对于输出 0-9 这10个标签而言,每个标签的地位应该是相等的,并不存在标签数字 2 大于数字 1 的情况。

但如果我们直接利用标签的原始值(0-9)进行最终结果的计算,就会出现标签2 大于标签 1的情况。

因此,在大部分情况下,都需要将标签转换为 one-hot 编码,也就独热编码,这样标签之间便没有任何大小而言。

这个例子中,数字 0-9 转换为的独热编码为:

array([[1., 0., 0., 0., 0., 0., 0., 0., 0., 0.],
       [0., 1., 0., 0., 0., 0., 0., 0., 0., 0.],
       [0., 0., 1., 0., 0., 0., 0., 0., 0., 0.],
       [0., 0., 0., 1., 0., 0., 0., 0., 0., 0.],
       [0., 0., 0., 0., 1., 0., 0., 0., 0., 0.],
       [0., 0., 0., 0., 0., 1., 0., 0., 0., 0.],
       [0., 0., 0., 0., 0., 0., 1., 0., 0., 0.],
       [0., 0., 0., 0., 0., 0., 0., 1., 0., 0.],
       [0., 0., 0., 0., 0., 0., 0., 0., 1., 0.],
       [0., 0., 0., 0., 0., 0., 0., 0., 0., 1.]]

每一行的向量代表一个标签。

假设 [1., 0., 0., 0., 0., 0., 0., 0., 0., 0.] 代表 0 而 [0., 1., 0., 0., 0., 0., 0., 0., 0., 0.] 代表1,可以看到这两者之间是正交独立的,不存在谁比谁大的问题。

第四步:创建神经网络。

# 从 keras 中导入模型
from keras import models 
# 从 keras.layers 中导入神经网络需要的计算层
from keras.layers import Dense, Dropout, Flatten, Conv2D, MaxPooling2D
# 构建一个最基础的连续的模型,所谓连续,就是一层接着一层
model = models.Sequential()
# 第一层为一个卷积,卷积核大小为(3,3), 输出通道32,使用 relu 作为激活函数
model.add(Conv2D(32, (3, 3), activation='relu',
                  input_shape=(28,28,1)))
# 第二层为一个最大池化层,池化核为(2,2)
# 最大池化的作用,是取出池化核(2,2)范围内最大的像素点代表该区域
# 可减少数据量,降低运算量。
model.add(MaxPooling2D(pool_size=(2, 2)))
# 又经过一个(3,3)的卷积,输出通道变为64,也就是提取了64个特征。
# 同样为 relu 激活函数
model.add(Conv2D(64, (3, 3), activation='relu'))
# 上面通道数增大,运算量增大,此处再加一个最大池化,降低运算
model.add(MaxPooling2D(pool_size=(2, 2)))
# dropout 随机设置一部分神经元的权值为零,在训练时用于防止过拟合
# 这里设置25%的神经元权值为零model.add(Dropout(0.25)) 
# 将结果展平成1维的向量model.add(Flatten())
# 增加一个全连接层,用来进一步特征融合
model.add(Dense(128, activation='relu'))
# 再设置一个dropout层,将50%的神经元权值为零,防止过拟合
# 由于一般的神经元处于关闭状态,这样也可以加速训练
model.add(Dropout(0.5)) 
# 最后添加一个全连接+softmax激活,输出10个分类,分别对应0-9 这10个数字
model.add(Dense(10, activation='softmax'))

上面每一行代码都加了注释,说明每一行的作用,短短几行,便是这个手写数字识别神经网络的全部了。

至于每一种算法的原理,如果想深入了解,这里有传送门:

第五步:训练

# 编译上述构建好的神经网络模型
# 指定优化器为 rmsprop
# 制定损失函数为交叉熵损失
model.compile(optimizer='rmsprop',
              loss='categorical_crossentropy',
              metrics=['accuracy'])
# 开始训练
model.fit(X_train, y_train, # 指定训练特征集和训练标签集          
          validation_split = 0.3, # 部分训练集数据拆分成验证集
          epochs=5, # 训练轮次为5轮
          batch_size=128) # 以128为批量进行训练

Epoch 5/5329/329 [==============================] - 15s 46ms/step - loss: 0.1054 - accuracy: 0.9718 - val_loss: 0.0681 - val_accuracy: 0.9826

训练结果如上,可以看到最后的训练精度达到了98.26%,还是挺高的。

第6步:验证集验证

# 在测试集上进行模型评估
score = model.evaluate(X_test, y_test) 
print('测试集预测准确率:', score[1]) 
# 打印测试集上的预测准确率

313/313 [==============================] - 1s 4ms/step - loss: 0.0662 - accuracy: 0.9815 测试集预测准确率: 0.9815000295639038

可以看到在验证集上也能有98%的准确率。

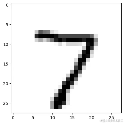
第7步:验证一张图片

# 预测验证集第一个数据
pred = model.predict(X_test[0].reshape(1, 28, 28, 1)) 
# 把one-hot码转换为数字print(pred[0],"转换一下格式得到:",pred.argmax()) 
# 导入绘图工具包import matplotlib.pyplot as plt
# 输出这个图片plt.imshow(X_test[0].reshape(28, 28),cmap='Greys')

以验证集中的第一张图片为例来进行验证。

1/1 [==============================] - 0s 17ms/step[4.2905590e-15 2.6790809e-11 2.8249305e-09 2.3393848e-11 7.1304548e-141.8217797e-18 5.7493907e-19 1.0000000e+00 8.0317367e-15 4.6352322e-10] 转换一下格式得到:7得到的数字是7,将该图片显示出来,确实是7。说明训练的模型确实达到了识别数字的水平。

3、总结

手写数字识别项目比较简单,仅仅两个卷积层,整体运算量不大,就目前计算机的配置,即使笔记本基本上都可以完成该神经网络的训练和验证。

如果你感兴趣,关注公众号“董董灿是个攻城狮”,后台回复【mnist】获取源码,实操起来吧。