Seata源码(十六)Seata全局事务生命周期

841 阅读14分钟

banner窄.png

铿然架构  |  作者  /  铿然一叶 这是  铿然架构  的第 106  篇原创文章

1. 目的

对于如下支持全局事务的微服务调用场景:

image.png

通过本章能回答如下问题:

● 何时触发全局事务开启?

● 何时注册分支事务?

● 全局/分支事务commit在什么时机和如何触发?

● 全局/分支事务rollback在什么时机和如何触发?

● 事务的关键处理逻辑。

2. 源码分析

2.1 全局事务开启

全局事务开启右TM发送给TC

2.1.1 TM处理

客户端类结构如下:

image.png

GlobalTransactionalInterceptor类拦截有GlobalTransactional注解的业务方法发起全局事务:

GlobalTransactionalInterceptor.java

   public Object invoke(final MethodInvocation methodInvocation) throws Throwable {
        Class<?> targetClass =
            methodInvocation.getThis() != null ? AopUtils.getTargetClass(methodInvocation.getThis()) : null;
        Method specificMethod = ClassUtils.getMostSpecificMethod(methodInvocation.getMethod(), targetClass);
        if (specificMethod != null && !specificMethod.getDeclaringClass().equals(Object.class)) {
            final Method method = BridgeMethodResolver.findBridgedMethod(specificMethod);
            final GlobalTransactional globalTransactionalAnnotation =
                getAnnotation(method, targetClass, GlobalTransactional.class);
            final GlobalLock globalLockAnnotation = getAnnotation(method, targetClass, GlobalLock.class);
            boolean localDisable = disable || (degradeCheck && degradeNum >= degradeCheckAllowTimes);
            if (!localDisable) {
                // 业务方法上有GlobalTransactional注册则开启全局事务
                if (globalTransactionalAnnotation != null) {
                    return handleGlobalTransaction(methodInvocation, globalTransactionalAnnotation);
                } else if (globalLockAnnotation != null) {
                    return handleGlobalLock(methodInvocation, globalLockAnnotation);
                }
            }
        }
        return methodInvocation.proceed();
    }

核心的全局事务开启逻辑在TransactionalTemplate中,会根据全局事务注册的事务传播级别做不同处理:

TransactionalTemplate.java

    public Object execute(TransactionalExecutor business) throws Throwable {
        // 1. Get transactionInfo
        TransactionInfo txInfo = business.getTransactionInfo();
        if (txInfo == null) {
            throw new ShouldNeverHappenException("transactionInfo does not exist");
        }
        // 1.1 Get current transaction, if not null, the tx role is 'GlobalTransactionRole.Participant'.
        GlobalTransaction tx = GlobalTransactionContext.getCurrent();

        // 1.2 Handle the transaction propagation.
        Propagation propagation = txInfo.getPropagation();
        SuspendedResourcesHolder suspendedResourcesHolder = null;
        try {
            switch (propagation) {
                case NOT_SUPPORTED:
                    // If transaction is existing, suspend it.
                    if (existingTransaction(tx)) {
                        suspendedResourcesHolder = tx.suspend();
                    }
                    // Execute without transaction and return.
                    return business.execute();
                case REQUIRES_NEW:
                    // If transaction is existing, suspend it, and then begin new transaction.
                    if (existingTransaction(tx)) {
                        suspendedResourcesHolder = tx.suspend();
                        tx = GlobalTransactionContext.createNew();
                    }
                    // Continue and execute with new transaction
                    break;
                case SUPPORTS:
                    // If transaction is not existing, execute without transaction.
                    if (notExistingTransaction(tx)) {
                        return business.execute();
                    }
                    // Continue and execute with new transaction
                    break;
                case REQUIRED:
                    // If current transaction is existing, execute with current transaction,
                    // else continue and execute with new transaction.
                    break;
                case NEVER:
                    // If transaction is existing, throw exception.
                    if (existingTransaction(tx)) {
                        throw new TransactionException(
                            String.format("Existing transaction found for transaction marked with propagation 'never', xid = %s"
                                    , tx.getXid()));
                    } else {
                        // Execute without transaction and return.
                        return business.execute();
                    }
                case MANDATORY:
                    // If transaction is not existing, throw exception.
                    if (notExistingTransaction(tx)) {
                        throw new TransactionException("No existing transaction found for transaction marked with propagation 'mandatory'");
                    }
                    // Continue and execute with current transaction.
                    break;
                default:
                    throw new TransactionException("Not Supported Propagation:" + propagation);
            }

            // 1.3 If null, create new transaction with role 'GlobalTransactionRole.Launcher'.
            if (tx == null) {
                tx = GlobalTransactionContext.createNew();
            }

            // set current tx config to holder
            GlobalLockConfig previousConfig = replaceGlobalLockConfig(txInfo);

            try {
                // 2. If the tx role is 'GlobalTransactionRole.Launcher', send the request of beginTransaction to TC,
                //    else do nothing. Of course, the hooks will still be triggered.
                beginTransaction(txInfo, tx);

                Object rs;
                try {
                    // Do Your Business
                    rs = business.execute();
                    // 捕捉根异常,所有异常都能捕捉到
                } catch (Throwable ex) {
                    // 3. The needed business exception to rollback.
                    completeTransactionAfterThrowing(txInfo, tx, ex);
                    throw ex;
                }

                // 4. everything is fine, commit.
                commitTransaction(tx);

                return rs;
            } finally {
                //5. clear
                resumeGlobalLockConfig(previousConfig);
                triggerAfterCompletion();
                cleanUp();
            }
        } finally {
            // If the transaction is suspended, resume it.
            if (suspendedResourcesHolder != null) {
                tx.resume(suspendedResourcesHolder);
            }
        }
    }

经过一系列处理后发起全局事务请求:

DefaultTransactionManager.java

    public String begin(String applicationId, String transactionServiceGroup, String name, int timeout)
        throws TransactionException {
        GlobalBeginRequest request = new GlobalBeginRequest();
        request.setTransactionName(name);
        request.setTimeout(timeout);
        GlobalBeginResponse response = (GlobalBeginResponse) syncCall(request);
        if (response.getResultCode() == ResultCode.Failed) {
            throw new TmTransactionException(TransactionExceptionCode.BeginFailed, response.getMsg());
        }
        return response.getXid();
    }

全局事务开启后DefaultGlobalTransaction的属性如下:

序号类型
statusGlobalStatus.Begin
xidTC返回
roleGlobalTransactionRole.Launcher

同时RootContext绑定了xid,后面使用时可以从RootContext获取。

2.1.2 TC处理

服务端核心类如下:

image.png

核心逻辑在DefaultCore中,参考注释说明:

DefaultCore.java

   public String begin(String applicationId, String transactionServiceGroup, String name, int timeout)
        throws TransactionException {
        GlobalSession session = GlobalSession.createGlobalSession(applicationId, transactionServiceGroup, name,
            timeout);
        MDC.put(RootContext.MDC_KEY_XID, session.getXid());
        // 添加session生命周期监听器
        session.addSessionLifecycleListener(SessionHolder.getRootSessionManager());

        // 激活session,改变session状态,同时触发session生命周期监听器的onBegin方法,持久化session
        session.begin();

        // 这里通过异步事件通知,调用MetricsSubscriber的recordGlobalTransactionEventForMetrics方法
        eventBus.post(new GlobalTransactionEvent(session.getTransactionId(), GlobalTransactionEvent.ROLE_TC,
            session.getTransactionName(), applicationId, transactionServiceGroup, session.getBeginTime(), null, session.getStatus()));

        return session.getXid();
    }

开启全局事务后GlobalSession的属性如下:

序号类型
transactionIdUUIDGenerator.generateUUID()
applicationId应用标识,传入
transactionServiceGroup事务分组,传入
transactionName全局事务名称,传入
timeout全局事务超时时间
statusGlobalStatus.Begin
beginTimeSystem.currentTimeMillis()
activetrue
xidXID.generateXID(transactionId)

2.2 分支事务注册

分支事务注册由RM发送给TC。

2.2.1 RM处理

核心类结构如下:

image.png

2.2.1.1 AT模式注册

在做commit时,如果是全局事务则按照全局事务处理,发起分支注册,并写undo日志。

ConnectionProxy.java

    private void doCommit() throws SQLException {
        // 全局事务,此判断逻辑是xid != null
        if (context.inGlobalTransaction()) {
            processGlobalTransactionCommit();
            // 全局锁
        } else if (context.isGlobalLockRequire()) {
            processLocalCommitWithGlobalLocks();
        } else {
            // 本地事务
            targetConnection.commit();
        }
    }

这里按照全局事务处理的判断逻辑是xid != null,只要调用链上的首个微服务开启了全局事务,就会将xid传递给后续的微服务,这样后续的微服务都会按照相同方式去处理。

分支注册逻辑如下:

ConnectionProxy.java

    private void register() throws TransactionException {
        if (!context.hasUndoLog() || !context.hasLockKey()) {
            return;
        }
        Long branchId = DefaultResourceManager.get().branchRegister(BranchType.AT, getDataSourceProxy().getResourceId(),
            null, context.getXid(), null, context.buildLockKeys());
        context.setBranchId(branchId);
    }

注册参数:

序号类型
BranchTypeBranchType.AT
resourceId资源标识,前面文章中提到过获取逻辑
clientIdnull
xidxid
applicationDatanull
lockKeys根据规则获取

2.2.1.2 XA模式注册

在设置是否自动提交时做分支注册,只有非自动提交模式下才会注册。

ConnectionProxyXA.java的setAutoCommit方法:

                branchId = DefaultResourceManager.get().branchRegister(BranchType.XA, resource.getResourceId(), null, xid, null,
                    null);

注册参数:

序号类型
BranchTypeBranchType.XA
resourceId资源标识,前面文章中提到过获取逻辑
clientIdnull
xidxid
applicationDatanull
lockKeysnull

2.2.1.3 TCC模式注册

TccActionInterceptor拦截了有TwoPhaseBusinessAction注解的业务方法,在pre方法被调用时触发分支注册请求,最终注册调用点在如下方法。

ActionInterceptorHandler.java的doTccActionLogStore方法内:

            Long branchId = DefaultResourceManager.get().branchRegister(BranchType.TCC, actionName, null, xid,
                applicationContextStr, null);

注册参数:

序号类型
BranchTypeBranchType.TCC
resourceIdTwoPhaseBusinessAction注解的name属性值
clientIdnull
xidxid
applicationData应用上下文数据,可参考TCC核心类和处理逻辑那篇文章
lockKeysnull

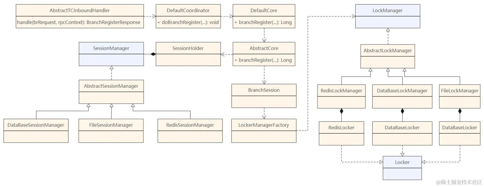
2.2.2 TC处理

核心类结构如下:

image.png

分支注册的核心逻辑入口在AbstractCore:

AbstractCore.java

   public Long branchRegister(BranchType branchType, String resourceId, String clientId, String xid,
                               String applicationData, String lockKeys) throws TransactionException {
        // 根据xid获取GlobalSession,之前发起全局事务时做了持久化
        GlobalSession globalSession = assertGlobalSessionNotNull(xid, false);
        return SessionHolder.lockAndExecute(globalSession, () -> {
            // 检查GlobalSession状态,包括active属性是否为true,status是否为GlobalStatus.Begin
            globalSessionStatusCheck(globalSession);
            // 添加生命周期监听器,这里是SessionManager接口的子类,配置的是哪类session管理类型,就是哪个,例如DataBaseSessionManager、RedisSessionManager、FileSessionManager
            globalSession.addSessionLifecycleListener(SessionHolder.getRootSessionManager());
            // 创建branchSession
            BranchSession branchSession = SessionHelper.newBranchByGlobal(globalSession, branchType, resourceId,
                    applicationData, lockKeys, clientId);
            MDC.put(RootContext.MDC_KEY_BRANCH_ID, String.valueOf(branchSession.getBranchId()));
            // branchSession加锁,只有AT模式下才会加锁,具体查看BranchSession的lock方法,会通过LockerManagerFactory获取到LockManager接口的子类来加锁
            branchSessionLock(globalSession, branchSession);
            try {
                // globalSession添加branchSession,触发生命周期监听器的onAddBranch方法,branchSession的status设置为BranchStatus.Registered
                globalSession.addBranch(branchSession);
            } catch (RuntimeException ex) {
                // branchSession解锁,具体查看BranchSession的unlock方法,会通过LockerManagerFactory获取到LockManager接口的子类来解锁
                branchSessionUnlock(branchSession);
                throw new BranchTransactionException(FailedToAddBranch, String
                        .format("Failed to store branch xid = %s branchId = %s", globalSession.getXid(),
                                branchSession.getBranchId()), ex);
            }
            if (LOGGER.isInfoEnabled()) {
                LOGGER.info("Register branch successfully, xid = {}, branchId = {}, resourceId = {} ,lockKeys = {}",
                    globalSession.getXid(), branchSession.getBranchId(), resourceId, lockKeys);
            }
            // 返回给客户端
            return branchSession.getBranchId();
        });
    }

注册后branchSession的信息如下:

序号类型
xid来自globalSession
transactionId来自globalSession
branchIdUUIDGenerator.generateUUID()
branchType事务分支类型,例如AT,XA
resourceId资源标识
lockKeys加锁key
clientId客户端标识
applicationData应用数据
statusBranchStatus.Registered

2.3 全局事务commit

全局事务提交由TM发送给TC。

2.3.1 TM处理

核心类结构如下:

image.png

2.3.1.1 全局事务提交起点

全局事务提交时在有注解的业务方法执行之后提交。分为两个场景:

1.业务方法执行成功,没有抛出异常

2.业务方法执行时抛出异常,此时会根据业务方法上的GlobalTransactional注解配置的异常处理规则决定是回退还是提交

成功时调用:

TransactionalTemplate.java

    private void commitTransaction(GlobalTransaction tx) throws TransactionalExecutor.ExecutionException {
        try {
            triggerBeforeCommit();
            tx.commit();
            triggerAfterCommit();
        } catch (TransactionException txe) {
            // 4.1 Failed to commit
            throw new TransactionalExecutor.ExecutionException(tx, txe,
                TransactionalExecutor.Code.CommitFailure);
        }
    }

异常时调用,如果规则不允许提交则抛出异常,后续通过异常触发rollback:

TransactionalTemplate.java

    private void completeTransactionAfterThrowing(TransactionInfo txInfo, GlobalTransaction tx, Throwable originalException) throws TransactionalExecutor.ExecutionException {
        //roll back  txInfo.rollbackOn方法将抛出的异常和注解GlobalTransactional上配置的异常做比较
        if (txInfo != null && txInfo.rollbackOn(originalException)) {
            try {
                rollbackTransaction(tx, originalException);
            } catch (TransactionException txe) {
                // Failed to rollback
                throw new TransactionalExecutor.ExecutionException(tx, txe,
                        TransactionalExecutor.Code.RollbackFailure, originalException);
            }
        } else {
            // 如果配置的异常处理规则允许提交事务则继续提交
            commitTransaction(tx);
        }
    }

2.3.1.2 全局事务提交请求

请求中只需要xid.

DefaultTransactionManager.java

    public GlobalStatus commit(String xid) throws TransactionException {
        GlobalCommitRequest globalCommit = new GlobalCommitRequest();
        globalCommit.setXid(xid);
        GlobalCommitResponse response = (GlobalCommitResponse) syncCall(globalCommit);
        return response.getGlobalStatus();
    }

2.3.2 TC处理

核心类结构如下:

image.png

核心逻辑入口:

DefaultCore.java

   public GlobalStatus commit(String xid) throws TransactionException {
        GlobalSession globalSession = SessionHolder.findGlobalSession(xid);
        if (globalSession == null) {
            return GlobalStatus.Finished;
        }
        globalSession.addSessionLifecycleListener(SessionHolder.getRootSessionManager());
        // just lock changeStatus

        boolean shouldCommit = SessionHolder.lockAndExecute(globalSession, () -> {
            // 关闭session,设置active为fasle,清理掉branchSession,释放锁
            globalSession.closeAndClean();
            if (globalSession.getStatus() == GlobalStatus.Begin) {
                if (globalSession.canBeCommittedAsync()) {
                    globalSession.asyncCommit();
                    return false;
                } else {
                    globalSession.changeStatus(GlobalStatus.Committing);
                    return true;
                }
            }
            return false;
        });

        if (shouldCommit) {
            boolean success = doGlobalCommit(globalSession, false);
            //If successful and all remaining branches can be committed asynchronously, do async commit.
            if (success && globalSession.hasBranch() && globalSession.canBeCommittedAsync()) {
                globalSession.asyncCommit();
                return GlobalStatus.Committed;
            } else {
                return globalSession.getStatus();
            }
        } else {
            return globalSession.getStatus() == GlobalStatus.AsyncCommitting ? GlobalStatus.Committed : globalSession.getStatus();
        }
    }

具体逻辑,对GlobalSession处理,同时触发分支事务提交:

    public boolean doGlobalCommit(GlobalSession globalSession, boolean retrying) throws TransactionException {
        boolean success = true;
        // start committing event
        eventBus.post(new GlobalTransactionEvent(globalSession.getTransactionId(), GlobalTransactionEvent.ROLE_TC,
            globalSession.getTransactionName(), globalSession.getApplicationId(), globalSession.getTransactionServiceGroup(),
            globalSession.getBeginTime(), null, globalSession.getStatus()));

        // SAGA模式,直接返回true
        if (globalSession.isSaga()) {
            success = getCore(BranchType.SAGA).doGlobalCommit(globalSession, retrying);
        } else {
            Boolean result = SessionHelper.forEach(globalSession.getSortedBranches(), branchSession -> {
                // if not retrying, skip the canBeCommittedAsync branches
                if (!retrying && branchSession.canBeCommittedAsync()) {
                    return CONTINUE;
                }

                BranchStatus currentStatus = branchSession.getStatus();
                if (currentStatus == BranchStatus.PhaseOne_Failed) {
                    globalSession.removeBranch(branchSession);
                    return CONTINUE;
                }
                try {
                    // 分支事务提交
                    BranchStatus branchStatus = getCore(branchSession.getBranchType()).branchCommit(globalSession, branchSession);

                    switch (branchStatus) {
                        case PhaseTwo_Committed:
                            globalSession.removeBranch(branchSession);
                            return CONTINUE;
                        case PhaseTwo_CommitFailed_Unretryable:
                            if (globalSession.canBeCommittedAsync()) {
                                LOGGER.error(
                                    "Committing branch transaction[{}], status: PhaseTwo_CommitFailed_Unretryable, please check the business log.", branchSession.getBranchId());
                                return CONTINUE;
                            } else {
                                SessionHelper.endCommitFailed(globalSession);
                                LOGGER.error("Committing global transaction[{}] finally failed, caused by branch transaction[{}] commit failed.", globalSession.getXid(), branchSession.getBranchId());
                                return false;
                            }
                        default:
                            if (!retrying) {
                                globalSession.queueToRetryCommit();
                                return false;
                            }
                            if (globalSession.canBeCommittedAsync()) {
                                LOGGER.error("Committing branch transaction[{}], status:{} and will retry later",
                                    branchSession.getBranchId(), branchStatus);
                                return CONTINUE;
                            } else {
                                LOGGER.error(
                                    "Committing global transaction[{}] failed, caused by branch transaction[{}] commit failed, will retry later.", globalSession.getXid(), branchSession.getBranchId());
                                return false;
                            }
                    }
                } catch (Exception ex) {
                    StackTraceLogger.error(LOGGER, ex, "Committing branch transaction exception: {}",
                        new String[] {branchSession.toString()});
                    if (!retrying) {
                        globalSession.queueToRetryCommit();
                        throw new TransactionException(ex);
                    }
                }
                return CONTINUE;
            });
            // Return if the result is not null
            if (result != null) {
                return result;
            }
            //If has branch and not all remaining branches can be committed asynchronously,
            //do print log and return false
            if (globalSession.hasBranch() && !globalSession.canBeCommittedAsync()) {
                LOGGER.info("Committing global transaction is NOT done, xid = {}.", globalSession.getXid());
                return false;
            }
        }
        //If success and there is no branch, end the global transaction.
        if (success && globalSession.getBranchSessions().isEmpty()) {
            // 设置session状态为GlobalStatus.Committed,释放全局session锁,调用生命周期监听器的onEnd方法
            SessionHelper.endCommitted(globalSession);

            // committed event
            eventBus.post(new GlobalTransactionEvent(globalSession.getTransactionId(), GlobalTransactionEvent.ROLE_TC,
                globalSession.getTransactionName(), globalSession.getApplicationId(), globalSession.getTransactionServiceGroup(),
                globalSession.getBeginTime(), System.currentTimeMillis(), globalSession.getStatus()));

            LOGGER.info("Committing global transaction is successfully done, xid = {}.", globalSession.getXid());
        }
        return success;
    }

2.4 分支事务提交

分支事务由TC发送给RM。

2.4.1 TC处理

前面已经提及分支事务提交是在全局事务提交时触发,触发代码如下:

DefaultCore.java

BranchStatus branchStatus = getCore(branchSession.getBranchType()).branchCommit(globalSession, branchSession);

全局事务中包含的所有branchSession将被遍历处理。

处理代码如下,构造分支提交请求发送给RM:

AbstractCore.java

    public BranchStatus branchCommit(GlobalSession globalSession, BranchSession branchSession) throws TransactionException {
        try {
            BranchCommitRequest request = new BranchCommitRequest();
            request.setXid(branchSession.getXid());
            request.setBranchId(branchSession.getBranchId());
            request.setResourceId(branchSession.getResourceId());
            request.setApplicationData(branchSession.getApplicationData());
            request.setBranchType(branchSession.getBranchType());
            return branchCommitSend(request, globalSession, branchSession);
        } catch (IOException | TimeoutException e) {
            throw new BranchTransactionException(FailedToSendBranchCommitRequest,
                    String.format("Send branch commit failed, xid = %s branchId = %s", branchSession.getXid(),
                            branchSession.getBranchId()), e);
        }
    }

2.4.2 RM处理

客户端类结构:

image.png

2.4.2.1 AT模式

DataSourceManager发起,核心逻辑是删除undo日志,主要代码如下:

AsyncWorker.java

    private void dealWithGroupedContexts(String resourceId, List<Phase2Context> contexts) {
        DataSourceProxy dataSourceProxy = dataSourceManager.get(resourceId);
        if (dataSourceProxy == null) {
            LOGGER.warn("Failed to find resource for {}", resourceId);
            return;
        }

        Connection conn;
        try {
            conn = dataSourceProxy.getPlainConnection();
        } catch (SQLException sqle) {
            LOGGER.error("Failed to get connection for async committing on {}", resourceId, sqle);
            return;
        }

        UndoLogManager undoLogManager = UndoLogManagerFactory.getUndoLogManager(dataSourceProxy.getDbType());

        // split contexts into several lists, with each list contain no more element than limit size
        List<List<Phase2Context>> splitByLimit = Lists.partition(contexts, UNDOLOG_DELETE_LIMIT_SIZE);
        splitByLimit.forEach(partition -> deleteUndoLog(conn, undoLogManager, partition));
    }

2.4.2.2 XA模式

ResourceManagerXA发起,核心处理代码如下:

ResourceManagerXA.java

   private BranchStatus finishBranch(boolean committed, BranchType branchType, String xid, long branchId, String resourceId,
                                       String applicationData) throws TransactionException {
        XAXid xaBranchXid = XAXidBuilder.build(xid, branchId);
        Resource resource = dataSourceCache.get(resourceId);
        if (resource instanceof AbstractDataSourceProxyXA) {
            try (ConnectionProxyXA connectionProxyXA = ((AbstractDataSourceProxyXA)resource).getConnectionForXAFinish(xaBranchXid)) {
                if (committed) {
                    connectionProxyXA.xaCommit(xid, branchId, applicationData);
                    LOGGER.info(xaBranchXid + " was committed.");
                    return BranchStatus.PhaseTwo_Committed;
                } else {
                    connectionProxyXA.xaRollback(xid, branchId, applicationData);
                    LOGGER.info(xaBranchXid + " was rollbacked");
                    return BranchStatus.PhaseTwo_Rollbacked;
                }
            } catch (XAException | SQLException sqle) {
                if (sqle instanceof XAException) {
                    if (((XAException)sqle).errorCode == XAException.XAER_NOTA) {
                        if (committed) {
                            return BranchStatus.PhaseTwo_Committed;
                        } else {
                            return BranchStatus.PhaseTwo_Rollbacked;
                        }
                    }
                }
                if (committed) {
                    LOGGER.info(xaBranchXid + " commit failed since " + sqle.getMessage(), sqle);
                    // FIXME: case of PhaseTwo_CommitFailed_Unretryable
                    return BranchStatus.PhaseTwo_CommitFailed_Retryable;
                } else {
                    LOGGER.info(xaBranchXid + " rollback failed since " + sqle.getMessage(), sqle);
                    // FIXME: case of PhaseTwo_RollbackFailed_Unretryable
                    return BranchStatus.PhaseTwo_RollbackFailed_Retryable;
                }
            }
        } else {
            LOGGER.error("Unknown Resource for XA resource " + resourceId + " " + resource);
            if (committed) {
                return BranchStatus.PhaseTwo_CommitFailed_Unretryable;
            } else {
                return BranchStatus.PhaseTwo_RollbackFailed_Unretryable;
            }
        }
    }

2.4.2.3 TCC模式

由TCCResourceManager发起,核心逻辑是找到业务方法TwoPhaseBusinessAction注解commitMethod属性指定的方法并调用:

TCCResourceManager.java

   public BranchStatus branchCommit(BranchType branchType, String xid, long branchId, String resourceId,
                                     String applicationData) throws TransactionException {
        TCCResource tccResource = (TCCResource)tccResourceCache.get(resourceId);
        if (tccResource == null) {
            throw new ShouldNeverHappenException(String.format("TCC resource is not exist, resourceId: %s", resourceId));
        }
        Object targetTCCBean = tccResource.getTargetBean();
        // 获取TwoPhaseBusinessAction注解commitMethod属性指定的方法并调用
        Method commitMethod = tccResource.getCommitMethod();
        if (targetTCCBean == null || commitMethod == null) {
            throw new ShouldNeverHappenException(String.format("TCC resource is not available, resourceId: %s", resourceId));
        }
        try {
            //BusinessActionContext
            BusinessActionContext businessActionContext = getBusinessActionContext(xid, branchId, resourceId,
                applicationData);
            Object ret = commitMethod.invoke(targetTCCBean, businessActionContext);
            LOGGER.info("TCC resource commit result : {}, xid: {}, branchId: {}, resourceId: {}", ret, xid, branchId, resourceId);
            boolean result;
            if (ret != null) {
                if (ret instanceof TwoPhaseResult) {
                    result = ((TwoPhaseResult)ret).isSuccess();
                } else {
                    result = (boolean)ret;
                }
            } else {
                result = true;
            }
            return result ? BranchStatus.PhaseTwo_Committed : BranchStatus.PhaseTwo_CommitFailed_Retryable;
        } catch (Throwable t) {
            String msg = String.format("commit TCC resource error, resourceId: %s, xid: %s.", resourceId, xid);
            LOGGER.error(msg, t);
            return BranchStatus.PhaseTwo_CommitFailed_Retryable;
        }
    }

2.5 全局事务回滚

全局事务回滚由TM发送给TC。

2.5.1 TM处理

类结构可以参考全局事务提交。

全局事务回滚在全结局事务注解的业务方法调用发生异常时触发:

TransactionalTemplate.java

                try {
                    // Do Your Business
                    rs = business.execute();
                    // 捕捉根异常,所有异常都能捕捉到
                } catch (Throwable ex) {
                    // 3. The needed business exception to rollback.
                    completeTransactionAfterThrowing(txInfo, tx, ex);
                    throw ex;
                }

    private void completeTransactionAfterThrowing(TransactionInfo txInfo, GlobalTransaction tx, Throwable originalException) throws TransactionalExecutor.ExecutionException {
        //roll back  txInfo.rollbackOn方法将抛出的异常和注解GlobalTransactional上配置的异常做比较
        if (txInfo != null && txInfo.rollbackOn(originalException)) {
            try {
                rollbackTransaction(tx, originalException);
            } catch (TransactionException txe) {
                // Failed to rollback
                throw new TransactionalExecutor.ExecutionException(tx, txe,
                        TransactionalExecutor.Code.RollbackFailure, originalException);
            }
        } else {
            // 如果配置的异常处理规则允许提交事务则继续提交
            commitTransaction(tx);
        }
    }

    private void rollbackTransaction(GlobalTransaction tx, Throwable originalException) throws TransactionException, TransactionalExecutor.ExecutionException {
        triggerBeforeRollback();
        tx.rollback();
        triggerAfterRollback();
        // 3.1 Successfully rolled back
        throw new TransactionalExecutor.ExecutionException(tx, GlobalStatus.RollbackRetrying.equals(tx.getLocalStatus())
            ? TransactionalExecutor.Code.RollbackRetrying : TransactionalExecutor.Code.RollbackDone, originalException);
    }

向服务端发送请求,只需要传递xid:

DefaultTransactionManager.java

    public GlobalStatus rollback(String xid) throws TransactionException {
        GlobalRollbackRequest globalRollback = new GlobalRollbackRequest();
        globalRollback.setXid(xid);
        GlobalRollbackResponse response = (GlobalRollbackResponse) syncCall(globalRollback);
        return response.getGlobalStatus();
    }

2.5.2 TC处理

类结构参考全局事务提交类结构。

核心逻辑在DefaultCore,同时触发分支事务rollback:

DefaultCore.java

   public boolean doGlobalRollback(GlobalSession globalSession, boolean retrying) throws TransactionException {
        boolean success = true;
        // start rollback event
        eventBus.post(new GlobalTransactionEvent(globalSession.getTransactionId(),
                GlobalTransactionEvent.ROLE_TC, globalSession.getTransactionName(),
                globalSession.getApplicationId(),
                globalSession.getTransactionServiceGroup(), globalSession.getBeginTime(),
                null, globalSession.getStatus()));

        if (globalSession.isSaga()) {
            success = getCore(BranchType.SAGA).doGlobalRollback(globalSession, retrying);
        } else {
            Boolean result = SessionHelper.forEach(globalSession.getReverseSortedBranches(), branchSession -> {
                BranchStatus currentBranchStatus = branchSession.getStatus();
                if (currentBranchStatus == BranchStatus.PhaseOne_Failed) {
                    globalSession.removeBranch(branchSession);
                    return CONTINUE;
                }
                try {
                    BranchStatus branchStatus = branchRollback(globalSession, branchSession);
                    switch (branchStatus) {
                        case PhaseTwo_Rollbacked:
                            globalSession.removeBranch(branchSession);
                            LOGGER.info("Rollback branch transaction successfully, xid = {} branchId = {}", globalSession.getXid(), branchSession.getBranchId());
                            return CONTINUE;
                        case PhaseTwo_RollbackFailed_Unretryable:
                            SessionHelper.endRollbackFailed(globalSession);
                            LOGGER.info("Rollback branch transaction fail and stop retry, xid = {} branchId = {}", globalSession.getXid(), branchSession.getBranchId());
                            return false;
                        default:
                            LOGGER.info("Rollback branch transaction fail and will retry, xid = {} branchId = {}", globalSession.getXid(), branchSession.getBranchId());
                            if (!retrying) {
                                globalSession.queueToRetryRollback();
                            }
                            return false;
                    }
                } catch (Exception ex) {
                    StackTraceLogger.error(LOGGER, ex,
                        "Rollback branch transaction exception, xid = {} branchId = {} exception = {}",
                        new String[] {globalSession.getXid(), String.valueOf(branchSession.getBranchId()), ex.getMessage()});
                    if (!retrying) {
                        globalSession.queueToRetryRollback();
                    }
                    throw new TransactionException(ex);
                }
            });
            // Return if the result is not null
            if (result != null) {
                return result;
            }

            // In db mode, there is a problem of inconsistent data in multiple copies, resulting in new branch
            // transaction registration when rolling back.
            // 1. New branch transaction and rollback branch transaction have no data association
            // 2. New branch transaction has data association with rollback branch transaction
            // The second query can solve the first problem, and if it is the second problem, it may cause a rollback
            // failure due to data changes.
            GlobalSession globalSessionTwice = SessionHolder.findGlobalSession(globalSession.getXid());
            if (globalSessionTwice != null && globalSessionTwice.hasBranch()) {
                LOGGER.info("Rollbacking global transaction is NOT done, xid = {}.", globalSession.getXid());
                return false;
            }
        }
        if (success) {
            SessionHelper.endRollbacked(globalSession);

            // rollbacked event
            eventBus.post(new GlobalTransactionEvent(globalSession.getTransactionId(),
                    GlobalTransactionEvent.ROLE_TC, globalSession.getTransactionName(),
                    globalSession.getApplicationId(),
                    globalSession.getTransactionServiceGroup(),
                    globalSession.getBeginTime(), System.currentTimeMillis(),
                    globalSession.getStatus()));

            LOGGER.info("Rollback global transaction successfully, xid = {}.", globalSession.getXid());
        }
        return success;
    }

2.6 分支事务rollback

分支事务rollback由TC发送给RM。

2.6.1 TC处理

前面已经提及分支事务提交时在全局事务回滚时触发,触发代码如下:

DefaultCore.java

BranchStatus branchStatus = branchRollback(globalSession, branchSession);

处理代码如下,构造分支提交请求发送给RM:

AbstractCore.java

    public BranchStatus branchRollback(GlobalSession globalSession, BranchSession branchSession) throws TransactionException {
        try {
            BranchRollbackRequest request = new BranchRollbackRequest();
            request.setXid(branchSession.getXid());
            request.setBranchId(branchSession.getBranchId());
            request.setResourceId(branchSession.getResourceId());
            request.setApplicationData(branchSession.getApplicationData());
            request.setBranchType(branchSession.getBranchType());
            return branchRollbackSend(request, globalSession, branchSession);
        } catch (IOException | TimeoutException e) {
            throw new BranchTransactionException(FailedToSendBranchRollbackRequest,
                    String.format("Send branch rollback failed, xid = %s branchId = %s",
                            branchSession.getXid(), branchSession.getBranchId()), e);
        }
    }

2.6.2 RM处理

类结构参考分支事务提交。

2.6.2.1 AT模式

DataSourceManager发起,核心逻辑是根据undo日志执行undo操作,主要代码如下:

DataSourceManager.java

    public BranchStatus branchRollback(BranchType branchType, String xid, long branchId, String resourceId,
                                       String applicationData) throws TransactionException {
        DataSourceProxy dataSourceProxy = get(resourceId);
        if (dataSourceProxy == null) {
            throw new ShouldNeverHappenException();
        }
        try {
            UndoLogManagerFactory.getUndoLogManager(dataSourceProxy.getDbType()).undo(dataSourceProxy, xid, branchId);
        } catch (TransactionException te) {
            StackTraceLogger.info(LOGGER, te,
                "branchRollback failed. branchType:[{}], xid:[{}], branchId:[{}], resourceId:[{}], applicationData:[{}]. reason:[{}]",
                new Object[]{branchType, xid, branchId, resourceId, applicationData, te.getMessage()});
            if (te.getCode() == TransactionExceptionCode.BranchRollbackFailed_Unretriable) {
                return BranchStatus.PhaseTwo_RollbackFailed_Unretryable;
            } else {
                return BranchStatus.PhaseTwo_RollbackFailed_Retryable;
            }
        }
        return BranchStatus.PhaseTwo_Rollbacked;

    }

2.6.2.2 XA模式

ResourceManagerXA发起,核心处理代码如下:

ResourceManagerXA.java

   private BranchStatus finishBranch(boolean committed, BranchType branchType, String xid, long branchId, String resourceId,
                                       String applicationData) throws TransactionException {
        XAXid xaBranchXid = XAXidBuilder.build(xid, branchId);
        Resource resource = dataSourceCache.get(resourceId);
        if (resource instanceof AbstractDataSourceProxyXA) {
            try (ConnectionProxyXA connectionProxyXA = ((AbstractDataSourceProxyXA)resource).getConnectionForXAFinish(xaBranchXid)) {
                if (committed) {
                    connectionProxyXA.xaCommit(xid, branchId, applicationData);
                    LOGGER.info(xaBranchXid + " was committed.");
                    return BranchStatus.PhaseTwo_Committed;
                } else {
                    connectionProxyXA.xaRollback(xid, branchId, applicationData);
                    LOGGER.info(xaBranchXid + " was rollbacked");
                    return BranchStatus.PhaseTwo_Rollbacked;
                }
            } catch (XAException | SQLException sqle) {
                if (sqle instanceof XAException) {
                    if (((XAException)sqle).errorCode == XAException.XAER_NOTA) {
                        if (committed) {
                            return BranchStatus.PhaseTwo_Committed;
                        } else {
                            return BranchStatus.PhaseTwo_Rollbacked;
                        }
                    }
                }
                if (committed) {
                    LOGGER.info(xaBranchXid + " commit failed since " + sqle.getMessage(), sqle);
                    // FIXME: case of PhaseTwo_CommitFailed_Unretryable
                    return BranchStatus.PhaseTwo_CommitFailed_Retryable;
                } else {
                    LOGGER.info(xaBranchXid + " rollback failed since " + sqle.getMessage(), sqle);
                    // FIXME: case of PhaseTwo_RollbackFailed_Unretryable
                    return BranchStatus.PhaseTwo_RollbackFailed_Retryable;
                }
            }
        } else {
            LOGGER.error("Unknown Resource for XA resource " + resourceId + " " + resource);
            if (committed) {
                return BranchStatus.PhaseTwo_CommitFailed_Unretryable;
            } else {
                return BranchStatus.PhaseTwo_RollbackFailed_Unretryable;
            }
        }
    }

2.6.2.3 TCC模式

由TCCResourceManager发起,核心逻辑是找到业务方法TwoPhaseBusinessAction注解rollbackMethod属性指定的方法并调用:

TCCResourceManager.java

    public BranchStatus branchRollback(BranchType branchType, String xid, long branchId, String resourceId,
                                       String applicationData) throws TransactionException {
        TCCResource tccResource = (TCCResource)tccResourceCache.get(resourceId);
        if (tccResource == null) {
            throw new ShouldNeverHappenException(String.format("TCC resource is not exist, resourceId: %s", resourceId));
        }
        Object targetTCCBean = tccResource.getTargetBean();
        Method rollbackMethod = tccResource.getRollbackMethod();
        if (targetTCCBean == null || rollbackMethod == null) {
            throw new ShouldNeverHappenException(String.format("TCC resource is not available, resourceId: %s", resourceId));
        }
        try {
            //BusinessActionContext
            BusinessActionContext businessActionContext = getBusinessActionContext(xid, branchId, resourceId,
                applicationData);
            Object ret = rollbackMethod.invoke(targetTCCBean, businessActionContext);
            LOGGER.info("TCC resource rollback result : {}, xid: {}, branchId: {}, resourceId: {}", ret, xid, branchId, resourceId);
            boolean result;
            if (ret != null) {
                if (ret instanceof TwoPhaseResult) {
                    result = ((TwoPhaseResult)ret).isSuccess();
                } else {
                    result = (boolean)ret;
                }
            } else {
                result = true;
            }
            return result ? BranchStatus.PhaseTwo_Rollbacked : BranchStatus.PhaseTwo_RollbackFailed_Retryable;
        } catch (Throwable t) {
            String msg = String.format("rollback TCC resource error, resourceId: %s, xid: %s.", resourceId, xid);
            LOGGER.error(msg, t);
            return BranchStatus.PhaseTwo_RollbackFailed_Retryable;
        }
    }

3. 总结

最后,全局事务涉及的生命周期和触发时机如下:

事务生命周期触发时机方向
全局事务开启有GlobalTransactional注解的业务方法调用时TM到TC
分支事务注册不同模式不同。AT在事务提交时;XA在调用setAutoCommit(false)方法时;TCC在调用prepare方法时。RM到TC
全局事务commit在有GlobalTransactional注解的业务方法调用之后提交TM到TC
分支事务commit全局事务提交时触发,先完成分支事务commit,再提交全局事务。TC到RM
全局事务rollback在有GlobalTransactional注解的业务方法调用发生异常时触发,可以配置规则是否忽略异常。TM到TC
分支事务rollback在全局事务rollback时触发,先完成分支事务rollback,再rollback全局事务TC到RM

其他阅读:

萌新快速成长之路
如何编写软件设计文档
JAVA编程思想(一)通过依赖注入增加扩展性
JAVA编程思想(二)如何面向接口编程
JAVA编程思想(三)去掉别扭的if,自注册策略模式优雅满足开闭原则
JAVA编程思想(四)Builder模式经典范式以及和工厂模式如何选?
Java编程思想(七)使用组合和继承的场景
JAVA基础(一)简单、透彻理解内部类和静态内部类
JAVA基础(二)内存优化-使用Java引用做缓存
JAVA基础(三)ClassLoader实现热加载
JAVA基础(四)枚举(enum)和常量定义,工厂类使用对比
JAVA基础(五)函数式接口-复用,解耦之利刃\