一键生成小说,日更万字不再是梦?

167 阅读2分钟

一年赚一个亿的网文作家唐家三少,据说一小时写8000字,曾让人望尘莫及。

今天,智答AI可以帮你做到了!

智答AI能创作多类型小说,包括不限于以下几类:

1. 科幻小说

智答AI可以生成富有想象力的科幻故事,创造未来世界、外太空探索、机器人科技等题材。

2. 奇幻小说

智答AI可以构建充满魔法、幻想生物和神秘冒险的奇幻世界,吸引读者沉浸在奇幻的故事当中。

3. 爱情小说

智答AI能够创作浪漫动人的爱情故事,描写细腻的情感和人物关系,引发读者的共鸣。

4. 悬疑小说

智答AI擅长编织扣人心弦的悬疑情节,通过引人入胜的剧情和谜题,带领读者一步步解开谜团。

5. 历史小说

智答AI可以根据历史事件和人物,创作出栩栩如生的历史故事,还原历史场景和人物命运的曲折。

那么,到底如何利用智答AI来撰写小说:

01

先写出文章大纲

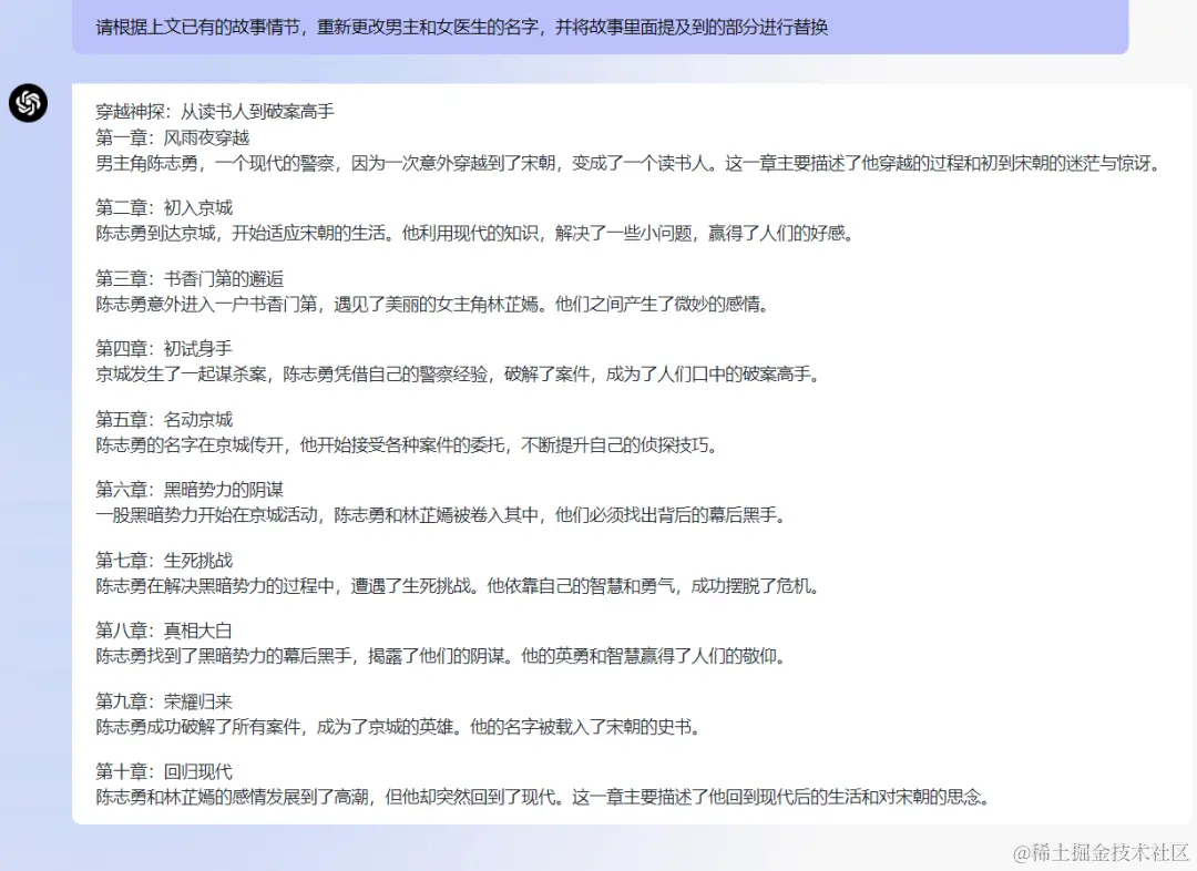
请帮我写一篇小说大纲,文章故事是【男主穿越到宋朝从一介读书人蜕变成破案神探】,要求有10章,每章都有一个大概故事简介。

| 智答AI:

图片

02

根据大纲进行一些调整,如名称,情节等

重新更改男主和女医生的名字。

| 智答AI:

图片

03

对每一章进行逐步扩写

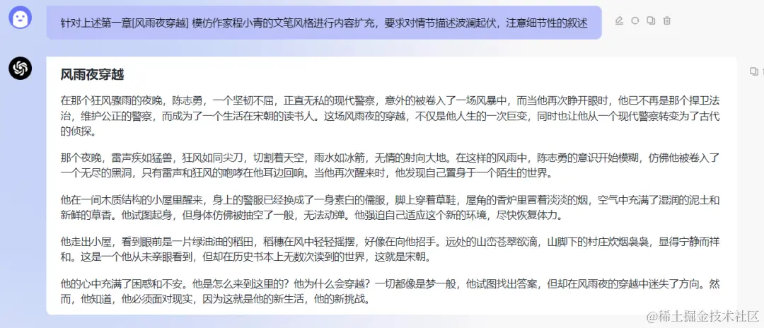
对上述第一章【风雨夜穿越】模仿作家程小青的文笔风格进行内容扩充,要求对情节描述波澜起伏,注意细节性的叙述。

图片

怎么样?是不是感觉还行?

毫不夸张地说

拿这篇内容随便起个笔名用来发版

一篇短篇悬疑小说应该不成问题

没有版权,没有抄袭🐶

点击产品链接,速来体验吧:

chitchater.cn/login?sourc… 图片

复制打开链接👆🏻或扫描二维码,即可快速体验这款强大的AI工具。新用户现在注册登录,还能立即获得150个免费的AI豆~