JS设计模式之桥接模式:搭建跨越维度的通路

587 阅读11分钟

image.png

引言

在软件开发中,我们经常遇到需要对不同的抽象类进行不同的实现的情况,而传统的对象嵌套并不是一个优雅且可扩展的解决方案,因此这正是桥接模式的用武之地。桥接模式通过将抽象与实现分离,使得它们可以独立变化,从而提供了更好的可扩展性和代码重用性。

在本篇文章中,我们将从桥接模式的基本概念出发,深入剖析其原理和实现方法。我们将学习如何创建抽象类和实现类,并通过桥接类将它们连接起来。同时,我们还将通过实际案例来展示桥接模式的应用,以及它与其他设计模式的关系。

一. 桥接模式的基本概念

1. 什么是桥接模式

桥接模式(Bridge Pattern)是一种重要的结构型设计模式,它主要用于解耦抽象和实现之间的关系,使它们能够独立变化。在 JavaScript 中,桥接模式允许我们将抽象和具体实现部分分离,使它们可以独立进行扩展和演化。

在传统的 JavaScript 开发中,我们通常使用继承来实现抽象和具体实现之间的关系。例如,我们可以定义一个基类,然后通过创建子类来实现不同的具体实现。这种方式存在一些问题,例如子类的扩展会导致类的爆炸性增长,并且难以应对多个维度的变化。

而桥接模式则提供了一种更加灵活和可扩展的解决方案。它通过使用抽象接口和具体实现类之间的桥接,将它们解耦并以独立的方式进行演化。通过桥接模式,我们可以在运行时动态地将抽象和实现连接起来,而无需在编译时进行固定的绑定。

在桥接模式中,抽象类是一个具有抽象方法的类或接口,它定义了抽象部分的接口。具体实现类是实现抽象类的具体类,它实现了抽象部分的具体操作。桥接类充当桥梁,将抽象类和具体实现类连接起来,通过调用具体实现类的方法来实现抽象部分的功能。

2. 桥接模式的核心要素

JavaScript 桥接模式的核心要素包括以下三部分:

  1. 抽象类(或接口):抽象类定义了抽象部分的接口和行为,它是桥接模式中的核心概念。抽象类为实现提供了一个承的基础,它声明了抽象方法和属性,描述了抽象部分的功能。在 JavaScript 中,抽象类可以通过类(class)或者接口(interface)来定义。

  2. 实现类:实现类提供了抽象部分的具体实现。它是抽象类的具体子类,在实现类中实现了抽象类中声明的抽象方法和属性。实现类可以根据需求进行扩展和修改,不会影响到抽象类的设计。在 JavaScript 中,实现类可以是普通的 JavaScript 类。

  3. 桥接类:桥接类充当了抽象类和实现类之间的桥梁,将抽象部分的行为委托给具体实现。桥接类包含一个对实现类的引用,将抽象部分的方法调用委托给实现类。通过桥接类,抽象类和实现类可以独立地变化,它们之间解耦合,使得系统更加灵活和可扩展。

总结:JavaScript 桥接模式的核心要素包括抽象类(或接口)、实现类和桥接类。抽象类定义抽象部分的接口和行为,实现类提供抽象部分的具体实现,桥接类充当抽象类和实现类之间的桥梁,将抽象部分的行为委托给具体实现。这样可以实现抽象和实现的解耦,提供更好的可扩展性和灵活性。

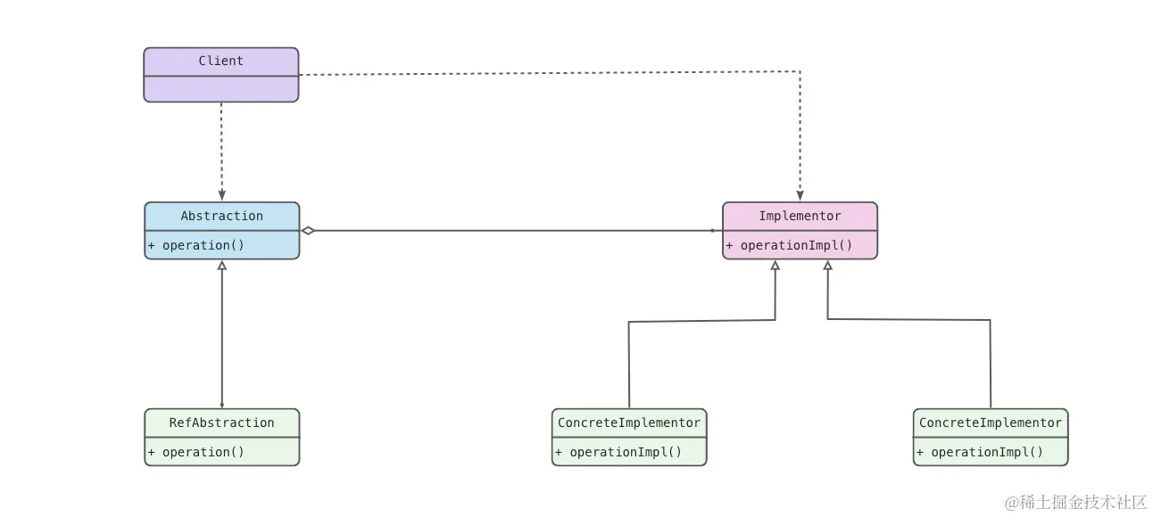
3. UML 类图说明

image.png

  • 抽象部分Abstraction):是一个抽象类或接口,它定义了抽象部分的方法。在JavaScript中,我们使用构造函数或类来代表抽象部分。

  • 扩充抽象部分RefAbstraction):是抽象部分具体实现类。在JavaScript中,我们使用子类来代表扩充抽象部分,它继承了抽象部分并可以扩展额外的功能。

  • 实现部分Implementor):是一个接口或抽象类,它定义了实现部分的方法。在JavaScript中,我们使用对象字面量或构造函数来代表实现部分。

  • 具体实现部分ConcreteImplementor):是实现部分的具体实现类。在JavaScript中,我们使用具体对象或构造函数来代表具体实现部分。

  • 客户端Client):是使用桥接模式的代码部分。在JavaScript中,我们可以在客户端中创建抽象部分和实现部分的对象,并进行组合和调用。

以上是一个简单的桥接模式的用例图解析,通过使用桥接模式,我们可以将抽象部分和实现部分分离,使其可以独立地变化和扩展。

二. 实现桥接模式

步骤 1:定义抽象类(或接口)

首先,创建一个抽象类(或接口),它定义了抽象部分的接口和行为。这个抽象类可以是一个普通的 JavaScript 类,或者使用接口的方式。

// 定义抽象类
class AbstractClass {
  constructor(implementation) {
    this.implementation = implementation;
  }

  performAction() {
    // 委托实现类的具体方法
    this.implementation.action();
  }
}

步骤 2:定义实现类

要实现桥接模式,需要创建一个或多个实现类,它们提供了抽象部分的具体实现。这些实现类可以是普通的 JavaScript 类。

// 定义实现类A
class ConcreteImplementationA {
  action() {
    console.log("ConcreteImplementationA is performing action");
  }
}

// 定义实现类B
class ConcreteImplementationB {
  action() {
    console.log("ConcreteImplementationB is performing action");
  }
}

步骤 3:创建桥接实例

通过将实现类实例传递给抽象类的构造函数,创建一个桥接实例。这样,抽象类引用了具体的实现类。

// 创建桥接实例
const instance1 = new AbstractClass(new ConcreteImplementationA());
instance1.performAction(); // 输出:ConcreteImplementationA is performing action

const instance2 = new AbstractClass(new ConcreteImplementationB());
instance2.performAction(); // 输出:ConcreteImplementationB is performing action

在上面的代码中,我们进行了3个步骤,完整的实现了一个桥接模式的运用。

首先,我们定义了一个抽象类 AbstractClass,它接收一个具体的实现类实例作为参数,并在 performAction 方法中调用实现类的 action 方法。

然后,我们定义了两个具体的实现类 ConcreteImplementationAConcreteImplementationB,它们都实现了 action 方法,并有不同的实现。

最后,我们创建了两个桥接实例 instance1instance2。当调用 performAction 方法时,实际执行的是具体实现类中的 action 方法,输出了不同的结果。

通过这样的实现,我们使用桥接模式将抽象部分和实现部分进行了解耦,可以灵活地改变或扩展实现类的行为,而不会影响到其他部分的代码。

三. 桥接模式的优缺点

优点

  1. 解耦性强:桥接模式能将抽象部分和实现部分相互解耦,使它们可以独立变化。通过将抽象类和实现类分离,可以使它们可以独立进行修改和扩展,不会相互影响。

  2. 扩展性好:由于桥接模式能灵活地将抽象部分和实现部分组合起来,因此在需要新增实现类或抽象部分时,可以在不修改现有代码的情况下进行扩展。

  3. 可复用性高:桥接模式中的抽象类可以通过不同的实现类进行组合,可以更好地复用已有的代码。实现类也可以在不同的抽类中进行复用。

  4. 可以动态切换实现:桥接模式使得可以在运行时动态地切换具体的实现类,而不影响抽象类。这种动态切换可以在一定程度上实现运行时的灵活性和可定制性。

缺点

  1. 增加了系统的复杂性:使用桥接模式会增加一定的类和对象的数量,增加了系统的复杂性,会增加代码的阅读和维护难度。

  2. 引入了间接性:桥接模式通过一层间接来把抽象部分和实现部分连接起来,有时候可能会导致理解和调试困难。

综上所述,桥接模式在将抽象和实现部分相互解耦、提供灵活性和可扩展性方面具有明显的优势。但它也会增加系统的复杂性,并且引入了一层间接性。在具体应用时需要权衡利弊,根据实际需求决定是否使用桥接模式。

四. 应用案例

image.png

图形绘制应用

应用场景:假设有一个图形绘制应用,需要支持不同的图形形状(如矩形、圆形等)和不同的绘制颜色(如红色、蓝色等)的组合。这时可以使用桥接模式来实现。

首先,我们定义图形的抽象类 Shape

class Shape {
  constructor(color) {
    this.color = color;
  }

  draw() {
    console.log(`Drawing a ${this.color.fill()} ${this.constructor.name}`);
  }
}

然后,我们定义具体的图形类,如 RectangleCircle

class Rectangle extends Shape {
  constructor(color) {
    super(color);
  }
}

class Circle extends Shape {
  constructor(color) {
    super(color);
  }
}

接下来,我们定义颜色的抽象类 Color

class Color {
  fill() {
    throw new Error("This method must be overridden");
  }
}

再然后,我们具体的颜色类,如 RedBlue

class Red extends Color {
  fill() {
    return "red";
  }
}

class Blue extends Color {
  fill() {
    return "blue";
  }
}

最后,我们可以通过桥接模式来创建图形,并指定具体的颜色:

const redRectangle = new Rectangle(new Red());
redRectangle.draw(); // 输出:Drawing a red Rectangle

const blueCircle = new Circle(new Blue());
blueCircle.draw(); // 输出:Drawing a blue Circle

在上面的实例中,我们使用桥接模式将图形的抽象部分(Shape)和颜色的抽象部分(Color)分离开来,并通过组合的方式将它们连接起来。

通过定义具体的图形类(RectangleCircle)和具体的颜色类(RedBlue),我们可以根据需要灵活地组合不同的图形和颜色,实现各种绘制组合。

调用图形的 draw 方法,实际上会调用具体的颜色类的 fill 方法,输出相应的绘制信息。

这样,使用桥接模式可以让我们轻松扩展和修改图形的形状和颜色,而不会相互影响。同时,也提高了代码的可复用性和可维护性。

五. 桥接模式的最佳实践

  1. 明确定义抽象部分和实现部分:在设计桥接模式时,首先需要明确抽象部分和实现部分的功能和职责。抽象部分通常是高层模块,定义了抽象方法和属性,而实现部分是低层模块,负责实现具体的功能。

  2. 组合而非继承:桥接模式通常通过组合来连接抽象部分和实现部分,而不是使用继承。这样可以实现抽象部分和实现部分的解耦,同时也更加灵活地扩展和变化。

  3. 通过接口或抽象类定义抽象部分:在 JavaScript 中,可以使用接口或抽象类来定义抽象部分的方法和属性。这可以为具体的实现类提供一个共同的接口,方便统一调用。

  4. 应用适当的设计模式:桥接模式可以与其他设计模式配合使用,以实现更复杂的功能。例如,可以与工厂模式结合,用于创建不同的实现类实例。

  5. 考虑灵活性和可扩展性:桥接模式的优势之一是灵活性和可扩展性。因此,在设计时应该考虑到后续可能的变化和扩展。如需新增抽象部分或实现部分,应该可以轻松添加新的类而不影响现有的代码。

总之,JavaScript 桥接模式的最佳实践是明确定义抽象部分和实现部分、使用组合而不是继承、通过接口或抽象类定义抽象部分、应用适当的设计模式、考虑灵活性和可扩展性,以及合理命名和组织代码。这样能够使得代码结构清晰、可维护性高,并且能够轻松地扩展和修改功能。

总结

在本篇文章中,我们详细解析了 JavaScript 桥接模式的基础和应用,并总结了项目最佳实践。桥接模式通过将抽象部分和实现部分分离,可以让它们分别独立变化,以实现更灵活的扩展和变化。

当你需要设计具有多个不同维度的变化的系统时,桥接模式是一个很好的选择。它可以避免类的指数级增长,并且能够灵活组合不同的抽象和实现。

通过桥接模式,我们可以轻松地组合不同的抽象和实现,满足不同的需求。同时,桥接模式还提供了代码重用和可维护性的好处,使得我们的代码更加整洁和可扩展。