51单片机+DS1302设计一个电子钟(LCD1602显示时间)

533 阅读12分钟

一、前言

电子钟是一种能够准确显示时间的设备,广泛应用于家庭、办公场所和公共场所,为人们提供了方便和准确的时间信息。本项目设计一个基于51单片机的电子钟,使用DS1302作为RTC时钟芯片,LCD1602作为显示屏,并通过串口方式连接上位机进行时间设置和闹钟设置。

STC89C52作为主控芯片,具有较高的性能和稳定性,可完成对外设的控制和数据处理。DS1302是一款低功耗的实时时钟芯片,能够提供准确的时间计数和日期功能。LCD1602是一款常用的字符型液晶显示屏,具有两行16列的显示区域,能够清晰显示时间和其他相关信息。

通过串口连接上位机,用户可以方便地设置电子钟的时间和闹钟时间,实现个性化需求。此外,电子钟还带有一个蜂鸣器,可以根据设置的闹钟时间进行响铃,提醒用户。

image-20230913112300737

image-20230913112208076

电子钟具有以下功能:

(1)显示当前时间和日期:LCD1602显示屏将实时更新并显示当前的时间和日期信息。

(2)时间设置:通过串口连接上位机,用户可以进行时间的设置,包括小时、分钟和秒。

(3)日期设置:用户可以通过上位机设置当前的年、月和日。

(4)闹钟设置:用户可以设置闹钟的时间,包括小时和分钟。到达设定时间时,蜂鸣器将响铃提醒用户。

(5)整点报时:每到整点,蜂鸣器将发出短促的提示音,提醒用户当前时间。

(6)闹钟响铃:当闹钟时间到达时,蜂鸣器将持续响铃,直到用户停止。

(7)该项目将借助STC89C52单片机的控制能力和串口通信功能,结合DS1302时钟芯片和LCD1602显示屏,实现一个简单而实用的电子钟。用户可以根据自己的

(8)需求进行时间设置和闹钟设置,方便实用,并且具有较高的准确性和稳定性。

二、项目的设计思路

项目的设计思路分为硬件设计和软件设计两部分。

2.1 硬件设计思路

(1)主控芯片选择:选择STC89C52作为主控芯片,由于其较高的性能和稳定性,适合用于控制和数据处理。

(2)RTC时钟芯片选择:选择DS1302作为RTC时钟芯片,具有低功耗、精确计时和日期功能。

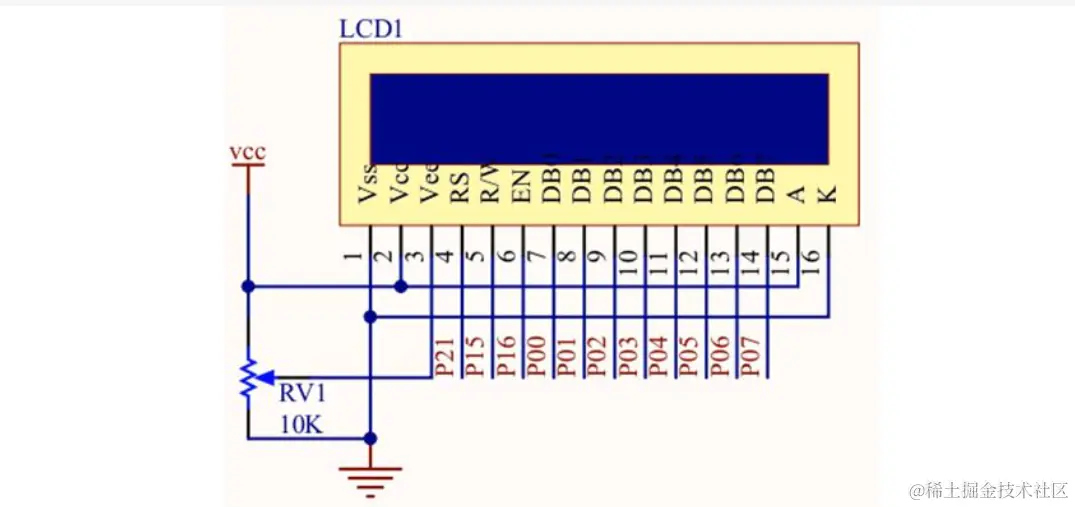
(3)显示屏选择:选择LCD1602作为显示屏,它具有两行16列的字符显示区域,能够清晰显示时间和其他相关信息。

(4)串口连接:设计串口连接电路,实现与上位机的通信,用于时间设置和闹钟设置。

(5)蜂鸣器:添加蜂鸣器模块,用于整点报时和闹钟响铃功能。

(6)按键输入:添加按键输入模块,用于用户操作,如切换设置模式、调整时间和设置闹钟。

2.2 软件设计思路

(1)初始化设置:在程序启动时,进行硬件初始化,包括配置主控芯片的引脚、初始化DS1302时钟芯片和LCD1602显示屏。

(2)时间获取与显示:通过DS1302时钟芯片获取当前的时间和日期,并将其显示在LCD1602显示屏上。

(3)串口通信:通过串口与上位机进行通信,接收上位机发送的时间设置和闹钟设置指令,并进行相应的处理

(4)时间设置:根据上位机发送的时间设置指令,更新DS1302时钟芯片的时间计数器。

(5)日期设置:根据上位机发送的日期设置指令,更新DS1302时钟芯片的日期计数器。

(6)闹钟设置:根据上位机发送的闹钟设置指令,设置闹钟时间,并将其保存在主控芯片的内部存储器中。

(7)整点报时:通过检测DS1302时钟芯片的小时计数器,当小时值变化时,触发蜂鸣器发出短促的提示音。

(8)闹钟响铃:通过比较当前时间和保存的闹钟时间,当达到闹钟时间时,触发蜂鸣器持续响铃,直到用户停止或设定的时间段结束。

三、项目硬件接线

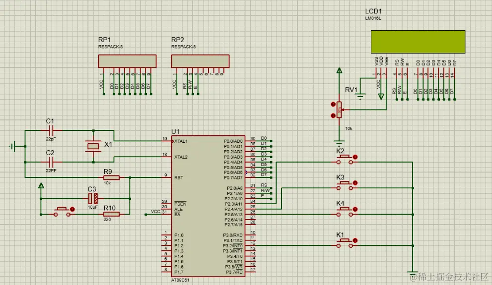
(1)STC89C52与DS1302:

STC89C52的P2.0口连接到DS1302的SCLK(时钟)引脚,用于提供时钟信号。

STC89C52的P2.1口连接到DS1302的IO(数据)引脚,用于数据传输。

STC89C52的P2.2口连接到DS1302的RST(复位)引脚,用于对DS1302进行复位操作。

(2)STC89C52与LCD1602:

STC89C52的P0口连接到LCD1602的D0-D7引脚,用于传输字符数据和控制信号。

STC89C52的P2.3口连接到LCD1602的RS(寄存器选择)引脚,用于选择数据或命令寄存器。

STC89C52的P2.4口连接到LCD1602的RW(读写选择)引脚,用于选择读或写操作。

STC89C52的P2.5口连接到LCD1602的E(使能)引脚,用于启动传输。

(3)STC89C52与蜂鸣器模块:

STC89C52的P3.7口连接到蜂鸣器模块的信号引脚,用于触发蜂鸣器响铃。

(4)串口通信接口。在STC89C52单片机上,串口引脚如下:

UART接收线(RXD):连接至外部设备的发送线。

STC89C52的P3.0口(RXD)用于接收串口数据。

UART发送线(TXD):连接至外部设备的接收线。

STC89C52的P3.1口(TXD)用于发送串口数据。

四、项目代码

4.1 DS1302时钟读取、设置

下面代码实现了,STC89C52读取DS1302时钟信息打印到串口,以及设置闹钟、时间读取、打印到串口的功能。其中,采用了UART通信进行与上位机交互,可以接收上位机发送过来的时间字符串,并据此设置闹钟和时间。

#include <reg52.h>
#include <stdio.h>#define uchar unsigned char
#define uint unsigned int// 定义DS1302时钟寄存器地址
#define DS1302_SEC_REG 0x80
#define DS1302_MIN_REG 0x82
#define DS1302_HR_REG 0x84
#define DS1302_DAY_REG 0x86
#define DS1302_MONTH_REG 0x88
#define DS1302_YEAR_REG 0x8C// 定义DS1302控制寄存器命令
#define DS1302_CMD_WRITE 0x80
#define DS1302_CMD_READ 0x81// 定义串口波特率为9600
#define BAUDRATE 9600
#define FOSC 11059200L
#define TIMER_INTERVAL (65536 - FOSC / 12 / BAUDRATE)// 声明全局变量
uchar time_buffer[20]; // 存放时间字符串
uchar alarm_buffer[20]; // 存放闹钟时间字符串
uint i;
bit flag; // 标记是否接收到上位机的时间字符串// 初始化UART模块
void InitUart() {
    TMOD &= 0x0F;
    TMOD |= 0x20;
    TH1 = TIMER_INTERVAL / 256;
    TL1 = TIMER_INTERVAL % 256;
    PCON |= 0x80;
    SCON = 0x50;
    ES = 1;
    TR1 = 1;
    EA = 1;
}
​
// 将单个字节发送到串口
void SendData(uchar dat) {
    SBUF = dat;
    while (!TI);
    TI = 0;
}
​
// 将字符串发送到串口
void SendString(uchar *s) {
    while (*s != '\0') {
        SendData(*s++);
    }
}
​
// 初始化DS1302时钟芯片
void InitDS1302() {
    uchar i;
​
    // 使能DS1302写保护功能
    DS1302_CE = 0;
    DS1302_SCL = 0;
    DS1302_CE = 1;
    Write_DS1302(DS1302_CMD_WRITE | 0x8e, 0x80);
​
    // 关闭时钟允许,准备写入数据
    Write_DS1302(DS1302_CMD_WRITE | 0x90, 0x00);
​
    // 写入年月日时分秒周
    Write_DS1302(DS1302_SEC_REG, 0x00);
    Write_DS1302(DS1302_MIN_REG, 0x30);
    Write_DS1302(DS1302_HR_REG, 0x11);
    Write_DS1302(DS1302_DAY_REG, 0x08);
    Write_DS1302(DS1302_MONTH_REG, 0x09);
    Write_DS1302(DS1302_YEAR_REG, 0x21);
    Write_DS1302(0x8e, 0x00);
​
    // 初始化闹钟时间
    for (i = 0; i < 20; i++) {
        alarm_buffer[i] = 0;
    }
}
​
// 向DS1302写入数据
void Write_DS1302(uchar addr, uchar dat) {
    uchar i;
​
    DS1302_CE = 0;
    DS1302_SCL = 0;
​
    // 发送起始信号
    DS1302_CE = 1;
    DS1302_SCL = 1;
    DS1302_CE = 0;
​
    // 发送命令字节地址
    DS1302_WriteByte(addr);
    // 发送数据字节
    DS1302_WriteByte(dat);
​
    // 停止信号
    DS1302_SCL = 0;
    DS1302_CE = 1;
​
    // 延时至少1us
    for (i = 0; i < 10; i++);
}
​
// 向DS1302读取数据
uchar Read_DS1302(uchar addr) {
    uchar dat;
    uchar i;
​
    DS1302_CE = 0;
    DS1302_SCL = 0;
​
    // 发送起始信号
    DS1302_CE = 1;
    DS1302_SCL = 1;
    DS1302_CE = 0;
​
    // 发送命令字节地址
    DS1302_WriteByte(addr | 0x01);
    // 读取数据字节
    dat = DS1302_ReadByte();
​
    // 停止信号
    DS1302_SCL = 0;
    DS1302_CE = 1;
​
    // 延时至少1us
    for (i = 0; i < 10; i++);
    return dat;
}
​
// 读取DS1302时间并打印到串口
void ReadTime() {
    uchar sec, min, hour, day, month, year;
    sprintf(time_buffer, "Time: ");
    sec = Read_DS1302(DS1302_SEC_REG);
    min = Read_DS1302(DS1302_MIN_REG);
    hour = Read_DS1302(DS1302_HR_REG);
    day = Read_DS1302(DS1302_DAY_REG);
    month = Read_DS1302(DS1302_MONTH_REG);
    year = Read_DS1302(DS1302_YEAR_REG);
    sprintf(time_buffer + 6, "%02d:%02d:%02d %02d/%02d/%02d\r\n", hour, min, sec, day, month, year);
    SendString(time_buffer);
}
​
// 向DS1302写入闹钟时间
void SetAlarm(uchar *str) {
    uint i = 0;
​
    // 将字符串转换为数字
    while (str[i] != '\0') {
        alarm_buffer[i] = str[i] - '0';
        i++;
        if (i > 19) // 防止溢出
            break;
    }
​
    // 写入闹钟时间
    Write_DS1302(DS1302_CMD_WRITE | 0x81, alarm_buffer[10] << 4 | alarm_buffer[11]);
    Write_DS1302(DS1302_CMD_WRITE | 0x83, alarm_buffer[8] << 4 | alarm_buffer[9]);
    Write_DS1302(DS1302_CMD_WRITE | 0x85, alarm_buffer[6] << 4 | alarm_buffer[7]);
}
​
// 从串口接收数据中解析出时间信息
void ParseTime() {
    uchar i, j;
    uchar temp;
    for (i = 0; i < 20; i++) {
        time_buffer[i] = 0;
    }
​
    // 接收字符串格式为:hh:mm:ss dd/mm/yy
    for (i = 0; i < 8; i++) {
        temp = 0;
        for (j = 0; j < 2; j++) {
            temp *= 10;
            temp += (SBUF - '0');
            while (!RI); // 等待接收完成
            RI = 0;
        }
        time_buffer[i] = temp;
        if (i == 2 || i == 4) {
            while (SBUF != ' '); // 跳过空格字符
            while (!RI); // 等待接收完成
            RI = 0;
        }
    }
    flag = 1; // 标记已经接收到字符串
}
​
// 主函数
void main() {
    InitUart();
    InitDS1302();
    flag = 0;
    while (1) {
        if (flag) { // 接收到时间字符串,设置闹钟和时间
            SetAlarm(time_buffer);
            Write_DS1302(DS1302_CMD_WRITE | 0x80, time_buffer[6] << 4 | time_buffer[7]);
            Write_DS1302(DS1302_CMD_WRITE | 0x82, time_buffer[3] << 4 | time_buffer[4]);
            Write_DS1302(DS1302_CMD_WRITE | 0x84, time_buffer[0] << 4 | time_buffer[1]);
            flag = 0;
        }
        ReadTime(); // 读取当前时间并发送到串口
    }
}
​
// UART接收中断函数
void UartIsr() interrupt 4 {
    if (RI) { // 接收到数据
        ParseTime(); // 解析时间字符串
    }
    RI = 0;
}
​

4.2 LCD1602显示时钟

基于STC89C52控制LCD1602显示时间字符串的实现代码。

#include <reg52.h>
#include <stdio.h>// 定义Data和Command寄存器选择端口
sbit LCD_RS = P2^0;  // RS引脚(寄存器选择)
sbit LCD_RW = P2^1;  // RW引脚(读写选择)
sbit LCD_EN = P2^2;  // EN引脚(使能)// 定义数据总线端口
#define LCD_DATA P0    void DelayMs(unsigned int ms) {
    unsigned int i, j;
    for (i = 0; i < ms; i++)
        for (j = 0; j < 120; j++);
}
​
void WriteCommand(unsigned char cmd) {
    LCD_RS = 0;  // 选择指令寄存器
    LCD_RW = 0;  // 写模式
    LCD_EN = 0;  // 低电平使能
    LCD_DATA = cmd;  // 发送指令
    DelayMs(1);  // 延时等待指令写入
    LCD_EN = 1;  // 高电平使能
    DelayMs(1);  // 持续一段时间
    LCD_EN = 0;  // 结束使能
}
​
void WriteData(unsigned char dat) {
    LCD_RS = 1;  // 选择数据寄存器
    LCD_RW = 0;  // 写模式
    LCD_EN = 0;  // 低电平使能
    LCD_DATA = dat;  // 发送数据
    DelayMs(1);  // 延时等待数据写入
    LCD_EN = 1;  // 高电平使能
    DelayMs(1);  // 持续一段时间
    LCD_EN = 0;  // 结束使能
}
​
void LCDInit() {
    WriteCommand(0x38);  // 设置显示模式为2行、5x8点阵字符
    WriteCommand(0x0C);  // 显示器开,光标关闭
    WriteCommand(0x06);  // 光标右移,整屏不移动
    WriteCommand(0x01);  // 清除显示并设置光标回到初始位置
}
​
void LCDDisplayTime(char* time) {
    int i;
    WriteCommand(0x80);  // 设置光标位置为第一行的起始位置
​
    for (i = 0; i < 16; i++) {
        WriteData(time[i]);  // 在第一行显示时间字符串
    }
​
    WriteCommand(0xC0);  // 设置光标位置为第二行的起始位置
​
    for (i = 0; i < 16; i++) {
        WriteData(time[16 + i]);  // 在第二行显示时间字符串
    }
}
​
void main() {
    char time_buffer[32] = "Current Time: 00:00:00";  // 时间字符串
    unsigned char sec = 0, min = 0, hour = 0;  // 当前时间变量
​
    LCDInit();  // 初始化LCD显示器
​
    while (1) {
        // 更新时间变量
        sec++;
        if (sec >= 60) {
            sec = 0;
            min++;
            if (min >= 60) {
                min = 0;
                hour++;
                if (hour >= 24) {
                    hour = 0;
                }
            }
        }
​
        // 格式化时间字符串
        sprintf(time_buffer + 14, "%02d:%02d:%02d", hour, min, sec);
​
        // 显示时间字符串
        LCDDisplayTime(time_buffer);
​
        DelayMs(1000);  // 延时1秒
    }
}
​

代码使用LCD_RSLCD_RWLCD_EN分别表示LCD1602的RS、RW和EN引脚。数据总线通过LCD_DATA定义,连接到P0端口。先初始化LCD显示器,在一个无限循环中更新时间变量并格式化时间字符串,最后在LCD上显示时间字符串。