探究Java中Collection接口,理解集合框架的实现原理!

305 阅读10分钟

在这里插入图片描述

  咦咦咦,各位小可爱,我是你们的好伙伴——bug菌,今天又来给大家普及Java SE之Collection集合类相关知识点了,别躲起来啊,听我讲干货还不快点赞,赞多了我就有动力讲得更嗨啦!所以呀,养成先点赞后阅读的好习惯,别被干货淹没了哦~

在这里插入图片描述


🏆本文收录于「滚雪球学Java」专栏,专业攻坚指数级提升,助你一臂之力,带你早日登顶🚀,欢迎大家关注&&收藏!持续更新中,up!up!up!!

环境说明:Windows 10 + IntelliJ IDEA 2021.3.2 + Jdk 1.8

@[toc]

前言

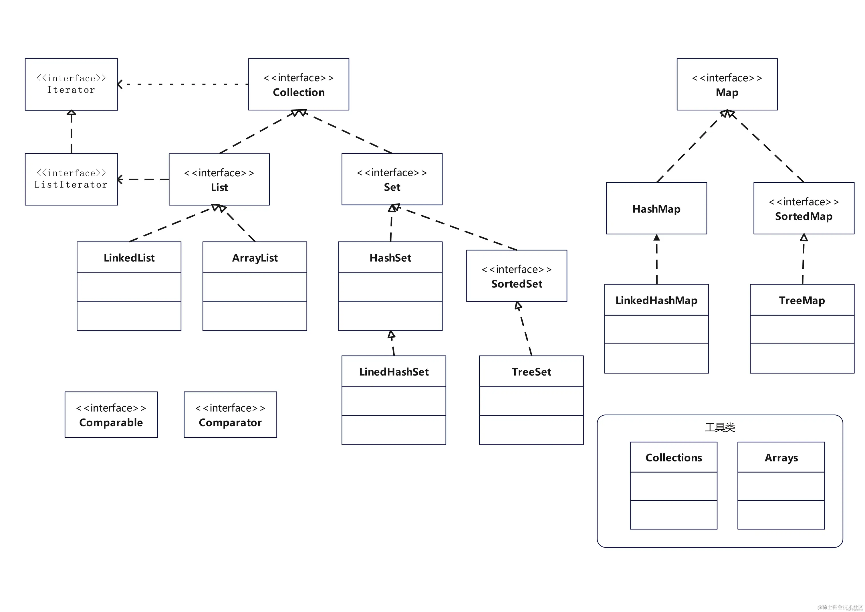
  Java是一种面向对象的编程语言,在其广泛的类库中,Collection接口是其中的一个重要接口。Collection接口定义了一组常用的操作,可以用于管理和操作一组数据。

  本文将介绍Collection接口的基本概念、源代码解析、应用场景案例、优缺点分析、类代码方法介绍、测试用例和全文小结。

摘要

  本文主要介绍Java中的Collection接口,其作用是定义一组常用的操作,用于管理和操作一组数据。通过这些操作,可以方便地向集合中添加和删除元素,并对集合进行排序和搜索等操作。Collection接口的实现类包括List、Set和Queue等。

Collection接口

概述

  Collection接口是Java集合框架中最基本的接口之一,它定义了一组常用的操作,可以用于操作一组数据。在Java中,集合是一种动态对象,它可以根据需要自动增加或减少容量。集合框架提供了一组实现类,这些实现类提供了不同的数据结构和操作方式,可以满足不同的需求。

  Collection接口的主要方法包括添加、删除、查询、排序和遍历等操作。这些方法提供了一种方便的方式来操作集合,使得代码更加简洁和可读。除了基本操作外,Collection接口还提供了一组方便的批量操作、迭代器、Lambda表达式和流式API等,可以进一步简化代码。

源代码解析

Collection接口的源代码如下:

public interface Collection<E> extends Iterable<E> {
    // Basic operations
    int size();
    boolean isEmpty();
    boolean contains(Object o);
    boolean add(E e);
    boolean remove(Object o);
    void clear();

    // Bulk operations
    boolean containsAll(Collection<?> c);
    boolean addAll(Collection<? extends E> c);
    boolean removeAll(Collection<?> c);
    boolean retainAll(Collection<?> c);

    // Array operations
    Object[] toArray();
    <T> T[] toArray(T[] a);
}

  Collection接口是一个泛型接口,它定义了一个类型参数E,用于指定集合中的元素类型。接口中定义了两个方法:size()isEmpty(),用于获取集合中元素的数量和判断集合是否为空。接口中还定义了一组基本操作,包括添加元素、删除元素、判断元素是否存在和清空集合等。这些操作是集合框架中最基本的操作,所有的集合都支持这些操作。

  除了基本操作外,Collection接口还定义了一组批量操作,包括判断集合中是否包含另一个集合、将一个集合中的元素添加到另一个集合中、从一个集合中删除另一个集合中的元素和保留一个集合中与另一个集合相同的元素。这些操作可以方便地对集合进行操作,避免了手动遍历集合的麻烦。

  接口中还定义了两个数组操作,用于将集合转换为数组。toArray()方法将集合转换为Object类型的数组,而toArray(T[] a)方法将集合转换为指定类型的数组。这些方法可以方便地将集合中的元素转换为数组,以便于进行其他操作。

应用场景案例

Collection接口可以应用于许多场景,例如:

  • 管理一组数据:Collection接口可以用于管理一组数据,可以将数据添加到集合中、从集合中删除数据、判断集合中是否包含某个数据等操作。
  • 数据排序:通过将集合转换为数组,并使用Arrays类提供的排序方法,可以很方便地对集合中的数据进行排序。
  • 数据搜索:通过使用迭代器或Lambda表达式,可以方便地搜索集合中的数据。
  • 数据统计:通过使用流式API,可以方便地统计集合中的数据、过滤数据和映射数据等操作。

  下面是一个简单的应用场景案例,演示如何使用Collection接口来管理一组数据:

代码演示

package com.demo.javase.day56;

import java.util.ArrayList;
import java.util.Collection;

/**
 * @Author bug菌
 * @Date 2023-10-23 20:14
 */
public class CollectionDemo {

    public static void main(String[] args) {
        Collection<String> collection = new ArrayList<>();

        // 添加数据
        collection.add("赵云");
        collection.add("张飞");
        collection.add("刘备");

        // 判断数据是否存在
        System.out.println(collection.contains("刘备"));   // true
        System.out.println(collection.contains("貂蝉"));    // false

        // 输出数据
        System.out.println(collection);    // [赵云, 张飞, 刘备]

        // 删除数据
        collection.remove("张飞");

        // 输出数据
        System.out.println("删除后:"+collection);    // [赵云, 刘备]

        // 统计数据
        System.out.println("统计数据条数:"+collection.size());    // 2
    }
}

演示结果

  根据如上案例代码本地执行后结果如下:

在这里插入图片描述   可以看到与预期结果输出一致,证明使用方法是没有任何问题的。

代码分析

  如上案例演示了Java集合类中Collection的使用示例。在这个示例中,我们创建了一个ArrayList类型的Collection,添加了一些String类型的元素并对其进行了操作,包括判断是否存在某元素、输出集合中所有元素、删除元素和统计元素个数。最终,我们通过调用size方法输出了集合中的元素个数。供同学们参考,以便更好的掌握该接口的使用情况。

优缺点分析

优点

Collection接口的主要优点包括:

  • 简化代码:通过提供一组基本操作和批量操作,可以方便地进行集合操作,避免了手动遍历集合的麻烦,从而简化了代码。
  • 提高效率:通过使用迭代器、Lambda表达式和流式API等,可以提高集合的搜索和过滤效率,从而提高了程序的效率。
  • 提高可读性:通过对集合进行封装,可以将集合的操作分离出来,使得程序更加易读易懂。

缺点

Collection接口的主要缺点包括:

  • 空间占用较大:由于Java集合框架是动态对象,存储元素时需要预留一定的空间,因此会占用较大的空间。
  • 性能下降:由于Collection接口是一个泛型接口,因此在使用时需要进行类型转换,这会降低程序的性能。

类代码方法介绍

Collection接口有许多方法,下面是对其中一些方法进行介绍:

方法名作用
add(E e)将元素添加到集合中。
addAll(Collection<? extends E> c)将另一个集合中的元素添加到该集合中。
clear()清空集合中的元素。
contains(Object o)判断集合中是否包含指定的元素。
containsAll(Collection<?> c)判断集合中是否包含另一个集合中的所有元素。
isEmpty()判断集合是否为空。
iterator()返回一个迭代器,用于遍历集合中的元素。
remove(Object o)从集合中删除另一个集合中的所有元素。
removeAll(Collection<?> c)返回一个迭代器,用于遍历集合中的元素。
retainAll(Collection<?> c)从集合中保留与另一个集合中相同的元素。
size()返回集合中的元素数量。
toArray()将集合转换为Object数组。
toArray(T[] a)将集合转换为指定类型的数组。
toArray()将集合转换为Object数组。

  当然了,不仅仅是如上这些方法,我列举出来的只是一些常用方法而已, 如果想了解更多,可以对其源码进行剖析。

测试用例

下面是一个简单的测试用例,用于测试Collection接口的基本操作:

代码演示

package com.demo.javase.day56;

import java.util.ArrayList;
import java.util.Collection;

/**
 * @Author bug菌
 * @Date 2023-10-23 20:14
 */
public class CollectionTest {


    public static void main(String[] args) {
        Collection<String> collection = new ArrayList<>();

        // 添加数据
        collection.add("Java");
        collection.add("Python");
        collection.add("C++");

        // 判断数据是否存在
        System.out.println(collection.contains("Java"));
        System.out.println(collection.contains("Golang"));

        // 输出数据
        System.out.println(collection);    // [Java, Python, C++]

        // 删除数据
        collection.remove("C++");

        // 输出数据
        System.out.println(collection);    // [Java, Python]

        // 统计数据
        System.out.println(collection.size());    // 2
    }
}

演示结果

  根据如上案例代码本地执行后结果如下:

在这里插入图片描述

代码解析

如上测试用例给大家演示了如何使用Java集合框架中的Collection接口的基本用法,具体如下:

  1. 创建了一个Collection接口的实现类ArrayList对象。

  2. 使用add()方法向集合中添加了3个字符串对象。

  3. 使用contains()方法判断Java和Golang字符串是否在集合中。

  4. 使用toString()方法输出集合中的所有元素。

  5. 使用remove()方法删除C++字符串对象。

  6. 使用toString()方法再次输出集合中的所有元素。

  7. 使用size()方法统计集合中元素的数量。

该代码运行结果为:

true
false
[Java, Python, C++]
[Java, Python]
2

  可以发现与预期结果一模一样。

全文小结

  本文介绍了Java中的Collection接口,该接口定义了一组常用的操作,可以用于管理和操作一组数据。Collection接口是一个非常重要的接口,Java集合框架中的许多接口和类都是基于它定义的,因此学习它是非常有必要的。在使用Collection接口时,需要注意其泛型类型,以便正确地使用集合中的元素。此外,需要了解Collection接口提供的各种方法,并根据需求进行选择和使用。通过合理地使用Collection接口,可以方便地操作集合数据,提高代码的效率和可读性。

附录源码

  如上涉及所有源码均已上传同步在「Gitee」,提供给同学们一对一参考学习,辅助你更迅速的掌握。

总结

  Collection接口是Java集合框架中最基本的接口之一,它提供了一组常用的操作,可以用于操作一组数据。该接口定义了基本操作、批量操作和数组操作等方法,可以方便地对集合进行操作。Collection接口的实现类有许多,每个实现类都提供了不同的数据结构和操作方式,可以满足不同的需求。

☀️建议/推荐你

  最后,如果这篇文章对你有所帮助,帮忙给作者来个一键三连,关注、点赞、收藏,您的支持就是我坚持写作最大的动力。

  同时欢迎大家关注公众号:「猿圈奇妙屋」 ,以便学习更多同类型的技术文章,免费白嫖最新BAT互联网公司面试题、4000G pdf电子书籍、简历模板、技术文章Markdown文档等海量资料。

📣关于我

  我是bug菌,CSDN | 掘金 | infoQ | 51CTO 等社区博客专家,历届博客之星Top30,掘金年度人气作者Top40,51CTO年度博主Top12,华为云 | 阿里云| 腾讯云等社区优质创作者,全网粉丝合计15w+ ;硬核微信公众号「猿圈奇妙屋」,欢迎你的加入!免费白嫖最新BAT互联网公司面试题、4000G pdf电子书籍、简历模板等海量资料。