全国首个跨区域“政所直连”公共数据场内交易在深圳完成

71 阅读4分钟

[数据要素社、

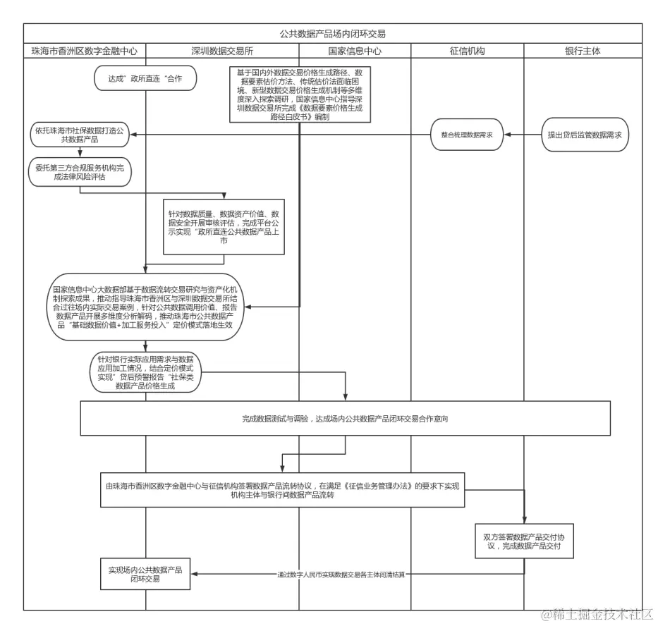
近日,深圳数据交易所携手珠海市香洲区创新推动的全国首个跨区域“政所直连”公共数据产品于场内正式完成交易。

图片

本次交易,基于公共数据产品价值在全国率先创新探索“基础数据价值+加工服务投入”定价模式,并以数字人民币方式完成交付结算, 标志着深圳与珠海这两座粤港澳大湾区核心节点城市,共同担负起数据要素市场化配置改革的重任,在探索数字人民币在数据交易领域的使用、公共数据市场化流通道路上携手实现全国首创。

公共数据专业定价市场化应用圆满落地当前我国公共数据市场化流通仍处初期发展阶段,公共数据和非公共数据均具备数据的虚在性、依附性、运动性、边际收益递增性、价值差异性和外部性等一般特性,但两者在数据获取、加工处理、开发利用、授权运营、流通定价及收益分配等方面存在明显差异,且公共数据分级分类、价值评估缺乏统一规范,直接导致公共数据产品创新难、流通难。

2023年3月,在国家信息中心大数据部指导下,深圳数据交易所完成《数据要素价格生成路径白皮书》编制,针对国内外数据交易价格生成路径、数据交易市场现存问题、数据要素估价方法、传统估价法面临困境、新型数据交易价格生成机制等多维度进行阐述论证及探索创新,尤其围绕我国现有数据要素市场发展阶段及进展,总结归纳场内数据交易价格生成路径,基于市场交易及数据交易所发展阶段,在标准化定价机制的生成总体上实施“两步走”战略。

为有效解决珠海《贷后预警报告(社保维度监控)》数据报告产品市场化定价问题,国家信息中心大数据部基于数据流转交易研究与资产化机制探索成果,指导推动珠海市香洲区数字金融中心与深圳数据交易所结合过往场内实际交易案例,针对公共数据调用价值、报告数据产品开展多维度分析解码,总结归纳成本法、收益法、市场法三大传统定价机制,围绕前期规划、数据获取、数据处理三个阶段的成本投入,结合数据资产的收益获取能力,考虑该数据资产或者类似数据资产的历史应用情况以及未来应用前景,评估数据资产与征信报告、社保数据调用字段近期售出类似资产的差异,并根据银行贷后监管数据实际需求,且结合珠海市香洲区数字金融中心采集、处理、加工公共数据成本及数据产品输出形式,围绕基础数据价值评定,明确基础数据价值。在加工分析服务方式上,采取积分法,按照不同的积分档位换算成相应积分,并将积分加总后结合报告所分析的数据数量确定分析加工投入,在国家信息中心的指导下,珠海市香洲区数字金融中心与深圳数据交易所创新地提出了“基础数据价值+加工服务投入”的定价模式,从数据本身以及数据价值挖掘的深度两方面共同对数据产品进行定价。

图片探索“数据交易”与“数字人民币”的“双数”奔赴为加快推动公共数据可信安全流通与数字人民币应用场内数据交易试点,近日,在人民银行广东省分行的指导下,珠海市香洲区数字金融中心与广东图腾征信有限公司、工商银行珠海分行达成公共数据产品场内流通交易创新合作,此次落地交易不仅实现了场内公共数据产品闭环可信交易流转,满足金融机构数据采买全流程合规与制度性要求,同时创新采用数字人民币方式完成交付结算,于全国率先实现基于公共数据专业化定价的公共数据与数字人民币流转的双“数”闭环,并于深圳数据交易所完成“新型定价模式+数字人民币交付” 全国公共数据场内交易第一单。图片下一步,珠海市香洲区数字金融中心也将基于数字人民币的智能合约技术等特性与功能,大胆探索“数据交易”与“数字人民币”的双向奔赴。

截至目前,珠海《贷后预警报告(社保维度监控)》数据报告产品通过“政所直连”的新范式,按照该“基础数据价值+加工服务投入”定价新模式,近期将陆续再与厦门国际银行珠海分行、珠海华润银行珠海分行等金融机构达成多笔场内数据交易实质落地,为我国创新探索落地一条公共数据经过授权与专业化定价机制赋能,三权分置后成功交易的新路径。

来源:深圳数据交易所