接口验签方案

308 阅读1分钟

为了验证调用方身份,以及防止接口参数被篡改,通常会设计验签方案。

双方约定好一个对称加密的密钥,各自存储。

image.png

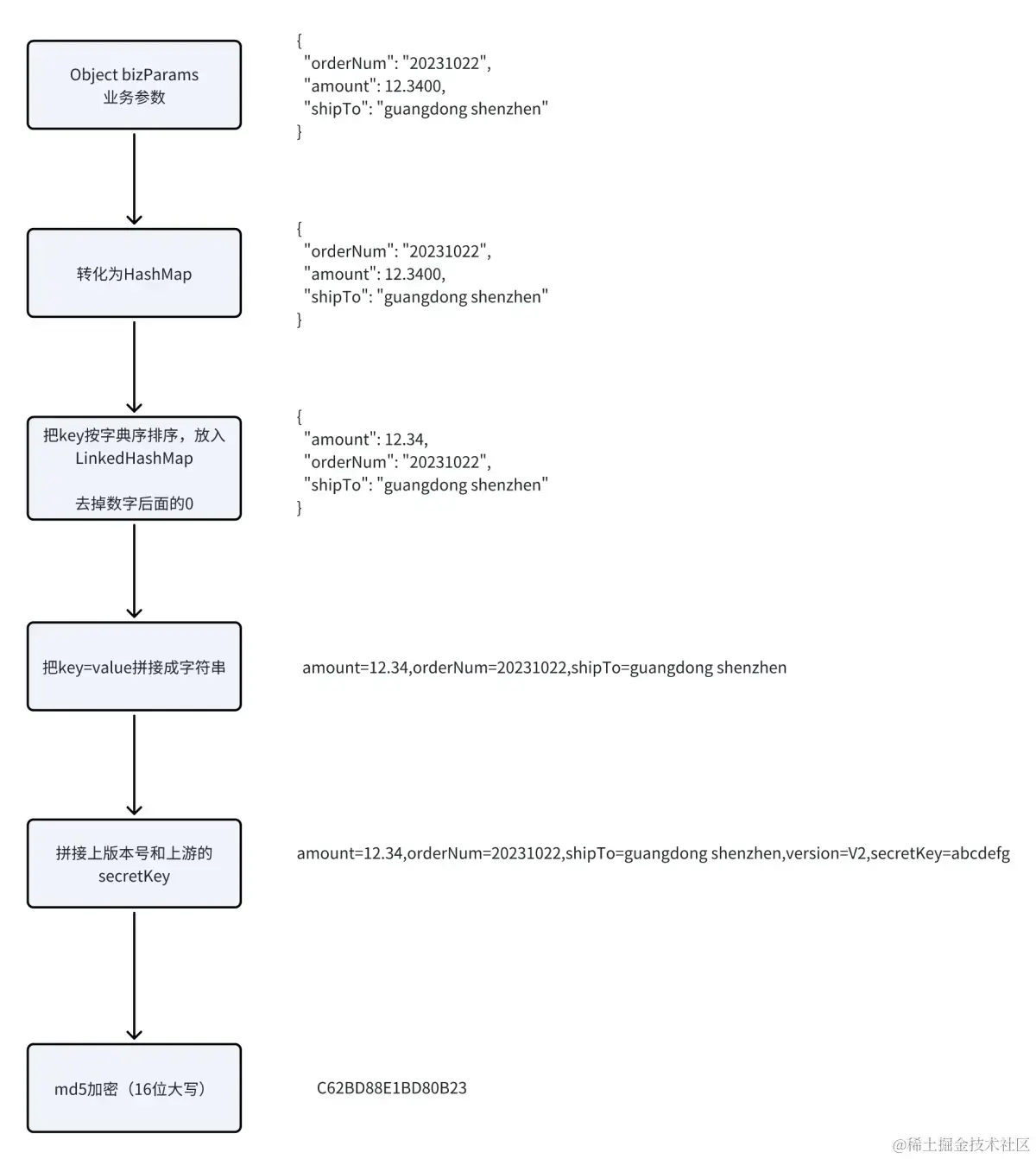
常见的签名设计方案如下

image.png

解释

  1. 把key按字典序排序,防止因为key顺序不同导致md5加密结果不同;
  2. 去掉数字后面的0,也是保证双方md5加密结果相同;
  3. 把key=value拼接成字符串,相较于使用json格式字符串,可以防止因不同序列化框架的实现差异导致字符串不同。
  4. 拼接版本号,是因为下游可能有多个版本的验签,发布新版本时需要兼容旧版本的调用;
  5. 拼接secretKey(密钥),是用于标识不同上游