《积极改变:成就职场达人情商课》笔记

174 阅读3分钟

《积极改变:成就职场达人情商课》

· 觉察自身情绪(情绪旁观者)

第一步:命名(给你现在感受到的情绪命名,快乐,紧张等等)

第二步:定级(给你感受到的情绪定一个强度等级,如1-5分)

第三步:关联意义(什么事情引发这个情绪,为什么会引发这个情绪)

· 情绪ABC理论,锻炼情绪

(1)介绍:由阿尔伯特·艾利斯(美国)提出,这个理论及在此基础上创立的心理疗法在应用心理学领域有深远影响。

**Activating event:**激发事件

**Belief:**信念(由于人们不同的认知对激发事件产生的想法或信念)

**Consequence:**结果(由上述两者产生的情绪)

image-20231022140021051.png

Irration Belief:非理性信念,引发消极情绪的除了激发事件,还有人们的非理性信念(绝对化要求,过分概括,过分夸大糟糕结果)

(2)反驳IB,锻炼情绪

第一步:觉察情绪

第二步:觉察信念是否事非理性的

第三步:反驳IB(A.现实性反驳,这个信念在社会职场环境中是否真的成立,降低主观性。B.逻辑性反驳。C.实用性反驳,继续这种想法有什么后果)

第四步:沟通或求助于人

第五步:建立有建设性的新信念 image-20231022141813983.png

· 情绪急救之愤怒

(1)情绪触发点(trigger),刻意寻找trigger,当要发生某件类似的事时,会马上意识到要触发了,立即提醒自己。

(2)暂停6s,研究显示相比行动系统,6s后知性系统才会起作用,当要触发情绪时,先暂停6s,例如可以默数6s,再开始行动。

· 情绪反刍处理

(1)情绪反刍:人们对客观事件进行认知加工后产生消极情绪,又接着对消极情绪进行认知加工,进而产生新的情绪,出现情绪“叠加”的情况。深夜里的情绪百转千回,就属于这个情况。

(2)处理:短期(觉察情绪,转移注意力)长期(情绪ABC锻炼情绪)

· 表达愤怒

(1)带着情绪能量说,就事论事,表达底线

(2)平静坚定说,A.说事实,不臆测。B.表达个人感受,但不关联于对方行为。C.表达正面期待

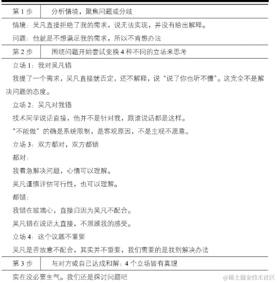
· 情绪双标&枕头法

(1)情绪双标:即心理学概念“基本归因错误”,人们在给发生事件寻找原因时,对于自己更多归因于外部环境因素对个人行为影响,而对于他人更多归因于他人内在性格特质对于行为的影响。也就是说同样事情发生在自己身上就会觉得是客观环境问题,而在他人身上就会觉得是他主观问题更大。

(2)减轻双标:

枕头法:多种立场,综合分析

image-20231022144730462.png

应用:

image-20231022144800438.png

· 没有敌意的拒绝

(1)明确表达“不可以提供帮助”的态度;

(2)提供合理原因;

(3)表达对对方处境的理解;

(4)如有可能,可以给出建议备选方案;