日期时间类常见API以及包装类-CSDN博客

136 阅读15分钟

第一章:日期与时间 

 一.Date类

 

package com.gch.d1_date;

import java.util.Date;

/**
   目标:学会使用Date类处理时间,获取时间的信息
 */
public class DateDemo1 {
    public static void main(String[] args) {
        // 1.创建一个Date类的对象:代表系统此刻日期时间对象
        Date d = new Date();
        System.out.println(d); // Wed Mar 01 10:04:09 CST 2023

        // 2.获取时间毫秒值
        long time = d.getTime();
        System.out.println(time); // 1677636249346
//        long time1 = System.currentTimeMillis();
//        System.out.println(time1);

        System.out.println("-----------------------");
        // 请计算当前时间往后走1小时121秒之后的时间是多少

        // 1.得到当前时间
        Date d1 = new Date();
        System.out.println(d1); // Wed Mar 01 10:04:09 CST 2023

        // 2.当前时间往后走1小时121秒
        long time2 = System.currentTimeMillis();
        time2 += (60 * 60 + 121) * 1000;

        // 3.把时间毫秒值转换成对应的日期对象
//        Date d2 = new Date(time2);
//        System.out.println(d2);

        Date d3 = new Date();
        // 设置日期对象的时间为当前时间毫秒值对应的时间
        d3.setTime(time2);
        System.out.println(d3); // Wed Mar 01 11:06:10 CST 2023
    }
}

 

 二.SimpleDateFormat类

 

package com.gch.d2_simpledateformat;

import java.text.SimpleDateFormat;
import java.util.Date;

/**
    目标:SimpleDateFormat简答日期格式化类的使用
    格式化时间
    解析时间
 */
public class SimpleDateFormatDemo1 {
    public static void main(String[] args) {
        // 1.日期对象
        Date d = new Date();
        System.out.println(d); // Sat Feb 25 18:08:35 CST 2023

        // 2.格式化这个日期对象(指定最终格式化的形式)  
        // EEE:代表星期几 a:代表是上午还是下午 
        SimpleDateFormat sdf = new SimpleDateFormat("yyyy年MM月dd日 HH:mm:ss EEE a");
        // 3.开始格式化日期对象称为喜欢的字符串形式
        String rs = sdf.format(d);
        System.out.println(rs); // 2023年02月25日 18:08:35 星期六 下午
        System.out.println("-----------------------");

        // 4.格式化时间毫秒值
        // 需求:请问121秒后的时间是多少
        long time = System.currentTimeMillis() + 121 * 1000;
        String rs2 = sdf.format(time);
        System.out.println(rs2); // 2023年02月28日 14:34:35 星期二 下午
    }
}

 

package com.gch.d2_simpledateformat;

import java.text.ParseException;
import java.text.SimpleDateFormat;
import java.util.Date;

public class SimpleDateFormatDemo2 {
    public static void main(String[] args) throws ParseException {
        // 目标:学会使用SimpleDateFormat解析字符串时间成为日期对象
        System.out.println("------解析字符串时间-------");
        // 案例:请计算出2021年08月06日11点11分11秒,往后走2天14小时49分06秒后的时间是多少
        // 1.把字符串时间拿到程序中来
        String dataStr = "2021年08月06日 11:11:11";

        // 2.把字符串时间解析成日期对象(本节的重点):形式必须与被解析时间的格式完全一样,否则运行时解析报错!
        SimpleDateFormat sdf = new SimpleDateFormat("yyyy年MM月dd日 HH:mm:s");
        Date d = sdf.parse(dataStr);

        // 3.往后走2天 14小时 49分 06秒
        long time = d.getTime() + (2L * 24 * 60 * 60 + 14 * 60 * 60 + 49 * 60 + 6) * 1000;

        // 4.格式化这个时间毫秒值就是结果
        System.out.println(sdf.format(time)); // 2021年08月09日 02:00:17
    }
}

 

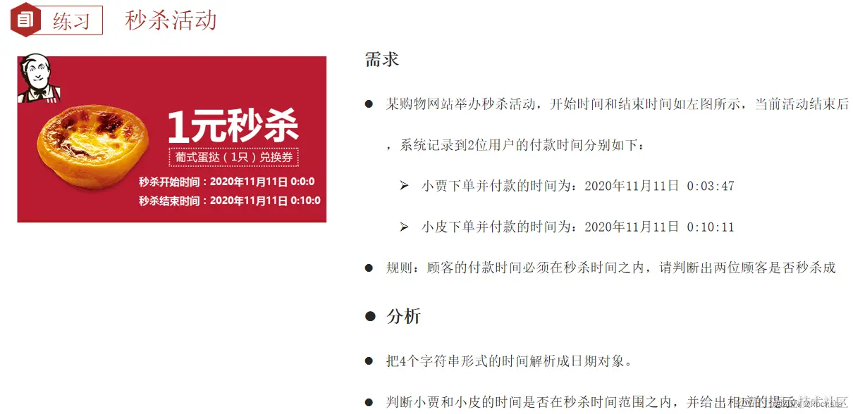
案例: 

 

package com.gch.d2_simpledateformat;

import java.text.ParseException;
import java.text.SimpleDateFormat;
import java.util.Date;

public class SimpleDateFormatTest3 {
    public static void main(String[] args) throws ParseException {
        // 1.开始和结束时间
        String startTime = "2021-11-11 00:00:00";
        String endTime = "2021-11-11 00:10:00";

        // 2.小贾  小皮
        String xiaoJia = "2021-11-11 00:03:47";
        String xiaoPi = "2021-11-11 00:10:11";

        // 3.解析他们的字符串时间为日期对象
        SimpleDateFormat sdf = new SimpleDateFormat("yyyy-MM-dd HH:mm:ss");
        Date d1 = sdf.parse(startTime);
        Date d2 = sdf.parse(endTime);
        Date d3 = sdf.parse(xiaoJia);
        Date d4 = sdf.parse(xiaoPi);

        if(d3.after(d1) && d3.before(d2)){
            System.out.println("小贾秒杀成功,可以发货了!");
        }else{
            System.out.println("小贾秒杀失败!");
        }

        if(d4.after(d1) && d4.before(d2)){
            System.out.println("小皮秒杀成功,可以发货了!");
        }else{
            System.out.println("小皮秒杀失败!");
        }
    }
}

三. Calendar [日历]

 

package com.gch.d3_calendar;

import java.text.SimpleDateFormat;
import java.util.Calendar;
import java.util.Date;

/**
 * 目标:日历类Calendar的使用,可以得到更加丰富的信息。
 * <p>
 * Calendar代表了系统此刻日期对应的日历对象。
 * Calendar是一个抽象类,不能直接创建对象。
 * Calendar日历类创建日历对象的语法:
 * Calendar rightNow = Calendar.getInstance();
 * Calendar的方法:
 * 1.public static Calendar getInstance(): 返回一个日历类的对象。
 * 2.public int get(int field):取日期中的某个字段信息。
 * 3.public void set(int field,int value):修改日历的某个字段信息。
 * 4.public void add(int field,int amount):为某个字段增加/减少指定的值
 * 5.public final Date getTime(): 拿到此刻日期对象。
 * 6.public long getTimeInMillis(): 拿到此刻时间毫秒值
 * 小结:
 *     记住。
 */
public class CalendarDemo{
    public static void main(String[] args) {
        // 1、拿到系统此刻日历对象
        Calendar cal = Calendar.getInstance();
        System.out.println(cal);

        // 2、获取日历的信息:public int get(int field):取日期中的某个字段信息。
        int year = cal.get(Calendar.YEAR);
        System.out.println(year); // 2023

        int mm = cal.get(Calendar.MONTH) + 1;
        System.out.println(mm); // 5

        int days = cal.get(Calendar.DAY_OF_YEAR) ;
        System.out.println(days); // 140

        // 3、public void set(int field,int value):修改日历的某个字段信息。
        //                    要修改的字段  修改后的值
//        cal.set(Calendar.HOUR, 12);
//        System.out.println(cal);

        // 4.public void add(int field,int amount):为某个字段增加/减少指定的值
        // 请问64天后是什么时间
        cal.add(Calendar.DAY_OF_YEAR , 64);
        cal.add(Calendar.MINUTE , 59);

        //  5.public final Date getTime(): 拿到此刻日期对象。
        Date d = cal.getTime();             // 2023年07月23日  22:32:30  星期日 下午
        System.out.println(new SimpleDateFormat("yyyy年MM月dd日  HH:mm:ss  EEE a").format(d));

        //  6.public long getTimeInMillis(): 拿到此刻时间毫秒值
        long time = cal.getTimeInMillis();
        System.out.println(time); // 1690122750222
    }
}

第二章:JDK8新增日期类

四. LocalTime /LocalDate / LocalDateTime 

package com.gch.d4_jdk8_time;
import java.time.LocalDate;
import java.time.Month;

public class Demo01LocalDate {
    public static void main(String[] args) {
        // 1、获取本地日期对象。
        LocalDate nowDate = LocalDate.now();
        System.out.println("今天的日期:" + nowDate); // 今天的日期:2023-05-20

        int year = nowDate.getYear();
        System.out.println("year:" + year); // year:2023


        int month = nowDate.getMonthValue();
        System.out.println("month:" + month); // month:5

        int day = nowDate.getDayOfMonth();
        System.out.println("day:" + day); // day:20

        //当年的第几天
        int dayOfYear = nowDate.getDayOfYear();
        System.out.println("dayOfYear:" + dayOfYear); // dayOfYear:140

        //星期
        System.out.println(nowDate.getDayOfWeek());// SATURDAY
        System.out.println(nowDate.getDayOfWeek().getValue()); // 6

        //月份
        System.out.println(nowDate.getMonth()); // MAY
        System.out.println(nowDate.getMonth().getValue()); // 5

        System.out.println("------------------------");
        LocalDate bt = LocalDate.of(1991, 11, 11);
        System.out.println(bt);//直接传入对应的年月日 // 1991-11-11
        System.out.println(LocalDate.of(1991, Month.NOVEMBER, 11));//相对上面只是把月换成了枚举
    }
}
package com.gch.d4_jdk8_time;

import java.time.LocalDateTime;
import java.time.LocalTime;
import java.time.Month;

public class Demo02LocalTime {
    public static void main(String[] args) {
        // 1、获取本地时间对象。
        LocalTime nowTime = LocalTime.now();
        System.out.println("今天的时间:" + nowTime); // 今天的时间:21:57:50.714

        int hour = nowTime.getHour();//时
        System.out.println("hour:" + hour);// hour:21

        int minute = nowTime.getMinute();//分
        System.out.println("minute:" + minute);// minute:57

        int second = nowTime.getSecond();//秒
        System.out.println("second:" + second);// second:50

        int nano = nowTime.getNano();//纳秒
        System.out.println("nano:" + nano);// nano:714000000

        System.out.println("-----");
        System.out.println(LocalTime.of(8, 20));//时分
        System.out.println(LocalTime.of(8, 20, 30));//时分秒
        System.out.println(LocalTime.of(8, 20, 30, 150));//时分秒纳秒
        LocalTime mTime = LocalTime.of(8, 20, 30, 150);

        System.out.println("---------------");
        System.out.println(LocalDateTime.of(1991, 11, 11, 8, 20));
        System.out.println(LocalDateTime.of(1991, Month.NOVEMBER, 11, 8, 20));
        System.out.println(LocalDateTime.of(1991, 11, 11, 8, 20, 30));
        System.out.println(LocalDateTime.of(1991, Month.NOVEMBER, 11, 8, 20, 30));
        System.out.println(LocalDateTime.of(1991, 11, 11, 8, 20, 30, 150));
        System.out.println(LocalDateTime.of(1991, Month.NOVEMBER, 11, 8, 20, 30, 150));
    }
}

 

package com.gch.d4_jdk8_time;

import java.time.LocalDate;
import java.time.LocalDateTime;
import java.time.LocalTime;

public class Demo03LocalDateTime {
    public static void main(String[] args) {
        // 日期 时间
        LocalDateTime nowDateTime = LocalDateTime.now();
        System.out.println("今天是:" + nowDateTime);// 今天是:2023-05-20T22:01:53.902
        System.out.println(nowDateTime.getYear());//年 2023
        System.out.println(nowDateTime.getMonthValue());//月 5
        System.out.println(nowDateTime.getDayOfMonth());//日 20
        System.out.println(nowDateTime.getHour());//时 22
        System.out.println(nowDateTime.getMinute());//分 1
        System.out.println(nowDateTime.getSecond());//秒 53
        System.out.println(nowDateTime.getNano());//纳秒 902000000
        //日:当年的第几天
        System.out.println("dayOfYear:" + nowDateTime.getDayOfYear());// dayOfYear:140
        //星期
        System.out.println(nowDateTime.getDayOfWeek());// SATURDAY
        System.out.println(nowDateTime.getDayOfWeek().getValue());// 6
        //月份
        System.out.println(nowDateTime.getMonth());// MAY
        System.out.println(nowDateTime.getMonth().getValue());// 5


        LocalDate ld = nowDateTime.toLocalDate();
        System.out.println(ld); // 2023-05-20

        LocalTime lt = nowDateTime.toLocalTime();
        System.out.println(lt.getHour()); // 22
        System.out.println(lt.getMinute()); // 1
        System.out.println(lt.getSecond()); // 53
    }
}

 

package com.gch.d4_jdk8_time;

import java.time.LocalDate;
import java.time.LocalTime;
import java.time.MonthDay;

public class Demo04UpdateTime {
    public static void main(String[] args) {
        LocalTime nowTime = LocalTime.now();
        System.out.println(nowTime);//当前时间
        System.out.println(nowTime.minusHours(1));//一小时前
        System.out.println(nowTime.minusMinutes(1));//一分钟前
        System.out.println(nowTime.minusSeconds(1));//一秒前
        System.out.println(nowTime.minusNanos(1));//一纳秒前

        System.out.println("----------------");

        System.out.println(nowTime.plusHours(1));//一小时后
        System.out.println(nowTime.plusMinutes(1));//一分钟后
        System.out.println(nowTime.plusSeconds(1));//一秒后
        System.out.println(nowTime.plusNanos(1));//一纳秒后

        System.out.println("------------------");
        // 不可变对象,每次修改产生新对象!
        System.out.println(nowTime);

        System.out.println("---------------");
        LocalDate myDate = LocalDate.of(2018, 9, 5);
        LocalDate nowDate = LocalDate.now();

        System.out.println("今天是2018-09-06吗? " + nowDate.equals(myDate));//今天是2018-09-06吗? false
        System.out.println(myDate + "是否在" + nowDate + "之前? " + myDate.isBefore(nowDate));//2018-09-05是否在2018-09-06之前? true
        System.out.println(myDate + "是否在" + nowDate + "之后? " + myDate.isAfter(nowDate));//2018-09-05是否在2018-09-06之后? false

        System.out.println("---------------------------");
        // 判断今天是否是你的生日
        LocalDate birDate = LocalDate.of(1996, 8, 5);
        LocalDate nowDate1 = LocalDate.now();

        MonthDay birMd = MonthDay.of(birDate.getMonthValue(), birDate.getDayOfMonth());
        MonthDay nowMd = MonthDay.from(nowDate1);

        System.out.println("今天是你的生日吗? " + birMd.equals(nowMd));//今天是你的生日吗? false
    }
}
package com.gch.d4_jdk8_time;

import java.time.LocalDate;
import java.time.LocalTime;
import java.time.MonthDay;

public class Demo04UpdateTime {
    public static void main(String[] args) {
        LocalTime nowTime = LocalTime.now();
        System.out.println(nowTime);//当前时间
        System.out.println(nowTime.minusHours(1));//一小时前
        System.out.println(nowTime.minusMinutes(1));//一分钟前
        System.out.println(nowTime.minusSeconds(1));//一秒前
        System.out.println(nowTime.minusNanos(1));//一纳秒前

        System.out.println("----------------");

        System.out.println(nowTime.plusHours(1));//一小时后
        System.out.println(nowTime.plusMinutes(1));//一分钟后
        System.out.println(nowTime.plusSeconds(1));//一秒后
        System.out.println(nowTime.plusNanos(1));//一纳秒后

        System.out.println("------------------");
        // 不可变对象,每次修改产生新对象!
        System.out.println(nowTime);

        System.out.println("---------------");
        LocalDate myDate = LocalDate.of(2018, 9, 5);
        LocalDate nowDate = LocalDate.now();

        System.out.println("今天是2018-09-06吗? " + nowDate.equals(myDate));//今天是2018-09-06吗? false
        System.out.println(myDate + "是否在" + nowDate + "之前? " + myDate.isBefore(nowDate));//2018-09-05是否在2018-09-06之前? true
        System.out.println(myDate + "是否在" + nowDate + "之后? " + myDate.isAfter(nowDate));//2018-09-05是否在2018-09-06之后? false

        System.out.println("---------------------------");
        // 判断今天是否是你的生日
        LocalDate birDate = LocalDate.of(1996, 8, 5);
        LocalDate nowDate1 = LocalDate.now();

        // 获取月日
        MonthDay birMd = MonthDay.of(birDate.getMonthValue(), birDate.getDayOfMonth());
        MonthDay nowMd = MonthDay.from(nowDate1);

        System.out.println("今天是你的生日吗? " + birMd.equals(nowMd));//今天是你的生日吗? false
    }
}

五. Instant

时间戳指的就是某一个时刻,某一个时刻就是年月日时分秒。

package com.gch.d4_jdk8_time;

import java.text.SimpleDateFormat;
import java.time.Instant;
import java.time.ZoneId;
import java.util.Date;

public class Demo05Instant {
    public static void main(String[] args) {
        // 1.得到一个Instant时间戳对象
        // 拿的是世界标准时间,全球统一的时间
        Instant instant1  = Instant.now(); // 我们的时间与世界标准时间差了八个小时
        System.out.println(instant1); // 2023-05-20T14:23:07.690Z

        // 2.系统此刻的时间戳怎么办?
        Instant instant2 = Instant.now(); // 2023-05-20T22:27:13.560+08:00[Asia/Shanghai]
        System.out.println(instant2.atZone(ZoneId.systemDefault()));

        // 3.如何去返回Date对象
        Date date = Date.from(instant2);
        System.out.println(date); // Sat May 20 22:30:26 CST 2023 // 2023年-05月-20日  22:31:32 星期六 下午
        System.out.println(new SimpleDateFormat("yyyy年-MM月-dd日  HH:mm:ss EEE a").format(date));
    }
}

六. DateTimeFormatter[日期时间格式化]

package com.gch.d4_jdk8_time;

import java.time.LocalDateTime;
import java.time.format.DateTimeFormatter;
public class Demo06DateTimeFormat {
    public static void main(String[] args) {
        // 本地此刻  日期时间 对象
        LocalDateTime ldt = LocalDateTime.now();
        System.out.println(ldt); // 2023-05-20T22:39:35.190

        // 解析/格式化器
        DateTimeFormatter dtf = DateTimeFormatter.ofPattern("yyyy-MM-dd HH:mm:ss EEE a");
        // 正向格式化
        System.out.println(dtf.format(ldt)); // 2023-05-20 22:39:35 星期六 下午
        // 逆向格式化
        System.out.println(ldt.format(dtf)); // 2023-05-20 22:39:35 星期六 下午

        // 解析字符串时间
        DateTimeFormatter dtf1 = DateTimeFormatter.ofPattern("yyyy-MM-dd HH:mm:ss");
        // 解析当前字符串时间成为本地日期时间对象
        LocalDateTime ldt1 = LocalDateTime.parse("2019-11-11 11:11:11" ,  dtf1);
        System.out.println(ldt1); // 2019-11-11T11:11:11
        System.out.println(ldt1.getDayOfYear()); // 315
    }
}

七. Duration/Period

 

package com.gch.d4_jdk8_time;

import java.time.LocalDate;
import java.time.Period;

public class Demo07Period {
    public static void main(String[] args) {
        // 当前本地 年月日
        LocalDate today = LocalDate.now();
        System.out.println(today); // 2023-05-20

        // 生日的 年月日
        LocalDate birthDate = LocalDate.of(1998, 10, 13);
        System.out.println(birthDate); // 1998-10-13

        Period period = Period.between(birthDate, today);//第二个参数减第一个参数

        System.out.println(period.getYears()); // 24
        System.out.println(period.getMonths()); // 7
        System.out.println(period.getDays()); // 7
    }
}

 

package com.gch.d4_jdk8_time;

import java.time.Duration;
import java.time.LocalDateTime;

public class Demo08Duration {
    public static void main(String[] args) {
        // 本地日期时间对象。
        LocalDateTime today = LocalDateTime.now();
        System.out.println(today); // 2023-05-20T22:48:53.675

        // 出生的日期时间对象
        LocalDateTime birthDate = LocalDateTime.of(2021,8
                ,06,01,00,00);

        System.out.println(birthDate); // 2021-08-06T01:00

        Duration duration = Duration.between(today , birthDate);//第二个参数减第一个参数

        System.out.println(duration.toDays());//两个时间差的天数 // -652
        System.out.println(duration.toHours());//两个时间差的小时数 // -15669
        System.out.println(duration.toMinutes());//两个时间差的分钟数 // -940188
        System.out.println(duration.toMillis());//两个时间差的毫秒数 // -56411333675
        System.out.println(duration.toNanos());//两个时间差的纳秒数
    }
}

八. ChronoUnit

package com.itheima.d4_jdk8_time;

import java.time.LocalDateTime;
import java.time.temporal.ChronoUnit;

public class Demo09ChronoUnit {
    public static void main(String[] args) {
        // 本地日期时间对象:此刻的
        LocalDateTime today = LocalDateTime.now();
        System.out.println(today);

        // 生日时间
        LocalDateTime birthDate = LocalDateTime.of(1990,10,1,
                10,50,59);
        System.out.println(birthDate);

        System.out.println("相差的年数:" + ChronoUnit.YEARS.between(birthDate, today));
        System.out.println("相差的月数:" + ChronoUnit.MONTHS.between(birthDate, today));
        System.out.println("相差的周数:" + ChronoUnit.WEEKS.between(birthDate, today));
        System.out.println("相差的天数:" + ChronoUnit.DAYS.between(birthDate, today));
        System.out.println("相差的时数:" + ChronoUnit.HOURS.between(birthDate, today));
        System.out.println("相差的分数:" + ChronoUnit.MINUTES.between(birthDate, today));
        System.out.println("相差的秒数:" + ChronoUnit.SECONDS.between(birthDate, today));
        System.out.println("相差的毫秒数:" + ChronoUnit.MILLIS.between(birthDate, today));
        System.out.println("相差的微秒数:" + ChronoUnit.MICROS.between(birthDate, today));
        System.out.println("相差的纳秒数:" + ChronoUnit.NANOS.between(birthDate, today));
        System.out.println("相差的半天数:" + ChronoUnit.HALF_DAYS.between(birthDate, today));
        System.out.println("相差的十年数:" + ChronoUnit.DECADES.between(birthDate, today));
        System.out.println("相差的世纪(百年)数:" + ChronoUnit.CENTURIES.between(birthDate, today));
        System.out.println("相差的千年数:" + ChronoUnit.MILLENNIA.between(birthDate, today));
        System.out.println("相差的纪元数:" + ChronoUnit.ERAS.between(birthDate, today));
    }
}

九. 包装类

  • 包装类就是8种基本数据类型对应的对象,就是把基本数据类型变成了一个对象。
  • 包装类是引用数据类型,包装类的本质就是在堆内存中创建了一个对象,对象当中记录对应的数据值。而基本数据类型在变量中记录的是真实的数据值。
  • 获取包装类对象,不需要调方法,直接赋值即可。
  • 集合和泛型不支持基本数据类型,只支持引用数据类型。
  • 包装类(位于java.lang包中)
  • 在Java中,每一次new都是创建了一个新的对象

  • Java是强类型语言:每种数据在Java中都有各自的数据类型,在计算的时候,如果不是同一种数据类型,是无法直接计算的。 

 

 

package com.gch.d5_integer;

/**
   目标明白包装类的概念,并使用
 */
public class Test {
    public static void main(String[] args) {
        int a = 10;
        Integer a1 = 11; // 引用类型,认为a1是对象变量
        System.out.println(a);
        System.out.println(a1);

        Integer a2 = a; // 自动装箱

        Integer it = 100;
        int it1 = it; // 自动拆箱
        System.out.println(it1);

//        int age = null; 报错了
        // Integer容错率更高
        Integer age1 = null;
        Integer age2 = 0;

        System.out.println("----------------------");
        // 1.包装类可以把基本类型的数据转换成字符串形式(没啥用)
        Integer i3 = 23;
        String rs = i3.toString();
        System.out.println(rs + 1); // 231

        // 包装类也可以直接+字符串得到字符串类型
        String rs2 = i3 + "";
        System.out.println(rs2 + 1); // 231

        System.out.println("----------------");
        String number = "23";
        // 转换成整数
//        int age = Integer.parseInt(number);
        int age = Integer.valueOf(number);
        System.out.println(age + 1); // 24

        String number1 = "99.9";
        // 转换成小数
//        double score = Double.parseDouble(number);
        double score = Double.valueOf(number1);
        System.out.println(score + 0.1); // 100
    }
}
  1.  Integer.valueOf(int i),如果i的值在-128到127之间,它会提前创建好Integer的对象,并且放到一个数组当中,用Integer.valueOf方法去获取对象的时候,它会判断你这个数据是不是在-128到127之间,如果说在,它不会创建新的对象,而是从数组当中获取已经创建好的对象给你返回,如果说不在-128到127之间,它才会new新的对象

   底层原理:

  1.    因为在实际开发中,-128~127之间的数据,用的比较多
  2.    如果每次使用都是new对象,那么太浪费内存了,所以提前把这个范围之内的每一个数       据都创建好对象
  3.    如果要用到了不会创建新的,而是返回已经创建好的对象。
  4.    == 号是比较两个对象的地址值是否相同
package com.gch.d5_integer;

public class Test2 {
    public static void main(String[] args) {
        // 这两种方式获取对象的区别(掌握)
        // i的值都是127,不会创建新对象,而是获取已有对象
        Integer i6 = Integer.valueOf(127);
        Integer i7 = Integer.valueOf(127);
        System.out.println(i6 == i7); // true

        Integer i8 = Integer.valueOf(128);
        Integer i9 = Integer.valueOf(128);
        System.out.println(i8 == i9); // false

        // 因为看到了new关键字,在Java中,每一次new都是创建了一个新的对象
        // 所以下面的两个对象都是new出来,地址值不一样
        Integer i10 = new Integer(127);
        Integer i11 = new Integer(127);
        System.out.println(i10 == i11); // false

        Integer i12 = new Integer(128);
        Integer i13 = new Integer(128);
        System.out.println(i12 == i13); // false
    }
}
  1.  在JDK5的时候提出了一个机制:自动装箱和自动拆箱
  2.  自动装箱:把基本数据类型会自动地变成其对应的包装类
  3.  自动拆箱:把包装类自动地变成其对应的基本数据类型
  4. 在JDK5以后,int和Integer可以看作是同一个东西,因为在内部可以自动转化。
package com.gch.d5_integer;

public class Test3 {
    public static void main(String[] args) {
//        Integer i1 = 127;
//        Integer i2 = 127;
//        System.out.println(i1 == i2); // true

        // 在底层,此时还会去自动调用静态方法valueOf得到一个Integer对象,只不过这个动作不需要我们自己去操作了
        // 自动装箱的操作
        Integer i1= 10;

        Integer i2 = new Integer(10);
        // 自动拆箱的动作
        int i = i2;
    }
}
package com.gch.d5_integer;

public class Test4 {
    public static void main(String[] args) {
        Integer i1 = 10;
        Integer i2 = 10;
        // 引用数据类型不能直接计算,要先拆箱相加后再装箱赋值给i3
        Integer i3 = i1 + i2;
    }
}
  1.  public static String toBinaryString(int i)  得到二进制
  2.  public static String toOctalString(int i)    得到八进制
  3.  public static String toHexString(int i)      得到十六进制
  4.  public static int parseInt(String s)  将字符串类型的整数转成int类型的整数
  5.  为什么返回值类型为String,因为八进制有可能是01101101
  6.  int类型最多可以取到21亿,也就是最多只能有10位
package com.gch.d5_integer;

public class Test5 {
    public static void main(String[] args) {
        // 1.把整数转成二进制,十六进制
        String str1 = Integer.toBinaryString(100);
        System.out.println(str1); // 1100100

        // 2.把整数转成八进制
        String str2 = Integer.toOctalString(100);
        System.out.println(str2); // 144

        // 3.把整数转成十六进制
        String str3 = Integer.toHexString(100);
        System.out.println(str3); // 64

        // 4.将字符串类型的整数转成int类型的整数
        // 因为Java是强类型语言:每种数据在Java中都有各自的数据类型
        // 在计算的时候,如果不是同一种数据类型,是无法直接计算的
        int i = Integer.parseInt("123");
        System.out.println(i); // 123
        System.out.println(i + 1); // 124

        boolean b = Boolean.valueOf("true");
        System.out.println(b); // true
    }
}
package com.gch.d5_integer;

import java.util.Scanner;

public class Test6 {
    public static void main(String[] args) {
        // 键盘录入
        Scanner sc = new Scanner(System.in);
        System.out.println("请输入一个字符串:");
       /* String str = sc.next();
        System.out.println(str);*/
        // 弊端:
        // 当我们在使用next,nextInt,nextDouble在接收数据的时候,遇到空格,回车,制表符的时候就停止了
        // 键盘录入的是123 123 那么此时只能接收空格前面的数据
        // 我想要的是接收一整行数据
        // 约定:
        // 以后我们如果想要键盘录入,不管什么类型,统一使用nextLine
        // 特点:遇到回车才停止
        String line = sc.nextLine();
        System.out.println(line);
    }
}