LeetCode第64题最小路径和

635 阅读2分钟

继续打卡算法题,今天学习的是LeetCode第64题最小路径和,这道题目是道中等题。算法题的一些解题思路和技巧真的非常巧妙,每天看一看算法题和解题思路,我相信对我们的编码思维和编码能力有一些提升。

image.png

分析一波题目

哈哈,不管什么题目,先看看能不能穷举出来,这个题目求最小路径和,我们一样可以将所有可能的路径列出来,然后取里面的最短的。这样是可行的,但是这样需要把所有的路径记录下来,可能会重复遍历很多路径,这样效率就低了。

通过穷举,发现本题也是有规律的,

1、每第一行的元素,只能左边的元素向右移动到达

2、第一列的元素,只能上面的元素移动到达

2、个位置只能通过上一个。位置向下走,或者左边的位置向右边移动达到

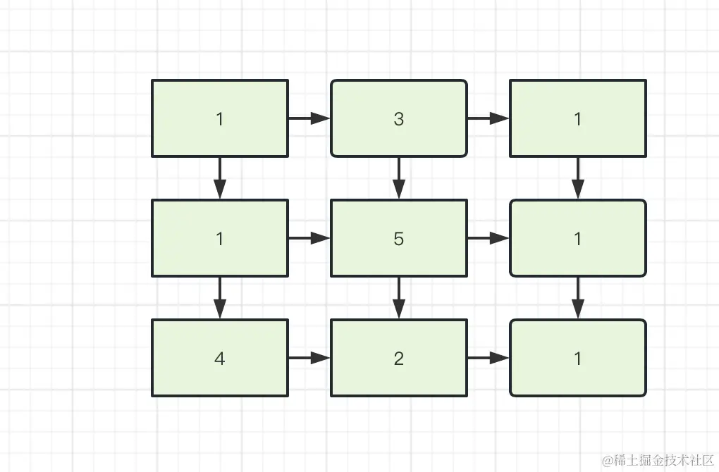
下图箭头方向,就是可以推算的方向,比如元素5位置,只能通过元素3位置,和元素1移动到

image.png

从上图可以看出,我们的最短路径只能是两个方向的路径最短,并且发现到达后面的元素路径通过上方和左方的元素推导出来。

这种根据子问题推导求解的算法,是动态规划。

我们可以使用二维数组dp[i][j]表示,到ij的最短路径,

第一行的情况,都是dp[0][j-1] + grid[0][j]

第一列的情况,都是dp[i-1][0] + grid[i][0]

其他情况,只能是min(dp[i-1][j],dp[i][j-1]),这就是动态方程函数

本题解题技巧

1、根据前一个位置或者上一个位置推导出当前位置的最短路径

编码解决


class Solution {
    public int minPathSum(int[][] grid) {
        if (grid == null || grid.length == 0 || grid[0].length == 0) {
            return 0;
        }
        int rows = grid.length, columns = grid[0].length;
        int[][] dp = new int[rows][columns];
        //第一个位置,就是第一个数
        dp[0][0] = grid[0][0];
        //第一列的情况
        for (int i = 1; i < rows; i++) {
            dp[i][0] = dp[i - 1][0] + grid[i][0];
        }
        //第一行的情况
        for (int j = 1; j < columns; j++) {
            dp[0][j] = dp[0][j - 1] + grid[0][j];
        }
        //非第一列,非第一行的情况
        for (int i = 1; i < rows; i++) {
            for (int j = 1; j < columns; j++) {
                //取最短的一个路径
                dp[i][j] = Math.min(dp[i - 1][j], dp[i][j - 1]) + grid[i][j];
            }
        }
        //返回最后一个位置的最短路径
        return dp[rows - 1][columns - 1];
    }
}

总结

1、此题是使用动态规划思想解决,我们发现问题的解是由上一个情况的问题求解推导出来的。如果我们不理解动态规划思想,那么可以回忆一下斐波拉契数列求解过程,他也是通过前面的解一步一步求出当前的解。