Android真实面试经历以及一些看法

113 阅读5分钟

在这里插入图片描述

又到了一年一度的金九银十招牌季,作为一位Android开发者,我想分享一下自己在面试过程中积累的一些经验和感悟。

直接说面试

一面简单偏基础基本都能过,好多公司有的还是一面二面连续面,二面的面试官职级也比一面高,基本都是资深开发和技术主管,一面是中高级开发这样子。

上来大概就是自我介绍,提前写好稿子,太紧张可以照着念。不用说太多,什么兴趣爱好,优点啥的都是废话,基本不用说。主要说说技术栈、项目经验,面试官会侧重看你的项目经验。

面试官就开始提问了,对着你简历开始了。

所以简历是非常重要的一环。一份好的简历应该突出自己的技术能力和实践经验,让HR和面试官对自己产生兴趣。在写简历时,需要学会把握关键词,比如熟练掌握的数据结构和算法、熟悉Android系统架构和组件、有实战项目经验等。同时,要注意表达清晰简洁,不会的绝对不要乱写,你觉得这个是亮点,面试官就抓住亮点使劲问。

一面以八股文为主,我说几个我印象中常问的点吧

  • Android一些优化方案

  • 什么是过渡绘制,如何防止过渡绘制

  • 事件分发机制

  • ListView的优化

  • Binder机制

  • 在多进程中,Application会启动几次

  • 单例模式,双锁原理,volatile原理,静态内部类实现单例的原理

...都是一些比较基础的问题哈

二面

说说二面问啥,二面问的明显深入了,可以说比较偏实战,面试官可能会给你一个实际场景问问你怎么办,这个比较难搞。管他对不对一定要说,说完大佬肯定会告诉你该怎么办,彩虹屁环节~ 二面的技术的提问也明显上强度了。

  • 询问Android的相关知识问的也不多,大多是放在项目上的东西

  • Java多线程,synchronized

  • 聊项目,都具体做了什么

  • Binder机制实战运用

一面和二面是整个求职过程中最重要的环节之一。在一面中,面试官主要考察的是技术基础和实践经验,以及对应聘岗位的理解和自身职业规划等。在一面中,需要提前准备自我介绍,熟练掌握自己的技术栈和实习/项目经验,并能够根据面试官的提问灵活应对。

二面相较于一面来说更加深入,面试官会问到一些实战场景的问题,考察应聘者的技术运用能力和解决问题的能力。因此,在二面中需要更加注重实战经验的积累,同时要善于表达自己的想法和解决方案。此外,二面中还会涉及到手撕代码环节,应聘者需要提前准备一些常见的算法和数据结构知识。

在面试结束后,HR会进行意向书和offer的谈判。在这个环节中,需要保持积极主动的态度,认真了解公司的薪资待遇和福利政策,同时也要考虑自己的职业发展和个人成长。

闲言碎语

面试造火箭,工作拧螺丝。但是没办法,人太多了,卷起来了。为什么选择Android?感觉Android开发相对来说适合普通人,java后端实在是太卷了。我面试经验也不多,本身去年也没投几家,上岸后就躺平了。大佬勿喷哈。好了,最后我把最近一两年面试过的一些Androida面试题还有一些朋友分享过的大厂Android面试题,整理成了PDF,一起分享给大家

由于面试内容比较多,篇幅有限,资料已经被整理成了PDF文档,有需要2023年Android中高级最全面试真题答案 完整文档的可

详细关注VX公众号:Android老皮

目录

img

第一章 Java方面

  • Java基础部分
  • Java集合
  • Java多线程
  • Java虚拟机

img

第二章 Android方面

  • Android四大组件相关
  • Android异步任务和消息机制
  • Android UI绘制相关
  • Android性能调优相关
  • Android中的IPC
  • Android系统SDK相关
  • 第三方框架分析
  • 综合技术
  • 数据结构方面
  • 设计模式
  • 计算机网络方面
  • Kotlin方面

img

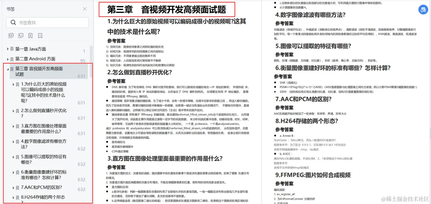
第三章 音视频开发高频面试题

  • 为什么巨大的原始视频可以编码成很小的视频呢?这其中的技术是什么呢?
  • 怎么做到直播秒开优化?
  • 直方图在图像处理里面最重要的作用是什么?
  • 数字图像滤波有哪些方法?
  • 图像可以提取的特征有哪些?
  • 衡量图像重建好坏的标准有哪些?怎样计算?

img

第四章 Flutter高频面试题

  • Dart部分
  • Flutter部分

img

第五章 算法高频面试题

  • 如何高效寻找素数
  • 如何运用二分查找算法
  • 如何高效解决雨水问题
  • 如何去除有序数组的重复元素
  • 如何高效进行模幂运算
  • 如何寻找最长回文子串

img

第六章 Andrio Framework方面

  • 系统启动流程面试题解析
  • Binder面试题解析
  • Handler面试题解析
  • AMS面试题解析

img