OpenFeign 3.1.1 核心流程--loadbalancer重试、连通Nacos、负载均衡策略

1,831 阅读7分钟

默认配置

http客户端

3.1.1 版本的openfeign 默认使用JDK自带的 HttpURLConnection 作为Http 访问客户端

重试策略

3.1.1版本的openfeign 默认使用开启 spring.cloud.loadbalancer.retry.enabled使用 RetryableFeignBlockingLoadBalancerClient作为重试客户端,内部会将 Http请求委托给 Client(真正干活的http客户端,开发者可以自定义扩展,目前我司有两款主流客户端: okhttp、asynchttpclient) 。

@Configuration(proxyBeanMethods = false)
@EnableConfigurationProperties(LoadBalancerClientsProperties.class)
class DefaultFeignLoadBalancerConfiguration {

        @Bean
        @ConditionalOnMissingBean
        @Conditional(OnRetryNotEnabledCondition.class)
        public Client feignClient(LoadBalancerClient loadBalancerClient,
                        LoadBalancerClientFactory loadBalancerClientFactory) {
                return new FeignBlockingLoadBalancerClient(new Client.Default(null, null), loadBalancerClient,
                                loadBalancerClientFactory);
        }

        @Bean
        @ConditionalOnMissingBean
        @ConditionalOnClass(name = "org.springframework.retry.support.RetryTemplate")
        @ConditionalOnBean(LoadBalancedRetryFactory.class)
        @ConditionalOnProperty(value = "spring.cloud.loadbalancer.retry.enabled", havingValue = "true",
                        matchIfMissing = true)
        public Client feignRetryClient(LoadBalancerClient loadBalancerClient,
                        LoadBalancedRetryFactory loadBalancedRetryFactory, LoadBalancerClientFactory loadBalancerClientFactory) {
                return new RetryableFeignBlockingLoadBalancerClient(new Client.Default(null, null), loadBalancerClient,
                                loadBalancedRetryFactory, loadBalancerClientFactory);
        }

}

重试策略核心流程

Spring Retry 原理

在开始之前 需要聊一下 spring retry 的基本逻辑。

如果想继续重试,那么以下几个条件必须满足。否则将退出重试逻辑。

  • canRetry 必须为true
  • isExhaustedOnly 必须为false
  1. doWithRetry执行重试的逻辑流程,使用者自行实现。

  2. registerThrowable 重试异常后回调方法

  3. doOnErrorInterceptors异常后可以配置拦截器对异常进行自定义逻辑处理。

  4. backOffPolicy.backOff(backOffContext);是否等待一段时间再次重试?

while (canRetry(retryPolicy, context) && !context.isExhaustedOnly()) {

        try {
                if (this.logger.isDebugEnabled()) {
                        this.logger.debug("Retry: count=" + context.getRetryCount());
                }
 
                lastException = null;
                return retryCallback.doWithRetry(context);
        }
        catch (Throwable e) {

                lastException = e;

                try {
                        registerThrowable(retryPolicy, state, context, e);
                }
                catch (Exception ex) {
                        throw new TerminatedRetryException("Could not register throwable",
                                        ex);
                }
                finally {
                        doOnErrorInterceptors(retryCallback, context, e);
                }

                if (canRetry(retryPolicy, context) && !context.isExhaustedOnly()) {
                        try {
                                backOffPolicy.backOff(backOffContext);
                        }
                        catch (BackOffInterruptedException ex) {
                                lastException = e;
                                // back off was prevented by another thread - fail the retry
                                if (this.logger.isDebugEnabled()) {
                                        this.logger
                                                        .debug("Abort retry because interrupted: count="
                                                                        + context.getRetryCount());
                                }
                                throw ex;
                        }
                }

                if (this.logger.isDebugEnabled()) {
                        this.logger.debug(
                                        "Checking for rethrow: count=" + context.getRetryCount());
                }

                if (shouldRethrow(retryPolicy, context, state)) {
                        if (this.logger.isDebugEnabled()) {
                                this.logger.debug("Rethrow in retry for policy: count="
                                                + context.getRetryCount());
                        }
                        throw RetryTemplate.<E>wrapIfNecessary(e);
                }

        }
        if (state != null && context.hasAttribute(GLOBAL_STATE)) {
                break;
        }
}

重试客户端

上文提到,3.1.1 版本的openfeign 默认使用 RetryableFeignBlockingLoadBalancerClient 当作重试客户端。

RetryableFeignBlockingLoadBalancerClient 重试客户端继承 Client 内部通过委托模式将请求转发给真正的 delegate, 由 delegate发起真正的http请求, 在这个过程中使用Spring Retry 进行重试策略。

public Response execute(Request request, Request.Options options) throws IOException {
    final URI originalUri = URI.create(request.url());
    String serviceId = originalUri.getHost();
    Assert.state(serviceId != null, "Request URI does not contain a valid hostname: " + originalUri);
    // 1. 构建重试策略
    final LoadBalancedRetryPolicy retryPolicy = loadBalancedRetryFactory.createRetryPolicy(serviceId,
                    loadBalancerClient);
    // 2. 构建重试模板                    
    RetryTemplate retryTemplate = buildRetryTemplate(serviceId, request, retryPolicy);
    return retryTemplate.execute(context -> {
            Request feignRequest = null;
            ServiceInstance retrievedServiceInstance = null;
            Set<LoadBalancerLifecycle> supportedLifecycleProcessors = LoadBalancerLifecycleValidator
                            .getSupportedLifecycleProcessors(
                                            loadBalancerClientFactory.getInstances(serviceId, LoadBalancerLifecycle.class),
                                            RetryableRequestContext.class, ResponseData.class, ServiceInstance.class);
            String hint = getHint(serviceId);
            DefaultRequest<RetryableRequestContext> lbRequest = new DefaultRequest<>(
                            new RetryableRequestContext(null, buildRequestData(request), hint));
            // On retries the policy will choose the server and set it in the context
            // and extract the server and update the request being made
            if (context instanceof LoadBalancedRetryContext) {
                    LoadBalancedRetryContext lbContext = (LoadBalancedRetryContext) context;
                    ServiceInstance serviceInstance = lbContext.getServiceInstance();
                    if (serviceInstance == null) {
                            if (LOG.isDebugEnabled()) {
                                    LOG.debug("Service instance retrieved from LoadBalancedRetryContext: was null. "
                                                    + "Reattempting service instance selection");
                            }
                            ServiceInstance previousServiceInstance = lbContext.getPreviousServiceInstance();
                            lbRequest.getContext().setPreviousServiceInstance(previousServiceInstance);
                            supportedLifecycleProcessors.forEach(lifecycle -> lifecycle.onStart(lbRequest));
                            retrievedServiceInstance = loadBalancerClient.choose(serviceId, lbRequest);
                            if (LOG.isDebugEnabled()) {
                                    LOG.debug(String.format("Selected service instance: %s", retrievedServiceInstance));
                            }
                            lbContext.setServiceInstance(retrievedServiceInstance);
                    }

                    if (retrievedServiceInstance == null) {
                            if (LOG.isWarnEnabled()) {
                                    LOG.warn("Service instance was not resolved, executing the original request");
                            }
                            org.springframework.cloud.client.loadbalancer.Response<ServiceInstance> lbResponse = new DefaultResponse(
                                            retrievedServiceInstance);
                            supportedLifecycleProcessors.forEach(lifecycle -> lifecycle
                                            .onComplete(new CompletionContext<ResponseData, ServiceInstance, RetryableRequestContext>(
                                                            CompletionContext.Status.DISCARD, lbRequest, lbResponse)));
                            feignRequest = request;
                    }
                    else {
                            if (LOG.isDebugEnabled()) {
                                    LOG.debug(String.format("Using service instance from LoadBalancedRetryContext: %s",
                                                    retrievedServiceInstance));
                            }
                            String reconstructedUrl = loadBalancerClient.reconstructURI(retrievedServiceInstance, originalUri)
                                            .toString();
                            feignRequest = buildRequest(request, reconstructedUrl);
                    }
            }
            org.springframework.cloud.client.loadbalancer.Response<ServiceInstance> lbResponse = new DefaultResponse(
                            retrievedServiceInstance);
            Response response = LoadBalancerUtils.executeWithLoadBalancerLifecycleProcessing(delegate, options,
                            feignRequest, lbRequest, lbResponse, supportedLifecycleProcessors,
                            retrievedServiceInstance != null);
            int responseStatus = response.status();
            if (retryPolicy != null && retryPolicy.retryableStatusCode(responseStatus)) {
                    if (LOG.isDebugEnabled()) {
                            LOG.debug(String.format("Retrying on status code: %d", responseStatus));
                    }
                    byte[] byteArray = response.body() == null ? new byte[] {}
                                    : StreamUtils.copyToByteArray(response.body().asInputStream());
                    response.close();
                    throw new LoadBalancerResponseStatusCodeException(serviceId, response, byteArray,
                                    URI.create(request.url()));
            }
            return response;
    }, new LoadBalancedRecoveryCallback<Response, Response>() {
            @Override
            protected Response createResponse(Response response, URI uri) {
                    return response;
            }
    });
}
  1. 构建重试策略 因为此处是loadbalancer的源码流程 所以会调用BlockingLoadBalancedRetryFactory#createRetryPolicy方法返回 BlockingLoadBalancedRetryPolicy
@Override
public LoadBalancedRetryPolicy createRetryPolicy(String serviceId, ServiceInstanceChooser serviceInstanceChooser) {
        return new BlockingLoadBalancedRetryPolicy(loadBalancerFactory.getProperties(serviceId));
}
  1. 构建重试模板 RetryTemplate,

    1. createBackOffPolicy方法返回 NoBackOffPolicy(是spring retry框架中一个backoff机制, 意思是失败立即发起重试 而不需要时间延迟)
    2. 构建重试监听器, 这里基本没什么作用。返回了Spring retry默认的重试监听器。这块源码可以忽略。
    3. 构建重试策略, 这里会使用上文创建的 BlockingLoadBalancedRetryPolicy 当作 InterceptorRetryPolicy 的执行者(委托模式)来真正的执行重试策略。
private RetryTemplate buildRetryTemplate(String serviceId, Request request, LoadBalancedRetryPolicy retryPolicy) {
        RetryTemplate retryTemplate = new RetryTemplate();
        // a. 重试backoff机制 主要对重试延迟做配置
        BackOffPolicy backOffPolicy = this.loadBalancedRetryFactory.createBackOffPolicy(serviceId);
        retryTemplate.setBackOffPolicy(backOffPolicy == null ? new NoBackOffPolicy() : backOffPolicy);
        // b. 构建重试监听器
        RetryListener[] retryListeners = this.loadBalancedRetryFactory.createRetryListeners(serviceId);
        if (retryListeners != null && retryListeners.length != 0) {
                retryTemplate.setListeners(retryListeners);
        }
        // c. 重试策略 配置重试几次 如何重试。
        retryTemplate.setRetryPolicy(retryPolicy == null ? new NeverRetryPolicy()
                        : new InterceptorRetryPolicy(toHttpRequest(request), retryPolicy, loadBalancerClient, serviceId));
        return retryTemplate;
}

看下 loadbalancer中是如何进行重试以及如何根据配置进行重试执行的 。首先我们要了解loadbalancer 的两个配置参数 maxRetriesOnSameServiceInstancemaxRetriesOnNextServiceInstance

  • maxRetriesOnSameServiceInstance: 当前节点最大重试次数。
  • maxRetriesOnNextServiceInstance: 新节点最大重试次数。此处的新节点有可能是触发异常的节点,这取决于loadbalancer 负载均衡算法的choose方法。目前loadbalancer 提供的几个负载均衡算法返回的实例都是无状态的,所以可能会拿到异常的节点。下面会对这个结果进行分析。

重试拦截器

重点在于 InterceptorRetryPolicy 的 canRetry 和 registerThrowable 这两个方法

  1. getRetryCount() 返回重试了多少次 第一次肯定为 0 并且 此时还没有进行负载均衡 所以serviceInstance 为null
  2. 如果调用过程中出现异常, 则会调用BlockingLoadBalancedRetryPolicyregisterThrowable方法。
@Override
public boolean canRetry(RetryContext context) {
    LoadBalancedRetryContext lbContext = (LoadBalancedRetryContext) context;
    // 1
    if (lbContext.getRetryCount() == 0 && lbContext.getServiceInstance() == null) {
            lbContext.setServiceInstance(null);
            return true;
    }

    return policy.canRetryNextServer(lbContext);
}

@Override
public RetryContext open(RetryContext parent) {
    return new LoadBalancedRetryContext(parent, request);
}

@Override
public void close(RetryContext context) {
    policy.close((LoadBalancedRetryContext) context);
}

// 2 
@Override
public void registerThrowable(RetryContext context, Throwable throwable) {
    LoadBalancedRetryContext lbContext = (LoadBalancedRetryContext) context;
    // this is important as it registers the last exception in the context and also
    // increases the retry count
    lbContext.registerThrowable(throwable);
    // let the policy know about the exception as well
    policy.registerThrowable(lbContext, throwable);
}

BlockingLoadBalancedRetryPolicy 类中方法功能

  • canRetrySameServer 使用当前异常节点最大重试次数
  • canRetryNextServer 重新获取新节点 最大重试次数

public class BlockingLoadBalancedRetryPolicy implements LoadBalancedRetryPolicy {

        private final LoadBalancerProperties properties;

        private int sameServerCount = 0;

        private int nextServerCount = 0;

        public BlockingLoadBalancedRetryPolicy(LoadBalancerProperties properties) {
                this.properties = properties;
        }

        public boolean canRetry(LoadBalancedRetryContext context) {
                HttpMethod method = context.getRequest().getMethod();
                return HttpMethod.GET.equals(method) || properties.getRetry().isRetryOnAllOperations();
        }

        @Override
        public boolean canRetrySameServer(LoadBalancedRetryContext context) {
                return sameServerCount < properties.getRetry().getMaxRetriesOnSameServiceInstance() && canRetry(context);
        }

        @Override
        public boolean canRetryNextServer(LoadBalancedRetryContext context) {
                // After the failure, we increment first and then check, hence the equality check
                return nextServerCount <= properties.getRetry().getMaxRetriesOnNextServiceInstance() && canRetry(context);
        }

        @Override
        public void close(LoadBalancedRetryContext context) {

        }

        @Override
        public void registerThrowable(LoadBalancedRetryContext context, Throwable throwable) {
                if (!canRetrySameServer(context) && canRetry(context)) {
                        // Reset same server since we are moving to a new ServiceInstance
                        sameServerCount = 0;
                        nextServerCount++;
                        if (!canRetryNextServer(context)) {
                                context.setExhaustedOnly();
                        }
                        else {
                                // We want the service instance to be set by
                                // `RetryLoadBalancerInterceptor`
                                // in order to get the entire data of the request
                                context.setServiceInstance(null);
                        }
                }
                else {
                        sameServerCount++;
                }
        }

        @Override
        public boolean retryableStatusCode(int statusCode) {
                return properties.getRetry().getRetryableStatusCodes().contains(statusCode);
        }

}

当请求异常时, 会调用 registerThrowable方法。有两种情况

  • 如果配置 重试在异常节点: 即 maxRetriesOnSameServiceInstance = 3 那就不会执行 context.setServiceInstance(null); 实例就不会为空。 那么此时在发起调用时就会一直使用上一次异常请求获取到的 serviceInstance
  • 如果maxRetriesOnSameServiceInstance = 0 则肯定会执行 context.setServiceInstance(null) 那么此时在

执行 doWithRetry 时就会重新根据负载均衡器获取新的 serviceInstance

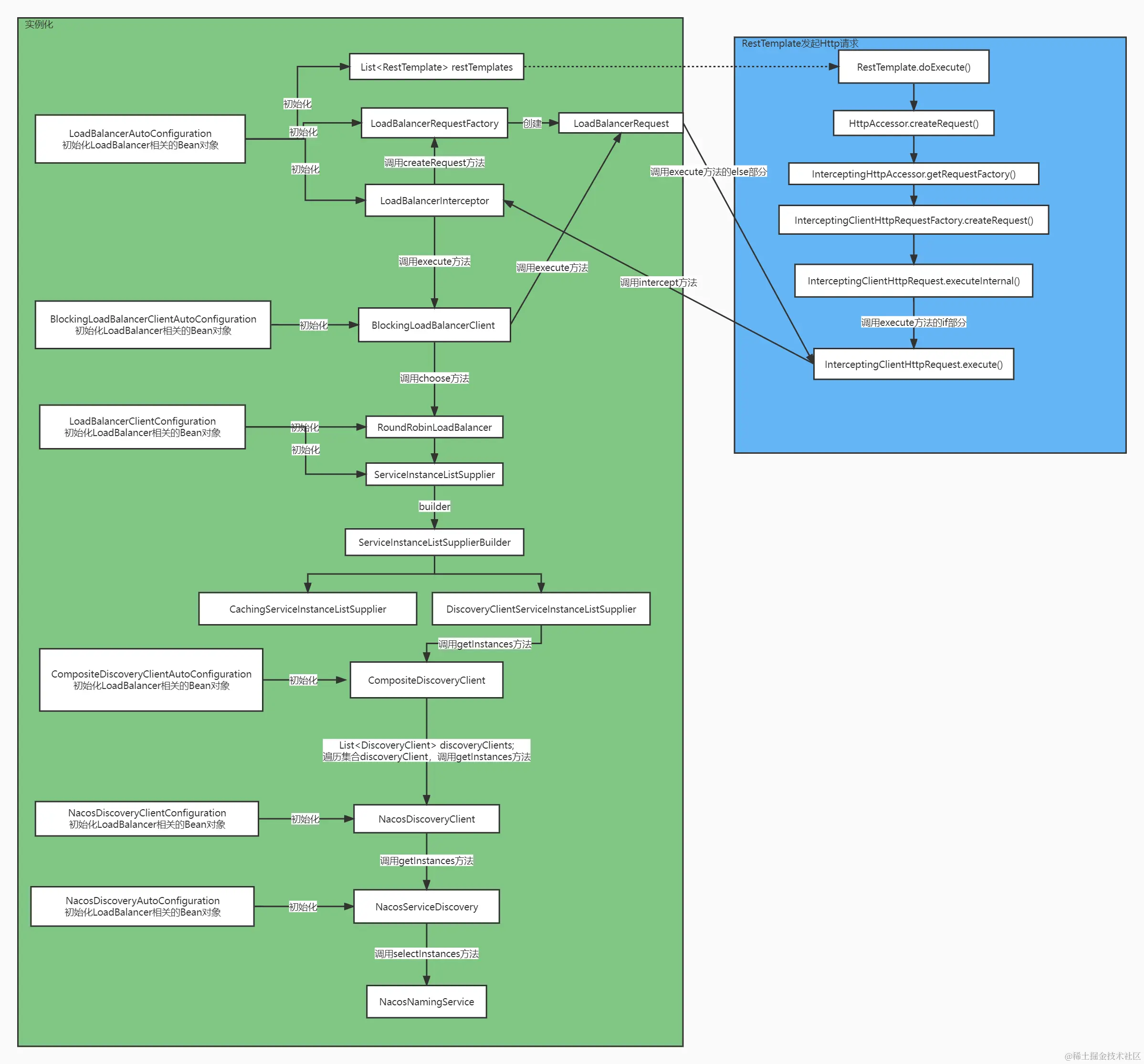
负载均衡器

loadBalancerClient.choose 方法为通过负载均衡器获取serviceInstance

BlockingLoadBalancerClient#choose

通过ReactiveLoadBalancer 负载均衡器选择器 选择开发者配置的负载均衡器()

public <T> ServiceInstance choose(String serviceId, Request<T> request) {
                ReactiveLoadBalancer<ServiceInstance> loadBalancer = loadBalancerClientFactory.getInstance(serviceId);
                if (loadBalancer == null) {
                        return null;
                }
                Response<ServiceInstance> loadBalancerResponse = Mono.from(loadBalancer.choose(request)).block();
                if (loadBalancerResponse == null) {
                        return null;
                }
                return loadBalancerResponse.getServer();
        }

这里以轮训为例

RoundRobinLoadBalancer#choose方法中

  1. 通过 ServiceInstanceListSupplier 获取 注册中心下发的实例列表。这里可添加日志或监控, 这里是nacos和loadbalancer结合处,将从nacos获取到的服务列表打印出来, 很多情况下可以判断是nacos的服务列表问题还是loadbalancer 服务匹配问题。

Nacos 打通loadbalancer

主要看以下几个类

  • DiscoveryClient: nacos的 NacosDiscoveryClient 实现DiscoveryClient 集成springcloud 的服务发现能力
  • CompositeDiscoveryClientAutoConfiguration springcloud 提供的服务发现规范会构造CompositeDiscoveryClient并且为 Primary属性
  • LoadBalancerClientConfiguration中的 BlockingSupportConfigurationCompositeDiscoveryClient 作为 delete 注入到DiscoveryClientServiceInstanceListSupplier

当作服务发现客户端。

  • DiscoveryClientServiceInstanceListSupplier 通过调用CompositeDiscoveryClient的getInstances方法从服务发现客户端(nacos)中获取服务列表。

Nacos 实现了DiscoveryClient (springcloud 提供的服务注册发现规范)

LoadbalancerDiscoveryClientServiceInstanceListSupplier (实现ServiceInstanceListSupplier接口)会调用NacosDiscoverClient 将服务列表缓存在serviceInstances中提供给负载均衡器使用

通过 ServiceInstanceListSupplier 可以获取nacos 同步给loadbalncer 的所有的servicesList列表。

下面标红的逻辑就是从 DiscoveryClientServiceInstanceListSupplier中获取serviceInstances 将该列表交给负载均衡算法计算选择使用哪一个实例发起请求。

supplier.get(request) 返回 flux 会调用next 方法从nacos中获取 服务列表。

public Mono<Response<ServiceInstance>> choose(Request request) {
        ServiceInstanceListSupplier supplier = serviceInstanceListSupplierProvider
                        .getIfAvailable(NoopServiceInstanceListSupplier::new);
        return supplier.get(request).next()
                        .map(serviceInstances -> processInstanceResponse(supplier, serviceInstances));
}

private Response<ServiceInstance> processInstanceResponse(ServiceInstanceListSupplier supplier,
                        List<ServiceInstance> serviceInstances) {
                Response<ServiceInstance> serviceInstanceResponse = getInstanceResponse(serviceInstances);
                if (supplier instanceof SelectedInstanceCallback && serviceInstanceResponse.hasServer()) {
                        ((SelectedInstanceCallback) supplier).selectedServiceInstance(serviceInstanceResponse.getServer());
                }
                return serviceInstanceResponse;
        }

补充