《前端运维》五、k8s--2pod、services与Ingress部署

72 阅读5分钟

  前一篇啊,我们学完了基本的配置。这一篇,我们来看下服务部署的配置。我们先来看张图,理解下k8s的应用场景和调用流程:

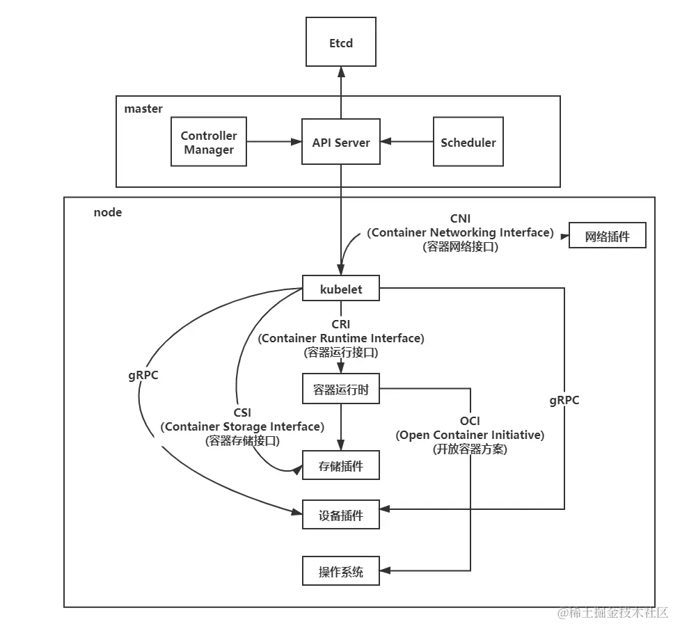
  看上图,首先,master是控制节点,负责编排、管理、调度用户提交的作业。kube-apiserver负责api服务,它会处理集群的持久化数据并保存在etcd中、kube-scheduler负责调度、kube-controller-manager负责容器编排。

  node是计算节点,CRI(Container Runtime Interface)的远程调用接口,这个接口定义了容器运行时的各项核心操作。OCI(Open Container Initiative) 容器运行时通过OCI同底层的Linux操作系统进行交互。设备插件是用来管理宿主机物理设备的组件。gRPC是可以在任何环境中运行的现代开源高性能 RPC 框架。RPC是指远程过程调用,也就是说两台服务器A,B,一个应用部署在A服务器上,想要调用B服务器上应用提供的函数/方法,由于不在一个内存空间,不能直接调用,需要通过网络来表达调用的语义和传达调用的数据。

  我们再来看张图,是我们开发时需要用到的架构图,很有用:

  Pod 是 K8S 中最小的可调度单元(可操作/可部署单元),它里面可以包含1个或者多个 Docker 容器,在 Pod 内的所有 Docker 容器,都会共享同一个网络、存储卷、端口映射规则,一个 Pod 拥有一个 IP,但这个 IP 会随着Pod的重启,创建,删除等跟着改变,所以不固定且不完全可靠,这也就是 Pod 的 IP 漂移问题。这个问题我们可以使用下面的 Service 去自动映射,Pod 是一个容器组,里面有很多容器,容器组内共享资源。

  希望批量启动和管理多个Pod实例,就可以使用deployment。有了Pod实例后就需要以固定的IP地址以负载均衡的方式访问多个Pod实例,就有了Service。

  下面我们就来看下如何部署:

  我们现需要编写一个配置文件:

mkdir deployment && cd deployment
vim deployment-user-v1.yaml

  文件的内容如下:

apiVersion: apps/v1  #API 配置版本
kind: Deployment     #资源类型
metadata:
  name: user-v1     #资源名称
spec:
  selector:
    matchLabels:
      app: user-v1 #告诉deployment根据规则匹配相应的Pod进行控制和管理,matchLabels字段匹配Pod的label值
  replicas: 3 #声明一个 Pod,副本的数量
  template:
    metadata:
      labels:
        app: user-v1 #Pod的名称
    spec:   #组内创建的 Pod 信息
      containers:
      - name: nginx #容器的名称
        image: registry.cn-beijing.aliyuncs.com/zhangrenyang/nginx:user-v1 #使用哪个镜像
        ports:
        - containerPort: 80 #容器内映射的端口

  然后执行:

kubectl apply -f deployment-user-v1.yaml
deployment.apps/user-v1 created

  然后我们查看下状态:

kubectl get pod

  其中:

  • name 是 Pod的名称
  • READY 为容器状态,格式为可用容器/所有容器数量
  • STATUS 为 Pod 的运行状态
  • RESTARTS 为重启数量
  • AGE 为 Pod 运行时间

  Pod部署完了,下面我们需要部署下Services:

  deployment 是无状态的,deployment 并不会对 pod 进行网络通信和分发,Pod 的 IP 在运行时还会经常进行漂移且不固定,想访问服务需要使用 Service 组织统一的 Pod 访问入口,可以定义Service 来进行统一组织 Pod 服务访问,负责自动调度和组织deployment中 Pod 的服务访问,由于自动映射 Pod 的IP,同时也解决了 Pod 的IP漂移问题。

  我们同样创建一个user-service-v1.yaml并编辑内容:

apiVersion: v1
kind: Service
metadata:
  name: service-user-v1
spec:
  selector:
    app: user-v1
  ports:
  - protocol: TCP
    port: 80
    targetPort: 80
  type: NodePort

  启动它:

kubectl apply -f user-service-v1.yaml
service/service-user-v1 created

  查看状态:

kubectl get svc

  然后,我们可以在任何节点上访问:

curl http://172.31.178.169:30859
curl http://172.31.178.170:30859

  我们可能会根据请求路径前缀的匹配,权重,甚至根据 cookie/header 的值去访问不同的服务,为了达到这种负载均衡的效果,我们可以使用kubernetes的另一个组件ingress,ingress-nginx 是基于 nginx 的一个 ingress 实现。可以实现正则匹配路径,流量转发,基于 cookie header 切分流量(灰度发布)。

#wget https://raw.githubusercontent.com/kubernetes/ingress-nginx/controller-v0.34.1/deploy/static/provider/baremetal/deploy.yaml
wget https://img.zhufengpeixun.com/deploy.yaml

  编辑vi deploy.yaml d$:

  namespace: ingress-nginx
spec:
  type: NodePort
  ports:
    - name: http
      port: 80
      protocol: TCP
      targetPort: http
+     nodePort: 31234
    - name: https
      port: 443
      protocol: TCP
      targetPort: https
+     nodePort: 31235

+ image: registry.cn-hangzhou.aliyuncs.com/bin_x/nginx-ingress:v0.34.1@sha256:80359bdf124d49264fabf136d2aecadac729b54f16618162194356d3c78ce2fe

  拉取镜像并自动部署:

kubectl apply -f deploy.yaml

  查看pods部署状态:

kubectl -n ingress-nginx get svc

  下面我们编辑下vi ingress.yaml文件,ingress 服务的配置也是使用 yaml 文件进行管理。annotations 是 ingress 的主要配置项目,可以用来修改这些配置来修改 ingress 的行为。我们可以通过修改这些配置来实现灰度发布,跨域资源,甚至将 www.abc.com 重定向到 abc.com。rules 是 ingress 配置路径转发规则的地方,当我们去访问 /front 时, ingress 就会帮我们调度到 front-service-v1 这个 service 上面。path 可以是一个路径字符串,也可以是一个正则表达式。backend 则是 k8s 的 service 服务, serviceName 是服务名称, servicePort 是服务端口。backend 可以用来给 ingress 设置默认访问的 Service 服务。当请求不匹配 rules 中任何一条规则时,则会去走 backend 中的配置。

  

apiVersion: extensions/v1beta1
kind: Ingress
metadata:
  name: nginx-ingress
  annotations:
    nginx.ingress.kubernetes.io/rewrite-target: /
    kubernetes.io/ingress.class: nginx
spec:
  rules:
  - http:
      paths: 
       - path: /user
         backend:
          serviceName: user-service-v1
          servicePort: 80
       - path: /pay
         backend:
          serviceName: pay-service-v1
          servicePort: 80    
  backend:
     serviceName: user-service-v1
     servicePort: 80

  启动:

kubectl apply -f ./ingress.yaml

  测试:

curl http://172.16.244.93:31234/user
curl http://172.16.244.94:31234/user
curl http://172.16.244.93:31234/pay
curl http://172.16.244.94:31234/pay

  查看:

kubectl  describe   ingress

  到此,我们的部署基本上就ok了。下面再继续学习后面的内容。