PCTA 认证考试高分通过经验分享

229 阅读5分钟

作者: msx-yzu 原文来源: tidb.net/blog/0b343c…

序言

我在2023年8月10日,参加了 PingCAP 认证 TiDB 数据库专员 V6 考试 ,并以 90分 的成绩通过考试。

考试总分是100分,超过60分就算通过考试。试卷总共50道题目,每题2分,26道单选题,24道多选题,难度适中,只要认真学完课程,顺利通过考试没有任何问题。

image.png

PCTA 考试是每两周一场,一般在每周四的晚上八点至八点半开考,考试需要开启摄像头验证身份。写完题目交卷后,会立马告知考试分数,如果高于60分,证书会在第二天发放。

image.png

TiDB社区的积分和经验会在两天内发放到账号。

image.png

下面,我就将我的备考流程和方法,以及 学习笔记 分享给大家。

一、考试简介

首先介绍 PCTA 认证 考试是什么?

PingCAP 认证 TiDB 数据库专员(简称 PCTA)是 PingCAP 对于数据库从业者安装部署及⽇常运维分布式关系型数据库能⼒的认证,要求数据库从业者熟练掌握 TiDB 架构原理、安装部署、周边⼯具等基础知识。

PCTA 是 PingCAP 公司提供的关于TiDB能力的三个认证中最初级的那一个,叫做 TiDB 数据库专员 ,进阶的叫做 TiDB 数据库专家(PCTP) ,最高级的叫做 SQL 开发专家(PCSD)

image.png

PCTP 认证考试和 PCTA 一样都是两周开放一次,PCSD 则是限时开放。

二、认证流程

基本流程如下图:

image.png

2.1 完成课程学习

首先,我们决定要考取一个 PCTA 证书后,我们应该先了解它考什么,应该怎么学?

PingCAP 提供了 PCTA 认证考试的 培训课程 ,我们只需要学完全部课程,巩固知识以后,就可以去参加考试。

image.png

image.png

2.2 熟悉考试大纲

在认真学完全部课程后,就可以准备考试了。TiDB 社区提供了 考试大纲 ,我们可以浏览。

image.png

2.3 参加认证考试

在我们学习完课程,并且熟悉考试范围后,就可以准备报名考试了。

image.png

我们可以在 TiDB 社区查看经验分享,查看考试指南,了解考试注意事项。

然后选择适合自己的考试时间。

image.png

会显示最近的三场认证考试的时间,选择好合适时间后,就可以点击立即报名了。

2.4 获得认证证书

在考试顺利通过以后,第二天,会发放 PCTA 的证书。

我们在 个人中心—我的证书 中能看到自己的证书。

image.png

还能看到我们学习课程的结课证书。

三、学习课程

我们打开 课程学习 的界面。

可以先查看课程的大纲:

image.png

image.png

image.png

image.png

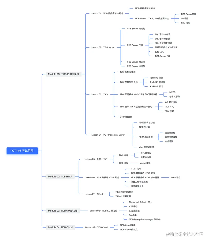
可以看到,课程总共分为9个章节,每个章节后都有习题和习题讲解。

第一章是 TiDB 数据库架构概述,主要描述 TiDB 数据库的主要功能,以及各部分组件组成。后续的章节是对第一章节的展开讲解。

我们点击 开始学习

image.png

就可以进入这门课程的学习视频界面:

image.png

我们按照课程顺序,一步步看完视频,做好学习笔记,认证完成课后小测验。

我也会将我的学习笔记分享给大家 ,除了第一章节的概述外,后续的章节,我都有认真做笔记。

在本文的末尾 会有学习笔记的链接 ,提供给大家。

四、考试报名

我们学完全部课程以后,准备充分以后,就可以报名考试了。

认证流程 这个界面,点击 立即报名考试

image.png

会看到最近的考试场次:

image.png

目前,认证考试仅支持兑换码报名,不支持购买。

获得兑换码的 方式 主要有两种:

第一种:联系 PingCAP 教育伙伴进行购买。

image.png

第二种:在社区通过积分进行 兑换

image.png

获取兑换码以后,点击 立即报名

会弹出考试规则及隐私政策, 勾选 以后,点击 下一步

image.png

点击下一步后,会弹出 填写报名表 的界面:

image.png

填写好我们的个人信息,特别是 个人姓名不要填错 ,不然后期更改证书名字会很麻烦。填好以后,点击 提交

image.png

填写好兑换码以后,点击 确认兑换 ,报名就成功了!

五、参加考试

考试报名成功以后,我们可以在 个人中心 进行查看。

进入个人中心,点击侧边栏的 考试 ,可以查看我们已报名的考试:

image.png

只有在考试规定的时候,才能开始考试。这里要强调的是, 只能够使用电脑端进行考试

除此之外,我们还可以使用 模拟考试 功能。

image.png

点击 开始考试 ,就可以进入模拟考试。

只要注册了 PingCAP 的账号,就可以进行模拟考试的体验,大家都可以试试,这里不多介绍。

在规定的时候进入考试后,会有 80分钟 的时间进行答题,只要 在晚上八点到八点半这个区间内 进入考试即可,切记不要错过时间,不然,报名就白费了。

答题完成后,点击 提交 ,就可以退出考试界面,并看到考试分数。

六、获得证书

我们考试完成后,就会立马看到我们的考试分数。如果大于60分,就是通过了考试,可以拿到 PCTA 的证书。

考试的证书,会在第二天发放。PingCAP 目前只提供电子证书。

个人中心 ,点击 我的证书 ,就会看到我们所获得的所有证书。包括课程的结课证书,和认证证书。

image.png

点击 预览 ,可以看到证书的全貌,点击 下载 ,就可以将电子证书保存到自己的电脑。

image.png

这就是我的 PCTA 认证证书 啦!

预祝大家也能顺利获得 PCTA 认证证书!

我的学习笔记也分享给想要考PCTA证书的小伙伴: asktug.com/t/topic/101…tb5hhi_gaNzU4MTgzOTM5LjE2NjM1Nzc1MzY._ga_5FQSB5GH7F*MTY5MjE3MDE1MC4yMzIuMS4xNjkyMTczOTMxLjAuMC4w