给Android第三方SDK传入代理Context

1,594 阅读2分钟

给Android第三方SDK传入代理Context

前言

分享一个没什么技术含量但是我觉得挺有意思的东西,很多第三方SDK初始化的时候都需要我们传入一个context进去,拿到context之后SDK就可以做很多事了,比如打开activity、弹窗、获取文件目录之类的。

这里我想简单的去处理下它们的使用权限,给它们传入一个被代理的context,让它们无法为所欲为。

代理Context

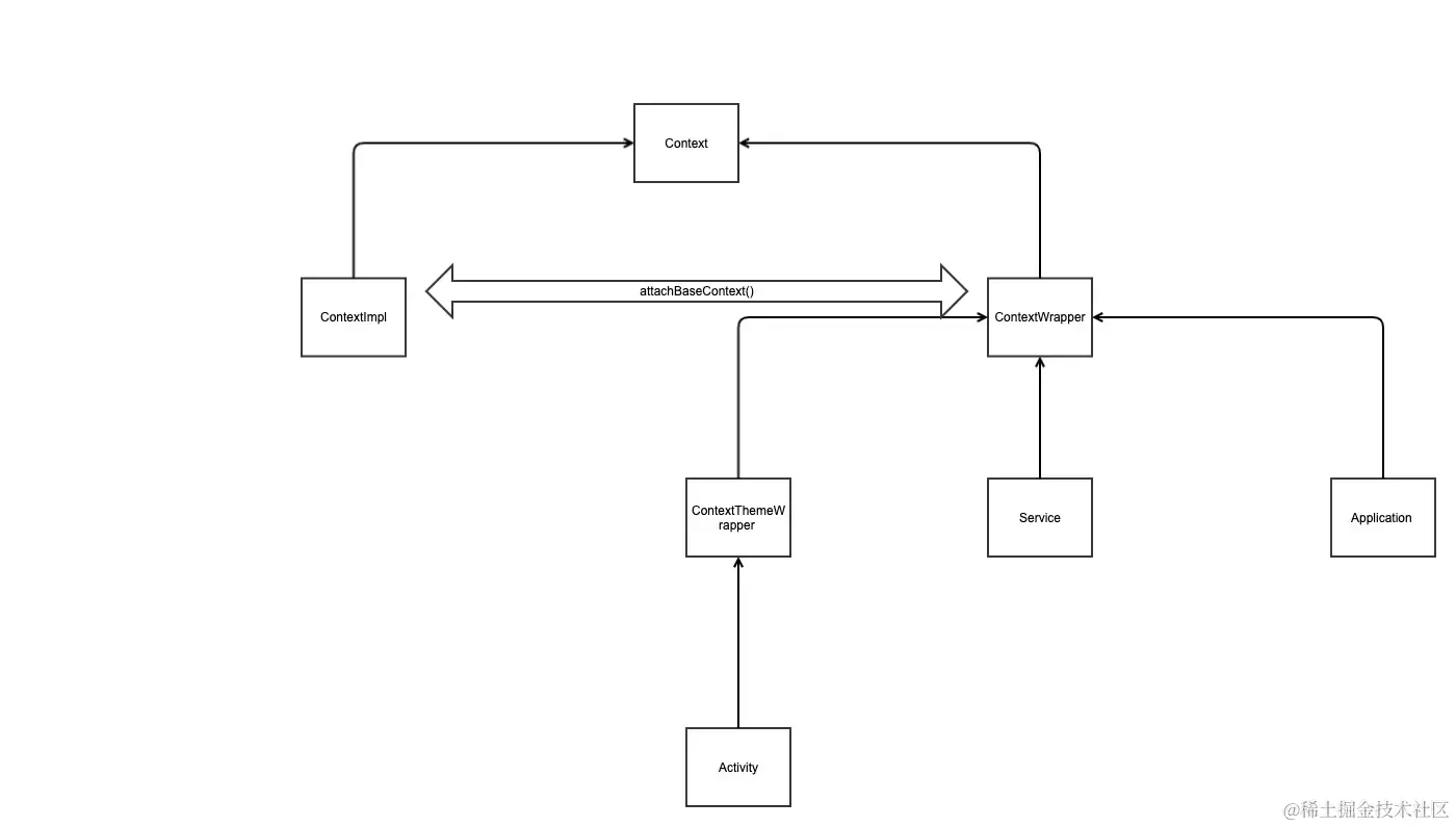
如果我们要去代理一个context,到底应该继承哪个类呢?下面找个张Context继承层次的图: image.png

看下这个图我们就知道,应该去继承ContextWrapper,下面是我写到一个拦截的代理Context:

    private const val SCHEME_ID = "com.bill99.gateway.inner.demo.PayDemoResultActivity"
    private class ProxyContext(context: Context, val consumer: BiConsumer<String, String>? = null)
        : ContextWrapper(context) {
        override fun startActivity(intent: Intent?) {
            intent?.let {
                if (SCHEME_ID == intent.component?.className) {
                    val resultStatus = it.getStringExtra("resultStatus")
                    val resultMessage = it.getStringExtra("resultMessage")
                    consumer?.accept(resultStatus, resultMessage)
                    // 不给跳转
                    return
                }
            }
            // SDK内调起支付宝还需要startActivity
            super.startActivity(intent)
        }
    }

    private interface BiConsumer<T1, T2> {
        @Throws(Exception::class)
        fun accept(t1: T1, t2: T2)
    }

这是某支付SDK里面的,也算是个挺有名的公司了,但是它这startActivity去通知error,而不是通过callback去通知调用方,这操作我是觉得挺6的,这也是我要代理这个Context的原因吧。

再来看下代码,当你继承ContextWrapper的时候,只需要重写需要重写的方法就行,我这拦截了startActivity,让部分调用不生效,这样的操作当然可以适用其他方法。

使用也很简单,构造封装下就行了,下面是代码,当然可以在handler里面做更多的操作:

    // 给SDK的context
    ProxyContext(context, handler)
    
    // 用来处理的handler
    private val handler = object : BiConsumer<String, String> {
        override fun accept(t1: String, t2: String) {
            val result = JSONObject()
            result.put("resultStatus", t1)
            result.put("resultMessage", t2)
            reference?.get()?.let {
                ToastUtils.show(it, "$t2: $t1")
            }
        }
    }

小结

通过代理给SDK的context来拦截一些操作,能够解决的事情可能不多,特别是对于安全整改来说,但不让SDK去启动页面,也不失为一种解决办法,比起ASM去改SDK的字节码简单多了。