面试58同城!面试官问我redis 雪崩、穿透、击穿怎么处理?

117 阅读4分钟

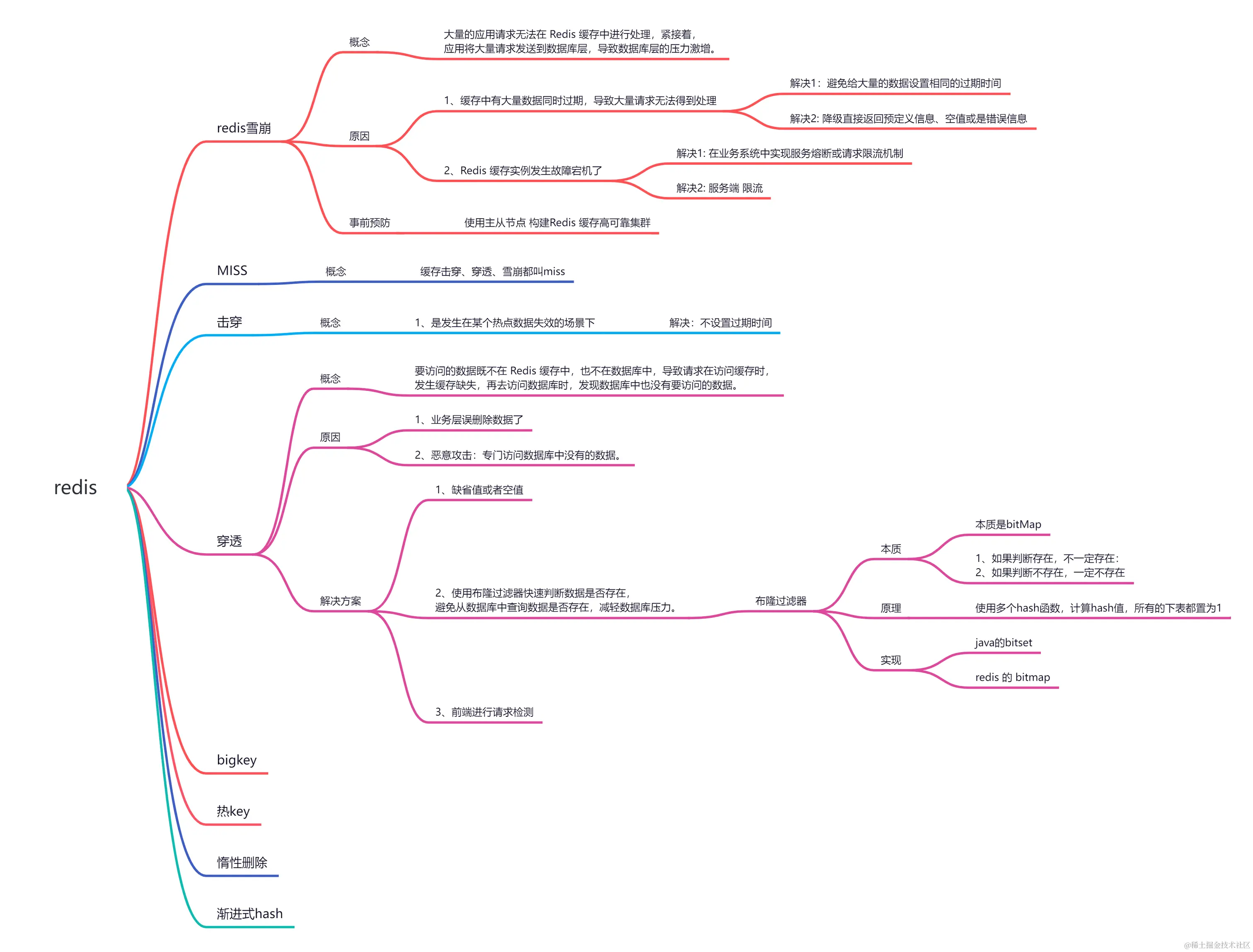
一、Redis 缓存雪崩

1.1 缓存雪崩的概念

缓存雪崩指的是在某个时间点,缓存中的大量数据同时失效,导致大量请求直接落到数据库上,造成数据库压力过大,甚至引发系统崩溃。

1.2 缓存雪崩发生的原因

缓存雪崩通常是由以下原因引起的:

  • 缓存过期时间设置不合理:如果缓存中的数据在同一时间点过期,那么大量请求就会直接访问数据库。
  • 缓存服务器宕机:当缓存服务器宕机时,无法提供缓存服务,请求会直接落到数据库上。

1.3 处理缓存雪崩的解决方案

为了应对缓存雪崩问题,可以采取以下解决方案:

  • 设置合理的缓存过期时间:合理设置缓存的过期时间,避免大量缓存在同一时间点失效。
  • 使用多级缓存:引入多级缓存架构,将请求分散到不同的缓存层,减轻单一缓存层的压力。
  • 实时监控缓存状态:通过监控工具实时监测缓存的状态,及时发现问题并进行处理。
  • 增加服务端熔断或者限流。

二、Redis 缓存穿透

1.1 缓存穿透的概念

缓存穿透指的是恶意请求直接绕过缓存,直接请求数据库,导致数据库压力过大。

1.2 缓存穿透发生的原因

缓存穿透通常是由以下原因引起的:

  • 恶意请求:攻击者发送恶意请求,请求缓存中不存在的数据。
  • 缓存中不存在的数据:由于某些原因,缓存中没有对应的数据。

1.3 处理缓存穿透的解决方案

为了防止缓存穿透问题,可以采取以下解决方案:

  • 使用布隆过滤器:在请求到达之前,使用布隆过滤器判断请求的数据是否存在,如果不存在,直接拦截请求。
  • 缓存空对象:当数据库中不存在某个数据时,将空对象缓存起来,避免重复请求数据库。

三、Redis 缓存击穿

1.1 缓存击穿的概念

缓存击穿指的是某个热点数据的缓存过期,导致大量请求同时访问数据库,造成数据库压力过大。

1.2 缓存击穿发生的原因

缓存击穿通常是由以下原因引起的:

  • 热点数据的缓存过期:由于热点数据的缓存过期,大量请求无法从缓存中获取数据。
  • 高并发请求:在热点数据缓存过期的瞬间,大量请求同时访问数据库。

1.3 处理缓存击穿的解决方案

为了应对缓存击穿问题,可以采取以下解决方案:

  • 加锁:在缓存失效的瞬间,使用分布式锁来保证只有一个请求能够访问数据库,其他请求等待结果。
  • 设置热点数据永不过期:对于热点数据,可以设置其缓存永不过期,保证热点数据一直可用。

四、这个面试题回答技巧

在回答这个面试题时,可以注意以下技巧:

  • 清晰准确地解释每个概念,确保面试官理解你对问题的理解。
  • 分析问题发生的原因时,提供具体的例子和场景,加深面试官对问题的印象。
  • 在提出解决方案时,可以结合自己的经验和实际情况,给出可行性高的解决方案。
  • 强调合理使用缓存策略和技术手段的重要性,以提高系统的性能和稳定性。

结语:通过理解和应对 Redis 缓存雪崩、穿透和击穿的概念、原因和解决方案,Java 工程师们可以更好地应对面试中与缓存相关的问题,提升自己的面试竞争力。

同时,合理使用缓存技术和策略对于系统的性能和稳定性也至关重要。

我也将文中内容整理成思维导图,方面记忆:

获取原图,请点击打开以下链接:www.processon.com/view/link/6…