Vue的生命周期以及钩子函数

1,148 阅读7分钟

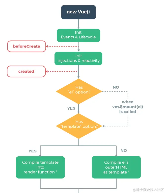
一、首先我们来看一眼官网给出的生命周期图示

 

图中可以看到vue生命周期大概可以分为八个阶段:创建前、创建后、挂载前、挂载后、更新前、更新后、销毁前、销毁后;所以执行起来也是按照这个顺序去执行的。但是在这几个主要的生命周期之前,vue会在构造函数中调用init方法,将事件、生命周期、依赖注入和响应性确实在组件进行设置和初始化

仔细一看是不是少了什么?

是的,data与methods;是的;data 中的数据和 methods 中的方法在组件实例化阶段被初始化,而在 beforeCreatecreated 钩子函数中,是可以访问和操作这些数据和方法。methosds中的方法在实例化之后就可以被调用,不需要等到其他生命周期阶段,通常在created钩子函数中,methods中的方法就可以被安全的调用了

二、执行条件以及机制

  1. beforeCreate(创建前):

    • 执行条件: 在实例初始化之后,数据观测和事件配置之前被调用。
    • 机制: 此时 Vue 实例已经被创建,但数据和事件还未初始化。
  2. created(创建后):

    • 执行条件: 实例已经创建完成之后被调用。
    • 机制: 在这一步,实例已经完成了数据观测、属性和方法的运算,但挂载阶段还没开始,此时 el 属性还不可见。
  3. beforeMount(挂载前):

    • 执行条件: 在挂载开始之前被调用,相关的 render 函数首次被调用。
    • 机制: 这是在组件挂载到 DOM 前的最后一个钩子。render 函数将首次被调用,生成虚拟 DOM。
  4. mounted(挂载后):

    • 执行条件: el 被新创建的 vm.$el 替换,并挂载到实例上去之后调用。
    • 机制: 这个阶段表示组件已经挂载到 DOM 上,可以进行一些 DOM 操作。
  5. beforeUpdate(更新前):

    • 执行条件: 数据更新时调用,发生在虚拟 DOM 重新渲染和打补丁之前。
    • 机制: 在此阶段,数据已经变化,但还未应用到视图上。可以用于执行一些在更新之前需要做的操作。
  6. updated(更新后):

    • 执行条件: 虚拟 DOM 重新渲染和打补丁之后调用。
    • 机制: 在这个阶段,组件的 DOM 已经更新,可以执行一些操作,如获取更新后的 DOM 状态。
  7. beforeDestroy(销毁前):

    • 执行条件: 实例销毁之前调用,此时实例仍然完全可用。
    • 机制: 在此阶段,可以执行一些清理工作,例如清除定时器、取消订阅等。
  8. destroyed(销毁后):

    • 执行条件: 实例销毁后调用。
    • 机制: 在这个阶段,所有的事件监听器被移除,所有的子实例也会被销毁。可以执行一些最终的清理工作。

总体而言,Vue 生命周期的执行条件是在特定的生命周期阶段触发相应的条件,而机制则是在这些阶段执行相应的任务,使开发者能够在组件生命周期的不同阶段执行自定义的代码。这有助于在组件的生命周期中处理不同的业务逻辑。

注:除了这些主要的阶段之外,vue还有一些辅助性的钩子():

  1. activated:

    • 用于 keep-alive 组件,当组件被激活时调用。
  2. deactivated:

  • 用于 keep-alive 组件,当组件被停用时调用。

这两个钩子主要与组件有关,用户处理被缓存的组件的生命周期

三、监听函数钩子

1、watch 钩子函数的初始化和调用时机:

  • watch 钩子函数是在组件实例创建时初始化的,通常可以在 created 钩子函数中使用。watch 的初始化用于设置对数据的监听,当被监听的数据发生变化时,相关的回调函数会被执行。

  • watch 钩子函数的调用时机是在数据变化时,即在 beforeUpdateupdated 钩子函数之间。

    new Vue({ data() { return { message: 'Hello, Vue!' }; }, watch: { message(newValue, oldValue) { console.log('Message changed:', newValue, oldValue); } }, created() { // watch 钩子函数的初始化 } });

2、computed 属性的 getset 函数的初始化和调用时机:

  • computed 属性的 get 函数在组件实例创建时初始化,而 set 函数是在给 computed 属性赋值时初始化的。get 函数用于计算属性的值,而 set 函数用于处理属性的变化。

  • 访问 computed 属性时,get 函数会被调用;当对 computed 属性进行赋值时,set 函数会被调用。

    new Vue({ data() { return { firstName: 'John', lastName: 'Doe' }; }, computed: { fullName: { get() { return this.firstName + ' ' + this.lastName; }, set(value) { const parts = value.split(' '); this.firstName = parts[0]; this.lastName = parts[1]; } } }, created() { // computed 属性的初始化 console.log(this.fullName); // 调用 get 函数,输出 'John Doe' this.fullName = 'Jane Doe'; // 调用 set 函数 } });

四、路由钩子

钩子函数,这些钩子函数是与 Vue Router 配合使用的。以下是一些主要的辅助性路由钩子函数:

  1. beforeRouteEnter:

    • 在路由进入前被调用。在这个钩子中,不能访问 this,但可以通过回调函数访问组件实例。这个钩子在导航被确认之前调用。
  2. beforeRouteUpdate:

    • 在当前路由改变,但是该组件被复用时调用。在这个钩子中,可以访问组件实例。
  3. beforeRouteLeave:

    • 导航离开该组件的对应路由时调用。在这个钩子中,可以访问组件实例。

这些辅助性路由钩子函数主要用于处理路由相关的逻辑,例如在路由切换前后执行一些特定的操作,或者在路由离开时进行确认等。这些钩子函数是在组件内使用,而不是在组件外部配置。

五、对比一下vue3中的钩子函数

Vue.js 3.x 在生命周期上进行了一些重要的变化,以更好地支持组合式 API、提高性能和可维护性。以下是 Vue.js 2.x 与 Vue.js 3.x 之间生命周期的一些主要差异:

  1. 新增的生命周期钩子函数:

    • Vue.js 3.x 引入了一些新的生命周期钩子函数,如 beforeUnmountonRenderTrackedonRenderTriggered 等。这些钩子函数主要用于更灵活地处理组件的生命周期事件。
  2. 合并的 beforeCreatecreated 钩子:

    • 在 Vue.js 3.x 中,beforeCreatecreated 这两个钩子函数被合并成一个 setup 钩子。setup 函数返回了组件的初始状态,这使得组合式 API 可以更方便地处理组件的逻辑。
  3. beforeMountmounted 钩子的拆分:

    • 在 Vue.js 3.x 中,beforeMountmounted 这两个钩子函数被拆分为 beforeMountonMounted。这样的变化使得 setup 函数中的逻辑更清晰。
  4. beforeUpdateupdated 钩子的拆分:

    • 同样,beforeUpdateupdated 这两个钩子函数被拆分为 beforeUpdateonUpdated
  5. beforeDestroydestroyed 钩子的拆分:

    • beforeDestroydestroyed 这两个钩子函数被拆分为 beforeUnmountonUnmounted
  6. 新的 onBeforeUpdate 钩子:

  • Vue.js 3.x 引入了一个新的 onBeforeUpdate 钩子函数,用于在数据更新前执行一些逻辑。

其他的辅助性钩子,看起来是没有什么变化的,但是由于 Vue.js 3.x 引入了 setup 函数,可以将这些钩子函数作为 setup 的返回值,以便更好地利用 Composition API。

import { ref, onMounted, onBeforeRouteEnter } from 'vue';

export default {
  setup() {
    const data = ref('Hello, Vue!');

    // 使用 onBeforeRouteEnter 钩子
    onBeforeRouteEnter((to, from, next) => {
      console.log('Before route enter');
      next(vm => {
        // 在这里可以访问组件实例,例如 vm.data
        console.log(vm.data); // 输出 'Hello, Vue!'
      });
    });

    // 使用 onMounted 钩子
    onMounted(() => {
      console.log('Component is mounted');
    });

    return {
      data
    };
  }
};

总的来说,Vue.js 3.x 在生命周期上进行了一些调整,以适应新的组合式 API 和更灵活的开发模式。这些变化主要是为了提供更清晰的生命周期处理、更好的性能以及更强大的功能。如果你正在从 Vue.js 2.x 迁移到 Vue.js 3.x,建议查阅官方文档以获取详细的信息和用法。

总结:

        Vue.js 3.x 的生命周期钩子函数相对于 Vue.js 2.x 进行了一些调整,主要是由于引入了 Composition API。这些变化使得开发者能够更灵活地组织和管理组件的状态和行为。