什么是DOM?

120 阅读1分钟

概念

DOM(Document Object Model , 文档对象模型) ;

简单来说,浏览器会将整个网页看成一棵节点树;而Js语言需要通过一种动态的技术去操作这棵树,这种技术就是DOM

Untitled.png

一张网页的树性结构

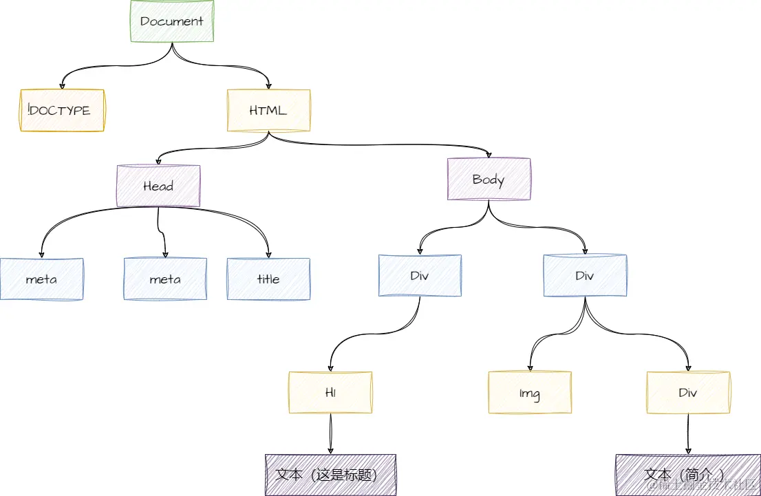
例如下面这张代码的网页

<!DOCTYPE html>
<html lang="en">
<head>
    <meta charset="UTF-8">
    <meta name="viewport" content="width=device-width, initial-scale=1.0">
    <title>DOM</title>
</head>
<body>
    <div>
        <h1>这是标题</h1>
    </div>
    <div>
        <img src="logo-short.png"/>
        <div>简介...</div>
    </div>
</body>
</html>

DOM会解析成如下结构

Untitled 1.png

可见,在解析渲染一个网页的时候, 运行环境不会简单的把文本信息看成一个字符串, 而是解释为一棵, 每个元素都是其上面的一个节点

不仅是带标签的元素(例如

) 会被当成一个节点,一段文本或者简单的一个换行符也会被当成一个节点

每个节点都会有一个nodeType属性值,这个属性标记了此节点是什么类型

nodeType值节点类型举例
1元素节点

3文字节点我是小明
8注释节点<!—注释节点—>
9document节点document节点只有一个

Document 对象

document 对象封装了一整棵HTML的属性结构, 它是DOM节点的根

document对象的 nodeType 属性是 9 ,每张网页只有一个document对象

为了验证上面我们说的正确性,我们随便找个网站试下,打开百度 ,在控制台中输入 document , 它会把整个网页返给我们

Untitled 2.png 随后,我们检测下document的nodeType, 会返回9

Untitled 3.png

扫码_搜索联合传播样式-白色版.png