Vue3基础入门

1,065 阅读20分钟

Vue3介绍

vue3

本文为 Vue3 快速上手介绍(示例基于setup语法糖,帮助新手快速认识 Vue3),需要一定的 Vue2 基础,深度学习还需大量的练习与查阅官方文档如果时间充足,建议先学习Vue2,对于理解整个Vue生态有一定的帮助。路还很长,愿每一位读到本文的朋友能够只争朝夕,不负韶华!(Vue2基础入门详细版Vue3技术栈合集

Vue3 于 2020 年 9 月 18 日发布,2022 年 2 月 7 日开始,Vue3 被设为默认版本。Vue3 在经过一年的迭代后,越来越好用,毫无疑问,vue3 是现在也是未来!(2023年12月31日,Vue2停止维护~)

库名称简介
ant-design-vuePC 端组件库:Ant Design 的 Vue 实现,开发和服务于企业级后台产品
arco-design-vuePC 端组件库:字节跳动出品的企业级设计系统
element-plusPC 端组件库:基于 Vue 3,面向设计师和开发者的组件库
Naive UIPC 端组件库:一个 Vue 3 组件库,比较完整,主题可调,使用 TypeScript,快
vant移动端组件库:一个 轻量、可靠的移动端组件库,于 2017 年开源
VueUse基于 composition 组合式 api 的常用函数集合(炸裂推荐、极其好用!)

相关文档

  1. Vue3 中文文档(新) cn.vuejs.org/
  2. Vue2 中文文档(旧) v2.cn.vuejs.org/
  3. Vue3 设计理念 vue3js.cn/vue-composi…
  4. Vue3 非兼容性改变 v3-migration.vuejs.org/zh/breaking…

Vue3 框架优点特点

  1. 首次渲染更快
  2. diff 算法更快
  3. 内存占用更少
  4. 打包体积更小
  5. 更好的 Typescript 支持
  6. Composition API 组合 API

学习 vue3 主要学习的就是 组合式API 的使用

vite 构建工具

Vite是一个现代化的前端构建工具,旨在提供开发环境的快速启动和快速重载。它以轻量、简单和快速为设计原则,具有快速的冷启动热模块替换能力

对比 webpack:

  • 基于打包器的方式启动,必须优先抓取并构建你的整个应用,然后才能提供服务
  • 更新速度会随着应用体积增长而直线下降

image.png

vite 的原理:

  • 使用原生 ESModule 通过 script 标签动态导入,访问页面的时候加载到对应模块编译并响应
  • Vite 只需要在浏览器请求源码时进行转换并按需提供源码
  • 根据情景动态导入代码,即只在当前屏幕上实际使用时才会被处理

image-1693310267216-6.png

vite 创建项目

运行创建项目命令:官方文档

# 使用npm
npm create vite@latest
# 使用yarn
yarn create vite
# 使用pnpm
pnpm create vite
# 全部自动配置(vite)
pnpm create vue
# 使用vue-cli
vue create project-name

使用 Vue3 时,需要安装 volar 插件并且禁用 vetur

Vue3 不同点:

  • 组件一个根节点非必需

  • 创建应用挂载到根容器

  • 入口页面,ESM(模块化)加载资源

平常组件

<template>
  <div>节点1</div>
  <div>节点2</div>
</template>

main.js

// 导入Vue
import { createApp } from 'vue'
import App from './App.vue'
// 根据App组件创建一个应用实例
const app = createApp(App)
// app应用挂载(管理)index.html的 #app 容器
app.mount('#app')
// vue3 中是使用 createApp() 管理容器,不是 new Vue()

index.html

<div id="app"></div>
<script type="module" src="/src/main.ts"></script>

总结:

  • Vite 项目中,index.html 是项目的入口文件,在项目最外层
  • 加载index.html后,Vite 解析 <script type="module" src="xxx"> 指向的JavaScript
  • Vue3中是通过 createApp 函数创建一个应用实例

Vue3中对这些API做出了调整:

  • 将全局的API,即:Vue.xxx调整 到应用实例(app)上

    Vue2全局 API(VueVue3 实例 API (app)
    Vue.config.xxxxapp.config.xxxx
    Vue.config.productionTip移除
    Vue.componentapp.component
    Vue.directiveapp.directive
    Vue.mixinapp.mixin
    Vue.useapp.use
    Vue.prototypeapp.config.globalProperties

npm镜像配置

  • 更换镜像地址
# 更换淘宝镜像
npm config set registry https://registry.npmmirror.com
# 查看是否更换成功
npm config get registry
# 执行安装命令
npm install

镜像地址可能会更改,推荐使用nrm 管理 npm 镜像地址:

# 下载nrm
npm install -g nrm
# 最新淘宝源默认就有,直接使用就行
nrm use taobao

nrm相关操作

# 查看所有的源
nrm ls
# 增加源地址
nrm add taobao https://registry.npmmirror.com/
# 切换镜像源,比如切换到 淘宝源
nrm use tobao
# 删除源地址
nrm del taobao
# 测试所有源的相应时间 看那个更快
nrm test

Composition API(核心)

组合式API与选项式API

  • Vue2API设计是Options(配置)风格的
  • Vue3API设计是Composition(组合)风格的

选项式API:数据、方法、计算属性等,分散在:datamethodscomputed中,若想新增或者修改一个需求,就需要分别修改:datamethodscomputed不便于维护和复用

1696662197101-55d2b251-f6e5-47f4-b3f1-d8531bbf9279.gif option.gif

组合式 API旨在提供一种更灵活和强大的方式来组织和复用组件逻辑。传统的 Vue 组件通常基于选项 API,而组合式 API 则基于函数式的组合思想

composition.gif compositionAPI.gif

通过组合式 API,我们可以使用导入的 API 函数来描述组件逻辑。在单文件组件中,组合式 API 通常会与<script setup> 搭配使用

这个 setup 属性是一个标识,告诉 Vue 需要在编译时进行一些处理,让我们可以更简洁地使用组合式 API。比如,<script setup> 中的导入和顶层变量/函数都能够在模板中直接使用

选项式 API (Options API)

<script>
export default {
  // data() 返回的属性将会成为响应式的状态
  // 并且暴露在 this 上
  data() {
    return {
      count: 0
    }
  },

  // methods 是一些用来更改状态与触发更新的函数
  // 它们可以在模板中作为事件处理器绑定
  methods: {
    increment() {
      this.count++
    }
  },

  // 生命周期钩子会在组件生命周期的各个不同阶段被调用
  // 例如这个函数就会在组件挂载完成后被调用
  mounted() {
    console.log(`The initial count is ${this.count}.`)
  }
}
</script>

<template>
  <button @click="increment">Count is: {{ count }}</button>
</template>

下面是使用了组合式 API<script setup> 改造后和上面的模板完全一样的组件:

<script setup>
import { ref, onMounted } from 'vue'

// 响应式状态
const count = ref(0)

// 用来修改状态、触发更新的函数
function increment() {
  count.value++
}

// 生命周期钩子
onMounted(() => {
  console.log(`The initial count is ${count.value}.`)
})
</script>

<template>
  <button @click="increment">Count is: {{ count }}</button>
</template>

在 setup 中通过 vue 提供的函数组织代码实现功能,就是组合式API写法。 组合式API可复用,可维护

setup

setup函数

setup函数是组合式API的入口函数

  • setup 函数是 Vue3 特有的选项,作为组合式API的起点
  • 从组件生命周期看,它在 beforeCreate 之前执行
  • 函数中 this 不是组件实例,是 undefined
  • 如果数据或者函数在模板中使用,需要在 setup 返回
<template>
  <div class="container">
    <h1 @click="say()">{{msg}}</h1>
  </div>
</template>

<script>
export default {
  setup () {
    console.log('setup执行了')
    console.log(this)
    // 定义数据和函数
    const msg = 'hello vue3!'
    const say = () => {
      console.log(msg)
    }
    // 返回给模板使用
    return { msg , say}
  },
  beforeCreate() {
    console.log('beforeCreate执行了')
  },
  created() {
    console.log('created执行了')
  }
  // ...
}
</script>

尽量不要与 Vue2 配置混用

  • Vue2配置(data、methos、computed...)中可以访问到setup中的属性、方法
  • 但setup中不能访问到Vue2配置(data、methos、computed...)
  • 如果有重名,setup优先级更高(同名属性,data中的数据优先级低于setup中的数据)

setup不能是一个async函数,因为返回值不再是return的对象, 而是promise, 模板看不到return对象中的属性

setup的参数

  • props:值为对象,包含:组件外部传递过来,且组件内部声明接收了的属性
  • context:上下文对象
    • attrs:值为对象,包含:组件外部传递过来,但没有在 props 配置中声明的属性,相当于 this.$attrs
    • slots:收到的插槽内容,相当于 this.$slots
    • emit:分发自定义事件的函数,相当于 this.$emit
<script>
  import { reactive } from 'vue'
  export default {
    props: ['msg','school'],
    emits: ['hello'],  //自定义事件需声明
    setup(props, context){
      console.log(props, context)
      console.log(context.attrs) //相当与Vue2中的$attrs
      console.log(context.emit) //触发自定义事件
      console.log(context.slots) //插槽
      //数据
      let person = reactive({
      	name:'张三',
      	age:18
      })
      //方法
      function test(){
      	context.emit('hello',666)
      }
      //返回一个对象(常用)
      return {
      	person,
      	test
      }
    }
  }
</script>

setup语法糖

<script setup> 中的顶层变量都可以在模板使用,包括数据,函数,组件

使用 setup 语法糖后的页面结构如下:

<template>
  <div>
  </div>
</template>

<script setup> //如果使用TS则要加上 lang="ts"
</script>

<style lang="scss" scoped>
</style>

使用语法糖写法稍微有一个小问题:会丢失组件名字

  • 解决方法有很多,其中一种就是再使用一个script标签
<script lang="ts">
  export default {
    name:'xxx',
  }
</script>
  • 也可以在标签上加name属性
<script setup lang="ts" name="xxx"> 
</script>

这里有个前提是需要另外安装一个插件vite-plugin-vue-setup-extend -D

配置步骤:

  • npm i vite-plugin-vue-setup-extend -D
  • vite.config.ts配置相关设置
import { defineConfig } from 'vite'
import VueSetupExtend from 'vite-plugin-vue-setup-extend'

export default defineConfig({
  plugins: [ VueSetupExtend() ]
})

配置完成后,重启项目,标签中的name属性生效

定义响应式数据

reactive

通常使用它定义对象类型响应式数据(在 vue3 中,直接定义的数据不是响应式的)

  • 作用:定义一个对象类型的响应式数据,不能定义基本数据类型
  • 语法:const 代理对象= reactive(源对象)接收一个对象(或数组),返回一个代理对象(Proxy的实例对象,简称proxy对象)
  • reactive定义的响应式数据是深层次的,意思是不管对象嵌套多少层,整个对象都是响应式的
  • 内部基于 ES6 的 Proxy 实现,通过代理对象操作源对象内部数据进行操作
<template>
  <div>
    <p>姓名:{{state.name}}</p>
    <p>年龄:{{state.age}} <button @click="state.age++">age++</button></p>
  </div>
</template>

<script>
// 1. 导入函数
import { reactive } from "vue"; 
export default {
  setup() {
    // 2. 创建响应式数据对象
    const state = reactive({ name: 'jack', age: 18 })
    // 3. 返回数据,供模板使用
    return { state }
  }
};
</script>

reactive重新分配一个新对象,会失去响应式(可以使用Object.assign整体替换该对象)

ref

通常使用它定义响应式数据,不限数据类型

let xxx = ref(初始值)

  • 返回值: RefImpl实例对象(简称ref),ref对象的value属性是响应式的

  • setup 函数中,使用 ref 函数,传入普通数据,返回一个响应式数据。最后 setup 函数返回一个对象,包含该响应式数据即可

ref 创建的数据,js 中需要 .valuetemplate 中可省略(自动解包)

<template>
  <div>
      <!-- template中使用可省略.value -->
      计数器:{{ count }}
      <button @click="count++">累加1</button>
      <button @click="increase">累加10</button>
  </div>
</template>

<script>
// 1. 导入函数
import { ref } from "vue";
export default {
  setup() {
    // 2. 创建响应式数据对象
    const count = ref(0);
    const increase = () => {
      // js中使用需要.value
      count.value += 10;
    };
    // 3. 返回数据
    return { count, increment };
  }
};
</script>

ref创建的变量必须使用.value(可以使用volar插件自动添加.value

安装volar插件后,搜索Dot Value,勾选对应选项

ref和reactive区别

从定义数据角度:

  • ref用来定义基本类型数据引用类型数据。定义引用数据类型时,内部会调用reactive转为代理对象
  • reactive用来定义引用类型数据,不支持基本数据类型

从原理角度:

  • ref通过Object.defineProperty()getset来实现响应式(数据劫持)
  • reactive通过使用Proxy来实现响应式(数据劫持), 并通过Reflect操作源对象内部的数据
  • ref遇到引用数据类型时,底层也是利用Proxy

从使用角度:

  • ref定义的数据:操作数据需要.value,读取数据时模板中直接读取不需要.value
  • reactive定义的数据:操作数据与读取数据:均不需要.value

使用原则:

  • 若需要一个基本类型的响应式数据,必须使用ref
  • 若需要一个响应式对象,层级不深,refreactive都可以
  • 若需要一个响应式对象,且层级较深,推荐使用reactive

ref获取DOM元素

ref用在普通DOM标签上,获取的是DOM节点

ref用在组件标签上,获取的是组件实例对象

<template>  
  <div>  
    <input ref="myInput" type="text">  
  </div>  
</template>  
  
<script setup>
import { ref, nextTick } from 'vue';  
  // 创建一个ref来存储输入框的引用  
  const myInput = ref(null);  
  // 使用nextTick确保DOM更新完成后再访问引用的值  
  nextTick( () => {  
    console.log(myInput.value); // 输出输入框的DOM元素  
  });  
</script>

默认值是null,需要在渲染完毕后访问DOM属性

Vue响应式原理

Vue2响应式原理

实现原理:

  • 对象类型:通过Object.defineProperty()对属性的读取、修改进行拦截(数据劫持)

  • 数组类型:通过重写更新数组的一系列方法来实现拦截(pop、shift、push、unshift、splice、reverse、sort)

    Object.defineProperty(data, 'count', {
        get () {}, 
        set () {}
    })
    

存在问题:

  • 新增属性、删除属性,界面不会更新
  • 直接通过下标修改数组,界面不会自动更新

解决方案:

  • 新增:Vue.set(object, key, value)this.$set(object, key, value)
  • 删除:Vue.delete(target, key)this.$delete(target, key)

新增有两种大方向的解决方案:

  1. 不重新赋值原对象,在原对象基础上新增属性

    • 使用this.$set(对象,属性名,属性值)
  2. 重新赋值原对象(用的较少,了解即可)

    • Object.assign()

      this.obj = Object.assign({}, this.obj, { color: 'red' })
      
    • 直接定义一个新对象,这个对象包括原对象的全部属性以及新增的对象

      this.obj = {
         ...this.obj,
         sex: 'male'
       }
      

Vue3响应式原理

实现原理:

  • 通过Proxy(代理): 拦截对象中任意属性的变化,包括:属性值的读写、属性的添加、属性的删除等

  • 通过Reflect(反射): 对源对象的属性进行操作

  • MDN文档中描述的Proxy与Reflect:

    • Proxy:MDN-Proxy

    • Reflect:MDN-Reflect

      new Proxy(data, {
      	// 拦截读取属性值
          get (target, prop) {
          	return Reflect.get(target, prop)
          },
          // 拦截设置属性值或添加新属性
          set (target, prop, value) {
          	return Reflect.set(target, prop, value)
          },
          // 拦截删除属性
          deleteProperty (target, prop) {
          	return Reflect.deleteProperty(target, prop)
          }
      })
      proxy.name = 'jack'   
      

toRef和toRefs

当去解构和展开响应式数据对象使用 toRefs 保持响应式

使用 ref 创建的变量是一个独立的响应式引用。但是,当我们需要将一个响应式对象的属性解构到组件模板中使用时,需要使用 toRefs

const { name, age } = reactive({ name: "Jack", age: 18 }); //直接解构,数据不是响应式

toRefs

使用 toRefs 处理响应式数据,得到的是ref定义的响应式数据,并且解构的属性与原对象中的属性保持一致(同步更新)

import { reactive, toRefs } from "vue"
const user = reactive({ name: "Jack", age: 18 })
const { name, age } = toRefs(user)

你可能会问,toRefs对于ref定义的数据怎么解构呢。实际上,ref定义引用数据类型不就是使用的reactive,这其实是一种情况

toRef

toReftoRefs功能一致,只不过一次只能处理一个属性

  • 语法:const name = toRef(user,'name')
import { ref, toRef } from "vue"
const user = ref({ name: "Jack", age: 18 })
const name = toRef(user.value, 'name')

computed

Vue3中computed改为了函数的形式,computed函数接受一个 getter 函数,返回一个只读的响应式 ref 对象。该 ref 通过 .value 暴露 getter 函数的返回值。它也可以接受一个带有 getset 函数的对象来创建一个可写的 ref 对象

  • 创建一个只读的计算属性 ref
const count = ref(1)
const plusOne = computed(() => count.value + 1)

console.log(plusOne.value) // 2
plusOne.value++ // 错误
  • 创建一个可写的计算属性 ref
const count = ref(1)
const plusOne = computed({
  get: () => count.value + 1,
  set: (val) => { //此处的val就是赋的新值
    count.value = val - 1
  }
})

plusOne.value = 1
console.log(count.value) // 0

watch

Vue3中的watch也为一个函数:watch(监听的数据, 数据改变执行函数, 配置对象) 来进行数据的侦听

  • 数据:单个数据,多个数据,函数返回对象属性,引用数据类型需要开启深度监听
  • 配置对象:deep 深度监听 、immediate 默认执行、flush: 'post'访问更新后的DOM

Vue3中watch只能监听以下四种数据:(官网)

  1. ref定义的数据(不需要.value
  2. reactive定义的数据
  3. 函数返回一个值(getter函数)
  4. 一个包含上述内容的数组

停止侦听器:

const stop = watch(source, callback)
stop() // 停止侦听器

监听基本类型

监听ref定义的基本类型数据:直接写数据名即可,监视的是其value值的改变

import { ref, watch } from "vue";
const count = ref(0);
// watch(数据, 改变后回调函数)
const stopWatch = watch(count, (newValue, oldValue) => {
  console.log("count改变了", newValue, oldValue);
  if(newValue >= 10) stopWatch() //值大于等于5时,停止侦听
});
// 修改count数据
setInterval(() => {
  count.value++;
}, 500);

监听对象类型

监听ref定义的对象类型数据:直接写数据名,监视的是对象的地址值,若想监视对象内部的数据,要手动开启深度监视{ deep: true }

若修改的是ref定义的对象中的属性newValueoldValue 都是新值,因为它们是同一个对象

若修改的是ref定义的整个对象newValue 是新值, oldValue 是旧值,因为不是同一个对象了

import { ref, watch } from "vue"
const user = ref({
  name: "tom",
  info: {
    gender: "男",
    age: 18,
  },
})

watch(user, (newValue, oldValue) => {
  console.log("数据改变了", newValue, oldValue)
}, { deep: true })

// 2s改变数据
setTimeout(() => {
  user.value.info.age++; //newValue与oldValue都为新值
}, 2000)
// 4s改变数据
setTimeout(() => {
  // ref定义对象可以整体修改
  user.value = {
    name: "jack",
    info: {
      gender: "男",
      age: 20,
    },
  }
}, 4000) //newValue为新值,oldValue为旧值

监视reactive对象类型与监视ref对象类型有些许不同:

  • newValueoldValue 都是新值,因为始终都是同一个对象
  • 对象整体赋值使用的是Object.assign()
  • 默认开启深度监听,且无法关闭

监听对象中的属性

监听refreactive定义的对象类型数据中的某个属性,注意点如下:

  1. 若该属性值不是对象类型,要写成函数形式
  2. 若该属性值是对象类型,可直接监听,也可写成函数,建议写成函数

监听的属性也是对象,写成函数形式则监听的是地址值,需要关注对象内部,要手动开启深度监视

import { ref, watch, reactive } from "vue"

const user = reactive({
  name: "tom",
  info: {
    gender: "男",
    age: 18,
  },
})

// watch(()=>数据, 改变后回调函数)
watch(() => user.name, (newValue, oldValue) => {
  console.log("数据改变了", newValue, oldValue);
});
watch(() => user.info, (newValue, oldValue) => {
  console.log("数据改变了", newValue, oldValue);
}, { deep: true });

// 2s改变数据
setTimeout(() => {
  user.name = 'jack'
}, 2000)

// 3s改变数据
setTimeout(() => {
  user.info.age++ //对象属性改变能监听
}, 2000)

// 4s改变数据
setTimeout(() => {
  Object.assign(user.info, { gender: '女', age: 20 }) //对象整体改变能监听
}, 2000)

监听多个数据

上述类型的监听数据,放入一个数组内

import { reactive, ref, watch } from "vue"
const count = ref(0)
const user = reactive({
  name: "tom",
  info: {
    gender: "男",
    age: 18,
  },
})
// watch([数据1, 数据2, ...], 改变后回调函数)
watch([count, user], (newValue, oldValue) => {
  console.log("数据改变了", newValue, oldValue); //以数组呈现结果
})
// 2s改变数据
setTimeout(() => {
  count.value++
}, 2000)
// 4s改变数据
setTimeout(() => {
  user.info.age++
}, 4000);

watchEffect

watchEffect 是 Vue 3 组合式 API 中用于监听响应式数据变化的钩子。它会立即执行一次回调函数(相当于 watch 加了{ immediate: true }),并在依赖的响应式数据发生变化时再次执行回调函数

watchEffect不用指明监听哪个属性,监听的回调中用到哪个属性,那就监听哪个属性

watchEffect有点类似于computed

  • computed注重的计算出来的值(回调函数的返回值),所以必须要写返回值
  • watchEffect更注重的是过程(回调函数的函数体),所以不用写返回值
<template>
  <p>计数器:{{ counter }}</p>
  <button @click="increment">增加</button>
</template>

<script setup lang="ts">
import { ref, watchEffect } from 'vue';

// 定义计算属性
const counter = ref(0);

// 监听计算属性的变化
watchEffect(() => {
  console.log('计数器变化:', counter.value);
  // 执行其他逻辑
});

// 增加计数器的方法
const increment = () => {
  counter.value++;
};
</script>

watch vs. watchEffect

watchwatchEffect 都能响应式地执行有副作用的回调。它们之间的主要区别是追踪响应式依赖的方式:

  • watch 只追踪明确侦听的数据源。它不会追踪任何在回调中访问到的东西。另外,仅在数据源确实改变时才会触发回调。watch 会避免在发生副作用时追踪依赖,因此,我们能更加精确地控制回调函数的触发时机。
  • watchEffect,则会在副作用发生期间追踪依赖。它会在同步执行过程中,自动追踪所有能访问到的响应式属性。这更方便,而且代码往往更简洁,但有时其响应性依赖关系会不那么明确。

defineExpose

  • 使用 <script setup> 的组件是默认关闭的,组件实例使用不到顶层的数据和函数
  • 需要配合 defineExpose 暴露给组件实例使用,暴露的响应式数据会自动解除响应式

父组件:

<script setup>
import { ref } from 'vue'
// vue3 中使用组件只需导入无需注册
import Form from './components/Form.vue'

// 提供一个ref
const formRef = ref(null)
// 使用组件组件和方法
// 配合 defineExpose 暴露数据和方法,ref获取的组件实例才可以使用
const fn = () => {
  console.log(formRef.value.count)
  formRef.value.validate()
}
</script>

<template>
  <Form ref="formRef"></Form>
</template>

子组件:

<script setup>
import { ref } from 'vue'

const count = ref(0)
const validate = () => {
  console.log('表单校验方法')
}

// 暴露属性给外部组件使用
defineExpose({count, validate})
</script>

<template>
  <h3>我是Form组件</h3>
</template>

组件通信

Vue3组件通信相比于Vue2

  • 移出事件总线,使用mitt
  • vuex换成pinia
  • .sync合并到v-model
  • $listeners合并到$attrs
  • 删除$children

image-20240123100812051.png

defineProps(父传子)

Vue3 中用于实现组件通信中的父传子组件通信

  • 父组件提供数据,将数据传递给子组件
  • 子组件通过 defineProps 进行接收,并渲染父组件传递的数据

父组件:

<script setup>
import { ref } from 'vue'
import ChildCom from './components/ChildCom.vue'const name = ref('Jack')
const age = ref(18)
</script><template>
  <div>
    <ChildCom :name="name" :age="age"></ChildCom>
  </div>
</template>

子组件 (setup):

<script setup>
import { computed } from 'vue'// defineProps: 接收父组件传递的数据
const props = defineProps({ name: String, age: Number })
// 使用props
console.log(props.name) //模板中可直接使用,无需使用返回值props前缀
</script>

如果使用 defineProps 接收数据,这个数据只能在模板中渲染。如果想要在 script 中也操作 props 属性,应该接收返回值(使用 props 变量接受)prop 进一步校验可以直接参考官网

如果是结合TS使用,官网有更详细的限制接受变量以及默认值设置:defineProps

子组件 (常规写法): 官网props常规写法

<script>
import { ref, onMounted } from 'vue';
​
export default {
  props: {
    name: String,
    age: Number
  },
  setup(props) {
    const name = ref(props.name); // 通过 ref() 创建响应式变量
    const age = ref(props.age);
​
    onMounted(() => {
      console.log(name.value); // 访问 props 的 name 属性
      console.log(age.value); // 访问 props 的 age 属性
    });
​
    return {
      name,
      age
    };
  }
}
</script>

props除了父传子外,其实也能实现子向父传递: (不推荐这种用法)

  • 父传子:属性值是非函数
  • 子传父:属性值是函数

实现原理:父组件给子组件传递一个函数,子组件通过父组件传递过来的函数来传递数据给父组件

父组件:

<template>
  <Child :getToy="getToy"/>
</template><script setup lang="ts" name="Father">
import Child from './Child.vue'
import { ref } from "vue"
    
const toy = ref()
// 方法
function getToy(value:string){
  toy.value = value
}
</script>

子组件:

<template>
  <button @click="getToy(toy)">传值给父亲</button>
</template><script setup lang="ts" name="Child">
import { ref } from "vue"const toy = ref('奥特曼')
defineProps(['getToy'])
</script>

defineEmits(子传父)

Vue 推崇单向数据流,父组件传来的函数,子组件不应该修改。所以,更多时候我们是借助emit来自定义事件,实现子向父传递参数

  • 子组件通过 defineEmits获取 emit 函数
  • 子组件通过 emit 触发事件,并且传递数据
  • 子组件模板中可以使用$emit

子组件:

<script setup>
defineProps({
  name: String,
  age: Number,
})
​
// 得到emit函数,显性声明事件名称
const emit = defineEmits(['changeAge'])
const change = () => {
  emit('changeAge', 1)
}
</script>

父组件:

<script setup>
import { ref } from 'vue'
import ChildCom from './ChildCom.vue'const name = ref('Jack')
const age = ref(18)
const changeAge = (num) => {
  age.value = age.value + num
}
</script><template>
  <div>
    <ChildCom :name="name" :age="age" @changeAge="changeAge"></ChildCom>
  </div>
</template>

defineEmits 获取 emit 函数,且组件需要触发的事件需要显性声明出来

本节还有一个很重要的点,那就是原生事件自定义事件

原生事件:

  • 事件名是特定的(clickmosueenter等等)
  • 事件对象$event:是包含事件相关信息的对象pageXpageYtargetkeyCode

自定义事件:

  • 事件名是任意名称
  • 事件对象$event:是调用emit时所提供的数据,可以是任意类型
<Child @send-toy="toy = $event"/> 
<!-- 这里的$event就是子组件中$emit('send-toy', 数据)传过来的值 -->

mitt(任意)

mitt 是一个小型的事件总线库,可以用于在 Vue 3 中进行组件间的事件通信。它提供了一种简单而灵活的方式来触发和监听事件,而不需要使用 Vue 实。对于更大型的应用程序,推荐使用 Pinia

安装mitt

npm i mitt

新建文件:src\utils\emitter.ts

// 引入mitt 
import mitt from "mitt";
​
// 创建emitter
const emitter = mitt()
​
// 绑定事件
emitter.on('abc',(value)=>{
  console.log('abc事件被触发',value)
})
emitter.on('xyz',(value)=>{
  console.log('xyz事件被触发',value)
})
​
// 触发事件
emitter.emit('abc',666)
emitter.emit('xyz',777)
​
// 清理全部事件
emitter.all.clear()
// 清理指定事件
emitter.off('abc')
 
// 创建并暴露mitt
export default emitter

在组件中使用时,导入即可

v-model

Vue3 中的 v-model合并了 Vue2 中的.sync标识符,可以多次使用

  • HTML标签上v-model的本质
<!-- 使用v-model指令 -->
<input type="text" v-model="userName"><!-- v-model的本质是下面这行代码 -->
<input 
  type="text" 
  :value="userName" 
  @input="userName =(<HTMLInputElement>$event.target).value"
>
  • 组件标签上的v-model的本质,此处modelValue可改名
<!-- 组件标签上使用v-model指令 -->
<CustomInput v-model="userName"/><!-- 组件标签上v-model的本质 -->
<CustomInput :modelValue="userName" @update:model-value="userName = $event"/>

CustomInput组件中:

<template>
  <div class="box">
    <input 
       type="text" 
       :value="modelValue" 
       @input="emit('update:model-value',$event.target.value)"
    >
  </div>
</template><script setup lang="ts" >
  // 接收props
  defineProps(['modelValue'])
  // 声明事件
  const emit = defineEmits(['update:model-value'])
</script>

$attrs(祖孙)

$attrs用于实现当前组件的父组件,向当前组件的子组件通信(祖→孙

  • $attrs是一个对象,包含所有父组件传入的标签属性
  • $attrs接收的其实就是透传 Attributes

实现基本逻辑:传,通过v-bind=$attrs转传给,孙组件可以通过defineProps接收,并且可以通过传函数的方式来进行祖孙之间的通信

Vue3中以$开头的属性,在模板中使用

$refs、$parent

  • $refs父→子
  • $parent子→父

原理如下:

属性说明
$refs获取包含所有被ref属性标识的DOM元素或组件实例
$parent获取当前组件的父组件实例对象

使用时,需要通过defineExpose来暴露数据给其他组件访问

provide、inject

通过 provide 和 inject 函数可以简便的实现跨级组件通信

  • provideinject是解决跨级组件通信的方案

    • provide 提供后代组件需要依赖的数据或函数
    • inject 注入(获取)provide 提供的数据或函数
  • 官方术语:依赖注入

    • App是后代组件依赖的数据和函数的提供者,Child是注入(获取)了App提供的依赖

祖先组件:App.vue

<script setup>
import { provide, ref } from 'vue';
import ParentCom from './ParentCom.vue';
​
// 1. app组件数据传递给child
const count = ref(0);
provide('count', count);
​
// 2. app组件函数传递给child,调用的时候可以回传数据
const updateCount = (num) => {
  count.value += num;
};
provide('updateCount', updateCount);
</script><template>
  <div
    class="app-page"
    style="border: 10px solid #ccc; padding: 50px; width: 600px">
    app 组件 {{ count }} updateCount
    <ParentCom />
  </div>
</template>

父级组件:ParentCom.vue

<script setup>
import ChildCom from './ChildCom.vue';
</script><template>
  <div class="parent-page" style="padding: 50px">
    parent 组件
    <hr />
    <ChildCom />
  </div>
</template>

子级组件:ChildCom.vue

<script setup>
const count = inject('count');
const updateCount = inject('updateCount');
</script><template>
  <div class="child-page" style="padding: 50px; border: 10px solid #ccc">
    child 组件 {{ count }} <button @click="updateCount(100)">修改count</button>
  </div>
</template>

vue3 中的 inject 函数与 vue2 中的 inject 函数有所不同,一次只能获取一条数据或函数

其它新特性

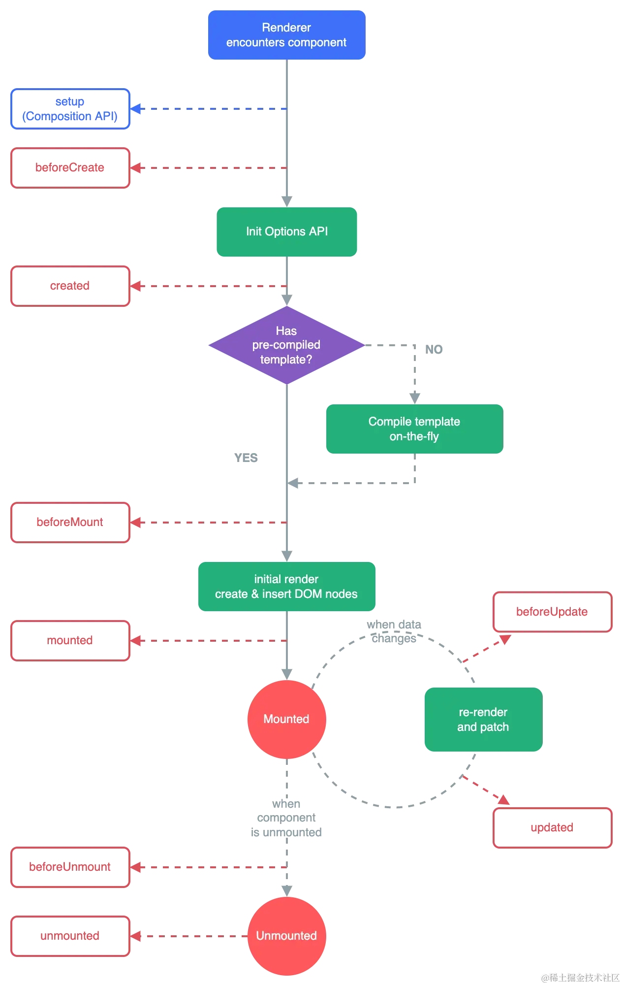
生命周期函数

  • 先从 vue 中导入以on开头的生命周期钩子函数
  • setup函数中调用生命周期函数并传入回调函数
  • 生命周期钩子函数可以调用多次
选项式API下的生命周期函数使用组合式API下的生命周期函数使用函数描述
beforeCreate可以省略组件实例被创建之前调用
created可以省略组件实例创建完成后调用,可以在这个钩子函数中进行数据初始化和对外部资源的请求
beforeMountonBeforeMount在组件挂载到 DOM 之前调用,此时模板编译完成,但组件尚未插入到 DOM 中
mountedonMounted在组件挂载到 DOM 后调用,此时组件已经被插入到 DOM 中,可以进行 DOM 操作
beforeUpdateonBeforeUpdate数据更新前调用,当响应式数据被修改时触发,但 DOM 尚未更新
updatedonUpdated数据更新后调用,DOM 已经更新完成
beforeDestroyedonBeforeUnmount在组件卸载之前调用,此时组件还没有被卸载
destroyedonUnmounted在组件卸载之后调用,组件已经被完全卸载,可以进行一些清理操作
activatedonActivated当组件被激活时调用
deactivatedonDeactivated当组件被失活时调用

例如 onMounted 的使用:

  • 选项式 Api
<script>
export default  {
  mounted(){
    console.log('挂载完成')
    // 执行其他逻辑
  }
}
</script>
  • 组合式 Api
<script>
import { onMounted } from 'vue';

export default {
  setup() {
    onMounted(() => {
      console.log('挂载完成');
      // 执行其他逻辑
    });
  },
};
</script>
  • setup 语法糖
<script setup>
import { onMounted } from "vue";
onMounted(()=>{
  console.log('挂载完成')
  // 执行其他逻辑
})
</script>

life.png

自定义hook函数

hook本质是一个函数,把setup函数中使用的Composition API进行了封装

  • 类似于 Vue2 中的 mixin

  • 自定义 hook 的优势:复用代码,让 setup 中的逻辑更清楚易懂

  • hooks函数文件名以use开头

下面是一个简单的示例:

  • src/hooks/useSquareHook.js
// useSquareHook.js
import { ref, computed } from 'vue';

export function useSquareHook() {
  const number = ref(0);

  const square = computed(() => number.value * number.value);

  const setNumber = (value) => {
    number.value = value;
  };

  return {
    number,
    square,
    setNumber,
  };
}

在组件中使用这个自定义 hook:

<template>
  <div>
    <input type="number" v-model="number" @input="setNumber" />
    <p>数字的平方是: {{ square }}</p>
  </div>
</template>

<script>
import { defineComponent } from 'vue';
import { useSquareHook } from './useSquareHook';

export default defineComponent({
  setup() {
    const { number, square, setNumber } = useSquareHook();
    return {
      number,
      square,
      setNumber,
    };
  },
});
</script>

shallowReactive与shallowRef

  • shallowReactive:只处理对象最外层属性的响应式(浅响应式)

  • shallowRef:只处理基本数据类型的响应式,不进行对象的响应式处理

  • 使用场景:

    • 如果有一个对象数据,结构比较深,但变化时只是外层属性变化(shallowReactive)
    • 如果有一个对象数据,后续功能不会修改该对象中的属性,而是用新的对象来替换(shallowRef)
<template>
  <div>
    修改shallowRef:{{ dataRef }}
    <button @click="add">count++</button>
    <br>
    修改shallowReactive:{{ dataReactive }}
    <button @click="change">change</button>
  </div>
</template>

<script setup>
  import { shallowRef,shallowReactive } from 'vue';
  const dataRef = shallowRef({ count: 0 });
  const add = () => {
    dataRef.value.count++;
    console.log(dataRef.value)
  }
  const dataReactive = shallowReactive({ nested: { count: 0 } });
  const change = () => {
    dataReactive.nested.count++;
    console.log(dataReactive)
  }
</script>

上述代码数据均不为响应式

readonly与shallowReadonly

  • readonly:让一个响应式数据变为只读的(深只读),依旧是返回的代理对象
  • shallowReadonly:让一个响应式数据变为只读的(浅只读)
  • 应用场景:不希望数据被修改时

toRaw与markRaw

toRaw

  • 作用:将一个由reactive生成的响应式对象转为普通对象
  • 使用场景:用于读取响应式对象对应的普通对象,对这个普通对象的所有操作,不会引起页面更新

markRaw

  • 作用:标记一个对象,使其永远不会再成为响应式对象
  • 应用场景:
    1. 有些值不应被设置为响应式的,例如复杂的第三方类库等
    2. 当渲染具有不可变数据源的大列表时,跳过响应式转换可以提高性能

customRef

  • 作用:创建一个自定义的 ref,并对其依赖项跟踪和更新触发进行显式控制

  • 实现防抖效果:(来自官网)

    <template>
      <input type="text" v-model="keyword">
      <h3>{{keyword}}</h3>
    </template>
    
    <script>
      import {ref,customRef} from 'vue'
      export default {
      	name:'Demo',
      	setup(){
      	  // let keyword = ref('hello') //使用Vue准备好的内置ref
      	  //自定义一个myRef
      	  function myRef(value,delay){
      	  	let timer
      	  	//通过customRef去实现自定义
      	  	return customRef((track,trigger)=>{
      	  	  return{
      	  	  	get(){
      	  	  	  track() //告诉Vue这个value值是需要被“追踪”的
      	  	  	  return value
      	  	  	},
      	  	  	set(newValue){
      	  	  	  clearTimeout(timer)
      	  	  	  timer = setTimeout(()=>{
      	  	  	  	value = newValue
      	  	  	  	trigger() //告诉Vue去更新界面
      	  	  	  },delay)
      	  	  	}
      	  	  }
      	  	})
      	  }
      	  let keyword = myRef('hello',500) //使用程序员自定义的ref
      	  return {
      	  	keyword
      	  }
      	}
      }
    </script>
    

响应式数据的判断

  • isRef:检查一个值是否为一个 ref 对象
  • isReactive:检查一个对象是否是由 reactive 创建的响应式代理
  • isReadonly:检查一个对象是否是由 readonly 创建的只读代理
  • isProxy:检查一个对象是否是由 reactive 或者 readonly 方法创建的代理

Fragment

  • Vue2中:组件必须有一个根标签
  • Vue3中:组件可以没有根标签,内部会将多个标签包含在一个 Fragment 虚拟元素中
  • 好处:减少标签层级,减小内存占用

Teleport

Teleport 是一种能够将我们的组件html结构移动到指定位置的技术,使用Teleport,你可以将组件的内容渲染到DOM树中的任意位置,而不必修改组件的父组件层次结构或使用复杂的技巧

示例:

  • 在组件模板中使用<teleport>标签来包裹你想要渲染到的目标位置。这个目标位置可以是任意的DOM元素或选择器
<template>
  <div>
    <!-- other content -->
    <teleport to="#target">
      <div>Teleport content</div>
    </teleport>
  </div>
</template>
  • 在同一个组件内部,在目标位置的外部创建一个具有唯一ID的DOM元素,这将作为Teleport的渲染目标
<template>
  <div>
    <!-- other content -->
    <teleport to="#target">
      <div>Teleport content</div>
    </teleport>
  </div>
  <div id="target"></div>
</template>

此时,Teleport就会将<div>Teleport content</div>渲染到具有ID为target的DOM元素中,而不是在父组件的位置

Teleport只会将内容渲染到目标位置,不会移动组件的其他属性或行为。这使得Teleport非常适合在模态框、对话框、弹出菜单等情况下使用

Vue3组件注册

本节内容源自官网

全局注册

  • 我们可以使用 Vue 应用实例app.component() 方法,让组件在当前 Vue 应用中全局可用
import { createApp } from 'vue'

const app = createApp({})

app.component(
  // 注册的名字
  'MyComponent',
  // 组件的实现
  {
    /* ... */
  }
)
  • 如果使用单文件组件,你可以注册被导入的 .vue 文件
import MyComponent from './App.vue'

app.component('MyComponent', MyComponent)
  • app.component() 方法可以被链式调用
app
  .component('ComponentA', ComponentA)
  .component('ComponentB', ComponentB)
  .component('ComponentC', ComponentC)
  • 全局注册的组件可以在此应用的任意组件的模板中使用
<!-- 这在当前应用的任意组件中都可用 -->
<ComponentA/>
<ComponentB/>
<ComponentC/>

局部注册

全局注册虽然很方便,但有以下几个问题:

  1. 全局注册,但并没有被使用的组件无法在生产打包时被自动移除 (也叫“tree-shaking”)。如果你全局注册了一个组件,即使它并没有被实际使用,它仍然会出现在打包后的 JS 文件中
  2. 全局注册在大型项目中使项目的依赖关系变得不那么明确。在父组件中使用子组件时,不太容易定位子组件的实现。和使用过多的全局变量一样,这可能会影响应用长期的可维护性

相比之下,局部注册的组件需要在使用它的父组件中显式导入,并且只能在该父组件中使用。它的优点是使组件之间的依赖关系更加明确,并且对 tree-shaking 更加友好

在使用 <script setup> 的单文件组件中,导入的组件可以直接在模板中使用,无需注册(Vite 支持自动全局注册组件,前提是要将组件写在components目录中)

<script setup>
import ComponentA from './ComponentA.vue'
</script>

<template>
  <ComponentA />
</template>

如果没有使用 <script setup>,则需要使用 components 选项来显式注册(建议直接使用 setup 语法糖形式)

import ComponentA from './ComponentA.js'

export default {
  components: {
    ComponentA
  },
  setup() {
    // ...
  }
}

局部注册的组件在后代组件中并不可用。在这个例子中,ComponentA 注册后仅在当前组件可用,而在任何的子组件或更深层的子组件中都不可用

Pinia

基本介绍

Pinia 是一个状态管理工具,它和 Vuex 一样为 Vue 应用程序提供共享状态管理能力。Pinia核心概念包括state(状态)、actions(修改状态,包括同步和异步)、getters(计算属性)

Pinia 中,状态的修改是通过直接操作 store 中的状态属性来实现的,而不是通过 mutation。相比于 VuexmutationPinia 提倡使用更直接的方式来修改状态,这使得代码更加简洁和直观

除此之外:

  • 语法和 Vue3 一样,它实现状态管理有两种语法:选项式API组合式API
  • 它也支持 Vue2devtools,当然它也是类型安全的,支持 TypeScript
  • Pinia 相比 Vuex4,对于 Vue3的兼容性更好,具备完善的类型推荐(同样支持 vue 开发者工具)

Pinia的数据流转图:

image-20220727155944251.396f5157.png

Pinia 可以创建多个全局仓库,不用像 Vuex 一个仓库嵌套模块,结构简单。此外,Pinia 管理数据简单,只需提供数据和修改数据的逻辑即可,无需记忆过多的 API

使用Pinia

基本使用

  • 安装 Pinia
yarn add pinia
# 或者使用 npm
npm install pinia
  • main.js 中挂载 pinia
import { createApp } from 'vue'
import App from './App.vue'import { createPinia } from 'pinia'
const pinia = createPinia()
​
createApp(App).use(pinia).mount('#app')

此时开发者工具中已经有了pinia选项

1684309952481-c67f67f9-d1a3-4d69-8bd6-2b381e003f31.png

  • 新建文件 store/counter.js

创建store,命名规则: useXxxxStore(一个符合组合式函数风格的约定)

  • 参数1:store的唯一标识,也被用作 id,是必须传入的,Pinia 将用它来连接 store 和 devtools
  • 参数2:可接受两类值:Setup函数Option对象
import { defineStore } from 'pinia'
// Option Store 写法:
export const useCounterStore = defineStore('counter', {
  state: () => ({ count: 0, name: '苹果' }),
  getters: {
    double: (state) => state.count * 2,
  },
  actions: {
    increment() {
      this.count++
    },
  },
})
​
// Setup Store 写法:
export const useCounterStore = defineStore('counter', () => {
  const count = ref(0)
  function increment() {
    count.value++
  }
  return { count, increment }
})
  • 在组件中使用state中数据
<script setup>
import { useCounterStore } from '@/stores/counter'
// 可以在组件中的任意位置访问 `store` 变量
const store = useCounterStore()
</script>
​
<template>
  <h1>根组件---{{ store.count }}</h1>
</template>

store 是一个用 reactive 包装的对象,这意味着不需要.value,并且reactive声明的对象内部如果使用了ref,在使用时也无需.value(自动解包)

修改state中数据

  • 直接修改
countStore.count = 666
  • $patch批量修改
countStore.$patch({
  count: 1,
  name: '梨子'
})
  • 借助action修改(action中可以编写一些业务逻辑)
import { defineStore } from 'pinia'export const useCountStore = defineStore('count', {
  actions: {
    increment() {
      this.count++
    },
  }
})

如果要监听state中数据的变化,可以使用 store 的 $subscribe() 方法

actions与getters的使用

如上文所说,在 pinia 中没有 mutations,只有 actions,不管是同步还是异步的代码,都可以在actions中完成

  • 在 actions 中提供方法并且修改数据,在 getters 中提供计算属性
import { defineStore } from 'pinia'
// 创建store
const useCounterStore = defineStore('counter', {
  state: () => {
    return {
      count: 0,
    }
  },
  getters: {
    //getters函数内部自带有一个参数state
    double() {
      return this.count * 2 
    }
  },
  actions: {
    increment() {
      this.count++
    },
    incrementAsync() {
      setTimeout(() => {
        this.count++
      }, 1000)
    }
  }
})
// 导出 useCounterStore
export default useCounterStore
  • 在组件中使用 actions 与 getters
<script setup>
import useCounterStore from './store/counter'
const counter = useCounterStore()
</script>
​
<template>
  <h1>根组件---{{ counter.count }}</h1>
  <h3>{{ counter.double }}</h3>
  <button @click="counter.increment">加1</button>
  <button @click="counter.incrementAsync">异步加1</button>
</template>

storeToRefs的使用

如果直接从 pinia 中解构数据,会丢失响应式, 使用storeToRefs可以使解构出的数据保持响应式

<script setup>
import { storeToRefs } from 'pinia'
import useCounterStore from './store/counter'const counter = useCounterStore()
// 直接从 pinia 中解构数据,会丢失响应式
const { count, double } = counter
​
// 使用 storeToRefs 可以保证解构出来的数据也是响应式的
const { count, double } = storeToRefs(counter)
</script>

组件外使用Pinia

Pinia store 依靠 pinia 实例在所有调用中共享同一个 store 实例。大多数时候,只需调用你定义的 useStore() 函数,完全开箱即用。例如,setup() 中,你不需要再做任何事情。但在组件之外,情况就有点不同了。 实际上,useStore() 给你的 app 自动注入了 pinia 实例。这意味着,如果 pinia 实例不能自动注入,你必须手动提供给 useStore() 函数。 你可以根据不同的应用,以不同的方式解决这个问题

这段话的意思是:在setup()中,你可以随便使用useStore,隐含意思就是在js或别的文件中,就不能随便用了。这是由于script setup 是一个特殊的语法状态,它会在 JS 前置执行

官网举例:

如果你不做任何 SSR(服务器端渲染),在用 app.use(pinia) 安装 pinia 插件后,对 useStore() 的任何调用都会正常执行:

import { useUserStore } from '@/stores/user'
import { createApp } from 'vue'
import App from './App.vue'// ❌ 失败,因为它是在创建 pinia 之前被调用的
const userStore = useUserStore()
​
const pinia = createPinia()
const app = createApp(App)
app.use(pinia)
​
// ✅ 成功,因为 pinia 实例现在激活了
const userStore = useUserStore()

为确保 pinia 实例被激活,最简单的方法就是将 useStore() 的调用放在 pinia 安 装后才会执行的函数中。

让我们来看看这个在 Vue Router 的导航守卫中使用 store 的例子

import { createRouter } from 'vue-router'
const router = createRouter({
  // ...
})
​
// ❌ 由于引入顺序的问题,这将失败
const store = useStore()
​
router.beforeEach((to, from, next) => {
  // 我们想要在这里使用 store
  if (store.isLoggedIn) next()
  else next('/login')
})
​
router.beforeEach((to) => {
  // ✅ 这样做是可行的,因为路由器是在其被安装之后开始导航的,
  // 而此时 Pinia 也已经被安装。
  const store = useStore()
​
  if (to.meta.requiresAuth && !store.isLoggedIn) return '/login'
})

最简单方法是延迟调用 useStore(),方法是将它们放在安装 pinia 后始终运行的函数中,万不得已可以放入定时器中延迟调用

Pinia模块化

复杂项目中,不可能多个模块的数据都定义到一个 store 中,一般来说会一个模块对应一个 store,最后通过一个根 store 进行整合

  • 新建store/user.js文件
import { defineStore } from 'pinia'const useUserStore = defineStore('user', {
  state: () => {
    return {
      name: 'Jack',
      age: 18
    }
  }
})
export default useUserStore
  • 新建文件store/counter.js文件
import { defineStore } from 'pinia'const useCounterStore = defineStore('counter', {
  state: () => {
    return {
      count: 0,
    }
  },
  getters: {
    double() {
      return this.count * 2
    }
  },
  actions: {
  }
})
export default useCounterStore
  • 新建store/index.js文件
// 写法一
import useUserStore from './user'
import useCounterStore from './counter'// 统一导出 useStore 方法
export default function useStore() {
  return {
    user: useUserStore(),
    counter: useCounterStore(),
  }
}
​
// 写法二
export useUserStore from './user'
export useCounterStore from './counter'
  • 在组件中使用
// 写法一使用
<script setup>
import { storeToRefs } from 'pinia'
import useStore from './store'
const { counter } = useStore()
​
// 使用storeToRefs可以保证解构出来的数据也是响应式的
const { count, double } = storeToRefs(counter)
</script>
​
// 写法二使用
<script setup>
import { storeToRefs } from 'pinia'
import { useUserStore, useCounterStore } from './store'
const counter = useCounterStore()
​
// 使用 storeToRefs 可以保证解构出来的数据也是响应式的
const { count, double } = storeToRefs(counter)
</script>

Pinia持久化

使用 pinia-plugin-persistedstate 可以实现 pinia 仓库状态持久化

  • 安装 pinia-plugin-persistedstate
# pnpm
pnpm i pinia-plugin-persistedstate
# npm
npm i pinia-plugin-persistedstate
# yarn
yarn add pinia-plugin-persistedstate
  • main.js/main.ts 中注册(将插件添加到 pinia 实例上)
import persist from 'pinia-plugin-persistedstate'
const app = createApp(App)
​
app.use(createPinia().use(persist))
  • 创建 Store 时,将 persist 选项设置为 true
// 选项式 Store 语法
import { defineStore } from 'pinia'export const useStore = defineStore('main', {
  state: () => {
    return {
      someState: '你好 pinia',
    }
  },
  persist: true,
})
​
// 组合式 Store 语法
import { defineStore } from 'pinia'export const useStore = defineStore(
  'main',
  () => {
    const someState = ref('你好 pinia')
    return { someState }
  },
  {
    persist: true,
  }
)

基本配置完成后,你的整个 Store 将使用默认持久化配置保存,更多配置请参考 插件中文官网

vue-router4

Vue3 之后,配套的 vue-router 也升级为 vue-router@4.x 版本

vue-router4 的语法和 vue-router3 的版本语法基本一致,但是有一些细微的修改

基本使用

  • 安装 vue-router
yarn add vue-router
  • 创建路由组件 Home.vue 和 Login.vue
  • 路由组件通常存放在pagesviews文件夹,一般组件通常存放在components文件夹
  • 创建文件router/index.js
import {
  createRouter,
  createWebHashHistory,
  createWebHistory,
} from 'vue-router'

// 创建路由
const router = createRouter({
  // 创建history模式的路由
  // history: createWebHistory(),
  // 创建hash模式的路由
  history: createWebHashHistory(),
  // 配置路由规则
  routes: [
    { path: '/home', component: () => import('../pages/Home.vue') },
    { path: '/login', component: () => import('../pages/Login.vue') },
  ]
})

export default router

在路由规则中,可以使用name属性来给路由规则命名,这称为命名路由

  • main.js 中引入
import { createApp } from 'vue'
import App from './App.vue'
import router from './router'

createApp(App).use(router).mount('#app')
  • App.vue 中使用
<template>
  <ul>
    <li>
      <router-link to="/home">首页</router-link>
    </li>
    <li>
      <router-link to="/login">登陆</router-link>
    </li>
  </ul>

  <!-- 路由出口 -->
  <router-view></router-view>
</template>

路由工作模式

history模式

优点:URL更加美观,不带有#,更接近传统的网站URL

缺点:后期项目上线,需要服务端配合处理路径问题,否则刷新会有404错误

const router = createRouter({
	history:createWebHistory(), //history模式
	/******/
})

hash模式

优点:兼容性更好,因为不需要服务器端处理路径

缺点:URL带有#不太美观,且在SEO优化方面相对较差

const router = createRouter({
	history:createWebHashHistory(), //hash模式
	/******/
})

route与router

Vue3弱化了this,使用 useRouteruseRoute 函数替代this.$route、this.$router

  • 通过 useRoute() 可以获取 route 信息
<script setup>
import { useRoute } from 'vue-router'
// 模板中仍然可以访问 $router 和 $route
const route = useRoute()
console.log(route.path)
console.log(route.fullPath)
</script>
  • 通过 useRouter() 可以获取 router 信息
<script setup>
import { useRouter } from 'vue-router'
const router = useRouter()
const login = () => {
  router.push('/home')
}
</script>

路由导航

声明式与编程式

  • 声明式导航
<router-link :to="...">
  • 编程式导航
router.push(...)

浏览器的历史记录有两种写入方式:分别为pushreplace

  • push是追加历史记录(默认值)
  • replace是替换当前记录

其中的路由路径参数分为两种:字符串路径带有路径的对象

以编程式导航为例:

// 字符串路径
router.push('/users/eduardo')

// 带有路径的对象
router.push({ path: '/users/eduardo' })

// 带查询参数,结果是 /register?plan=private
router.push({ path: '/register', query: { plan: 'private' } })

// 带 hash,结果是 /about#team
router.push({ path: '/about', hash: '#team' })

此外,可以使用命名路由来代替path路径:

// 命名的路由,并加上参数,让路由建立 url
router.push({ name: 'user', params: { username: 'eduardo' } })

如果跳转时想携带参数,则就要用到query参数params参数

query参数

  • 传递参数
<!-- 跳转并携带query参数(字符串写法) -->
<router-link to="/news/detail?id=1&title=这是标题&content=这是内容">跳转</router-link>
				
<!-- 跳转并携带query参数(对象写法) -->
<RouterLink 
  :to="{
    path:'/news/detail',
    query:{
      id:news.id,
      title:news.title,
      content:news.content
    }
  }"
>
  {{news.title}}
</RouterLink>
  • 接受参数
import {useRoute} from 'vue-router'
const route = useRoute()
console.log(route.query) // 打印query参数

params参数

  • 传递参数
<!-- 跳转并携带params参数(字符串写法) -->
<RouterLink :to="`/news/detail/001/测试标题/测试内容`">{{news.title}}</RouterLink>
				
<!-- 跳转并携带params参数(对象写法) -->
<RouterLink 
  :to="{
    name:'news', //用name跳转
    params:{
      id:news.id,
      title:news.title,
      content:news.title
    }
  }"
>
  {{news.title}}
</RouterLink>
  • 接收参数:
import {useRoute} from 'vue-router'
const route = useRoute()
console.log(route.params) // 打印params参数

传递params参数时,若使用to的对象写法,必须使用name配置项,不能用path

传递params参数时,需要在路由规则中占位:xxx/:xx/:xx

路由props

路由props可以让路由组件更方便的收到参数(可以将路由参数作为props传给组件,配合defineProps接收)

{
  name:'news',
  path:'detail/:id/:title/:content',
  component:Detail,
  props:{a:1,b:2,c:3}, //对象写法,值固定不常用
  props:true //布尔值写法
  props(route){//函数写法
    return route.query 
  }
}