最新发布!阿里巴巴内部实战AlibabaSentinel高并发流量治理手册

126 阅读1分钟

为什么要使用Sentinel?

Sentinel使用简单、配置灵活,可将Sentinel的动态数据源接口与配置中心结合使用,动态地改变流量规则。Sentinel提供的流量控制功能有限流、熔断、系统自适应、授权等。笔者当时使用了熔断和系统自适应功能应对突增流量导致服务雪崩的问题,同时使用限流功能并结合信号量隔离、匀速限流效果控制器,应对内部定时任务瞬时高并发调用某服务接口的问题。

本书内容路线:

内容展示:

第1章基础知识

第2章了解概念与核心类

需要获取这份手册的小伙伴可以点击此处即可!

第3章了解整体工作流程

第4章资源指标数据统计

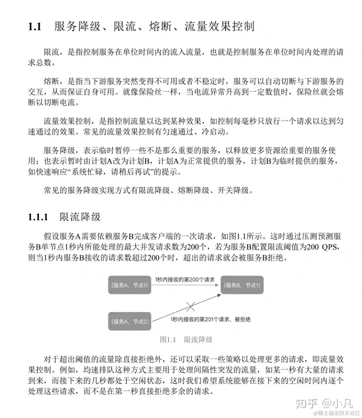
第5章限流

第6章熔断降级

第7章授权与系统自适应

第8章实现开关降级

第9章动态数据源

第10章适配主流框架

第11章热点参数限流

第12章集群限流

第13章异步调用链的支持

第14章Sentinel Dashboard

需要获取这份手册的小伙伴点击此处即可免费获取!